
|
تراثنا |
صاحب الامتیاز مؤسّسة آل البيت عليهمالسلام لإحياء التراث المدير المسؤول : السيّد جواد الشهرستاني |
|
العدد الثالث والرابع [١١٥ ـ ١١٦] |
السنة التاسعة والعشرون |
محتـويات العـدد
* مأكلة اليهود السنويّة .
................................................................ مرتضى كريمي نيا ٧
* الذكر المحفوظ قراءة جديدة في تاريخ جمع القرآن وما روي في تحريفه (٤) .
......................................................... السيّد علي الشهرستاني ٤٧
* النظرية الحديثية في المدرسة الإمامية (١).
................................................... السيّد زهير طالب الأعرجي ١٢٩
* العلماء والأسر العلمية في قرية العكر.
................................................................ يوسف مدن ١٩٥
|
رجب ـ ذوالحجّة |
١٤٣٤ هـ |
* الكليني ومنهجيّته في الكافي.
...................................................... السيّد علي محمود البعاج ٢٥٩
* قراءة سريعة في كتاب رجال الكشّي (القرن الثالث ـ الرابع).
........................................................ الشيخ حميد البغدادي ٣٣٠
* من ذخائر التراث :
(الأدعية المهمّة) للفاضل المقداد السيوري (ت ٨٢٦ هـ).
.......................................... تحقيق : محمّد جواد نورالدين فخرالدين ٣٦١
* من أنباء التراث.
................................................................ هيـئة التحرير ٤٦٨
* صورة الغلاف : نموذج من مخطوطة (الأدعية المهمّة) للفاضل المقداد السيوري (ت ٨٢٦ هـ) والمنشورة في هذا العدد.

|
مأكلة اليهود السنويّة : (١) مناقشة إحدى الروايات التفسيريّة في المصادر الشيعية والسنّية القديمة |
|
مرتضى كريمي نيا
بسم الله الرحمن الرحيم
المدخل إلى البحث :
لقد تناولت هذه المقالة مناقشة متن إحدى الروايات التفسيرية عن الإمام الباقر عليهالسلام والتي تعرّض لها لأوّل مرّة كلٌّ من تفسير التبيان ومجمع البيان ، كما تناولت مناقشة البحث عن مصادر هذه الرواية ، وقد تبيّن أنّ المصدر الذي أخذ منه الشيخ الطوسي في نقل هذه الرواية هو المصابيح في تفسير القرآن تأليف أبي القاسم الحسين بن علي المعروف بالوزير المغربي (ت ٤١٨ هـ).
__________________
(١) تمّ ترجمة البحث إلى العربية من قبل هيئة التحرير.
وقد نسب الوزير المغربي هذا الكلام بشيء من الغموض إلى أبي جعفر من دون الإشارة إلى اسمه ، علماً بأنّ هذه الرواية لم ترد لا في مصادر الحديث والتفسير الشيعي قبل الوزير المغربي ولا في المصادر السنّية المهمّة مثل أبي جعفر الطبري وابن أبي حاتم الرازي.
وقد صببنا جلّ اهتمامنا في هذه المقالة للعثور على المصادر التفسيرية والحديثية القديمة التي قامت بنقل هذه الرواية والروايات المشابهة لها ، عسى أن نتمكّن من خلال ذلك أن نثبت أنّ الوزير المغربي قد ذكر في تفسيره هذه الروايات نقلاً عن تفسير الكلبي (ت ١٤٦ هـ) ، والتي قد نسبها جميعاً إلى أبي جعفر حيث يتبادر إلى الذهن ـ للوهلة الأولى ـ أنّ المراد منه هو الإمام الباقر عليهالسلام ، علماً بأنّ معظم هذه الروايات تقريباً تشترك في كونها تروي القصص القرآنية وأسباب النزول وتعيين المبهمات والأعلام والأماكن المرتبطة بالموضوعات القرآنية ، ولم نعمد في هذه المقالة إلى مناقشة السند وإنّما اتّبعنا أسلوباً تركيبيّاً في مناقشة المتن ومناقشة المصدر فقط.
توطئة :
لقد جاءت في القرآن الكريم آياتٌ عديدةٌ تذمّ اليهود الذين أدركوا عهد النبيِّ الأعظم (صلى الله عليه وآله) وذلك لكتمانهم الحقائق وتحريفهم التوراة والآيات الإلهية وبيعهم الآيات الإلهية بثمن بخس كما تشير إلى ذلك الآيات القرآنية
العديدة (١) ، حيث إنّ المراد من هذه الآيات هو الإشارة إلى بعض أحبار وأكابر اليهود في المدينة ممّن أخفوا أوصاف النبيِّ (صلى الله عليه وآله) الواردة في كتبهم السماوية وذلك لما رأوه من خطر يهدّد مكانتهم الاجتماعية بسبب قدومه (صلى الله عليه وآله) إلى المدينة ، فكانوا يحرّفون من التوراة الآيات التي تدلّ على أحقّية الرسول الأعظم (صلى الله عليه وآله) ، وقد صرّح القرآن الكريم أنّ اليهود بتحريفهم كتاب الله إنّما يشترون به ثمناً قليلاً.
فمنذ المراحل الأولى للتفسير قد عكف بعض المفسّرين على تبيين المعنى المراد من قوله تعالى : (ثَمَناً قَلِيلاً) ، فإنّ هناك أوجه اشتراك في أغلب هذه التفاسير تقريباً في تفسير هذه الآية : ألا وهو أنّ اليهود قد أنكروا رسالة النبيِّ (صلى الله عليه وآله) وذلك للحفاظ على مكانتهم الدينية والاجتماعية وللحفاظ على ثرواتهم المادّية وبعبارة أُخرى أنّهم اشتروا بعملهم هذا بآيات الله ثمناً قليلاً.
ففي تفسير قوله تعالى : (وَلاَ تَشْتَرُوا بِآيَاتِي ثَمَناً قَلِيلاً) (٢) قد نقلت التفاسير الروائية الشيعية المتاخّرة التي أُلّفت في الحقبة الصفوية وبعض التفاسير المعاصرة عن الإمام الباقر عليهالسلام رواية تذكر السبب في ذلك حيث تشير إلى أنّ أحبار اليهود مثل حُيي بن أخطب وكعب بن الأشرف وأمثالهما كان لهم سنويّاً مأكلة من اليهود فسعوا في كتمان الآيات التي تذكر اسم وصفات النبيّ محمّد (صلى الله عليه وآله) في التوراة بل غيّروها وبدّلوها لئلاّ تنقطع مأكلتهم بإيعاز من
__________________
(١) البقرة : ٤١ ، ٧٩ ، ١٧٤ ، آل عمران : ٧٧ ، ١٨٧ ، ١٩٩ ، المائدة : ٤٤ ، التوبة : ٩ ، ٣٤.
(٢) البقرة : ٤١.
النبيّ (صلى الله عليه وآله). وإنّ هذا هو الثمن القليل الذي أشارت إليه الآية الكريمة(١).
إنّ جميع التفاسير الروائية الشيعية التي أُلّفت في الحقبة الصفوية مثل الصافي للفيض الكاشاني(٢) ، الأصفى للفيض الكاشاني كذلك(٣) ، نور الثقلين للعروسي الهويزي(٤) ، كنز الدقائق للقمّي المشهدي(٥) ، وكذلك المجامع الروائية مثل بحار الأنوار للمجلسي(٦) قد نقلت هذه الرواية من مجمع البيان للطبرسي ، فقد جاء نصّ الرواية في مجمع البيان(٧) بهذا النحو : «روي عن أبي جعفر عليهالسلام في هذه الآية قال : كان حُيي بن أخطب وكعب بن الأشرف
__________________
(١) كذلك جاء هذا النقل أيضاً في التفاسير المعاصرة مثل الجديد في تفسير القرآن (للسيّد عبد الأعلى السبزواري) ، تفسير الصراط المستقيم (لإبراهيم البروجردي) ، الفرقان في تفسير القرآن بالقرآن (لمحمّد صادقي الطهراني) تفسير آسان (لمحمّد جواد نجفي خميني) ، تسنيم (لعبد الله جوادي آملي) وتفسير كوثر (ليعقوب الجعفري) وقد قام آية الله جوادي آملي بتوضيح هذا النصّ بدقّة قائلاً : «إنّ تطبيق الآية التي نحن فيها على ما كان من أمر اليهوديَّين المذكورَين في الرواية ليس بمعنى شأن النزول الانحصاري ولا بمعنى المنع من الجري والانطباق على المصاديق الأخرى ، فإنّ مثل هذه النصوص ـ مع غضّ النظر عن السند ـ لا يمكن الاستفادة منها أكثر من الانطباق في الجملة لا بالجملة». (تسنيم : تفسير القرآن الكريم ٤/١٠٧).
(٢) الصافي ١/٣٩٩.
(٣) الأصفى ١/٣٣.
(٤) نور الثقلين ١/٧٣.
(٥) كنز الدقائق ١/٣٩٩.
(٦) بحار الأنوار ٦٦/٣٤١.
(٧) مجمع البيان ١/٢١٠.
وآخرون من اليهود لهم مأكلة على اليهود في كلّ سنة فكرهوا بطلانها بأمر النبيِّ (صلى الله عليه وآله) فحرّفوا لذلك آيات من التوراة فيها صفته وذكره فذلك الثمن الذي أريد في الآية»(١). وقد أطلقنا في مقالتنا هذه على هذه الرواية إسم «المأكلة»(٢)
__________________
(١) لقد روى هذه الرواية محمّد بن حسن الشيباني في القرن السابع في ثلاث مواضع من تفسيره (نهج البيان عن كشف معاني القرآن) باختلاف يسير وكان قد نقلها بالمضمون : «روي أنّ السبب في هذه الآية أنّ أحبار اليهود مثل حُيي بن أخطب وكعب بن الأشرف وأمثالهما لهم مأكلة من اليهود على كتمان صفة محمّد (صلى الله عليه وآله) من التوراة ، فغيّروها وبدّلوها لئلاّ تنقطع مأكلتهم» (١/١٣١).
«روي عن أبي جعفر عليهالسلام : أنّ هذه الآية نزلت في أحبار اليهود وما غيّروه من صفة محمّد عليهالسلام والبشارة به ، ليجعلوا ذلك مأكلة لهم وطعمة من اليهود» (١/١٦٧).
«وقوله تعالى : (الَّذِينَ آتَيْنَاهُمُ الْكِتَابَ يَعْرِفُونَهُ كَمَا يَعْرِفُونَ أَبْنَاءَهُمْ) يعني : أحبار اليهود ، كانوا يعرفون محمّداً [ـ صلّى الله عليه وآله ـ] بصفته ونعته في التوراة ، فكتموا ذلك وغيّروه وبدّلوه ، فقالوا : يرسل إلى العرب خاصّة لئلاّ تبطل مأكلتهم من اليهود» (١/٢٢٢).
وسوف نبيّن فيما بعد بأنّ الشيباني كان كثيراً ما يستفيد من تفسيري (التبيان) و(مجمع البيان) وكذلك من تفسيري (مقاتل) و(الكلبي) وبناءً على ما أحصيناه فقد جاء في تفسير (نهج البيان) للشيباني قريبٌ من ألف قول نقلت جميعها بشكل مباشر من تفسيري (الكلبي) و(مقاتل).
(٢) إنّ بعض التفاسير المعاصرة التي جاءت باللغة الفارسية مثل تفسير آسان (١/١٠٧) ، تفسير نمونه (١/٢٠٦ ـ ٢٠٧) وتفسير كوثر (١/١٥٩) فسّرت كلمة المأكلة من هذه الروايات بمعنى الضيافة على مأدبة الطعام وهذا المعنى غير صحيح لأنّ المأكلة في اللغة العربية على أنّها مشتقّة من أكل لكن ليس لها هنا في سياق الكلام أي ارتباط مع الأكل ، قال الخليل بن أحمد في العين (٥/٤٠٩) : «المأكلة : ما جعل للإنسان لا
وبالرغم من أنّ الرواية المذكورة غير مسندة إلاّ أنّنا سوف نبذل قصارى جهدنا لمناقشة نماذج مختلفة من نقل هذه الرواية كما سنناقش أيضاً المصادر التي ذكرت هذه الرواية للوصول إلى الأسباب التي أدّت إلى أن تأخذ هذه الرواية طريقها إلى المصادر التفسيرية الشيعية والسنّية.
رواية المأكلة في تفاسير الشيعة :
لقد نقلت كافّة التفاسير الشيعية المتأخّرة رواية المأكلة استناداً إلى مجمع البيان ، ومن الواضح أنّ الشيخ الطبرسي بدوره كان قد أخذ هذه العبارة بعينها كغيرها من الأقوال التفسيرية من كتاب التبيان في تفسير القرآن للشيخ الطوسي. وقد جاء نصّ هذه الرواية في التبيان(١) بهذا النحو : «وروي عن أبي
__________________
يحاسب عليه» وقد ذكر هذا الكلام فيما بعد أكثر اللغويّين ، هذا ومع غضّ النظر عما ذكره اللغويّون فإنّ دلالة الروايات على الرشا وما شاكله أكثر مطابقة وأنسب من الدلالة والمطابقة على معنى الضيافة ومأدبة الطعام ، فمثلاً قد جاء في رواية عن مقاتل بن سليمان : «كانت للرؤساء منهم مأكلة في كلِّ عام من زرعهم وثمارهم».
وقال الواحدي النيشابوري : «وكانت للأحبار والعلماء مأكلة من سائر اليهود» فإنّ كلتا العبارتين جاء فيهما «مأكلة من» وسنرى فيما بعد أنّ أبا الفتوح الرازي أيضاً استفاد من كلمة «مرسوم» باللغة الفارسية في سياق بيان وتوضيح هذه الرواية ومراده هنا الضريبة والرشا وهو أحد مصاديق هذه الكلمة ولمزيد من التوضيح في هذا المجال انظر ما ذكره جواد علي في كتابه المفصّل في تاريخ العرب قبل الإسلام ٩/٢٣٩ ؛ ٩/٢٣٩ ؛ ٩/٣٠٢ و١٤/١٦٠. هذا وأشكر صديقي الاستاذ بهنام صادقي حيث لفت نظري إلى المعنى الدقيق لهذه الكلمة.
(١) التبيان ١/١٨٦.
جعفر عليهالسلام في قوله : (وَلاَ تَشْتَرُوا بِآيَاتِي ثَمَناً قَلِيلاً) قال عليهالسلام : كان لحُيي بن أخطب وكعب بن أشرف وآخرين منهم مأكلة على يهود في كلّ سنة وكرهوا بطلانها بأمر النبيّ (صلى الله عليه وآله) فحرّفوا لذلك آيات من التوراة فيها صفته وذكره ، فذلك الثمن القليل الذي أريد به في الآية»(١).
إلى هنا قد تبيّن لنا من خلال ما قدّمناه أنّ أقدّم مصدر روائي معروف كان قد تناول رواية (المأكلة) هو التبيان في تفسير القرآن للشيخ الطوسي. وأمّا إذا أردنا أن نقتفي آثار هذه الرواية أو الروايات المماثلة لها في المضمون
__________________
(١) ذكر الشيخ الطوسي أيضاً في سياق الآية (٧٩) من سورة البقرة قائلاً : «وروي عن أبي جعفر عليهالسلام وذكره أيضاً جماعة من أهل التأويل أنّ أحبار اليهود كانت غيّرت صفة النبيِّ (صلى الله عليه وآله)ليوقعوا الشكّ للمستضعفين من اليهود» (التبيان ١/٣٢٢). وقد نقلت أيضاً هذه الرواية برمِّتها إلى مجمع البيان (١/٢٩٢) ومنه إلى سائر التفاسير. والجدير بالذكر أنّ الوزير المغربي هو أوّل من كان قد ذكر هذا الموضوع في المصابيح في تفسير القرآن حيث ذكر في سياق الآية (٧٩) من سورة البقرة : «قال أبو جعفر : كانت أحبار اليهود قد غيّروا صفة محمّد (صلى الله عليه وآله) ليوقعوا الشكّ للمستضعفين من اليهود». فعندما نواجه كمّاً هائلاً من الروايات التفسيرية المنسوبة كلّها لأبي جعفر وهي تنتهي إلى الوزير المغربي ومنه إلى أبي جعفر وقد ذكرها من بعده كلّ من الشيخ الطوسي في التبيان والشيخ الطبرسي في مجمع البيان فلا يبقى لدينا إلاّ أن نقول إنّ هذه الروايات نقلت بالمعنى بواسطة الوزير المغربي ، خصوصاً إذا عرفنا أنّ جلّ هذه الروايات إنّما هي في خصوص مجال السيرة وإنّ الوزير المغربي كان له اهتمام خاصٌّ بموضوع السيرة.
انظر مقالتنا (المراحل الأربعة في مدرسة التفسير الشيعي) والمنشورة في مجلّة (صحيفة مبين) في عددها رقم ٥٠ لسنة ١٣٩٠ هـ. ش والتي تناولت العلاقة بين تفسير المصابيح في تفسير القرآن للوزير المغربي والتبيان في تفسير القرآن للشيخ الطوسي.
فعلينا أن نبحث عنها في مصادر روائية وتفسيرية شيعية قبل الشيخ الطوسي.
لم تشر أيٌّ من التفاسير الروائية الشيعية قبل الشيخ الطوسي إلى مضمون أو عبارة مشابهة للرواية التي مرّت آنفاً ، فإنّ المصادر التفسيرية الشيعية القديمة مثل علي بن إبراهيم القمّي ، العيّاشي ، فرات الكوفي ، الحبري ، كلّ هذه التفاسير لم تتعرّض لهذه الرواية. كما أنّ المصادر الروائية الشيعية القديمة مثل الكتب الأربعة ، المحاسن للبرقي ، بصائر الدرجات و... فإنّها هي الأخرى لم تُشر إلى هذه الرواية. وحتّى أنّ الشيخ الطوسي أيضاً لم يتكلّم عن محتوى هذه الرواية في سائر كتبه الروائية لذا علينا أن نناقش جميع الاحتمالات الواردة في هذا المجال.
إنّ واحداً من اهمّ المصادر التي اعتمدها الشيخ الطوسي في التبيان هو تفسير الطبري الموسوم بجامع البيان عن تأويل آي القرآن ، فإنّ شطراً كبيراً من الروايات وأقوال الصحابة والتابعين التي جاءت في جامع البيان للطبري إنّما شقّت طريقها إلى التفسير الشيعي من خلال الشيخ الطوسي في بادىء الأمر ومن ثمّ أخذت طريقها إلى مجمع البيان بعد ما ألّف الشيخ الطبرسي تفسيره هذا ، وقد بقيت هذه الروايات في التفسير الشيعي وقد أُشتهر بكونها قد أخذت من مصادر غير شيعية.
فبناءً على ذلك فإنّ المتصوّر للوهلة الأولى هو أنّ الشيخ الطوسي أخذ هذه الرواية من الطبري وأنّ المراد من أبي جعفر في أوّل هذه الرواية هو أبو جعفر الطبري لا الإمام الباقر عليهالسلام ، وإنّ هذا الرأي طرحه المرحوم نعمت الله صالحي النجف آبادي عندما تعرّض إلى المنقولات الروائية في تفسيري
التبيان ومجمع البيان(١) والتي وقع في سندها أبو جعفر في غير رواية المأكلة ، وهذا الرأي بحدّ ذاته فيه تأمّل ، وعلى أقلّ التقادير فإنّ نظريته هذه لا تنطبق على هذه الرواية ، وذلك لو أنّنا فتّشنا تفسير الطبري بأسره وما جاء في سياق هذه الآية من بحث لم نعثر فيه على ما يتضمّن هذا المفهوم ، كما أنّه لم ترد فيه أيّ عبارة مشابهة للرواية المذكورة.
إنّ المصدر الشيعي الوحيد الذي جاء بهذه الرواية قبل الشيخ الطوسي هو كتاب المصابيح في تفسير القرآن ، وهو من تأليف أبي القاسم الحسين ابن علي المعروف بالوزير المغربي (ت ٤١٨ هـ) ، فإنّ الوزير المغربي في تفسيره هذا ـ والذي لم يطبع للأسف حتّى الآن(٢) ـ يذكر في سياق الآية المشار إليها آنفاً هذه الرواية حيث يقول : «قال أبو جعفر : كان لحُيي بن أخطب وكعب بن الأشرف وآخرين منهم مأكلةٌ على يهود في كلّ سنة ، فكرهوا إبطالها بأمر النبيّ (صلى الله عليه وآله) فحرّفوا لذلك آيات من التوراة ، منها : صفته وذكره ، فذلك الثمن القليل الذي أريد في الآية».
علماً بأنّ الشيخ الطوسي يدأب على ذكر الوزير المغربي وينقل بعض آرائه وذلك في مواطن عديدة في تفسيره التبيان ، بل ويذكر بعض المطالب
__________________
(١) انظر : حديث هاى خيالي در مجمع البيان ، ص٢١ فما بعد.
(٢) نصبّ جلّ اهتمامنا هذه الأيّام في تصحيح هذا الكتاب المهمّ والذي له الأثر في تاريخ التفسير الشيعي حيث نأمل أن يتوفّر للباحثين والمتخصّصين في علوم القرآن الكريم بأسرع وقت ممكن إن شاء الله.
من تفسيره من دون أن يصرّح باسمه(١) ، هذا ما جعلنا أن نستنتج أنّ الوزير المغربي كان هو المصدر الأساسي والبوّابة الرئيسية التي تمّ من خلالها تسلّل هذه الروايات إلى التفسير الشيعي منذ بداية القرن الخامس الهجري.
إنّ المصادر التفسيرية التي اعتمدها الوزير المغربي في المصابيح في تفسير القرآن على ثلاثة نماذج :
الأوّل : الروايات الشيعية المأخوذة من المصادر الشيعية ومن مصادر أهل السنّة ـ من دون ذكر السند والمصدر ـ والتي تنتهي إلى واحد من أئمّة الشيعة مثل الإمام زين العابدين عليهالسلام والإمامين الصادقين عليهماالسلام.
الثاني : روايات الصحابة والتابعين والتي تأخذ غالباً من تفسير الطبري ، تفسير أبي مسلم ، آيات الأحكام (لأبي بكر الجصّاص الرازي) وتارة من تفسير مقاتل بن سليمان وبعض المصادر الأخرى.
__________________
(١) إنّ في خصوص هذا الموضوع يتبيّن لنا بوضوح أنّ ما نقله الشيخ الطوسي في التبيان هو من اختصاص الوزير المغربي في تفسيره حيث أنّه كثيراً ما نقل مثل هذه المواضيع من العهدين القديم والجديد. فقد ذكر في المصابيح في تفسير القرآن في سياق قوله تعالى :(مَا قُلْتُ لَهُمْ إِلاَّ مَا أَمَرْتَنِي بِهِ أَنِ اعْبُدُوا الله) (المائدة ١١٧) قائلا:ً «وقوله عزّ وجلّ أي اعبدوا الله ربّي وربّكم شاهد بلفظ الإنجيل ، فإنّه ذُكِرَ في الفصل الرابع من انجيل لوقا : قال المسيح مكتوب أن اسجدوا لله ربّك وإيّاه وحده فاعبد وهذا لفظه وهو النصّ على التوحيد بحمد الله تعالى» فقد ذكر الشيخ الطوسي نفس هذا الكلام برمّته في التبيان (٤/٧٠) ولم يشر إلى إسم الوزير المغربي حيث قال : «وقوله (أَنِ اعْبُدُوا الله رَبِّي وَرَبَّكُمْ) شاهد بلفظ الإنجيل فإنّه ذكر في الفصل الرابع من إنجيل لوقا قال المسيح : مكتوب أن اسجد لله ربّك وإيّاه فاعبد وهذا لفظته وهو صريح التوحيد».
الثالث : الروايات المرتبطة بالسيرة النبوية وأحداث صدر الإسلام والتي تأخذ غالباً من الطبري وبعض مصادر السيرة مثل الزهري ، ابن هشام ، ابن إسحاق ، الواقدي ، وعمر بن شبّه.
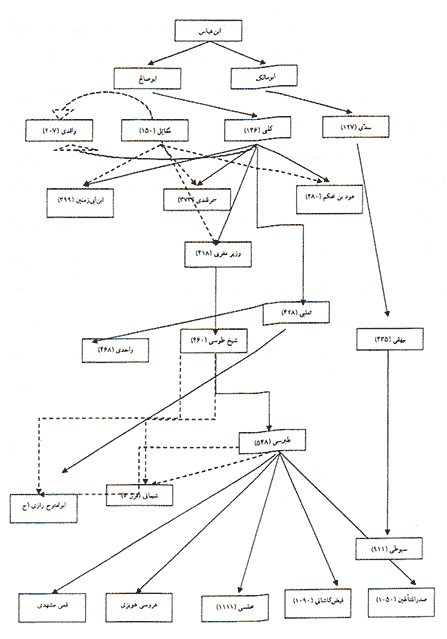
وبما أنّ الروايات المشار إليها في البحث آنفاً لم ترد في تفسير الطبري ولم نعثر عليها في المصادر التفسيرية الشيعية قبل الوزير المغربي مثل : (الحبري ، السيّاري ، العيّاشي ، فرات الكوفي ، علي بن إبراهيم القمّي والنعماني) ، فلابدّ لنا أن نبحث عنها في غير هذين النطاقين للعثور عليها ، لكنّنا لم نعثر في مصادر السيرة على روايات حوت على النصّ المذكور آنفاً بعينه إلاّ أنّنا عثرنا على بعض الروايات في تفاسير أهل السنّة تحمل هذا المضمون ، وإنّ أقدم ما وصلنا ممّا له صلة مع موضوع بحثنا هذا يمكن أن نجده عند كلٍّ من محمّد بن السائب الكلبي (ت ١٤٦ هـ) ، مقاتل بن سليمان (ت ١٥٠ هـ) ، ومحمّد بن عمر الواقدي (ت ٢٠٧ هـ) ، علماً بأنّ الكلبي فيما يخصّ موضوع بحثنا هذا يحظى بأهمّية أكبر من صاحبيه. وذلك لأسباب أوّلها : أنّه كانت له ميول شيعية ، وثانيها : أنّ الطبري ينقل تارةً في تفسيره روايات قليلة عنه عن طريق (أبو صالح عن ابن عبّاس) ولكنّه لم ينقل أبداً في تفسيره عن مقاتل بن سليمان والواقدي أيّ رواية قطّ.
تفسير محمّد بن السائب الكلبي :
إنّ أصل كتاب تفسير الكلبي وهو كتاب كبير ومفصّل لم يُعثر عليه إلى
اليوم(١) ، ولكن جاءت رواياته التفسيرية في كتب مختلفة من جملتها تفسير عبد الرزّاق الصنعاني ، تفسير الحبري ، معاني القرآن للفرّاء ، بحر العلوم للسمرقندي ، وقليل منها في تفسير الطبري.
لقد دوِّن قسم من هذه الروايات في نهاية القرن الثالث الهجري بيد أبي محمّد عبد الله بن محمّد بن وهب الدينوري (ت ٣٠٨ هـ) حيث جاءت هذه الروايات عن طريق أبي صالح عن ابن عبّاس وقد جاء هذا التدوين على شكل تفسير تحت عنوان الواضح في تفسير القرآن ، وقد أعاد تدوينها الفيروزآبادي في بداية القرن التاسع الهجري تحت عنوان : تنوير المقباس من تفسير ابن عبّاس.
توجد عبارات من تفسير الكلبي في كتاب الدينوري الواضح في تفسير القرآن لها شبه كبير مع ما نقله الوزير المغربي في تفسير المصابيح ، فقد جاء في تفسير الآية ٤١ من سورة البقرة : «(وَلاَ تَشْتَرُوا بِآيَاتِي) بكتمان صفة محمّد النبيِّ ونعته (ثَمَناً قَلِيلاً) عرضاً يسيراً من المأكلة»(٢) ؛ وقد جاء في سياق الآية ٧٩ من سورة البقرة : «(ثُمَّ يَقُولُونَ هَذَا) في الكتاب الذي جاء
__________________
(١) يبدو أنّ وجود أصل تفسير الكلبي الكبير إلى القرن السابع الهجري أمرٌ مسلّم به لوجود بعض المقتطفات منه في كتب بعض العلماء الشيعة والسنّة مثل الحبري ، وعبد الرزّاق الصنعاني ، هود بن محكم الهواري ، الطبري ، ابن أبي زمنين ، أبو الليث السمرقندي ، الثعلبي ، الواحدي النيشابوري ، وابن طاووس ، حيث يعدّ هؤلاء من ضمن العلماء الذين نقلوا في تأليفاتهم بعضاً من تفسير الكلبي سواء كان النقل قليلاً أم كثيراً.
(٢) الواضح : ٢٥.
(مِنْ عِنْدِ الله لِيَشْتَرُوا بِهِ ثَمَناً قَلِيلاً) عرضاً يسيراً من المأكلة والفضول»(١) كما جاء في سياق الآية ١٧٤ من سورة البقرة : (إِنَّ الَّذِينَ يَكْتُمُونَ مَا أَنْزَلَ الله مِنَ الْكِتَابِ) ما بيّن الله في التوراة من صفة محمّد ونعته (وَيَشْتَرُونَ بِهِ) بكتمانه (ثَمَناً) عرضاً يسيراً ، أنزلت في كعب بن الأشرف وحُيَي وجُدي ابني الأخطب»(٢).
إنّ نصّ كتاب الواضح في تفسير القرآن الذي كتبه الدينوري في نهاية القرن الثالث له أسلوبٌ مزجيٌّ ، كما أنّ كتاب تنوير المقباس الذي كتبه الفيروزآبادي في القرن التاسع له نفس الأسلوب أيضاً ولكن يبدو أنّ الدينوري أو شخص آخر في القرن الثالث كان قد ذكر من تفسير الكلبي في سياق الآية المذكورة روايات مختلفة جاءت عن طريق أبي صالح عن ابن عبّاس وبعد ما ذكر شطراً من الآية شرحها استناداً على ما جاء في تفسير الكلبي الاصلي ، فمن خلال هذا الأسلوب يمكننا أن نقول : أنّ جميع الشروح التفسيرية الواردة في سياق الآيات الثلاث المذكورة آنفاً مستقات من رواية واحدة للكلبي ، حيث إنّ مضمون هذه الرواية في باب تحريف آيات من التوراة ، وهو ما كتمه بعض علماء اليهود من إسم الرسول الأعظم (صلى الله عليه وآله) وصفاته طمعاً بـ : (المأكلة) وهو الثمن القليل في قبال عملهم هذا ، وخير شاهد على ذلك هو أنّ مضمون رواية الكلبي الآنفة الذكر وردت في تفسيري الواضح وتنوير المقباس في سياق آيات أُخرى مرتبطة بتحريف التوراة بيد
__________________
(١) الواضح : ٣٣.
(٢) الواضح : ٥٧.
اليهود في عهد النبيّ (صلى الله عليه وآله) ـ وهو طلبهم متاع الدنيا المشار إليه بقوله تعالى : (وَاشْتَرَوا بِهِ ثَمَناً قَلِيلاً) ـ ومن تلك الآيات :
آل عمران ١٨٧ : «(وَاشْتَرَوا بِهِ) بكتمان صفة محمّد ونعته في الكتاب (ثَمَناً قَلِيلاً) عرضاً يسيراً من المأكلة»(١).
آل عمران ١٩٩ : «(لاَ يَشْتَرُونَ بِآيَاتِ الله) بكتمان صفة محمّد ونعته في الكتاب (ثَمَناً قَلِيلاً) عرضاً يسيراً من المأكلة»(٢).
المائدة ٤٤ : «(وَلاَ تَشْتَرُوا بِآيَاتِي) بكتمان صفة النبيِّ (صلى الله عليه وآله) ونعته وآية الرجم (ثَمَناً قَلِيلاً) عرضاً يسيراً من المأكلة»(٣).
إنّ العثور على النصّ الكامل لرواية الكلبي يساعدنا كثيراً في حلّ بعض التساؤلات ، وبالرغم من أنّ العثور على المتن الكامل لرواية الكلبي مثمر إلى حدٍّ ما إلاّ أنّه لا يفي بالغرض كاملة ولا يوفّر لنا نتيجة قطعية ، هذا وإنّ كلاًّ من عبد الرزّاق الصنعاني (ت ٢١١ هـ) والطبري (ت ٣١١ هـ) وابن أبي حاتم الرازي (ت ٣٢٧ هـ) لم يتعرّضوا في كلامهم نهائيّاً إلى روايات الكلبي في سياق جميع الآيات المرتبطة مع بحثنا هذا(٤) ، وإنّ منقولات الحبري
__________________
(١) الواضح : ١٣٦.
(٢) الواضح : ١٣٩.
(٣) الواضح : ١٩٨.
(٤) والجدير بالذكر أنّ عبد الرزاق الصنعاني (١٢٦ ـ ٢١١ هـ) نقل العديد من الروايات التفسيرية عن الكلبي مباشرةً أو بواسطة معمر ، وكذلك الطبري الذي لم ينقل في تفسيره رواية عن مقاتل بن سليمان والواقدي إلاّ أنّه نقل من الكلبي ما يقارب من
(ت ٢٨١ هـ) في تفسيره على كثرتها لم تستطع رفع هذا الإبهام ، وذلك لأنّه لم يذكر في تفسيره من روايات الكلبي إلاّ ما كان يتعلّق بشأن الإمام عليّ بن أبي طالب عليهالسلام وما يرتبط بمنزلة الأئمّة عليهمالسلام ، ولكنّنا إذا أعرضنا صفحاً عن كلّ هذا فعلينا أن نبحث عن الآراء التفسيرية للكلبي في مدرسة نيشابور التفسيرية.
إنّ تفسيري الكلبي والواضح في تفسير القرآن (للدينوري) قد شاع صيتهما في خراسان وما وراء النهر ، واشتهر أمرهما إبّان القرنين الثالث والرابع الهجريّين في هذين الإقليمين أكثر من أيّ مكان آخر ، وذلك لوجود بعض الرواة من الفرقة الكرّامية ، لذلك نرى أنّ مفسّري مدرسة نيشابور مثل أبي إسحاق الثعلبي (ت ٤٢٧ هـ) والواحدي النيشابوري (ت ٤٦٨ هـ) كثيراً ما كانا يعتمدان على هذين التفسيرين ويستفيدان منهما ، وإنّ كثرة ما نقله الثعلبي وتلميذه الواحدي من تفسير الكلبي والذي له علاقة بالرواية التي ذكرها الكلبي في تفسيره والتي نحن بصددها يعطينا الأمل في الوصول إلى نتائج متكاملة وواضحة في هذا المجال ، فقد كتب الثعلبي في سياق تفسيره للآية ١٧٤ من سورة البقرة : «الكلبي عن أبي صالح عن ابن عبّاس : نزلت في رؤساء اليهود وعلمائهم كانوا يصيبون من سفلتهم الهدايا والفضول ، وكانوا
__________________
السبعين مرّة بالرغم من أنّه كان كثيراً ما يحتاط في نقل الروايات التفسيرية منه ، وقد تحرّز عن نقل كلام الكلبي في الآيات المقصودة في بحثنا هذا ، بل قام بنقل أقوال عن السدّي وبعض المفسرين التابعين في هذا الخصوص ، هذا ويبدو أنّ أبا حاتم الرازي قد تبع الطبري في هذا الشأن إلاّ أنّه بلغ عدد ما نقله عن الكلبي حدود خمسة عشر مورداً فقط.
يرجون أن يكون النبيُّ المبعث منهم ، فلما بعث الله محمّداً صلّى الله عليه وسلّم من غيرهم خافوا ذهاب ملكهم وزوال رئاستهم ، فعمدوا إلى صفة محمّد صلّى الله عليه وسلّم فغيّروها ثمّ أخرجوها إليهم ، وقالوا : هذا نعت النبيِّ الذي يخرج في آخر الزمان ولا يشبه نعت هذا النبيّ الذي بمكّة ، فلمّا نظرت السفلة إلى النعت المغيّر وجدوه مخالفاً لصفة محمّد صلّى الله عليه وسلّم فلا يتبعونه ، فأنزل الله تعالى : (إِنَّ الَّذِينَ يَكْتُمُونَ مَا أَنْزَلَ الله مِنَ الْكِتَابِ) يعني صفة محمّد صلّى الله عليه وسلّم ونبوّته ، (وَيَشْتَرُونَ بِهِ) المكتوم ، (ثَمَناً قَلِيلاً) عرضاً يسيراً يعني المآكل التي كانوا يصيبونها من سفلتهم»(١).
وكذلك الواحدي في أسباب النزول أيضاً ذكر في موضعين رواية عن الكلبي في طريقها أبو صالح عن ابن عبّاس وقد بدا في أحدهما الكلام عن المأكلة واضحاً وصريحاً ، وقد قال الواحدي في بيان سبب نزول الآية ٧٩ من سورة البقرة : «قال الكلبي بالإسناد الذي ذكرنا [عن أبي صالح عن ابن عبّاس] : إنّهم غيّروا صفة رسول الله صلّى الله عليه وسلّم في كتابهم ، وجعلوه آدم سبطاً طويلاً ، وكان ربعة أسمر صلّى الله عليه وسلّم. وقالوا لأصحابهم
__________________
(١) كذلك الثعلبي في تفسير الآية (٤١) من سورة البقرة فإنّه ينقل هذا التفسير عن الكلبي باختصار أكثر معرضاً عن السند ويذكره بهذا النحو : «(وَلاَ تَشْتَرُوا بِآيَاتِي) أي ببيان صفة محمّد ونعته (ثَمَناً قَلِيلاً) يسيراً ، وذلك أنّ رؤساء اليهود كانت لهم مآكل يصيبونها من سفلتهم وعوامّهم يأخذون منها شيئاً معلوماً كلّ عام من زروعهم [فخافوا إن تبيّنوا] صفة محمّد (صلى الله عليه وآله) وبايعوه أن تفوتهم تلك المآكل والرياسة ، فاختاروا الدنيا على الآخرة» الكشف والبيان ١/١٨٧.
وأتباعهم : انظروا إلى صفة النبيّ الذي يبعث في آخر الزمان ، ليس يشبه نعت هذا. وكانت للأحبار والعلماء مأكلة من سائر اليهود ، فخافوا أن تذهب مأكلتهم إن بيّنوا الصفة ، فمن ثمّ غيّروا»(١).
وقال في بيان سبب نزول الآية ١٧٤ من نفس السورة : «قال الكلبي [عن أبي صالح عن ابن عبّاس] : نزلت في رؤساء اليهود وعلمائهم كانوا يصيبون من سفلتهم الهدايا [والفضول] ، وكانوا يرجون أن يكون النبيّ المبعوث منهم. فلمّا بُعِثَ من غيرهم خافوا ذَهاب مأكلتهم وزوال رياستهم ، فعمدوا إلى صفة محمّد صلّى الله عليه وسلّم فغيّروها ، ثمّ أخرجوها إليهم وقالوا : هذا نعت النبيِّ الذي يخرج في آخر الزمان لا يشبه نعت هذا النبيّ الذي بمكّة ، فإذا نظرت السفلة إلى النعت المغيّر وجدوه مخالفاً لصفة محمّد فلا يتبعونه»(٢).
__________________
(١) أسباب نزول القرآن : ٢٩.
(٢) أسباب نزول القرآن : ٥٢ ، هناك انموذجٌ آخر ذكره الواحدي في أسباب النزول في الصفحة ١١٥ : «وقال الكلبي : إنّ ناساً من علماء اليهود اُولي فاقة ، أصابتهم سَنة ، فاقتحموا إلى كعب بن الأشرف بالمدينة ، فسألهم كعب : هل تعلمون أنّ هذا الرجل ـ رسول الله ـ في كتابكم؟ قالوا : نعم ، وما تعلمه أنت؟ قال : لا ، قالوا : فإنّا نشهد أنه عبد الله ورسوله ، قال [كعب] : لقد حرمكم الله خيراً كثيراً ، لقد قدمتم عَلَيَّ وأنا أريد أن أبرّكم وأكسو عيالكم ، فحرمكم الله وحرم عيالكم. قالوا : فإنّه شُبّه لنا ، فرويداً حتّى نلقاه. فانطلقوا فكتبوا صفة سوى صفته ، ثمّ انتهوا إلى نبيِّ الله صلّى الله عليه وسلّم فكلّموه وسألوه ، ثمّ رجعوا إلى كعب ، وقالوا : لقد كنّا نرى أنّه رسول الله ، فلمّا أتيناه إذا هو ليس بالنعت الذي نُعت لنا ، ووجدنا نعته مخالفاً للذي عندنا. وأخرجوا
ومن الملفت للنظر هو أنّ أبا الفتوح الرازي (ت ٥٥٤ هـ) كان يأخذ أسباب نزول الآيات من تفسير الثعلبي قبل أن يرجع إلى التبيان ومجمع البيان في تفسيرها ، كما يبدو منه في كثير من المباحث التفسيرية أنّه كان شديد التأثّر بما ينقله الثعلبي ، وقد ذكر في تفسير الآية ٧٩ من سورة البقرة : «ما كان من سبب نزول الآية هو أنّ جماعة من أحبار وعلماء اليهود كانت لهم في كلِّ سنة مأكلة ـ ضريبة ـ على اليهود فلمّا قدم النبيّ (صلى الله عليه وآله) وعلموا أنّه نبيّ آخر الزمان ورأوا صفاته مطابقةً لما عندهم في التوراة وكان صفته فيها حسن الوجه ، أسود الشعر ، أكحل العين ، ربعة ، فعمدوا إلى الصحف فغيّروها وكتبوا مكانها : رجل قصير القامة ، دميم الوجه ، أزرق العين ، سبط الشعر ، فلما هاجر الرسول (صلى الله عليه وآله) من مكّة وقدم المدينة وكان اليهود قد سمعوا بصفاته من قبل فلمّا رأوه قالوا : هذا هو النبي الذي جاءت صفته في التوراة ، فجاؤوا إلى أحبارهم وكبارهم وقالوا لهم : هذا هو نبيّ آخر الزمان ، فانكروا عليهم ذلك وقالوا : حاشا وكلاّ ! وألبسوا عليهم الأمر وجاؤوهم بالصحف التي كتبوها بأيديهم وأروهم ذلك وصدّوهم عن الطريق وأضلّوهم عن معرفته (صلى الله عليه وآله) فهدّدهم الله تبارك وتعالى قائلاً عزّ من قائل : (فَوَيْلٌ لِلَّذِينَ يَكْتُبُونَ الْكِتَابَ
__________________
الذي كتبوا ، فنظر إليه كعب ففرح ومارَهم وأنفق عليهم ، فأنزل الله تعالى هذه الآية. وقال عكرمة : نزلت في أبي رافع وكنانة بن أبي الحقيق وحُيي بن أخطب وغيرهم من رؤساء اليهود ، كتبوا ما عهد الله إليهم في التوراة من شأن محمّد صلّى الله عليه وسلّم وبدّلوه وكتبوا بأيديهم غيره ، وحلفوا أنّه من عند الله لئلاّ يفوتهم الرّشا والمآكل التي كانت لهم على أتباعهم».
بِأَيْدِيهِمْ ثُمَّ يَقُولُونَ هَذَا مِنْ عِنْدِ الله لِيَشْتَرُوا بِهِ ثَمَناً قَلِيلاً) (١)». وانظر نموذجاً آخر في سياق تفسير الآية ٧٧ من سورة آل عمران في تفسير الثعلبي(٢) وأبو الفتوح الرازي(٣).
تفسير مقاتل بن سليمان :
أمّا تفسير مقاتل بن سليمان فمن الواضح أنّ المتن الموجود حاليّاً من تفسير مقاتل(٤) لا يمكن أن يُعزا بأسره إلى مقاتل بن سليمان ، فقد أعدّ هذا النصّ بشكل مزجيٍّ وذلك بعد مضيِّ قرن أو قرنين من وفاته حيث عمد أحد الأشخاص إلى جمع الروايات التفسيرية لمقاتل وأضاف إليها إضافات من كتب الآخرين وجاء بالشروح التفسيرية بشكل مزجيٍّ في سياق كلّ آية(٥).
وإذا ما تصفّحنا تفسير مقاتل بن سليمان فإنّه يتبيّن لنا من خلال ما جاء في سياق تفسير آيات مختلفة ـ (سورة البقرة : ٤١ ، ٧٩ ، ١٧٤ ؛ آل عمران : ١٨٧ ، ١٩٩ ؛ المائدة : ٤٤ ؛ التوبة : ٣٤) ـ أنّ في النصّ الموجود من تفسير مقاتل بن سليمان ـ كما هو الحال في تفسير الكلبي الموجود في
__________________
(١) روض الجنان ٢/٢٧ ، تفسير الثعلبي ١/٢٢٤.
(٢) تفسير الثعلبي ٣/٩٨ ـ ٩٩.
(٣) روض الجنان ٤/٣٩٦ ـ ٣٩٧.
(٤) تصحيح عبد الله محمّد بن الشحاته ، بيروت دار إحياء التراث ١٤٢٣ هـ.
(٥) توجد في هذا التفسير بعض الأقوال المنقولة من أشخاص كانت سنة وفاتهم بعد مقاتل (ت ١٥٠ هـ) بسنين متمادية ، منهم أبو العباس ثعلب (ت ٢٩١ هـ) حيث نقل عنه أكثر من خمسة عشر مرّة في تفسير مقاتل ، كما نقل من الفرّاء (ت ٢٠٧ هـ) أيضاً ثلاثين قولاً تقريباً.
الواضح في تفسير القرآن ـ توجد أيضاً روايات تفسيرية عن مقاتل بن سليمان بصورة مختصرة أو مشروحة جاءت في بيان وشرح هذه الآيات التي يشابه محتواها إلى حدٍّ كبير مع ما جاء من روايات الكلبي ومع ما ذكره الوزير المغربي والشيخ الطوسى في تفسيريهما المصابيح والتبيان.
ونذكر هنا بعض ما جاء في تفسير مقاتل بن سليمان في سياق تفسير آيات مختلفة من القرآن الكريم وذلك لأهمّية البحث : فقد جاء في تفسير الآية ٤١ من سورة البقرة : «(وَلاَ تَشْتَرُوا بِآيَاتِي ثَمَناً قَلِيلاً) وذلك أنّ رؤوس اليهود كتموا أمر محمّد (صلّى الله عليه وسلّم) في التوراة وكتموا أمره عن سفلة اليهود وكانت للرّؤساء منهم مأكلة في كلِّ عام من زرعهم وثمارهم ولو تابعوا محمّداً (صلّى الله عليه وسلّم) لحبست تلك المأكلة عنهم فقال الله لهم : (وَلاَ تَشْتَرُوا بِآيَاتِي ثَمَناً قَلِيلاً) : يعني بكتمان بعث محمّد (صلّى الله عليه وسلّم) عرضاً قليلاً من الدنيا ممّا تصيبون من سفلة اليهود»(١).
وجاء في سياق الآية ٧٦ من سورة البقرة «(وَإِذَا لَقُوا الَّذِينَ آمَنُوْا قَالُوا آمَنَّا) يعني صدّقنا بمحمّد (صلّى الله عليه وسلّم) بأنّه نبيّ وذلك أنّ الرجل المسلم كان يلقى من اليهود حليفه أو أخاه من الرضاعة فيسأله اتجدون محمّداً في كتابكم فيقولون نعم إنّ نبوّة صاحبكم حقٌّ وإنّا نعرفه ، فسمع كعب بن الأشرف وكعب بن أسيد ومالك بن الضيف وجدي بن أخطب فقالوا لليهود في السرّ : أتحدّثون أصحاب محمّد (صلّى الله عليه
__________________
(١) تفسير مقاتل بن سليمان ١/١٠١.
وسلّم) (بِمَا فَتَحَ الله عَلَيْكُمْ) يعني بما بيّن لكم في التوراة من أمر محمّد (صلّى الله عليه وسلّم) فذلك قوله تعالى : (وَإِذَا خَلاَ بَعْضُهُمْ إِلَى بَعْض قَالُوا أَتُحَدِّثُونَهُم بِمَا فَتَحَ الله عَلَيْكُمْ لِيُحَاجُّوكُمْ) يعني ليخاصموكم به عند ربِّكم باعترافكم أن محمّداً (صلّى الله عليه وسلّم) نبيٌّ ثمّ لا تتابعوه (أَفَلاَ تَعْقِلُونَ) يعني أفلا ترون أنّ هذه حجّة لهم عليكم فقال الله عزّ وجلّ : (أَوَلاَ يَعْلَمُونَ أَنَّ الله يَعْلَمُ مَا يُسِرُّونَ) في الخلا (وَمَا يُعْلِنُونَ) في الملا فيقول بعضهم لبعض : أتحدّثونهم بأمر محمّد (صلّى الله عليه وسلّم) أولا يعلمون حين قالوا : إنّا نجد محمّداً في كتبنا وإنا لنعرفه (وَمِنْهُمْ أُمِّيُّونَ لاَيَعْلَمُونَ الْكِتَابَ إِلاَّ أَمَانِيَّ) يقول من اليهود من لا يقرأ التوراة إلاّ أن يحدّثهم عنها رؤوس اليهود (وَإِنْ هُمْ إِلاَّ يَظُنُّونَ) في غير يقين ما يستيقنون به فإن كذّبوا رؤوس اليهود أو صدّقوا تابعوهم باعترافهم فليس لهم بالتوراة علم إلاّ ما حدّثوا عنها. (فَوَيْلٌ لِلَّذِينَ يَكْتُبُونَ الْكِتَابَ بِأَيْدِيهِمْ) سوى نعت محمّد (صلّى الله عليه وسلّم) وذلك أنّ رءوس اليهود بالمدينة محوا نعت محمّد (صلّى الله عليه وسلّم) من التوراة وكتبوا سوى نعته وقالوا لليهود سوى نعت محمّد (ثُمَّ يَقُولُونَ هَذَا) النعت (مِنْ عِنْدِ الله لِيَشْتَرُوا بِهِ ثَمَناً قَلِيلاً) يعني عرضاً يسيراً ممّا يعطيهم سفلة اليهود كلّ سنة من زروعهم وثمارهم يقول (فَوَيْلٌ لَهُمْ مِمَّا كَتَبَتْ أَيْدِيهِمْ) يعني في التوراة من تغيير نعت محمّد (صلّى الله عليه وسلّم) (وَوَيْلٌ لَهُمْ مِمَّا يَكْسِبُونَ) تلك المآكل على التكذيب بمحمّد (صلّى الله عليه وسلّم) ولو تابعوا محمّدا (صلّى الله عليه
وسلّم) إذاً لحبست عنهم تلك المآكل»(١).
وجاء في سياق الآية ١٧٤ من سورة البقرة : «(إِنَّ الَّذِينَ يَكْتُمُونَ مَا أَنْزَلَ الله مِنَ الْكِتَابِ) يعني التوراة أنزلت في رءوس اليهود منهم كعب بن الأشرف ، وابن صوريا ، كتموا أمر محمّد (صلّى الله عليه وسلّم) في التوراة (وَيَشْتَرُونَ بِهِ ثَمَناً قَلِيلاً) يعني عرضاً من الدنيا ويختارون على الكفر بمحمّد ثمناً قليلاً يعني عرضاً من الدنيا يسيراً ممّا يصيبون من سفلة اليهود من المآكل كلّ عام ولو تابعوا محمّداً لحبست عنهم تلك المآكل»(٢).
وجاء في سياق الآية ١٨٧ من سورة آل عمران : «(وَاشْتَرَوا بِهِ) بكتمان أمر محمّد (صلّى الله عليه وسلّم) (ثَمَناً قَلِيلاً) وذلك أنّ سفلة اليهود كانوا يعطون رؤوس اليهود من ثمارهم وطعامهم عند الحصاد. ولو تابعوا محمّداً (صلّى الله عليه وسلّم) لذهب عنهم ذلك المأكل. يقول الله عزّ وجلّ (فَبِئْسَ مَا يَشْتَرُونَ)»(٣).
وفي سياق الآية ١٩٩ من سورة آل عمران : «(لاَ يَشْتَرُونَ بِآيَاتِ الله) يعني بالقرآن (ثَمَنَاً قَلِيلاً) يعني عرضاً يسيراً من الدنيا كفعل اليهود بما أصابوا من سفلتهم من المأكل من الطعام والثمار عند الحصاد»(٤).
وفي سياق الآية ٤٤ من سورة المائدة : «(وَلاَ تَشْتَرُوا بِآيَاتِي ثَمَناً
__________________
(١) تفسير مقاتل بن سليمان ١/١١٧ ـ ١١٩.
(٢) تفسير مقاتل بن سليمان ١/١٥٦.
(٣) تفسير مقاتل بن سليمان ١/٣٢٠ ـ ٣٢١.
(٤) تفسير مقاتل بن سليمان ١/٣٢٣.
قَلِيلاً) عرضاً يسيراً ممّا كانوا يصيبون من سفلة اليهود من الطعام والثمار»(١).
وفي سياق الآية ٣٤ من سورة التوبة : «(يَا أَيُّهَا الَّذِينَ آمَنُوا إِنَّ كَثِيراً مِنَ الأحْبَارِ وَالرُّهْبَانِ) ، يعني اليهود والرهبان ، يعني مجتهدي النصارى ، (لَيَأْكُلُونَ أَمْوَالَ النَّاسِ بِالْبَاطِلِ) ، يعني أهل ملّتهم ، وذلك أنّهم كانت لهم مأكلة كلّ عام من سفلتهم من الطعام والثمار على تكذيبهم بمحمّد (صلّى الله عليه وسلّم) ، ولو أنّهم آمنوا بمحمّد (صلّى الله عليه وسلّم) لذهبت تلك المأكلة»(٢).
فمع عرض هذه النماذج العديدة من التفسير الذي يحتوي على تفسير مقاتل والمنسوب له يقوى لدينا التصوّر الذي يؤيّد أنّ تفسيره لا يخلو من مضمون رواية المأكلة وأنّها واحدة من الروايات التفسيرية لمقاتل بن سليمان التي ورد ذكرها بشكل مشروح أو مختصر في سياق آيات مختلفة ومرتبطة مع موضوع كتمان اليهود واشتراء الثمن القليل.
ومن الطبيعي أنّ النصّ الأصلي لرواية مقاتل بن سليمان لم تذكر لا في تفسير عبد الرزّاق الصنعاني ولا في أيِّ تفسير آخر من التفاسير القديمة مثل تفسير الطبري وتفسير ابن أبي حاتم الرازي ، ولم تذكر في هذه المصادر حتّى آراءه التفسيرية المقتضبة ، في حين أنّ الكثير من آرائه وأقواله التفسيرية نراها واضحة المعالم في مدرسة نيشابور التفسيرية ، وإنّ أهمّ وأقدم تفسير
__________________
(١) تفسير مقاتل بن سليمان ١/٤٧٩.
(٢) تفسير مقاتل بن سليمان ٢/١٦٨ ـ ١٦٩.
يحتوي على آراء مقاتل هو كتاب الكشف والبيان لأبي إسحاق الثعلبي (ت ٤٢٨ هـ) (١).
إلاّ أنّنا وكما رأينا آنفاً أنّ الثعلبي غالباً ما يشير إلى روايات الكلبي في تفسير الآيات التي لها صلة بموضوع كتمان اليهود واشتراء الثمن القليل ؛ في حين لم ينقل إلاّ مرّةً واحدةً عن مقاتل بن سليمان في خصوص هذا الموضوع فقد ذكر في سياق الآية ١١٧ من آل عمران : «(مَثَلُ مَا يُنْفِقُونَ فِي هذِهِ الْحَيَاةِ الدُّنْيَا) ، قال يمان : يعني نفقات أبي سفيان وأصحابه ببدر وأحد على عداوة الرسول (صلّى الله عليه وسلّم). [قال] مقاتل : يعني نفقة سفلة اليهود على علمائهم ورؤسائهم كعب وأصحابه»(٢) ، وهذا النقل بحدّ ذاته هو أيضاً ملخّص من رأي مقاتل بن سليمان ولا يمكن أن نحصل من خلاله على النصّ الكامل لرواية مقاتل.
__________________
(١) لقد سعى في السنوات الأخيرة الاستاذ المحقّق محمّد عاكف كوج من أهالي تركيا أن يقارن بين المذكور من تفسير مقاتل في تفسير الثعلبي (ت ٤٢٨ هـ) وبين المتن الموجود من تفسير مقاتل بن سليمان (تصحيح عبد الله محمود شحاته). انظر مقالته تحت عنوان (المقايسة بين الآراء المنقولة من مقاتل بن سليمان (ت ١٥٠ هـ) في تفسير الثعلبي (ت ٤٢٧ هـ) وبين آراء مقاتل في تفسيره) وهو باللاتينية كالتالي :
Mehmet Akif KOC, "A comparison of the references to Muqatil b. Sulayman (١٥٠/٧٦٧) in the exegesis of al- Thalabi (٤٢٧/١٠٣٢) with Muqatil\'s own e xegesis," Journal of Semitic Studies ٥٣i (٢٠٠٨) pp. ٦٩-١٠١.
(٢) الثعلبي ٣/١٣٣.
هناك تفاسير أُخرى أشارت إلى مضمون رواية المأكلة يمكن العثور عليها من بين التفاسير التي أُلّفت في الفترة الزمنية المتخلّلة بين منتصف القرن الثاني الهجري ـ وهي الفترة التي توفّي فيها الكلبي (ت ١٤٦ هـ) ومقاتل (ت ١٥٠ هـ) ـ وحتّى بداية القرن الخامس الهجري وهو زمان تأليف المصابيح في تفسير القرآن بيد الوزير المغربي (ت ٤١٨ هـ) ، فمن بين هؤلاء المفسّرين : الواقدي (ت ٢٠٧ هـ) ، هود بن محكم الهواري (ت ٢٨٠ هـ) ، أبو الليث السمرقندي (ت ٣٧٣ هـ) وابن أبي زمنين (ت ٣٩٩ هـ) إلاّ أنّه لا يمكن عدّ التفاسير الثلاثة الأخيرة ـ ما عدا الواقدي ـ من المصادر التي اعتمدها الوزير المغربي في تأليف تفسير المصابيح ؛ وذلك لأنّها لا تمتاز بمضامين أدبية عالية بحيث أنّها تلفت نظر ابن المغربي إليها وليس لها في نقل الرواية عن الصحابة والتابعين ما يميّزها عن جامع البيان للطبري ويفضّلها عليه.
وكذلك أيضاً المغازي للواقدي الذي يعدّ من مصادر السيرة النبوية فالبرّغم من أنّ الوزير المغربي كان قد اعتمده وكثيراً ما نقل في تفسيره منه ـ كما في تفسير الآيات ٦٤ ، ٦٥ من سورة النساء ؛ المائدة ١٠٦ ؛ الأنفال ٦٠ ، ٦٤ ؛ التوبة ٦٦ ، ١٠٤ ؛ الإسراء ٧٣ ـ إلاّ أنّه لا يمكن اعتباره من المصادر التي اعتمدها الوزير المغربي فيما يخصّ ما نحن فيه ؛ وذلك لأنّ نقل الواقدي يختلف اختلافاً كبيراً عمّا هو عليه في تفسيري الكلبي ومقاتل بل هو ملخّص لما موجود في تفسيريهما ، حيث يقول في تفسير الآية : (وَإِذْ أَخَذَ الله مِيثَاقَ الَّذِينَ أُوتُوا الْكِتَابَ لَتُبَيِّنُنَّهُ لِلنَّاسِ) إلى قوله (وَلَهُمْ عَذَابٌ أَلِيمٌ) : «أخذ على أحبار اليهود في أمر صفة النبيِّ (صلّى الله عليه وسلّم) ألاّ يكتموه ،
(فَنَبَذُوهُ وَرَاءَ ظُهُورِهِمْ) واتّخذوه مأكلةً وغيّروا صفته»(١).
مناقشة الاحتمالات المختلفة :
هناك عدّة احتمالات يمكن مناقشتها في كيفية تسلّل هذه الرواية إلى تفسير الوزير المغربي ـ المصابيح في تفسير القرآن ـ ومنه إلى مجموعة من التفاسير والمجاميع الحديثية الشيعية (التبيان ، مجمع البيان ، الصافي ، الأصفى ، بحار الأنوار ، مفاتيح الغيب ، ونور الثقلين).
أ ـ الاحتمال الأوّل : هو أنّ المراد من أبي جعفر في تفسير المصابيح وتبعاً له في التبيان هو الإمام الباقر عليهالسلام ، وذلك يعني أنّ الوزير المغربي عثر على نصّ هذه الرواية في مصدر روائي أو تفسيريّ شيعيّ لم يصل إلينا اليوم.
ـ إنّ هذا الاحتمال تواجهه عدّة إشكالات ؛ الأوّل : إنّنا لم نعثر على مثل هذه الرواية في أيّ مصدر شيعيٍّ قبل الوزير المغربي ، فلو كانت المصادر الشيعية قد تعرّضت لها قبل الوزير المغربي فمن الجدير أن تكون في متناول يد الشيخ الطوسي أيضاً ، وما كان ينبغي للشيخ الطوسي أن ينقل مثل هذه الرواية بعينها من المصابيح.
وإنّ أهمّ ما يرد على هذا الاحتمال من إشكال هو أنّ الوزير المغربي نقل من أبي جعفر الكثير من الروايات في مجال السيرة والتاريخ وأسباب النزول حيث إنّ أغلبها تقريباً لم تتواجد في أيِّ مصدر روائيٍّ أو تفسيريٍّ شيعيٍّ قبله ، وعلى ما أظنّ أنّ هناك حوالي مئتي نقل من أبي جعفر في تفسير
__________________
(١) المغازي ١/٣٢٨.
المصابيح لها مثل هذه الخصوصية ، حيث إنّ جميع هذه الروايات تقريباً شقّت طريقها إلى تفسير التبيان ومن ثمَّ وجدت طريقها إلى مجمع البيان وقد نسبت بأسرها إلى الإمام الباقر عليهالسلام (١).
إذن لا يمكننا أن نقبل هذا الاحتمال ولا نستطيع أن نقطع بوجود مصدر شيعيٍّ احتوى على هذا العدد من الروايات للإمام الباقر عليهالسلام وكانت في حوزة الوزير المغربي ولم تكن في متناول أحد قبله ولا بعده.
ب ـ أن يكون المراد من أبي جعفر هو محمّد بن جرير الطبري ؛ وهذا الاحتمال أيضاً لا يمكننا قبوله بالرغم من أنّ مراد الوزير المغربي في مواطن كثيرة في المصابيح من أبي جعفر هو أبو جعفر الطبري ، لكن في هذه الرواية وفي أماكن مشابهة فإنّ مثل هذا الفرض غير صحيح ؛ وذلك لأنّ الرواية المذكورة بل وحتّى المضامين المشابهة لهذه الرواية لم نعثر عليها في الطبري.
ج ـ أن يكون المراد من أبي جعفر في خصوص هذا المورد هو أبو جعفر محمّد بن حبيب (ت ٢٤٥ هـ) المعروف بابن حبيب البغدادي ، وهو مؤرّخٌ ، نحويٌ ولغويٌّ كان يسكن بغداد ، وللوزير المغربي معه أوجه اشتراك
__________________
(١) إنّ ما نقله الوزير المغربي عن الإمام الصادق عليهالسلام ـ باسم أبي عبد الله ـ مغاير لكثير مما ينقله عن الإمام الباقر عليهالسلام بعنوان (أبي جعفر) فإنّه من النادر جدّاً أن ينقل في تفسير المصابيح عن الإمام الصادق عليهالسلام ولا يتطرّق إلى موضوع سبب النزول وتعيين أحوال الأفراد والأشخاص والأماكن ، في حين نرى أنّ أغلب المواضيع المنقولة عن أبي جعفر هي في تعيين المبهمات في حوادث صدر الإسلام.
في بعض هذه العلوم التي منها التاريخ ، الأنساب واللغة ، وقد ذكره الوزير المغربي في مصنّفات أخرى له منها الإيناس بعلم الأنساب(١) وأدب الخواصّ(٢) لكنّه يذكره دائماً باسم أبي جعفر محمّد بن حبيب.
وهناك إشكال آخر يرد على هذا الاحتمال ألا وهو أنّ محور الموضوعات التي امتازت بها المصنّفات التاريخية لابن حبيب البغدادي تدور حول أخبار قريش في الجاهلية ، أخبار الشعراء ، تاريخ الخلفاء وأمثالها ، فلذلك لا يمكن العثور على روايات أسباب النزول في مصنّفاته حتّى يمكننا اعتبارها مصدراً لمثل هذه الروايات.
وكذلك أبو جعفر النحّاس (ت ٣٣٨ هـ) فبالرغم من أنّ الوزير المغربي كان يوليه اهتماماً خاصّاً في تفسيره المصابيح إلاّ أنّه ليس هو المراد في هذه العبارة ، وذلك لأنّ المغربي لا ينقل منه إلاّ الآراء النحوية واللغوية.
د ـ إنّ آخر ما يمكننا أن نتصوّره هنا وندعمه بشواهد جليّة هو أنّ مجموع ما نقله الوزير المغربي في تفسيره مع ما تضمّن من السيرة وأسباب النزول والتي نسبها جميعاً إلى أبي جعفر إنّما أخذت في واقع الأمر من تفسير شيعيٍّ مثل تفسير الكلبي ، وقد تسامح الوزير المغربي في نسبة هذه الروايات إلى الإمام الباقر عليهالسلام ، ولعلّ هذا التسامح ناتج من تلمّذ الكلبي عند الإمام الباقر عليهالسلام.
__________________
(١) الإيناس بعلم الأنساب : ٢.
(٢) أدب الخواصّ : ٥ ، ٥١.
وسيتبيّن لنا من خلال التوضيحات المكمّلة لهذا البحث أنّ ما ورد على الاحتمال «ألف» من إشكال فإنّه لا يرد على احتمالنا هذا.
أوّلاً : ـ وكما مرّ آنفاً ـ إنّ الكثير ممّا نقله الكلبي قد جاء ملخّصاً في التفسير الواضح المتداول لدينا اليوم وفي التفسير المنسوب لابن عبّاس تحت اسم تنوير المقباس ، كما وردت هذه المنقولات في الجزء الذي وصل إلينا اليوم من أصل تفسير الكلبي الذي لم يتمّ العثور على نسخته الكاملة إلى يومنا هذا ، حيث يمكن أن يكون الوزير المغربي هو الذي أخذ بمثل هذه المنقولات من أصل تفسير الكلبي وذلك لشدّة رغبته وفرط اهتمامه بأمر السيرة وتعيين مبهمات أسباب النزول ثمّ نسبها لأبي جعفر أي الإمام الباقر عليهالسلام وذلك لأنّ تفسير الكلبي لم يكن مقبولاً في الأوساط السنّية في غضون القرنين الثالث والرابع الهجريّين في العراق والشام ومصر.
وبناءً على ذلك فإنّه ليس من الضروري أن نبحث عن تفسير شيعيٍّ اشتمل على النصِّ الكامل لهذه المنقولات المنسوبة إلى الإمام الباقر عليهالسلام حتّى يرد الإشكال الذي ذكرناه آنفاً من أنّ مثل هذا التفسير لو كان موجوداً لكان في متناول علمائنا.
ثانياً : إنّ أكثر اهتمام الكلبي(١) إنّما هو بمواضيع أسباب النزول والسيرة وغموض الآيات النازلة في صدر الإسلام ، وذلك خلافاً لما كان عليه تلامذة
__________________
(١) إنّ ابن محمّد بن سائب الكلبي هذا (ت ١٤٦ هـ) واسمه هشام بن محمّد الكلبي (ت ٢٠٦ هـ) هو الآخر أيضاً ألّف تفسيراً باسم تفسير الآي التي نزلت في أقوام بأعيانهم. انظر الفهرست لابن النديم ، تحقيق رضا تجدّد ص ٣٧.
المدرسة التفسيرية للإمام الباقر عليهالسلام مثل أبان بن تغلب وأبي الجارود وجابر الجعفي ، وبذلك يتّضح لدينا سبب عدم ذكر المفسّرين الروائيّين الشيعة قبل الوزير المغربي لهذه الروايات وأمثالها والمنسوبة إلى الإمام الباقر عليهالسلام.
وإمّا بالنسبة إلى علماء أهل السنة فإنّهم لم يذكروا هذه الروايات لأنّ قدماء مفسّري أهل السنة كانوا قد احجموا عن تفسير الكلبي ، فمن الطبيعي نرى أنّ هذه الروايات غير موجودة في التفاسير القديمة لأهل السنة مثل جامع البيان للطبري وتفسير ابن أبي حاتم ، وإمّا بعض الروايات القليلة في هذا المضمار والتي يمكن العثور عليها في تفاسيرهم فهي تنتهي بشكل أو بآخر إلى ابن عبّاس وهي رأس سلسلة روايات الكلبي ، فإنّ أبا بكر البيهقي (ت ٤٥٨ هـ) ينقل رواية المأكلة عن السدّي عن أبي مالك عن ابن عبّاس في كتابه دلائل النبوّة(١) ، ومن ثمّ شقّ هذا التفسير طريقه
__________________
(١) أخبرنا أبو عبد الله الحافظ ، قال : حدّثنا أبو العبّاس محمّد بن يعقوب ، قال : حدّثنا محمّد بن منصور الكوفي ، قال : حدّثنا أحمد بن أبي عبد الرحمن ، قال : حدّثنا الحسن ، عن الحكم ، قال : فحدّثني السدّي ، عن أبي مالك ، عن ابن عبّاس ، قال : «وصف الله عزّ وجلّ محمّداً صلّى الله عليه وسلّم في التوراة في كتب بني إسرائيل ، فلمّا قدم رسول الله صلّى الله عليه وسلّم حسده أحبار اليهود ، فغيّروا صفته في كتابهم ، وقالوا : لا نجد نعته عندنا ، وقالوا للسفلة : ليس هذا نعت النبيّ ، الذي يخرج كذا وكذا ، كما كتبوه وغيّروا ، ونعت هذا كذا كما وصف فلبسوا بذلك على الناس ، قال : وإنّما فعلوا ذلك لأنّ الأحبار كانت لهم مأكلة تطعمهم إيّاها السفلة لقيامهم على التوراة ، فخافوا أن يؤمن السفلة فتنقطع تلك المأكلة» (البيهقي ، دلائل النبوّة).
إلى الدرّ المنثور للسيوطي(١).
ثالثاً : إنّ الكلبي ورواياته التفسيرية لم تكن مقبولة في أوساط مفسّري العالم الإسلامي في القرون الأولى إلاّ في المدرسة التفسيرية لما وراء النهر وخراسان ونيشابور ، حتّى أنّ كثيراً من المفسّرين ذكروا آراءه التفسيرية بأسماء موهمة ، يقول السمعاني في الأنساب : «يروي عنه الثوري ومحمّد ابن إسحاق ويقولانّ : حدّثنا أبو النضر حتّى لا يعرف ، وهو الذي كنّاه عطية العوفي أبا سعيد ، فكان يقول حدّثني أبو سعيد بن ندبة الكلبي فيتوهّمون أنّه اراد به أبا سعيد الخدري»(٢).
ومن خلال هذا الأمر يتبيّن لنا أنّ بعض المفسّرين فيما بعد لم يستطيعوا أن يغضّوا النظر عن آراء وأقوال الكلبي في باب أسباب النزول والسيرة ، فكانوا ينقلون هذه الروايات عنه بأسماء مستعارة. وقد يكون هذا هو السبب في شياع بعض المقتطفات من الروايات التفسيرية للكلبي والتي جاءت في كتاب الواضح في تفسير القرآن وفي تفسير ابن عبّاس المعروف بـ : تنوير المقباس.
وأمّا بالنسبة إلى الوزير المغربي فإنّه لم يقطن في إقليم خراسان ونيشابور وكان المفسّرون في الشامات ومصر والعراق يجتنبون تفسير
__________________
(١) أنظر المخطّط في آخر المقالة ليتّضح لك بنحو أكمل كيفية ارتباط الرواة والمفسّرين مع بعضهم البعض.
(٢) الأنساب ٥/٨٦.
الكلبي(١) فمن الطبيعي أنّه قد يكون قد غيّر اسم الكلبي في المصابيح إلى أبي جعفر(٢).
وهناك بعض النكات لابدّ لنا أن نأخذها بعين الاعتبار إكمالاً لهذه النظرية :
أ ـ إنّ الوزير المغربي لم يعتن أبداً في نقله بسلسلة أسانيد الروايات ، فقد جاء الكثير ممّا نقله عن الصادقين عليهماالسلام ، الزهري ، ابن إسحاق ، ابن هشام ، الواقدي ، البخاري ، الطبري و.... في تفسيره من دون ذكر أيِّ سند.
ب ـ إنّ الوزير المغربي لم يتقيّد في نقله للرواية بضوابط النقل من نقل النصّ الكامل بل كان ينقل بالمعنى والمضمون ، فقد جاء نقله مطلقاً وموافقاً لمضمون المعنى الروائي.
إنّ الأمد القصير الذي عاشه الوزير المغربي في حياته كان مفعماً بكثير من الاضطرابات السياسية آنذاك في العراق وحلب ومصر والشامات فمن الطبيعي أن لا تتوفّر لديه مختلف المصادر ولم تكن في حوزته ما يساعده في تدوين مصنّفاته حتّى أنّه تارة كان يلفّق بين قولين لشخصين وينسب إليهما
__________________
(١) كذلك الشيخ الطوسي الذي عاش بعد المغربي في بغداد بعدّة عقود من الزمن هو الآخر عدَّ الكلبي ـ في مقدّمة تفسيره التبيان ـ في عداد المفسّرين الذين كانت طريقتهم التفسيرية مذمومة من قبل البعض (التبيان ١/٦) وهو أمرٌ نابع من المحيط الذي كان يعيشه محدّثي ومفسّري أهل السنّة في القرنين الرابع والخامس الهجري في العراق.
(٢) ويمكننا أيضاً ان نحتمل تصحيف كنية أبي نصر بأبي جعفر ولكنّه احتمال ضعيف جدّاً وذلك لأنّ هذا التصحيف لا يمكن تصوّره مع وجود التكرار لأبي جعفر الذي بلغ ما يقارب المئتي مرّة في المصابيح في تفسير القرآن.
ذلك القول الذي استخلصه من قوليهما ، فعلى سبيل المثال قال في سياق الآية (١٨١) من سورة الأعراف : «هي أمّة محمّد عليهالسلام ؛ عن قتادة وابن جريج وأبي جعفر» ، وذكر في مقام آخر فهرسةً بأسماء من آمن من اليهود نقلاً عن أبي جعفر وابن إسحاق(١).
ج ـ إنّ الوزير المغربي لم يذكر للكلبي وتفسيره إسماً في كتابه المصابيح بالرغم من أنّه كان يعرفه حقّ المعرفة ، وهذا الأمر ليس بالعجيب بالنسبة إلى الوزير المغربي حيث إنّه كان يتحرّز عن ذكر أيِّ واحد من الرواة والمفسّرين الشيعة ممّن كانوا قبله وذلك بسبب موقعيّته الاجتماعية الخاصّة ، فإنّ كتابه للخليفة العبّاسي ـ الذي نقله لنا ابن عديم ـ يبيّن لنا أنّه كان مجبوراً على أن يدرء عن نفسه نسبة الاتّهام بالتشيّع خصوصاً أمام الخلفاء الفاطميّين في مصر(٢).
د ـ وآخر ما يمكن أن يقال في هذا الخصوص أنّ هناك شواهد عديدة
__________________
(١) في تفسير الآية (وَإِنَّ مِنْ أَهْلِ الْكِتَابِ لَمَن يُؤْمِنُ بِالله) (آل عمران ١٩٩) لقد نقل الوزير المغربي عن أبي جعفر وابن إسحاق قائمة فيها عدد من أسماء يهود المدينة الذين آمنوا بالنبيِّ (صلى الله عليه وآله) : «عبد الله بن سلام ، ومخيريق وثعلبة بن سعية ـ وهو الذي بشر رسول الله باسلام ريحانة من بني قريظة ـ ، ويامين بن كعب النضري ـ وكان فيمن أنفق في جيش العسرة ـ ، وزيد بن الصيب من بني قينقاع ـ ولقد نافق بعد ذلك إلاّ أنّه كان على ظاهر الإسلام ـ ، وأسيد بن سعية وعبد الله بن صورا وأسد بن عبيد وأبو سعد بن وهب ـ أسلما بتأمين على أموالهما فأحرزاها من بين أيدي بني النضير ـ ، كلّ هؤلاء ذكرهم أبو جعفر وابن إسحاق».
(٢) بغية الطلب ٥/٢٥٣.
تؤيّد بشكل واضح وقطعي نظريّتنا آنفة الذكر ، أحدها ما نقله ابن طاووس في سعد السعود(١) من تفسير الكلبي حيث يقول إنّه اختصره لما فيه من الإطالة ، وإنّ هذا النقل من تفسير آية (قَدْ جَاءَكُمْ رَسُولُنَا يُبَيِّنُ لَكُمْ كَثِيراً مِمَّا كُنتُمْ تُخْفُونَ مِنَ الْكِتَابِ وَيَعْفُوا عَن كَثِير) (٢) قد جاء برمّته وبشكل كامل في تفسير المصابيح في سياق الآية (١٥) من سورة المائدة وقد نسبه الوزير المغربي لأبي جعفر.
فإنّ هذا الأمر يبيّن لنا بوضوح أنّ تفسير الكلبي كان في حوزة كلّ من الوزير المغربي وابن طاووس ولكن نسبه أحدهما لأبي جعفر والآخر للكلبي.
خلاصة البحث
هو أنّ رواية المأكلة واحدة من الروايات المرتبطة بالسيرة وأسباب النزول التي نسبت في تفسير التبيان لأبي جعفر ، وقد نسبت هذه الرواية بعد الشيخ الطوسي (ت ٤٦٠ هـ) إلى الإمام الباقر في مجمع البيان وقد أخذت طريقها من مجمع البيان إلى أغلب التفاسير الشيعية حتّى عصرنا الحاضر ، حيث إنّها لم ترد قبل الوزير المغربي (ت ٤١٨ هـ) في أيٍّ من المصادر الشيعية لا التفسيرية منها ولا الروائية ، كما أنّ المغربي في تفسيره المصابيح ـ الذي يعدّ من بين المصادر التفسيرية للشيخ الطوسي في التبيان ـ هو الآخر أيضاً أخذ هذه الرواية وروايات كثيرة أخرى من تفسير الكلبي (ت ١٤٦ هـ)
__________________
(١) سعد السعود : ٢١٣.
(٢) المائدة : ١٥.
ثمّ نسبها لأبي جعفر لأسباب ذكرنا بعضها آنفاً ، وبالرغم من أنّه كان يدافع عن موقف الشيعة في تفسير الآيات المرتبطة بأهل البيت عليهمالسلام مستنداً في ذلك على مصادر أهل السنة ، إلاّ أنّه لم ينقل بصراحة قطّ أيّ موضوع من أيِّ مفسّر شيعيٍّ قبله ، ولذلك نعتقد أنّه قد استفاد من اسم أبي جعفر كوسيلة لنقل هذه الرواية والروايات العديدة الأخر من تفسير الكلبي خصوصاً إذا عرفنا بأنّ هذا الأمر لم يكن مستساغاً ومقبولاً في الأوساط العلمية في الحقبة التي عاشها الوزير المغربي خصوصاً في بلاد الشام ومصر والعراق حيث كانت سكناه ، ومن المحتمل أن يكون هذا الإسم إشارة إلى الإمام الباقر عليهالسلام كما جاء في بعض المصادر ، وهو ما استند عليه الكلبي كذلك ؛ ويمكن أن يقال ـ باحتمال ضعيف ـ : أنه لا يستبعد ان يكون كناية عن أبي جعفر الطبري حيث ذكر في جامع البيان بعض آراء الكلبي والآراء المشابهة له والتي ينتهي طريقها بابن عبّاس.

المصادر
١ ـ أدب الخواص ، الوزير المغربي ، أبوالقاسم الحسين بن علي ، تحقيق : حمد الجاسر ، الرياض ، النادي الأدبي ،١٤٠٠ ق.
٢ ـ أسباب نزول القرآن ، الواحدي النيسابوري ، علي بن أحمد ، تحقيق : كمال بسيوني زغلول ، بيروت ، دار الكتب العلمية ، ١٤١١ ق.
٣ ـ الأصفى في تفسير القرآن ، الفيض الكاشاني ، ملامحسن ، تحقيق : محمّد حسين درايتي ومحمّد رضا نعمتي ، قم ، مركز انتشارات دفتر تبليغات اسلامي ، ١٤١٨ ق.
٤ ـ الإيناس في علم الأنساب ، الوزير المغربي ، أبوالقاسم الحسين بن علي ، تحقيق : إبراهيم الأبياري القاهرة ، دار الكتاب المصري ، ١٩٨٠ م / ١٤٠٠ ق.
٥ ـ بحار الأنوار الجامعة لدرر أخبار الأئمة الأطهار ، المجلسي ، محمّد باقر ، طهران ، إسلامية ، ١٣٨٦ هـ ش.
٦ ـ بغية الطلب في تاريخ حلب ، ابن عديم ، تحقيق : سهيل زكار ، بيروت ، ١٤٠٨ ق / ١٩٨٨ م.
٧ ـ التبيان في تفسير القرآن ، الطوسي ، محمّد بن حسن ، تحقيق : أحمد قصير العاملي ، بيروت ، دار إحياء التراث العربي.
٨ ـ تسنيم : تفسير القرآن الكريم ، جوادي آملي ، عبدالله ، قم : مركز نشر إسراء ، ١٣٨١ هـ ش .
٩ ـ تفسير آسان ، النجفي الخميني ، محمّد جواد ، طهران ، إنتشارات إسلامية ، ١٣٩٨ ق.
١٠ ـ تفسير الحبري ، الحبري الكوفي ، أبو عبدالله حسين بن حكم ، بيروت ، مؤسسة آل البيت عليهمالسلام لإحياء التراث ، ١٤٠٨ ق.
١١ ـ تفسير السمرقندي المسمّى بحر العلوم ، السمرقندي ، أبو الليث نصر بن محمّد بن أحمد ، تحقيق : محمود مطرجي ، بيروت ، دار الفكر.
١٢ ـ تفسير الصافي ، الفيض الكاشاني ، ملامحسن ، تحقيق : حسين أعلمي ، طهران ، انتشارات الصدر ، ١٤١٥ ق.
١٣ ـ تفسير القرآن العظيم ، ابن أبي حاتم ، عبدالرحمن بن محمّد ، تحقيق : أسعد محمّد الطيب ، المملكة العربية السعودية ، مكتبة نزار مصطفى الباز ، ١٤١٩ ق.
١٤ ـ تفسير القرآن الكريم ، صدرالمتألّهين ، محمّد بن إبراهيم ، تحقيق : محمّد خواجوي ، قم ، انتشارات بيدار ، ١٣٦٦ هـ ش.
١٥ ـ تفسير كنز الدقائق وبحر الغرائب ، القمّي المشهدي ، محمّد بن محمّدرضا ، تحقيق : حسين درگاهي ، طهران ، سازمان چاپ وانتشارات وزارت ارشاد اسلامي ، ١٣٦٨ هـ ش.
١٦ ـ تفسير كوثر ، جعفري ، يعقوب ، قم : انتشارات هجرت ، ١٣٧٦ هـ ش.
١٧ ـ تفسير مُقاتِل بن سليمان ، مُقاتِل بن سليمان ، تحقيق : عبدالله محمود شحّاته ، بيروت ، دار إحياء التراث ، ١٤٢٣ ق.
١٨ ـ تفسير نور الثقلين ، العروسي الحويزي ، عبد علي بن جمعة ، تحقيق : سيّد هاشم رسولي محلاّتي ، قم ، انتشارات اسماعيليان ، ١٤١٥ ق.
١٩ ـ جامع البيان في تفسير القرآن ، الطبري ، أبوجعفر محمّد بن جرير ، بيروت ، دار المعرفة ، ١٤١٢ ق.
٢٠ ـ حديث هاي خيالي در مجمع البيان ، صالحي نجف آبادي ، نعمت الله ، طهران ، كوير ، ١٣٨٤ هـ ش.
٢١ ـ الدرّ المنثور في تفسير المأثور ، السيوطي ، جلال الدين ، قم ، كتابخانه آية الله مرعشي نجفي ، ١٤٠٤ ق.
٢٢ ـ دلائل النبوة ومعرفة أحوال صاحب الشريعة ، البيهقي ، أبو بكر أحمد ابن الحسين ، تحقيق : عبدالمعطي قلعجي ، القاهرة ، دار الريان للتراث ، ١٩٨٨ م.
٢٣ ـ روض الجنان وروح الجنان في تفسير القرآن ، الرازي ، أبو الفتوح حسين بن علي ، تحقيق : محمّد جعفر ياحقّي ومحمّد مهدي ناصح ، مشهد ، بنياد پژوهشهاي اسلامي آستان قدس رضوي ، ١٤٠٨ ق.
٢٤ ـ العين ، الفراهيدي ، خليل بن أحمد ، تحقيق : مهدي المخزومي وإبراهيم السامرائي ، أُفست ، قم ، ١٤١٠ ق.
٢٥ ـ الكشف والبيان عن تفسير القرآن ، الثعلبي النيشابوري ، أبو إسحاق أحمد بن إبراهيم ، بيروت ، دار إحياء التراث العربي ، ١٤٢٢ ق.
٢٦ ـ المحرّر الوجيز في تفسير الكتاب العزيز ، ابن عطية الأندلسي ، عبدالحق بن غالب ، تحقيق : عبدالسّلام عبدالشافي محمّد ، بيروت ، دار الكتب العلمية ، ١٤٢٢ ق.
٢٧ ـ المصابيح في تفسير القرآن ، الوزير المغربي ، أبوالقاسم الحسين بن علي ، نسخة خطّية يقوم بتصحيحها مرتضى كريمي نيا (صاحب هذه المقالة).
٢٨ ـ المغازي ، الواقدي ، محمّد بن عمر ، تصحيح : مارسدن جونز ، أُفست ، بيروت ، الأعلمي ، ١٤٠٩ ق.
٢٩ ـ المفصّل في تاريخ العرب قبل الإسلام ، علي ، جواد ، بيروت ، دار السّاقي ، ١٤٢٢ ق/ ٢٠٠١ م.
٣٠ ـ نهج البيان عن كشف معاني القرآن ، الشيباني ، محمّد بن الحسن ، تحقيق : حسين درگاهي ، طهران ، ١٤١٣ ق.
٣١ ـ الواضح في تفسير القرآن ، الدينوري ، أبو محمّد عبدالله بن محمّد بن وهب ، تحقيق : أحمد فريد ، بيروت ، منشورات محمّد علي بيضون ، ١٤٢٤ ق/٢٠٠٣ م.
|
الذكر المحفوظ قراءة جديدة في تاريخ جمع القرآن وما روي في تحريفه (٤) |
|
السيّد عليّ الشهرستاني
بسم الله الرحمن الرحيم
بعد أن انتهينا من بيان مرحلتين من المراحل الأربعة في تاريخ جمع القرآن : ١ ـ التنزيل ٢ ـ الترتيب ، وقفنا عند المرحلة الثالثة منه وهو : الجمع والتأليف ، ناقلين الأقوال الأربعة فيها ، ثمّ درسنا قولين :
١ ـ الجمع في عهد رسول الله(صلى الله عليه وآله).
٢ ـ الجمع بعد وفاته مباشرة بواسطة الإمام عليّ عليهالسلام.
وها نحن نتكلّم عن القول الثالث منه وهو الجمع على عهد الشيخين.
٣ ـ جَمْعُ القرآن في عهد الشيخين :
المشهور عند أهل السنّة والجماعة أنّ القرآن لم يجمع على عهد رسول
الله(صلى الله عليه وآله) وأنّ أبا بكر وعمر هما أوّل من جمعه بعد رسول الله(صلى الله عليه وآله) ، وإليك النصوص في ذلك :
أ ـ جَمْعُ أَبي بكر :
* أخرج البخاري والترمذي بسندهما «عن زيد بن ثابت أنّه قال : أرسلَ إليّ أبو بكر بعد مقتل أهل اليمامة وعنده عمر ، فقال أبو بكر : إنَّ عمر أتاني فقال : إنّ القتل قد استحرّ(١) يومَ اليمامةِ بالناس وإنّي أخشى أن يستحرّ القتل بالقرّاء في المواطن ، فيذهب كثير من القرآن إلاّ أن تجمعوه ، وإنّي لأرى أن تجمع القرآن.
قال أبوبكر : قلت لعمر : كيف أفعل شيئاً لم يفعله رسول الله ؟ فقال عمر : هو والله خيرٌ ، فلم يزل عمر يُراجعني فيه ، حتّى شرحَ الله لذلك صدري ، ورأيتُ الذي رأى عمر.
قال زيد : وعمر عنده جالس لا يتكلّم ، فقال أبو بكر : إنَّكَ رجُل شابٌ عاقل ، ولا نَتّهمك ، كنتَ تكتبُ الوحي لرسولِ الله (صلى الله عليه وآله) ، فتتبّعِ القرآنَ فاجمعهُ ، [قال زيدٌ] : فوالله لو كلّفَني نقل جَبَل من الجبالِ ما كان أثقَلَ عليَّ ممَّا أمرني به من جمع القرآنِ.
قلتُ : كيفَ تفعلانِ شيئاً لم يفعلهُ رسولُ اللهِ ؟
__________________
(١) أي اشتد وكثر. انظر النهاية في غريب الأثر ١ / ٣٦٤.
فقال أبو بكر : هو والله خيرٌ.
فلم أزل أراجعه حتّى شرح الله صدري للذي شرح الله صدر أبي بكر وعمر ، فقمت فتتبّعت القرآن أجمعُهُ من الرقاع والأكتاف والعُسُبِ وصدورِ الرجالِ ، حتّى وجدتُ من سورة التوبة آيتين مع خزيمة الأنصاري لم أجدها مع أحد غيره (لَقَدْ جَاءَكُمْ رَسُولٌ مِنْ أَنْفُسِكُمْ عَزِيزٌ عَلَيْهِ مَاعَنِتُّمْ حَرِيصٌ عَلَيْكُم بِالْمُؤْمِنِينَ رَؤُوفٌ رَحِيمٌ) ، وكانت الصحف التي جمع فيها القرآن عند أبي بكر حتّى توفّاه الله ، ثمّ عند عمر حتّى توفّاه الله ، ثمّ عند حفصةَ بنت عمر»(١).
*وفي المصاحف لابن أبي داود عن «هشام بن عروةَ قال : لمّا استحرَّ القتلُ بالقرّاءِ يؤمئذ فَرِقَ(٢) أبو بكر على القرآنِ أن يضيع ، فقال لعمر ابن الخطّاب ولزيد بن ثابت : اقعُدا على باب المسجد ، فمن جاءَكما بشاهدين على شيء من كتاب الله فاكتباه»(٣).
*وفي الطبقات «عن هشام بن عروة عن أبيه قال : لمّا قُتِلَ أهلُ اليمامةِ
__________________
(١) صحيح البخاري ٤ / ١٧٢ / ح ٤٤٠٢ ، سنن الترمذي ٥ / ٢٨٣ / ح ٣١٠٣ ، والنصّ عن الأوّل وفي البخاري سند آخر أيضاً ، ومثله في المصاحف ١ / ١٥٩ / ح ٢٤ وانظر : ٢٠١ / ح ٧١ ، كنز العمّال ٢ / ٢٤١ / ح ٤٧٥١ (جمع القرآن).
(٢) فِرَق أي خاف.
(٣) المصاحف لابن أبي داود ، وعنه في كنز العمّال ٢ / ٥٧٣ / ح ٤٧٥٤ ، وفي المصاحف لابن اشته عن الليث بن سعد قال : أوّل من جمع القرآن أبوبكر ، وكتبه زيد ، وكان الناس يأتون زيد بن ثابت فكان لا يكتب آية إلاّ بشهادة عدلين.
أمر أبو بكر الصدّيق عمر بن الخطّاب وزيد بن ثابت ، فقال : اجلسا على باب المسجد فلا يأتيكما أحدٌ بشيء من القرآن تُنكرانِه يشهدُ عليه رجلان إلا أثبتناه ، وذلك لأنّه قتل باليمامة ناسٌ من أصحابِ رسول الله قد جمعوا القرآن»(١).
*وفي المصاحف لابن الأنباري «عن سليمانَ بن أرقمَ عن الحسن وابن سيرين وابن شهاب ـ وكان الزهري أشبعهم حديثاً ـ قالوا : لمّا أسرعَ القتلُ في قرّاءِ القرآن يوم اليمامة قُتِلَ منهم يومئذ أربعمائة رجل ، لقي زيد ابن ثابت عمر بن الخطّاب فقال له : إنّ هذا القرآن هو الجامع لدينا ، فإن ذهب القرآن ذهب ديننا وقد عزمتُ أن أجمع القرآن في كتاب ، فقال : له انتظر حتّى أسأل أبا بكر فمضيا إلى أبي بكر فأخبراه بذلك فقال لا تعجلا حتّى أشاور المسلمين ، ثمّ قام خطيباً في الناس فأخبرهم بذلك فقالوا : أصبت ، فجمعوا القرآن وأمر أبو بكر منادياً ، فنادى في الناس من كان عنده شيء من القرآن فليجىء به فقالت حفصةُ : إذا انتهيتم إلى هذه الآية فاخبروني : (حافِظُوا عَلَى الصَّلَوَاتِ وَالصَّلاَةِ الْوُسْطَى) فلمّا بلغوها قالت : اكتبوا والصلاة الوسطى وهي صلاةُ العصر ، فقال لها عمرُ : ألك بهذه بيّنةٌ ؟ قالت : لا ، قال : فوالله لا يدخل في القرآن ما تشهدُ به امرأةُ بلا إقامة بينة ، وقال عبدالله بن مسعود : اكتبوا (وَالْعَصْرِ * إِنَّ الإِنسَانَ لَفِي خُسْر) وإنّه فيه إلى آخر الدهر ،
__________________
(١) طبقات ابن سعد ، وعنه في كنز العمّال ٢ / ٥٧٤ / ح ٤٧٥٦.
فقال عمرُ : نحّوا عنّا هذه الأعرابيةَ»(١).
وفي مسند أحمد والمصاحف للسجستاني «عن أبي العالية : أنّهم جمعوا القرآن في مصاحف في خلافة أبي بكر ، فكان رجال يكتبون ويملي عليهم أُبيّ بن كعب ، فلمّا انتهوا إلى هذه الآية من سورة براءة (ثُمَّ انصَرَفُوا صَرَفَ اللهُ قُلُوبَهُمْ بِأَنَّهُمْ قَوْمٌ لاَيَفْقَهُونَ) فظنّوا أنّ هذا آخر ما أنزل من القرآن ، فقال لهم أُبيّ بن كعب : إنّ رسول الله(صلى الله عليه وآله) أقرأني بعدها آيتين : (لَقَدْ جَاءَكُمْ رَسُولٌ مِنْ أَنْفُسِكُمْ عَزِيزٌ عَلَيْهِ مَاعَنِتُّمْ حَرِيصٌ عَلَيْكُم بِالْمُؤْمِنِينَ رَؤُوفٌ رَحِيمٌ) إلى (وَهُوَ رَبُّ الْعَرْشِ الْعَظِيمِ).
ثمّ قال : هذا آخر ما نزل من القرآن ، فختم الأمر بما فتح به : (بالله الذي لا إله إلاّ هو) وهو قول الله تبارك وتعالى : (وَمَا أَرْسَلْنَا مِن قَبْلِكَ مِن رَّسُول إِلاَّ نُوحِي إِلَيْهِ أَنَّهُ لاَ إِلهَ إِلاَّ أَنَا فَاعْبُدُونِ)»(٢).
المناقشة :
هذه هي النصوص المعروفة والمشهورة عن جمع أبي بكر للقرآن ـ في الصحاح والسنن ـ وهي تطلعنا على عدّة أمور :
١ ـ ملاحظة الاضطراب فيها ، ففي ما أخرجه البخاري والترمذي ترى
__________________
(١) المصاحف لابن الأنباري وعنه في كنز العمّال ٢ / ٥٧٦ / ح ٤٧٦٢.
(٢) مسند أحمد ٥ / ١٣٤ ، والمصاحف ١ / ٢٩١ ، باب جمع أبي بكر الصدّيق القرآن في المصاحف بعد رسول الله ؛ وفتح الباري ١٠ / ٣٨٩ ـ ٣٩٠ ، باب جمع القرآن.
أبا بكر هو الذي طلب من زيد بن ثابت جمع القرآن ، لقوله :
«كنت تكتب الوحي لرسول الله فتتبّعِ القرآنَ فاجمعهُ ما جمعه. [فقال : زيد] فوالله لو كلّفني نقل جبل...».
في حين الموجود في المصاحف : «أنّ أبابكر الصدّيق كان جمع القرآن في قراطيس ، وكان قد سأل زيد بن ثابت النظر في ذلك ، فأبى حتّى استعان عليه بعمر ففعل»(١). فبين الأمرين فرق واضح.
كما ترى أيضاً في البخاري والترمذي أنّ زيداً لم يرتض جمع القرآن حتّى راجعه أبوبكر ، وفي آخر راجعه عمر فشرح الله صدره لذلك.
في حين ترى في خبر ابن الأنباري في المصاحف : أنّ زيداً هو الذي لقي عمر بن الخطّاب بعدما قتل أربعمائة رجل يوم اليمامة واقترح عليه جمع القرآن ، فقال له :
«انتظر حتّى أسأل أبا بكر فمضيا إلى أبي بكر فأخبراه بذلك فقال : لا تعجلا حتّى أُشاوِرَ المسلمين» ، وهذا يخالف ما قبله.
فالسؤال الأوّل : من الذي جمع المصحف ، هل الخليفة أم زيد بن ثابت؟(٢).
__________________
(١) المصاحف : ١٦٩/ح ٣٠ ، توجّه القاضي أبوبكر بن الطيّب إلى اضطراب روايات جمع القرآن ، وابن العربي سعى لردّ كلام ابن الطيّب في شرحه على سنن الترمذي ، راجع ١١ / ٢٦٣ ـ ٢٦٥ المسألة الرابعة قوله تعالى : (لَقَدْ جَاءَكُمْ رَسُولٌ مِنْ أَنْفُسِكُمْ).
(٢) قال ابن حجر في فتح الباري : «في موطّأ ابن وَهْب عن مالك عن ابن شِهاب عن
والسؤال الثاني : من الذي راجع زيد بن ثابت ، هل هو الخليفة أم عمر ابن الخطّاب ؟ وهل عدم قبوله طلب أبي بكر وقبوله طلب عمر يعني بأنّه كان على صلة بعمر أكثر من صلته بأبي بكر؟ أم لا يعني شيئاً؟
فما جاء في مسند أحمد «عن أُبيّ بن كعب. ـ وفي المصاحف عن أبي العالية ـ : «أنّ رجالا من الصحابة كانوا يكتبون المصاحف في خلافة أبي بكر وأُبيّ يملي عليهم» يخالف ما ادّعاه زيد من مراجعة أبي بكر أو عمر له.
كما أنّ في الخبر الأوّل أيضاً أنّ المباشر الوحيد في عملية الجمع هو زيد بن ثابت لقول زيد : «فوالله لو كلّفني نقل جبل من الجبال ما كان أثقل عليَّ ممّا أمرني به من جمع القرآن» وهذا يتعارض مع خبر المصاحف وما روي عن أُبيّ بن كعب بأنّ رجالا من الصحابة كانوا يكتبون المصاحف في خلافة أبي بكر وأُبي بن كعب يملي عليهم.
كما أنّه يخالف أيضاً ما ذهب إليه بعض الأعلام من مشاركة آخرين لزيد ، منهم عمر.
والأمر الثالث في الخبر الأوّل ، وهو الأهمّ : ادّعاء زيد عدم وجود آية (لَقَدْ جَاءَكُمْ رَسُولٌ مِنْ أَنْفُسِكُمْ) مع أحد غير حذيفة ، في حين تراه موجوداً عند أُبيّ بن كعب كما مرّ في خبر أبي العالية في المصاحف قبل قليل.
__________________
سالم بن عبدالله بن عمر قال : جمع أبوبكر القرآن في قراطيس ، وكان سأل زيد بن ثابت في ذلك فأبى حتّى استعان عليه بعمر ففعل.» فالسؤال هل الجمع لأبي بكر أم لزيد؟!
قال الشيخ محمود أبو ريّة :
«... ونحن لو أخذنا بالأخبار المشهورة التي رواها البخاري ، وهي التي فزع فيها عمر إلى أبي بكر ، لكي يجمع القرآن...
لو نحن أخذنا بهذا النّبأ فإنّه يتبيّن منه أنّ الصحابة وحدهم هم الذين كانوا في هذا العهد يحملون القرآن ، فإذا ماتوا أو قتلوا ضاع القرآن ونُسي ، وأنّه ليس هناك مصدر آخر يحفظ القرآن على مدّ الزّمان ، إذ كانوا مادّته وكانوا كُتّابَهُ !
على أنّهم ذكروا قبل ذلك في أخبار وثيقة يرضى بها العقل ويؤيّدها العلم : أنّ النبيّ (صلى الله عليه وآله) كان يكتب كلّ ما ينزل عليه من القرآن وقت نزوله على العُسُب واللِّخاف وقطع الأديم وغيرها ، وأنّه اتّخذ لذلك كُتّاباً أحصى التاريخ أسماءهم ، فأين ذهبت هذه النسخة التي لا يشكّ فيها أحد ، ولا يمتري فيها إنسان ؟ لأنّها هي التي حفظ الله بهاالقرآن الكريم في قوله تعالى : (إِنَّا نَحْنُ نَزَّلْنَا الذِّكْرَ وَإِنَّا لَهُ لَحَافِظُونَ) ، وفي قوله تعالى : (إِنَّ عَلَيْنَا جَمْعَهُ وَقُرْآنَهُ).
إنّ هذه النّسخة الفريدة التي تحمل الصورة الصحيحة للقرآن التي ستبقى على وجْهِ الزمن خالدة ، لو كانت موجودة لأغنتهم عمّا وجدوه في سبيل عملهم من عناء ،ولأصبحت هي المرجع الأوّل للقرآن في كلّ عَصْر وَمِصْر ، والتي كان يجب على عثمان أن يراجع عليها مصاحفه التي كتبها قبل
أن يوزّعها على الأمصار»(١). انتهى كلام أبي رَيّة.
قلت : إنّها حقّاً كانت موجودة خلف فراش رسول الله (صلى الله عليه وآله) ، وقد تعهّد أمير المؤمنين عليّ عليهالسلام بجمعها ، نزولاً عند رغبة الرسول (صلى الله عليه وآله) ووصيّته وأمره ، وقد جمعها عليهالسلام في ثلاثة أيّام. ولا داعي لإعادة جمعها تارة أخرى من قبل أبي بكر ، إذ شهد الزرقاني في مناهل العرفان وغيره بأنّ للنبيّ كتبة يكتبون القرآن من العسب واللخاف والرقاع ، ثمّ يوضع المكتوب في بيت رسول الله (صلى الله عليه وآله) (٢) ، فلو كان القرآن مكتوباً وموجوداً في بيت الرسول (صلى الله عليه وآله) فما الداعي لإعادة تأليفه وجمعه من جديد؟
ولابن حجر تعليق على بعض روايات جمع القرآن في عهد أبي بكر ، مبيّناً الفرق بين الصحف والمصحف إذ قال : «والفرق بين الصُّحُف والمُصْحَف أنّ الصُّحُف : الأوراق المجرّدة الّتي جمع فيها القرآن في عهد أبي بكر ، وكانت سُوَراً مُفرّقةً ، كلّ سورة مرتّبةً بآياتها على حدة ، لكن لم يرتّب بعضها إثر بعض ، فلمّا نسخت ورتّب بعضها إثر بعض صارت مُصْحَفاً»(٣).
ومعنى كلامه بأنّ ترتيب وتأليف الأوراق والسور كانت تحت إشراف أبي بكر وزيد ، وكلّهم يعرفون جيّداً بأنّ زيداً ورفاقه لا يمكنهم أن يرتّبوا الآيات وفق رأيهم بل أن ترتيب القرآن يجب أن يكون تحت نظر رسول الله
__________________
(١) أضواء على السنة المحمدية : ٢٥٢.
(٢) مناهل العرفان : ١٧٨.
(٣) فتح الباري ٩ / ١٦.
وبالتنسيق مع جبرئيل الأمين ، وهذا ما نشاهده في فوائد عرض القرآن على جبرئيل كلّ عام.
وكذا أنّ ما ادّعوه من أنّ أبا بكر رتّب سورها باستشارة الصحابة فهو الآخر يخالف المنقول عن ترتيب رسول الله(صلى الله عليه وآله) للسور والآيات.
وكذا يخالف ما نقل عن الصحابة من اختلاف ترتيب مصاحفهم ، واختلافها مع ترتيب المصحف المنسوب إلى أبي بكر وزيد بن ثابت ، فما معنى كلّ هذه الأقوال ، وتضاربها في بعض الأحيان؟
فلا أدري كيف يقولون بإشراف أبي بكر وزيد بن ثابت على جمع القرآن ، ولا يقبلون بجمع رسول الله للقرآن والله تعالى أمّن النبيّ من النسيان بقوله تعالى : (سَنُقْرِئُكَ فَلاَ تَنْسَى إِلاَّ مَا شَاءَ اللَّهُ إِنَّهُ يَعْلَمُ الجَهْرَ وَمَا يَخْفَى).
ألم يكن احتمال النسيان بعد وفاة رسول الله أكثر وقوعاً من زمانه ، فكيف يرجّحون الثاني ولا يقبلون بالأوّل؟
٢ ـ إنّ جمع أبي بكر ـ المدّعى ـ للقرآن لم يكن بأمر الرسول أو بوصية منه(صلى الله عليه وآله) ، بل كانت لواقعة وقعت في عهده ، وهي واقعة يوم اليمامة ـ المعركة التي وقعت في مدينة حجر اليمامة شرقي الحجاز ، بين أصحاب رسول الله (صلى الله عليه وآله) مع مسيلمة الكذّاب وأَتباعهِ ، ممّا دعا أبا بكر أن يجهّز جيشاً بقيادة خالد بن الوليد لمحاربته ، فحاربوه وقتلوه وقتلوا من معه ـ وقيل بأنّه قُتل في
تلك المعركة سبعون صحابيّاً قارئاً ، وقيل : سبعمائة أو أكثر ، فخاف أبو بكر أن يستحرّ القتل بالقرّاء في كلّ المواطن فيذهب من القرآن كثير ، فعمد إلى جمعه.
٣ ـ إنّ قول أبي بكر لعمر : «كيف أفعل شيئاً لم يفعله رسول الله» غير واقعيٍّ ؛ لأنّه يُفهم مِنْ كَلامِهِ أَنَّهُ يريد أن يفعل شيئاً لم يفعله رسول الله(صلى الله عليه وآله) ، حين نعلم علماً يقينيّاً بوجود كتبة لرسول الله(صلى الله عليه وآله) ، كانوا يكتبون الوحي له في حياته (صلى الله عليه وآله) ، ومعناه وجود تدوين لبعض آيات القرآن والسور على عهده الشريف ، وكان زيد بن ثابت من أُولئك المدوّنين والكتبة لرسول الله(صلى الله عليه وآله)حسبما يقولون !
وأنّ رسول الله كان يأمر أولئك الكتبة بوضع الآية الفلانية في السورة الفلانية ، أو قوله (صلى الله عليه وآله) لزيد : «إقرأه» ، [فقال زيد] : «فأقرأُه» ، فإن كان فيه سقط أقامه» كلّ هذه النصوص تدلّ على إشراف رسول الله(صلى الله عليه وآله) على تأليف القرآن وترتيبه في عهده.
فلو صحّ هذا ، فمعناه : إنّ ما فعله أبو بكر ليس بواقعي لا يحتاج إلى هكذا تخوّف. بل لا يحتاج إلى أن يشاور المسلمين ، أو أن يقوم خطيباً فيهم ، حسبما جاء في خبر المصاحف لابن الأنباري.
كما أنّه لا يحتاج إلى أن يقول زيد : «فلم يزل أبو بكر يراجعني» ، وفي أخرى : «فلم يزل عمر يراجعني حتّى شرح الله صدري للذي شرح له صدر
أبي بكر وعمر».
أليس زيد بن ثابت هو القائل سابقاً ـ في عهد النبيّ ـ : بأنّا كنّا نؤلّف القرآن من الرقاع ؟! أو في الرقاع ، فما يعني كلامه هذا ، إن صحّ كلامه السابق ؟
قال الإمام أبو عبدالله الحارث بن أسد المحاسبيّ في كتاب فهم السُّنن : «كتابة القرآن ليست مُحْدَثَةً ، فإنّه (صلى الله عليه وآله) كان يأمر بكتابته ولكنّه كان مفرّقاً في الرقاع والأكتاف والعُسُبِ ، فإنّما أمر الصدّيق بنسخها من مكان مجتمعاً إلى مكان ، وكان ذلك بمنزلة أوراق وجدت في بيت رسول الله(صلى الله عليه وآله) ، فيها القرآن منتشراً ، فجمعها جامع وربطها بخيط حتّى لا يضيع منها شيء»(١).
فالسؤال : من الذي جمعها : هل هو أبو بكر أم غيره ؟ وأين أمر رسول الله (للصدّيق) بنسخها من مكان إلى مكان(٢) ، وهل قال بهذا الكلام أحد قبل المحاسبيّ أم أنّها من منفرداته ؟
فلا ندري أنصدّق هذا ، أم نصدِّق ما علّله الخطّابي وغيره ـ في جمع الخلفاء للقرآن ـ بأنّ رسول الله(صلى الله عليه وآله) لم يجمع القرآن في مصحف «لما كان يترقّبه من ورود ناسخ لبعض أحكامه أو تلاوته ، فلمّا انقضى نزوله بوفاته(صلى الله عليه وآله) ألهم الله الخلفاء الراشدين ذلك»(٣).
وقال ابن حجر متهجّماً على الشيعة بأنّهم هم الذين اعترضوا على أبي
__________________
(١) البرهان في علوم القرآن للزرگشي ١ / ٢٣٨ ، مناهل العرفان : ١٨٠.
(٢) لأنّ المحاسبي كان قد قال (وإنّما أمر الصديق بنسخها من مكان إلى مكان).
(٣) فتح الباري ٩ / ١٢.
بكر ـ لا أنّه قَدْ تَخَوَّفَ من إقدامه على فعل لم يفعله رسول الله(صلى الله عليه وآله) ـ فقال :
«... وقد تسوّل لبعض الرّوافض أنّه يتوجّه الاعتراض على أبي بكر بما فعله من جمع القرآن في المصحف ، فقال :
كيف جاز أن يفعل شيئاً لم يفعله الرسول عليه أفضل الصلاة والسلام ؟
والجواب : أنّه لم يفعل ذلك إلاّ بطريق الاجتهاد السّائغ النّاشىء عن النّصح منه لله ولرسوله ولكتابه ولأئمّة المسلمين وعامّتهم ، وقد كان النبيّ (صلى الله عليه وآله) أذن في كتابة القرآن ، ونهى أن يكتب معه غيره ، فلم يأمر أبو بكر إلاّ بكتابة ما كان مكتوباً ، ولذلك توقّف عن كتابة الآية من آخر سورة براءة حتّى وجدها مكتوبة ، مع أنّه كان يستحضرها هوومن ذكر معه.
وإذا تأمّل المنصف ما فعله أبو بكر من ذلك جزم بأنّه يعدّ في فضائله ، وينوّه بعظيم منقبته ، لثبوت قوله (صلى الله عليه وآله) : (مَنْ سنَّ سنّةً حَسَنَةً فلهُ أجْرُها وأجْرُ مَنْ عَمِل بها) ، فما جمع القرآن أحد بعده إلاّ وكان له مثل أجره إلى يوم القيامة.
وقد كان لأبي بكر من الاعتناء بقراءة القرآن ما اختار معه أن يردّ على ابن الدّغنة جواره ، ويرضى بجوار الله ورسوله ، وقد تقدّمت القصّة مبسوطة في فضائله.
وقد أعلم الله تعالى في القرآن بأنّه مجموع في الصحف في قوله (يَتْلُوا صُحُفاً مُّطَهَّرَةً) الآية.
وكان القرآن مكتوباً في الصحف لكن كانت مفرّقة ، فجمعها أبو بكر
في مكان واحد ، ثمّ كانت بعده محفوظة إلى أن أمر عُثمان بالنّسخ منها ، فنسخ منها عدّة مصاحف وأرسل بها إلى الأمصار كما سيأتي بيان ذلك»(١).
وقال الزركشي : «وإنّما طلب القرآن متفرّقاً ليعارض بالمجتمع عند من بقي ممّن جمع القرآن ، ليشترك الجميع في علم ما جمع ، فلا يغيب عن جمع القرآن أحد عنده منه شيء ، ولا يرتاب أحد فيما يودع المصحف ، ولا يشكّوا في أنّه جُمِع عن ملأ منهم...» إلى أن يقول :
«إنّ تلك المصاحف الّتي كتب منها القرآن كانت عند الصّدّيق لتكون إماماً ، ولم تفارق الصّدّيق في حياته ولا عمر أيّامه ، ثمّ كانت عند حفصة لا تُمَكّن منها ، ولمّا احتيج إلى جمع الناس على قراءة واحدة وقع الاختيار عليها في أيّام عثمان ، فأخذ ذلك الإمام ونسخ في المصاحف الّتي بعث بها إلى الكوفة ، وكان الناس متروكين على قراءة ما يحفظون من قراءتهم المختلفة حتّى خيف الفساد ، فجمعوا على القراءة الّتي نحن عليها ، قال : والمشهور عند الناس أنّ جامع القرآن عثمان ، وليس كذلك إنّما حمل عثمان الناس على القراءة بوجه واحد على اختيار وقع بينه وبين من شهده من المهاجرين والأنصار ، لمّا خشِىَ الفتنة عند اختلاف أهل العراق والشام في حروف القراءات والقرآن»(٢).
وقال أبوزهرة في المعجزة الكبرى : «ولا نترك الكلام... من غير أن
__________________
(١) فتح الباري لابن حجر ٩ / ١٣.
(٢) نصوص في علوم القرآن ٣/٢٧٢ عن البرهان في علوم القرآن.
نقرّر حقيقتين ثابتتين ،تدلاّن على إجماع الأُمّة كلّها على حماية القرآن الكريم من التّحريف والتّغييروالتّبديل ، وأنّه مصون بصيانة الله سبحانه وتعالى له ومحفوظ بحفظه ، وإلهام المؤمنين بالقيام عليه وحياطته :
الأُولى : أنّ عمل زيد لم يكن كتابة مبتدأة ولكنّه إعادة لمكتوب ، فقد كتب كلّه في عصر النّبيّ(صلى الله عليه وآله) ، وعمل زيد الابتدائيّ هو البحث عن الرِّقاع والعظام الّتي كان قد كتب عليها والتّأكّد من سلامتها بأمرين : بشهادة اثنين على الرُّقعة الّتي تُوجد فيها الآية أو الآيتان أوالآيات ، وبحفظ زيد نفسه وبالحافظين من الصّحابة ، وقد كانوا الجمّ الغفير والعدد الكبير ، فما كان لأحد أن يقول : إنّ زيداً كتب من غير أصل مادّيّ قائم بل أنّه أخذ من أصل قائم ثابت مادّيّ.
وبذلك نقرّر أنّ ما كتبه زيد هو تماماً ما كتب في عصر النّبيّ(صلى الله عليه وآله) ، وأنّه ليس كتابة زيد ،بل هو ما كتب في عصره(صلى الله عليه وآله) وما أملاه ، وما حفظه الرّوح القُدُس.
وإذا كان ما كتبه عُثمان من بعد ذلك قد قوبل بما كتب في عصر النّبيّ(صلى الله عليه وآله) فالمُصْحَف العُثمانيّ الّذي بقي بخطّه إلى اليوم هو مطابق تمام المطابقة لما كتب في عصرالنّبيّ(صلى الله عليه وآله) ، وأنّه يجب ألاّ يخرج عنه قارئ في قراءة بزيادة حرف أو نقص ، قد تكون القراءات متغيّرة في أصوات المقروء وأشكال النّطق ، ولكن لا يمكن أن تكون متغيّرة بزيادة أو نقص ، فذلك هو الخروج عن الرّسم الّذي وضع في عصر محمّد(صلى الله عليه وآله) بإقراره(صلى الله عليه وآله).
والثّانية : أنّ عمل زيد لم يكن عملاً أحاديّاً بل كان عملاً جماعيّاً من مشيخة صحابة رسول الله(صلى الله عليه وآله) ، ذلك أنّ زيداً بطبيعة عمله أعلن بين النّاس ما يريد ، ليأتيه كلّ من عنده من القرآن ما هو مكتوب بما عنده ، وقد علموا مقدار ما ينبغي لكتاب الله من عناية ، فذهبوا إليه وذهب إليهم وتضافر معه من كانوا يعاونونه غير مدّخرين جهداً إلاّ بذلوه في عناية المؤمن بكتاب الله تعالى الّذي يؤمن به...»(١).
أقول : كان هذا هو كلام المحاسبي وابن حجر والزركشي وأبو زهرة ، ويمكن ردّه بعدّة أُمور.
أوّلاً : بقاء السؤال وتراوحه في مكانه فلا أدري أجمعها هو من عند نفسه أم كان بأمر من الرسول(صلى الله عليه وآله) حسبما أراده المحاسبي وابن حجر.
ثانياً : إنّ جملة المحاسبي : «وإنّما أمر الصدّيق بنسخها من مكان إلى مكان» ، وجملة ابن حجر : «فلم يأمر أبوبكر إلاّ بكتابة ما كان مكتوباً» ، وجملة الزركشي : «ليشرك الجميع في علم ما جمع ، فلا يغيب أن جمع القرآن أحد عنده منه شيء».
كلها جمل يريدون الاستفادة منها بأنّ عمل أبي بكر كان بوصية من رسول الله(صلى الله عليه وآله) ، وهي مثلما تقول به الشيعة في مصحف الإمام عليّ ، من
__________________
(١) نصوص في علوم القرآن ٣/٤١٧ عن المعجزة الكبرى.
أنّه عليهالسلام إنّما كتب مصحفه للأمّة لا لنفسه ؟
ثالثاً : إنّ ابن حجر وكذا الزركشي يؤكّدان على أنّ القرآن كان مكتوباً وموجوداً على عهد رسول الله(صلى الله عليه وآله) ، لكنّه كان على شكل صحف لقوله تعالى (يَتْلُوا صُحُفاً مُّطَهَّرَةً) وقد جمعها أبو بكر وصيّرها مصحفاً واحداً ، وأضاف الزركشي بأنّ الخليفة أراد بعمله هذا أن يشرك الآخرين في الجمع ، ليكون ما جمعه «إماماً... فأخذ ذلك الإمام ونسخ في المصاحف الّتي بعث بها إلى الكوفة» وهذا الكلام فيه ما فيه ويخالف نصوصاً أخرى.
رابعاً : إنّه إذا صحّ ما قاله البعض من أنّه ـ : «لم يأمر أبو بكر إلاّ بكتابة ما كان مكتوباً» فما الفائدة من عمله هذا ، هل كان عمله هو إعادة للكتابة مرّة أخرى ، أو جمعها من الشتات ؟ فلو عنى إعادة الكتابة فقط لصار آمراً بالاستنساخ لا جامعاً للقرآن.
ولو صحّ ما قاله أبو زهرة : «بأنّ ما كتبه زيد هو ـ تماماً ـ ما كتب في عصر النبيّ وأنّه ليس كتابة زيد ، بل هو ما كتب في عصره وبإملائه...» أو ما قاله الزركشي : «ليشرك الجميع في علم ما جمع ، فلا يغيب عن جمع القرآن أحد عنده منه شيء ، ولا يرتاب أحد فيما يودع المصحف ، ولا يشكوا في أنّه جُمع عن ملأ منهم» فمعناه وجود صحف ، وقد تكون مصاحف غير كاملة على عهد رسول الله(صلى الله عليه وآله) ، والقول بهذا ينقض ما قاله الخطّابي وغيره من : «أنّ
القرآن لم يجمع لورود الناسخ ، ولمّا انقضى نزوله بوفاته(صلى الله عليه وآله) ألهم الله الخلفاء الراشدين ذلك».
وبعد هذا فما هي الفضيلة المدّعاة لأبي بكر وعمر وعثمان إن كان مجموعاً ؟!!
أمّا لو أراد الجمع ـ بالمعنى الدقّي له ـ فهذا لا يتّفق مع ما رواه الصنعاني وابن أبي شيبة في مصنّفيهما وابن سعد في الطبقات وغيرهم في غيرها : من «أنّ الإمام عليّ هو الجامع الأوّل بعد رسول الله ، لأنّه تخلّف عن بيعة أبي بكر لمدّة ستّة أشهر كي يجمع القرآن»(١).
فلو كان أبو بكر قد أمر زيداً بجمع القرآن ـ في خلافته ـ لَما قبل تبرير الإمام عليّ عليهالسلام ، حينما تخلّف عن البيعة له ، بل لزم على أبي بكر أن يرغم عليّاً عليهالسلام على البيعة.
إنّ سكوت أبي بكر عن فعل الإمام عليّ عليهالسلام هو إقرار بصحّة كلامه عليهالسلام ، وأنّ القرآن لم يجمع كاملاً بعد ، وأنّه عليهالسلام كان موصى بفعل ذلك بعد رسول الله(صلى الله عليه وآله) ، وهذا هو الّذي عرفه أبوبكر من رسول الله ، فسكت عنه.
وإنّ كلام المحاسبي الآنف : «جمعها جامع وربطها بخيط حتّى لا يضيع منها شيء» ينطبق على الإمام عليّ(صلى الله عليه وآله) لا على أبي بكر ، خصوصاً بعد وقوفنا
__________________
(١) الطبقات الكبرى ٢/٣٣٨ ، مصنّف ابن أبي شيبة ٧/١٩٧ باب ٥٣ ح ٢ ، تاريخ دمشق ٤٢/٣٩٩ ، كنز العمّال ٢/ ٥٨٨/٤٧٩٢ ، أنساب الأشراف ١/٥٨٦/١١٨٤ و١١٨٧ ، المصاحف للسجستاني : ١٦ جمع على القرآن في مصحف.
على وصية النبيّ (صلى الله عليه وآله) لعليّ عليهالسلام بوجود الصحف خلف فراشه(صلى الله عليه وآله) ، وجمع الإمام لها في ثوب أصفر والختم عليها في بيته(١).
لأنّ من المعلوم بأنّ جمع الآيات والسور كانت من واجبات الرسول(صلى الله عليه وآله) لا من واجبات الصحابة ، وذلك لقوام شريعة محمّد(صلى الله عليه وآله) على تلك الآيات والسور ، ولم يكن للرسول (صلى الله عليه وآله) واجب أهمّ من جمع القرآن إلاّ الجهاد.
وأنّ جمع القرآن وتأليفه وترتيبه كان في غاية السهولة للرسول(صلى الله عليه وآله) ، فكيف يمكن تصوّر مسامحة الرسول(صلى الله عليه وآله) وتسويفه بهذا الأمر ؟! ألم يكن هذا القول هو استنقاص بالرسول وتقليل من شأنه.
قال أبو شامة : «قال الشيخ أبو الحسن : كان أُبيّ يتتبّع ما كتب بين يدي رسول الله من اللخاف والأكتاف والعسب ونحو ذلك...» إلى أن يقول :
«قلت : إنّما كان قصدهم أن ينقلوا من عين المكتوب بين يدي النبيّ ولم يكتبوا من حفظهم»(٢) ، وهذا النصّ يشير إلى أنّ جمع القرآن بمعنى نقله من التلاوة إلى الكتابة كان موجوداً على عهد رسول الله(صلى الله عليه وآله).
__________________
(١) تفسير القمّي ٢/٤٥٢ ، كتاب سليم : ١٤٨ ، ونقل ابن شهر آشوب (ت ٥٨٨) في المناقب ٢/٤١ عن أخبار أبي رافع القبطي (ت ٤١ هـ) ما لفظه : إنّ النبيّ قال في مرضه الذي توفّى فيه لعليّ : يا عليّ ، هذا كتاب الله خذه إليك ، فجمعه عليّ في ثوب فمضى به إلى منزله ، فلمّا قبض النبيّ(صلى الله عليه وآله) جلس عليّ فألّفه كما أنزله الله وكان به عالماً.
(٢) المرشد الوجيز إلى علوم القرآن لأبي شامة : ٦٥ (جمع القرآن في زمن رسول الله) عن جمال القراء : ٢٤.
وقد ذكر الزرقاني أسماء مجموعة من الصحابة الذين دوّنوا القرآن على عهده منهم : أبو بكر وعمر وعثمان وعليّ عليهالسلام ومعاوية وأبان بن سعيد وخالد ابن الوليد وأُبيّ بن كعب وزيد بن ثابت وثابت بن قيس ، ثمّ قال : «وكان (صلى الله عليه وآله) يدلّهم على موضع المكتوب من سورته ، فيكتبونه فيما يسهل عليه من العسب واللخاف والرقاع وقطع الأديم وعظام الكتف والأضلاع ثمّ يوضع المكتوب في بيت رسول الله (صلى الله عليه وآله)»(١).
ثمّ نقل خلال كلامه عن جمع القرآن على عهد أبي بكر عن المحاسبي قوله : «وكان ذلك بمنزلة أوراق وجدت في بيت رسول الله (صلى الله عليه وآله) فيها القرآن منتشراً ، فجمعها جامع وربطها بخيط حتّى لا يضيع منها شيء»(٢).
فالنبيّ (صلى الله عليه وآله) هو الذي جمع ما أُنزل عليه ـ وذلك بأمره الكتبة بالكتابة ـ وأنّه(صلى الله عليه وآله) رتّبها بقدر ما سمح له العمر وترك إكمال ترتيبها إلى وصيّه أمير المؤمنين عليّ بن أبي طالب عليهالسلام كي لا يكون القرآن عرضة للتغيير والضياع من بعده وألاَّ تضيّع أمّته القرآن «كما ضيّعت اليهود التوراة»(٣).
فالسؤال هو : لماذا يأمر أبو بكر زيداً بجمع القرآن ، لو كان هو أقرؤهم لكتاب الله ، ألم يكن هو الأولى بالجمع من زيد بن ثابت؟
فلو أنّ أبا بكر قُدّم في الإمامة على سائر الصحابة بالقراءة ، ألا تعني
__________________
(١) مناهل العرفان ١/١٧٨.
(٢) مناهل العرفان ١ / ١٧٤.
(٣) تفسير القمّي ٢ / ٤٥١ وعنه في بحارالانوار ٤٩ / ٤٨ ح ٧.
القراءة ـ آنذاك ـ زيادة العلم والفضيلة ، قال الإمام الشافعي : «إنّ الأفضلية في القراءة تستلزم الأفضلية في العلم ، وكذلك الأفضلية في العلم إذا كان عندهم الأقرء هو الأعلم وكيف يسوغ لأحد نفى حفظ القرآن عن أبي بكر بغير دليل ولا حجّة بل بمجرّد الظنّ ، مع أنّه لا يسوغ لنا ذلك في آحاد الناس ؟...»(١).
فسؤالنا : لو كان أبوبكر هو الأعلم بالقرآن والحافظ له فلماذا يقدّم زيد ابن ثابت لهذا الأمر ؟
خامساً : لو كان القرآن مكتوباً وموجوداً وليست كتابته بمحدثة في العصور المتأخّرة ـ حسب إقرار المحاسبي وابن حجر والزركشي وأبي زهرة ـ فلماذا يعيد أبوبكر جمعه للقرآن تارة أخرى ويأمر زيد بن ثابت بتدوينه ؟
فلو أذن الرسول(صلى الله عليه وآله) للصحابة كتابة القرآن في عهده فهو لا يشكّكنا بوجود المصحف المرتّب طبق نظره الشريف خلف فراشه ووجود هذا المصحف في بيته وخلف فراشه لا يسمح للصحابة الخلفاء بتأليف القرآن من جديد.
أجل حكى ابن حجر سرَّ خوف أبي بكر وزيد من الإقدام على هذه
__________________
(١) لطائف الأشارات للقسطلاني ٢ / ٥٨٠ (جمع القرآن في عهد الخلفاء) كما في نصوص في علوم القرآن ٣ / ٣١٥.
المهمّة(١).
لكنّي أرى في كلامه مساساً بكرامة الرسول(صلى الله عليه وآله) وَتَرْجيحاً لرأي عمر عليه.
إذ كيف لا يخشى رسول الله(صلى الله عليه وآله) من تغيير حال الناس في المستقبل ويخشاه عمر ؛ وهو(صلى الله عليه وآله) العارف بانقلاب أُمّته من بعده حسب صريح القرآن (أَفَإِنْ مَاتَ أَوْ قُتِلَ انْقَلَبْتُمْ عَلَى أَعْقَابِكُمْ).
«قال ابن بَطّال : إنّما نفر أبو بكر أوّلاً ، ثمّ زيد بن ثابت ثانياً ، لأنّهما لم يجدا رسول الله (صلى الله عليه وآله) فعله ، فكرها أن يحلاّ أنفسهما محلَّ من يزيد احتياطه للدّين على احتياط الرّسول ، فلمّا نبّههما عُمر على فائدة ذلك ، وأنّه خشية أن يتغيّر الحال في المستقبل إذا لم يجمع القرآن ، فيصير إلى حالة الخفاء بعد الشّهرة رجعا إليه».
قال : «ودلّ ذلك على أنّ فعل الرّسول إذا تجرّد عن القرائن وكذا تركه لا يدلّ على وجوب ولا تحريم» ، انتهى.
ثمّ أضاف ابن حجر :
«وليس ذلك من الزّيادة على احتياط الرّسول ، بل هو مستمدّ من القواعد الّتي مهّدها الرسول.
قال ابن الباقلاّنيّ : كان الّذي فعله أبو بكر من ذلك فرض كفاية بدلالة
__________________
(١) وذلك بعد تعليل ابن بطّال لخبر البخاري.
قوله (صلى الله عليه وآله) : (لاتكتبوا عنّي شيئاً غير القرآن) ، مع قوله تعالى : (إِنَّ عَلَيْنَا جَمْعَهُ وَقُرْآنَهُ) وقوله : (إِنَّ هذَا لَفِي الصُّحُفِ الأُولَى) وقوله : (رَسُولٌ مِنَ اللَّهِ يَتْلُوا صُحُفاً مُّطَهَّرَةً) قال : فكلّ أمر يرجع لإحصائه وحفظه فهو واجب على الكفاية ، وكلّ ذلك من النّصيحة لله ورسوله وكتابه وأئمّة المسلمين وعامّتهم.
قال : وقد فهم عمر (أنّ ترك النبيّ (صلى الله عليه وآله) جمعه لا دلالة فيه على المنع) ، ورجع إليه أبوبكر لمّا رأى وجه الإصابة في ذلك ، وأنّه ليس في المنقول ولا في المعقول ما ينافيه ومايترتّب على ترك جمعه من ضياع بعضه ، ثمّ تابعهما زيد بن ثابت وسائر الصحابة على تصويب ذلك»(١).
أنظر إلى اضطراب كلام ابن حجر ، فهل أنّ ما فعله أبوبكر ، لم يكن إلاّ الأمر «بكتابة ما كان مكتوباً ، ولذلك توقّف عن كتابة الآية من آخر سورة براءة حتّى وجدها مكتوبة».
أم أنّ ترك النبيّ جمع القرآن لا دلالة فيه على المنع حسبما فهمه عمر ؟
ألا ينفي أحد القولين الآخر منه ؟
على أن اتّضح لك سابقاً أَنَّ رسول الله(صلى الله عليه وآله) لم يترك جمع كتاب ربّه ، وقد أمر بكتابة آياته بالفعل ، وقد كان له كتبة للوحي ، وأوصى الإمامَ عَلِيّاً عليهالسلام بالجمع النهائي لتلك الآيات والسور بعد وفاته.
هذه المصاحف كانت موجودة وناقصة على عهده(صلى الله عليه وآله) ، والإمام
__________________
(١) فتح الباري لابن حجر ٩ / ١٣ ـ ١٤. وانظر شرح ابن بطال على صحيح البخاري ١٠ / ٢٢٢ / باب جمع القرآن.
أميرالمؤمنين عليّ بن أبي طالب عليهالسلام جمعها كاملة ورتّبها طبق العرضة الأخيرة لجبرئيل وجمعها ما بين الدفّتين ، ولم يسبقه إلى هذا العمل أحد من المسلمين.
٤ ـ إنّ ما قاله أبو بكر لعمر ليس بصحيح ؛ لأنّه كان قد رشّح نفسه للخلافة وفعل ما لا يفعله رسول الله(صلى الله عليه وآله) ـ حسب زعمهم ـ ؛ لأنّ أهل السنّة والجماعة أطبقوا بأنّ رسول الله(صلى الله عليه وآله) لم يستخلف أحداً ، فكيف يستخلف هو عمر بن الخطّاب ويضاف إلى ذلك أنّ أبا بكر صادر فدكاً مع كونها نحلة نحلها رسول الله(صلى الله عليه وآله) لفاطمة عليهاالسلام ، فكيف رشّح نفسه للخلافة مع أنّ رسول الله لم يستخلف حسبما قالوا وصادر هبة رسول الله(صلى الله عليه وآله) لفاطمة وفعل ما فعل ؟ ولِمَ...؟! ولِمَ...؟! فهناك عشرات الأسئلة أترك القارئ لكي ينتزع بنفسه صحّة وسقم كلام الخليفة : «كيف أفعل شيئاً لم يفعله رسول الله»(١) !!
وكذا يمكن للباحث أن يقف على مدى صحّة مدّعى عمر بن الخطّاب أيضاً في اتّباعه رسول الله(صلى الله عليه وآله) ـ كما ورد عنه في روايات كثيرة أخرى ـ وعدم مخالفته لرسول الله في شيء وهل أنّ ذلك صحيح أم لا ؟ وذلك
__________________
(١) ومن هذا وأمثاله نشأ ما يقوله السلفيّون بأنّ السلف لم يفعلوا كذا وكذا ، ولم يصحّ كذا وكذا مع أنّهم كانوا قد فعلوها ، لأنّ محبّيهم لا يمكنهم أن يقبلوا بأنّ أولئك الصحابة قد فعلوا تلك الأشياء ، فأوّلوها بمعنى أنّهم أعطوا الصحابة مقام العصمة وهم غير معصومين.
بالمراجعة إلى أوّليّاته في الشريعة والتاريخ ، وهذه الأوّليّات التي فعلها عمر تعني : أنّ رسول الله(صلى الله عليه وآله) كان لا يفعلها ، وأنّ عمر بن الخطّاب كان هو أوّل من فعلها.
٥ ـ إنّ أخبارَ جَمْعِ أَبي بكر للقرآن بعد رسول الله(صلى الله عليه وآله) فيها : تضعيف للقرآن نفسه ، وتشكيك في تواتره ، وتوهين للرسول(صلى الله عليه وآله). وهي بعقيدتنا النافذة التي دخل من خلالها أعداء الإسلام للمساس بالقرآن الكريم.
فإنّهم تمسّكوا برواية أنس لإنكار تواتر القرآن ، مدّعين بأنّ أنس بن مالك روى بأنّ أربعة من الأنصار جمعوا القرآن ، مؤكّدين بأنّ تواتر القرآن لا يمكن إثباته بهذا العدد.
وقد أجاب الزرقاني وغيره عن هذا الإشكال بأنّ الحصر في خبر أنس هو نسبيٌّ وإضافيٌّ وليس هو حصر حقيقيٌّ(١).
فإنّهم لو طعنوا في تواتر القرآن من خلال أمثال رواية أنس فكيف لا يطعنون في القرآن من خلال عدم جمع الرسول له وتركه هذا الأمر لمن بعده ، ثمّ تصدّي من ليس له علم بجميع القرآن لجمعه(٢) ، بل جمعوه بشاهدين بعد رسول الله ، وفي آخر : لم يقفوا على آيات منه حتّى وجدوها عند أبي خزيمة ـ وفي آخر خزيمة ـ كلّ ذلك مع إقرار عمر بذهاب قرآنٌ كثير
__________________
(١) مناهل العرفان ١ / ١٧٥.
(٢) كتشكيك ابن مسعود في علم زيد واعتراضه على عثمان لتقديم زيد على غيره.
مع محمّد !!
وفي آخر تراهم يعتبرون حجّية القرآن بخبر الآحاد ، بدعوى أنّ ذلك الشخص ـ زيد بن ثابت أو ذلك الأعرابي ـ كان أحدثهم عهداً بالعرضة الأخيرة ، فقد روى أبو قلابة «عن مالك بن أنس : كنت فيمن أملي عليهم فربّما اختلفوا في الآية فيذكرون الرجل قد تلقّاها من رسول الله ، ولعلّه أن يكون غائباً أو في بعض البوادي ، فيكتبون ما قبلها وما بعدها ويدعون موضعها حتّى يجيء أو يرسل إليه»(١).
وأنّ دعوى ـ أو قل تبرير ـ مقولة أحدثهم عهداً بالعرضة الأخيرة حدث في زمن محمّد بن سيرين إذ روي : «عن كثير بن أفلح : أنّه كان يكتب لهم ، فربّما اختلفوا في الشيء فأخّروه ، فسألت : لم تؤخّروه؟ قال : لا أدري ، قال محمّد : فظننت فيه ظنّاً فلا تجعلوه أنتم يقيناً ، ظننت أنّهم كانوا إذا اختلفوا في الشيء أخّروه حتّى ينظروا آخرهم عهداً بالعرضة الآخرة ، فيكتبوه على قوله»(٢).
لا أدري ماذا نفعل والكلّ يدّعي سماعه العرضة الأخيرة ، فلماذا يُقدَّم ما سمعه زيد بن ثابت ولا يؤخذ بكلام ابن مسعود وأبيّ بن كعب وعليّ بن أبي طالب!!
__________________
(١) كنز العمّال ٢ / ٢٤٧ ح ٤٧٧٦ ، عن ابن أبي داوود وابن الانباري.
(٢) المصاحف ١/٢١٣ / ٨٨ وانظر كلام الباقلاّني في الانتصار لنقل القرآن أيضاً كما في نصوص في علوم القرآن ٣/ ١٨٧.
ألا تكون في الأقوال السابقة مساس بحجّية القرآن وتوهين للرسول الأعظم(صلى الله عليه وآله) ؟!
وبرأيي أنّ لجوء أبي بكر إلى زيد وتركه أعيان الصحابة أمثال : أُبيّ ابن كعب ، وابن مسعود ، وعليّ بن أبي طالب ، واتّخاذه شاهدين لتصحيح كلام الصحابة ثمّ ادّعاء زيد بعثوره على هذه الآية أو تلك ، عند هذا أو ذاك(١) ، كلّ هذه الدعاوى جاءت لأجل أن يسلبوا أميرالمؤمنين عليّ عليهالسلام فضيلة جمع القرآن ، أو أن يوهموا على الآخرين بأنّ ابن مسعود لم يختلف مع عثمان بن عفّان ، أو أنّه رضي وتابع عثمان أخيراً ، وأن اعتراضه على عثمان إنّما جاء لتقديمه مَن هو بمنزلة ولده عليه.
فقال الذهبي : «وإنّما شقّ على ابن مسعود ، لكون عثمان ما قدّمه على كتابة المصحف ، وقدّم في ذلك من يصلح أن يكون ولده ، وإنّما عدل عنه عثمان لغيبته عنه بالكوفة ، ولأنّ زيداً كان يكتب الوحي لرسول الله(صلى الله عليه وآله) فهو إمام في الرسم ، وابن مسعود إمام في الأداء ، ثمّ إنّ زيداً هو الذي ندبه الصدّيق لكتابة المصحف وجمع القرآن ، فهلاّ عتب على أبي بكر؟»(٢).
أقول للذهبي : الكلام يرد على أبي بكر أيضاً ، فلماذا لا يقدِّم أبوبكر
__________________
(١) فتارة يقول : فتتبّعت القرآن أجمعه... فوجدته آخر سورة التوبة ـ البراءة ـ مع خزيمة بن ثابت ، وأخرى : فقدت آية [٢٣ من سورة الأحزاب] كنت أسمعها... فوجدتها عند رجل من الأنصار فألحقتها في سورتها فكانت الصحف عند أبي بكر حتّى مات.
(٢) سير أعلام النبلاء ١/٤٨٨.
ابن مسعود مع وجوده ، بل لماذا يقدِّم عمر بن الخطّاب زيد بن ثابت ويؤخِّر ابن مسعود ، ألم يكن ابن مسعود أضبط في الأداء ورسول الله يقول : لو أردتم أن تقرءوا القرآن غضّاً طريّاً فاقرءوه بقراءة ابن مسعود.
إنّ وراء هذا الانتصاب هدف وفي غالب هذه الأقوال تنقيصاً للقرآن وإهانة لكبار الصحابة ، وهذا ما يفهمه الصغير والكبير ، والجاهل والعالم ، لكنّهم يريدون أن يبرّروا للخلفاء بأيّ نحو كان فلا يذكرون السبب والعلّة واضحاً عياناً ، بل يسعون إلى تفسيره وتأويله تعنّتاً وجهلا وهذا ما قاله السيّد ابن طاووس في تأييد كلام البلخي.
قال البلخي(١) : «... وإنّي لأعجب من أن يقبل المؤمنون قول من زعم أنّ رسول الله ترك القرآن الذي هو حجّته على أُمّته ، والذي تقوم به دعوته والفرائض الّتي جاء بها من عند ربّه ، وبه يصحّ دينه الذي بعثه الله داعياً إليه ، مفرّقاً في قطع الحروف ولم يجمعه ، ولم يصنه ، ولم يحفظه ، ولم يحكم الأمر في قراءته ، وما يجوز من الاختلاف وما لا يجوز ، وفي إعرابه ، ومقداره ، وتأليف سُوَره وآيه ، هذا لا يتوهّم على رجل من عامّة المسلمين ، فكيف برسول ربّ العالمين(صلى الله عليه وآله) ؟
[قال السيّد ابن طاووس] : والله لقد صدقت يا بلخيّ من توهّم ، أو قال
__________________
(١) ترجم له الخطيب البغدادي في تاريخ بغداد ٩ / ٣٨٤ ت ٤٩٦٨ ، وحكى السيّد ابن طاووس بأنّ البلخي قال بهذا الكلام في الوجهة الأولى من القائمة السابعة من الكرّاس الأوّل من تفسيره (جامع علم القرآن).
عنه (صلى الله عليه وآله) إنّه عَرِف أنّه يموت في تلك المَرْضة ، وعلم باختلاف أُمّته من بعده إلى ثلاث وسبعين فرقة ، وأنّه يرجع بعده بعضهم يضرب رِقاب بعض ، ولم يعيّن لهم على من يقوم مقامه ، ولا قال لهم : اختاروا أنتم ، حتّى تركهم في ضلال إلى يوم الدّين. هذا لا يعتقد فيه إلاّ جاهل بربّ العالمين ، وجاهل بسيّد المُرسلين ، فإنّ القائم مقامه يحفظ الكتاب ، ويقوم بعده لحفظ شرائع المسلمين. ولعَمري إنّ دعواهم : أنّه أهمل تأليف القرآن الشّريف حتّى جمعه بعده سواه بعد سِنين ، قوله باطل لا يخفى على العارفين ، وهو إن صحّ أنّ غيره جمعه بعد أعْوام ، يدلّ على أنّ الذي جمعه رسول الله (صلى الله عليه وآله) ما التفت النّاس إليه ، وجمع خلاف ما جمعه عليه ، هذا إذا صحّ ما قال الجُبّائيّ»(١).
كانت هذه مناقشات لبعض النصوص التي استدلّو بها على جمع أبي بكر للقرآن ، وإليك الآن ما قاله الزرقاني عن دستور أبي بكر في كتابة الصحف ثمّ مناقشتنا لكلامه أيضاً :
٦ ـ قال الزرقاني في مناهل العرفان عن دستور أبي بكر في كتابة الصحف : «... وانتهج زيد في القرآن طريقة دقيقة محكمة وضعها له أبو بكر ، وعمر ، فيها ضمان لحياطة كتاب الله بما يليق به من تثبّت بالغ وحذر
__________________
(١) سعد السعود لابن طاوس : ١٩٣ ، قول البلخي في جمع القرآن.
دقيق ، وتحرِّيات شاملة ، فلم يكتف بماحفظ قلبه ، ولا بما كتب بيده ، ولا بما سمع بأذُنه ، بل جعل يتتبّع ويستقصي آخذاً على نفسه أن يعتمد في جمعه على مصدرين اثنين :
أحدهما ـ ما كتب بين يدي رسول الله.
والثاني ـ ما كان محفوظاً في صُدور الرجال.
وبلغ من مبالغته في الحيطة والحذر أنّه لم يقبل شيئاً من المكتوب حتّى يشهد شاهدان عدْلان أنّه كتب بين يدي رسول الله(صلى الله عليه وآله)...» [ثمّ ذكر روايتين عن ابن أبي داود ،أحدهما عن طريق يحيى بن عبدالرحمان وثانيهما عن طريق هِشام بن عُروة ، كماتقدّم عنه الرقم ١١ و٦] ثمّ قال :
«قال السَّخاوي في جمال القُرّاء ما يفيد أنّ المراد بهما رجلان عدلان ، إذ يقول ما نصّه :(المراد أنّهما يشهدان على أنّ ذلك المكتوب كتب بين يدي رسول الله).
ولم يعتمد زيد على الحفظ وحده ، ولذلك قال في الحديث الذي رواه البخاري سابقاً :إنّه لم يجد آخر سورة براءة إلاّ مع أبي خزيمة ، أي لم يجدها مكتوبةً إلاّ مع أبي خزيمة الأنصاري ، مع أنّ زيداً كان يحفظها ، وكان كثيرٌ من الصحابة يحفظونها ،ولكنّه أراد أن يجمع بين الحفظ والكتابة زيادةً في التوثّق ، ومبالغة في الاحتياط.
وعلى هذا الدستور الرشيد تَمّ جمع القرآن بإشراف أبي بكر وعمر وأكابر الصّحابة وإجماع الأمّة عليه دون نكير ، وكان ذلك منقبة خالدة لا يزال
التّاريخ يذكرها بالجميل لأبي بكر في الإشراف ، ولعمر في الاقتراح ، ولزيد في التنفيذ ، وللصَّحابة في المعاونة والإقرار.
قال عليّ (كرّم الله وجهه) : (أعظمُ النّاس في المصاحف أجراً أبو بكر. رحمة الله على أبي بكر ، هو أوّل مَن جمعَ كتاب الله) أخرجه ابن أبي داود في المصاحف بسند حسن.
وقد قوبلت تلك الصُّحف الّتي جمعها زيد بما تستحقّ من عناية فائقة ، فحفظها أبوبكر عنده ثمّ حفظها عمر بعده ثمّ حفظتها أُمُّ المؤْمنين حفصة بنت عمر بعد وفاة عمر حتّى طلبها منها خليفة المسلمين عثمان ، حيث اعتمد عليها في استنساخ مصاحف القرآن ، ثمّ ردّها إليها كما يأتيك بيانه إن شاء الله»(١).
مناقشة كلام الزرقاني :
وكلام الزرقاني هذا فيه مساس بالصحابة المدوّنين للقرآن على عهد رسول الله(صلى الله عليه وآله) إذ اتّهمهم بقلّة الضبط حين التدوين ، وعدم عدالتهم ووثاقتهم حين النقل.
وأنّ اعتمادهم شاهدين عادلين يشهدانِ لهم على أنّ ذلك المكتوب كتب بين يدي رسول الله(صلى الله عليه وآله) ، فيه تجريح بوثاقة الصحابي ؛ لأنّ الأخذ
__________________
(١) مناهل العرفان ١ / ١٧٥ ـ ١٧٦.
بشاهدين في الدعاوي لها دلالتها ومعانيها ، أقلّ ما فيها أنّ هذا الكلام ادّعاء يجب التثبّت فيه ، وعدم قبوله على إطلاقه ، وهذا لا يتّفق مع قولهم بعدالة الصحابة ، وأن الله قد رضي عنهم وَرَضُوْا عنه ؟
بل كيف يمكن أن يتطابق فعلهم هذا ، مع ما قالوه في الصحابة بما يشبه القول بالعصمة لهم في كلّ شيء.
ألا يعني منهجهم في جمع القرآن أَنَّ الصحابة كانوا جاهلين بالقرآن.
فسؤالي هو : هل الصحابة هم عدول في القرآن ، أو يشهد لهم العدول فيه ، كما جاء في سيرة الشيخين معهم في جمع القرآن ؟!
بل كيف لا يحفظ خليفة المسلمين القرآن حتّى يشهد له رجال بأنّ هذه الآيات من القرآن ، أو لم تكن منه.
بل لماذا لم يكلوا الأمر إلى أقرأ الصحابة ـ حسب رواياتهم ـ ويأخذونه من أبي بكر ، وهو الذي قدّم للصلاة على أنّه الأقرأ ؟!!
قالوا بهذا الكلامَ الباطل في جمع القرآن وهم يعلمون علم اليقين بأنّ رسول الله(صلى الله عليه وآله) لم يكن شخصاً عادياً بل رسولا خاتماً دقيقاً في انتخاب الكتبة ومتثبّتاً في تدوين كتاب ربّه ، وقد قال(صلى الله عليه وآله) لزيد بن ثابت ـ حسب ما حكاه هو عن نفسه ، وبعد كتابته لبعض آيات الوحي ـ :
(اقرأه ـ فأقراه فإن كان فيه سقط أقامه ـ ثمّ أخرج إلى الناس).
وعن ابن مسعود أنّه قال : «قال لي النبيّ : إقرأ عليّ ، قلت : يا رسول الله أقرأ عليك وعليك اُنزل ؟ قال : إنّي أشتهي أن أسمعه من غيري قال : فقرأت
النساء»(١) ، وقريب من هذا جاء في كتبهم عن أُبيّ بن كعب وأنّ الله أمر رسوله(صلى الله عليه وآله) على أن يقرأ القرآن على أُبيّ.
ومعنى هذا الكلام أنّ النبيّ كان يشرف على تدوين كتاب ربّه ، ويتأكّد من محفوظات أصحابه ، وبعد تأكّده من صحّة المدوّن والمحفوظ كان يسمح لهم الخروجَ إلى الناس بتلك الآيات والسور ؛ لتعليمهم.
فَإِذا كان ضبط السور والآيات مِنْ قِبَلِ رسول الله(صلى الله عليه وآله) دقيقاً إلى هذا الحدّ فهل من ضرورة إلى إعادة كتابته ثانية ، هذا أوّلا.
وثانياً : ما يعني شهادة رجلين بأنّ هذا المحفوظ عند الصحابي قد كتب بين يدي رسول الله(صلى الله عليه وآله) أيضاً ، أو أنّ هذا المكتوب يطابق ما حفظ عند الصحابة ؟ ألا يعني ذلك بأنّ بين الصحابة من يريد أن يضيف آيات في القرآن على أنّها منه ؛ كما يعني أيضاً أنّ الصحابة ـ كأفراد ـ كانوا جاهلين بلفظ القرآن فكيف بعلمه ؟! وأنّ زيد بن ثابت وأبا بكر ابن أبي قحافة كانا يريدان أن يتأكّدا من ذلك.
أليس الإتيان بشاهدين ـ أحدهما الكتابة والآخر الحفظ حسب تعبير ابن حجر ـ في تثبّت الآيات هو مساس بالصحابي وعدالته وكرامته ؟
بل هل يصحّ ما علّله أبوشامة بقوله : «وكان غرضهم ألاّ يكتب إلاّ من عين ما كتب بين يدي النبيّ لا من مجرّد الحفظ ، قال : ولذلك قال في آخر
__________________
(١) صحيح البخاريّ ٤ / ١٩٢٧ ح ٤٧٦٨ من باب البكاء عند قراءة القرآن ، صحيح مسلم ١ / ٥٥١ ح ٨٠٠.
سورة التوبة : لم أجدها مع غيره ، أي لم أجدها مكتوبة مع غيره ؛ لأنّه كان لا يكتفي بالحفظ دون الكتابة»(١).
فلو صحّ هذا الادّعاء ، فهناك من كتب على عهد رسول الله(صلى الله عليه وآله) ، مثل الإمام عليّ عليهالسلام ، فكان عليهم أن يأخذو تلك الآيات والسور منه أو من غيره من أعيان الصحابة المتّفق على جلالتهم كابن مسعود وأُبيّ ، ولا يرفضوا ما قدّمه الإمام لهم ، أو ما كان عند ابن مسعود ومعاذ بن جبل ، ثمّ يبدؤون بكتابة المصحف مِن جديد.
ثالثاً : ما قيمة شهادة العدلين مع وجود المدوّن المأخوذ من فم رسول الله (صلى الله عليه وآله) عند أعيان الصحابة أمثال ابن مسعود والإمام عليّ عليهالسلام وأُبيّ بن كعب ؟
فإنّا لو قلنا ـ بقول ابن حجر ـ : إنّهم أرادوا أن يتأكّدوا من صحّة الآيات عن مصدرين :
١ ـ ما كتب بين يدي الرسول(صلى الله عليه وآله).
٢ ـ وما حفظ في الصدور.
ألا يصطدم هذا المنهج أحياناً مع الآيَةَ التي حكاها لنا كبار الصحابة أمثال ابن مسعود ، والّذي ورد النصّ بصحّة قراءته وتثبّته في القرآن ، لقوله(صلى الله عليه وآله) : (من أراد أن يقرأ القرآن غضّاً طريّاً فليقرأه بقراءة ابن أمّ عبد)
__________________
(١) الاتقان للسيوطي ١ / ١٦٣ ح ٧٥٩.
والتي تؤكّد بأنّ قراءته صحيحة وقد أخذها من فِي رسول الله(صلى الله عليه وآله).
وأمثال أُبيّ أو معاذ أو أميرالمؤمنين عليّ بن أبي طالب عليهالسلام المدوّنين للقرآن تحت إشراف النبيِّ.
أو قل : ألا يختلف ـ في بعض الأحيان ـ ما كتبه زيد بن ثابت مع ما يحكيه الصحابي الآخر عن رسول الله(صلى الله عليه وآله) ؟
فالسؤال : كيف يمكن المحافظة على الموروث النبوي ـ والموجود عند كبار الصحابة ـ وقبول المنهج الجديد في الجمع ؟ بل كيف يجوز ترك المقروء عند ابن مسعود وأبيّ وعليّ ؛ بدليل عدم وجودها مكتوبة عند غيره من الصحابة !
سادساً : لو كان الخلفاء يريدون التثبّت من صحّة الآيات مع عدم تجريح الصحابة المنصوص على وثاقتهم ودقّتهم أمثال ابن مسعود وأُبيّ بن كعب ومعاذ بن جبل ، كان عليهم أن يعتمدوا على مصاحف هؤلاء ، دون تعميم الأمر إلى الجميع حتّى يشمل هؤلاء أيضاً.
فلماذا تركوا مصاحف هؤلاء الصحابة بادئين عملهم من نقطة الصفر وبمنهجية جديدة ؟!! إنّها تساؤلات يخفى وراءها أشياء كثيرة ، وضّحنا بعضها وقد نوضّح البعض الآخر منها خلال الدراسة.
سابعاً : إنّ الفترة الواقعة بين واقعة اليمامة (حدود ١٢ هـ) ووفاة أبي بكر
(١٣ هـ) لا تتجاوز خمسة عشر شهراً وهي غير كافية لتطبيق مشروع ضخم كهذا.
ثامناً : قلنا سابقاً بعدم إِمكاننا قبول ما علّله أبوبكر لعمر لاستخلافه عمر من بعده ، والجمهور يقولون : إنّ رسول الله(صلى الله عليه وآله) مات ولم يستخلف ، فكيف فعل أبو بكر ما لا يفعله رسول الله(صلى الله عليه وآله) في أمر الخلافة؟!
تاسعاً : إنّ مشروع أبي بكر كان مشروعاً فرديّاً وليس جماعيّاً حسبما قاله الزرقاني ، لأنّ مشروعه لو كان جماعيّاً لكان عليه إشراك كبار الصحابة فيه ، وهذا ما لم يفعله أبو بكر ، بل خصّ زيد بن ثابت وعمر بن الخطّاب بهذا الأمر ، فكانا يجلسان عند باب المسجد ويطلبان شاهدين على الآيات(١).
كما إِنَّ النسخة المدوّنة مِنْ قِبَلِ زيد في أيّام أبي بكر لم يُسْتَنْسَخْ مِنْها للمسلمين ولم يكتب لها النجاح ولم تتّخذ مصحفاً إماماً بل بقيت عند عمر ثمّ عند حفصة ، فإن كانوا يريدونها أن تكون إماماً كان عليهم أن يستنسخونها ويرسلونها إلى البلدان ، أي أنّ مشروع أبي بكر كان بخلاف مشروع أميرالمؤمنين عليّ عليهالسلام الذي أعدّه بنفسه للناس وجاء به إليهم ليقرؤوه ، لكنّهم لمّا علموا أنّ فيه فضائحهم وأشياء أخر لا تعجبهم رفضوه ، أي أنّ ذلك
__________________
(١) انظر مناهل
المصحف كان فيه التنزيل وشأن النزول ، فخافوا من شيوعه بين المسلمين.
عاشراً : ذكرنا سابقاً عن ابن بريدة أنّه قال : «أوّل من جمع القرآن في مصحف سالم مولى أبي حذيفة...»(١).
وعن ابن شهاب أنّ أبا بكر سمّاه المصحف (٢).
«وعن ابن مسعود قال : رأيت للحبشة كتاباً يدعونه المصحف فسمّوه به»(٣).
في حين ذكر الباقلاّني في الانتصار لنقل القرآن بأنّ أبا بكر استشار عمر في اسمه فسمّاه مصحفاً.
فسؤالنا : من الذي سمّى المصحف مصحفاً ، هل هو سالم مولى أبي حذيفة ، أم ابن مسعود ، أم عمر بن الخطّاب ، أم أبو بكر ؟!
بل متى قال الإمام عليّ عليهالسلام : أعظم الناس في المصاحف أجراً أبو بكر ؟
وفي عهد من قال هذه المقولة ؟ أفي عهد الأوّل ، أو الثاني ، أو الثالث؟ ولماذا لا ينقل مثل هذا الكلام عن غير عليٍّ في أبي بكر؟!! أنه تساؤل فقط!
أحد عشر : تهجّم الآلوسي في تفسيره روح المعاني على الشيخ
__________________
(١) الاتقان ١ / ١٦٢ / ح ٧٥٤.
(٢) الإتقان ١ / ١٤٦ ح ٦٣٦.
(٣) البرهان للزركشي ١ / ٢٨٢ عن المظفّري في تاريخه ، الإتقان ١ / ١٤٦ / ح ٦٣٥.
الطبرسي وما نقله عن بعض حشوية العامّة في تحريف القرآن ، فإنّه بعد أن تهجّم على الشيعة وعلمائها جاء ليعترف ببعض الحقائق ، فممّا قاله :
«نعم أسقط زمن الصدّيق ما لم يتواتر ، وما نسخت تلاوته ، وكان يقرأه من لم يبلغه النّسخ ، وما لم يكن في العَرضَة الأخيرة»(١).
وهذا ادّعاء من الآلوسي بإسقاط الصدّيق! بعض الآيات ، بدعوى أنّ فيها ممّا لم تتواتر أو نسخت تلاوتها أو لم تكن في العرضة الأخيرة وأمثالها.
فمن يمكن له أن يدّعي بأنّ الموجود في مصحف عائشة : «(إِنَّ اللَّهَ وَمَلاَئِكَتَهُ يُصَلُّونَ عَلَى النَّبِيِّ يَا أَيُّهَا الَّذِينَ آمَنُوا صَلُّوا عَلَيْهِ وَسَلِّمُوا تَسْلِيماً) ، وعلى الّذين يُصلُّون الصُّفوف الأُوَل».
أو الموجود في مصحف أُبيّ قوله : «(لَمْ يَكُنِ الَّذِينَ كَفَرُوا مِنْ أَهْلِ الْكِتَابِ وَالْمُشْرِكِينَ مُنفَكِّينَ حَتَّى تَأْتِيَهُمُ الْبَيِّنَةُ * رَسُولٌ مِنَ اللَّهِ يَتْلُوا صُحُفاً مُّطَهَّرَةً * فِيهَا كُتُبٌ قَيِّمَةٌ * وَمَا تَفَرَّقَ الَّذِينَ أُوتُوا الْكِتَابَ إِلاَّ مِن بَعْدِ مَا جَاءَتْهُمُ الْبَيِّنَةُ) إنّ الدين عند الله الحنيفيّة غير المشركة ولا اليهودية ولا النصرانية ومن يفعل ذلك فلن يُكفَر» هو من القرآن حتّى يدّعى بعد ذلك بعدم تواتره ، أو كونه من منسوخ التلاوة ، أو لم يكن في العرضة الأخيرة.
وعلى هذا الكلام يلزم أن يُقسّم القرآن إلى قرآن متواتر وقرآن غير متواتر ولا يقول بهذا الكلام أحد من المجانين فضلاً عن عقلاء القوم.
__________________
(١) روح المعاني ١ / ٢٥.
فالحقّ أنّ كلّ ما في هذه الآيات هي جمل تفسيرية لآيات قرآنية ، وليست من القرآن بشيء(١) ، فلا يمكن القول بأنّ الصدّيق!! أسقط ما لم يتواتر ، أو ما نسخت تلاوته من القرآن وأمثالها ، فإنّ في هذا الكلام تعريض بأبي بكر والقرآن معاً.
وأنّ عمل أبي بكر يؤكّد ما حكته الشيعة عن منهجهم الخاطئ في جمع القرآن ، وأنّه يدعوا إلى نقصان كثير من آيات القرآن العزيز.
قال العاملي في مرآة الأنوار : «... فتدبّر ولا تغفل عمّا يستفاد أيضاً من أخبارهم الّتي أسلفناها من أنّ جمعهم للقرآن كان بحيث استلزم ترك كثير ممّا ادُّعِيَ أنّه من القرآن ولوبعدم الإثبات ، كما سيظهر غاية الظّهور ومن أنّ الاختلاف في القراءة وغيرها كان موجوداً قبل الجمع ، وأنّ من جملة ما محوه قرآن أُبيّ بن كعب الّذي ورد في أخبارنا أنّه كان له موافقة لقرآن أهل البيت»(٢).
وعلينا إتماماً للبحث أن نكمل ما ذكره الزرقاني من مزايا لهذه الصحف ، فقال : ملاحظة :
«جمع القرآن في صحف أو مصحف على ذلك النمط الآنف بمزاياه السابقة التي ذكرناها بين يديك ، لم يعرف لأحد قبل أبي بكر. وذلك لا ينافي
__________________
(١) حسبما سنوضّحه لاحقاً في القسم الثاني من هذه الدراسة عند مناقشاتنا لروايات التحريف عند الفريقين.
(٢) انظر مرآة الأنوار المطبوع في مقدّمة تفسير البرهان ١ / ٤١.
أنّ الصحابة كانت لهم صحف أو مصاحف كتبوا فيها القرآن من قبل ، لكنّها لم تظفر بما ظفرت به الصحف المجموعة على عهد أبي بكر من دقّة البحث والتحرّي ومن الاقتصار على ما لم تنسخ تلاوته ، ومن بلوغها حدّ التواتر ، ومن إجماع الأُمّة عليها ، ومن شمولها للأحرف السبعة كما تقدّم. وإذن لا يضيرنا في هذا البحث أن يقال : إنّ عليّاً عليهالسلام أوّل من جمع القرآن بعد رسول الله(صلى الله عليه وآله) ولا يعكّر صَفو موضوعنا أن يستدلّوا على ذلك بما نقله السيوطي عن ابن الغرس من حديث... [ثمّ ذكر رواية ابن سيرين ورواية ابن أشته من وجه آخر عن ابن سيرين كما تقدّم عن السيوطي فقال :]
نقول (١) : إنّ هذه الرواية وأشباهها لا تغيّر بحثنا ، ولا تعكّر صفو موضوعنا ، فقصاراها أنّها تثبت أنّ عليّاً أو بعض الصحابة كان قد كتب القرآن في مصحف. لكنّها لا تعطي هذا المصحف تلك الصفة الإجماعيّة ، ولا تخلع عليه تلك المزايا التي للصحف أو المصحف المجموع في عهد أبي بكر ، بل هي مصاحف فرديّة ، ليست لها تلك الثّقة ولاهذه المزايا. وإذا كانت قد سبقت في الوجود وتقدّم بها الزّمان فإنّ جمع أبي بكر هو الأوّل من نوعه على كلّ حال. وقد اعترف عليّ بن أبي طالب نفسه بهذه الحقيقة في الحديث الّذي أخرجه ابن أبي داود في المصاحف بسند حسن آنفاً إذ قال : أعظم النّاسِ أجراً في المصاحف أبو بكر ، رحمةُ الله على أبي بكر ، هو أوّل من
__________________
(١) والكلام للزرقاني.
جمع كتاب الله. فهذا اعترافٌ صريحٌ من أبي الحسن بالأوّليّة لجمع أبي بكر على النّحو الآنف»(١).
سؤالنا : كيف لا يضرّ الزرقاني القول بأنّ عليّاً هو أوّل من جمع القرآن بعد رسول الله(صلى الله عليه وآله) مع قوله : بأنّ أبا بكر هو الجامع لها؟
فلو كان أميرالمؤمنين عليّ بن أبي طالب عليهالسلام هو الموصى بجمع القرآن من قبل رسول الله(صلى الله عليه وآله) من بعد وفاته ، وقد جمعها بالفعل ، فهو يعكّر صفو موضوع الزرقاني ويجرحه بلا أدنى شكّ. وقد عرف الزرقاني ذلك وتراجع عن كلامه وقال (فقصاراها أنّها تثبت أنّ عليّاً أو بعض الصحابة كانت قد كتب القرآن في مصحف) قالها الزرقاني بعد أن كان قد قال : (إنّ عليّاً أوّل من جمع) ثمّ قال : (ثبت أنّ عليّاً قد كتب القرآن).
وأسأَلُهُ أيضاً : لو أنّ مصحف الإمام عليّ بن أبي طالب عليهالسلام لم يكن له تلك الصفة الإجماعية ، فهل لمصحف أبي بكر تلك الصفة ، وَهَلْ كانَ الصحابة القرّاء أمثال : أُبيّ ، وَابْنُ مَسْعُود ، وَمعاذ ، وأَبُوْ الدرداء وَغَيرهم قد شاركوا أبا بكر في جمعه ؟ كلاّ وألف لا.
بل كيف يمكن إعطاء الصفة الإجماعية في تدوين مصحف لم يشارك فيه كبار القرّاء ؟ ولم يتّفق عليه المسلمون جميعاً.
أمّا الحديث المنسوب إلى الإمام عليّ(٢) عليهالسلام فهو موضوع ، وقد بحثناه
__________________
(١) مناهل العرفان : ١٧٧ ـ ١٧٨.
(٢) رحمة الله على أبي بكر هو أوّل من جمع كتاب الله.
سابقاً ، ولا يتطابق مع الحقائق الآنفة ، لأنّ المتواتر عندنا ـ حسبما قدّمناه من شواهد ووثّقناه من كتب القوم ـ هو أنّ الإمام أميرالمؤمنين عليّ بن أبي طالب عليهالسلام هو الجامع الأوّل للقرآن لا أبو بكر ولا زيد بن ثابت ، وفي كلام الزرقاني وغيره إشارات إلى قبوله لهذه الحقيقة.
أجل ، إنّهم غيّروا استدلالهم ـ في جمع القرآن ـ في العصور المتأخّرة وذهبوا إلى أنّ المقصود من قولهم : جمع أبو بكر وعمر وعثمان القرآن ، معناه : أنّهم رتّبوها ترتيباً جديداً ؛ أي أنّهم يعترفون بكون القرآن كان موجوداً ومدوّناً ومرتّباً ، قبل هذا التاريخ ، لكنّ الخلفاء رتّبوها ترتيباً جديداً.
وكذا في كلامهم اعتراف بوجود مصاحف لأصحاب رسول الله(صلى الله عليه وآله) أمثال : ابن مسعود ، وأُبيّ بن كعب ، ومعاذ بن جبل ، فلو كان موجوداً فلماذا إعادة ترتيبه من جديد؟ قال الأستاذ عزّة دروزة في كتابه القرآن المجيد بعد تأكيده على أنّ النبيّ توفِّي ولم يكن القرآن قد جمع في شيء : «لمّا مات رسول الله... رأى أبو بكر وعمر وكبار الصَّحابة أن يكون هناك مُصحف إمام ، ـ ليكون المرجع لما قد يقع من خلاف في المصاحف المتداولة ـ فكتب هذا المصحف الّذي بذلت الجهود العظيمة في كتابته ، وقورن وقوبل كلّ ما كان متداولاً مخطوطاً ومحفوظاً من القرآن بسبيل ذلك»(١) هذا ما قاله الأستاذ عزّة دروزة في كتابه القرآن المجيد كما قاله غيره تبريراً لما فعله
__________________
(١) نصوص في علوم القرآن ٣ / ٤٤٨ عن القرآن المجيد لدروزة : ١٥٥.
الخلفاء.
نعم ، إنّهم بهذه الاستدلالات والتوضيحات أرادوا أن يقولوا : بأنّ الجمع في عهد رسول الله(صلى الله عليه وآله) كان جمع حفظ لا جمع تدوين أي أنّهم جمعوه في الصدور لا في السطور ، ولو تنزّلنا وقلنا بأنّه كان جمع تدوين وكتابه فإنّهم يقولون بأنّه كان غير مرتّب ، وإن كان مرتّباً ، فالخلفاء رتّبوه ترتيباً جديداً آخر ، كلّ ذلك ليحصروا فضيلة تدوين القرآن بأبي بكر وعمر وعثمان دون عليٍّ ، لكن لمّا عاق بهم السبيل ولم يمكنهم إثبات ذلك عرّجوا بالقول إلى متاه وهو : إنّ أبا بكر وعثمان أرادا أن يوحّدا الأمّة على مصحف واحد وقراءة واحدة ، وهذا الكلام غير ما سبق وهو الآخر لا يمكنهم إثباته ، لاختلافهم في أنّ الذي وحّد المصاحف هل هو أبو بكر أو عثمان فجمعوا بين القولين فقالوا إنّ الأوّل قد وحّد الأمّة على مصحفه ، والثالث وحّدهم على مصحف الأوّل ، بفارق أنّ ترتيب الآيات كانت موجودة في صحف أبي بكر ، أمّا ترتيب السور فهي من قبل عثمان(١) وهذا الكلام فيه ما فيه حسبما سيتّضح لاحقاً.
بقي شيء :
بقيت بعض التساؤلات يجب الوقوف على أجوبتها.
أحدها كلام الشيخ أبو ريّة في كتابه أضواء على السنّة المحمّدية إذ قال :
__________________
(١) مناهل العرفان (تحريق عثمان للمصاحف والصحف المخالفة).
«تعقيب لابدّ منه : وإذا كانوا ـ كما قلنا ـ قد أوفوا على الغاية من التّحقيق في كتابة القرآن الكريم وحفظه ، حتّى لا يستطيع أحد أن يماري في ذلك ، أو يحيك بصدره شيءٌ من الرّيب فيه ، فقد قامت حول هذا الأمر الخطير أُمور سمّوها مشكلات ، نرى من الواجب أن نشير إلى بعضها ، حتّى لا يأخذ علينا أحد أنّنا قد أغفلنا شيئاً ممّا يجب أن يعلمه قُرّاء كتابنا عن الرّواية وما جنت ، وهو ما يتّصل بموضوعنا ، (وفي كلّ واد أثر من ثعلبة) !
قال العلاّمة طاهر الجزائريّ في كتابه التّبيان(١) ، وهو يتكلّم عن وجوب تواتُر القرآن وما ورد على ذلك من مشكلات : وهنا مشكلات ترد على أصل وجوب تواتُر القرآن ، نذكرها مع الجواب عنها... ـ إلى أن يقول ـ :
نقل عن زيد بن ثابت أنّه قال في أثناء ذكره لحديث جمع القرآن في المُصْحَف ـ وهو الجمع الأوّل ـ وكان ذلك في عهد أبي بكر الصّدّيق : فقمت فتتبّعت القرآن أجمعه من الرّقاع والأكتاف والعُسُب...
وقد وقع هذا في الجمع الثّاني ، وكان ذلك في عهد عُثمان ، وقد اختلف المتكلّمون في ذلك ، فقال بعضهم : إنّ هذا الخبر ـ وإن كان مخرّجاً في الصّحيحين ـ غير صحيح ، لاقتضائه أنّ الآيات المذكورة قد ثبتت بغير طريق التّواتُر ، وهو خلاف ما يقتضيه الدّليل المذكور.
وقال بعضهم : ليس في الخبر المذكور ما يقتضي ثبوت الآيات
__________________
(١) كتاب التّبيان هو مهذّب (الإتقان) للسّيوطيّ.
المذكورة بغير طريق التّواتُر ، لاحتمال أن يكون زيد قد أراد بقوله : لم أجدها مع غير فلان ، لم أجدها مكتوبة عند غيره ، وهو لا يقتضي أنّه يجدها محفوظة عند غيره.
وقال بعضهم : إنّ الدّليل المذكور إنّما يقتضي كون القرآن قد نقل على وجه يفيد العلم ، وإفادة العلم قد تكون بغير طريق التّواتُر ، فإنّ في أخبار الآحاد ما يفيد العلم ، وهي الأخبار الّتي احتفّت بها قرائن توجب ذلك.
وعلى هذا فنحن لا نستبعد أن يكون في القرآن ما نقل على هذا الوجه ، وذلك كالآيات الثّلاث المذكورة ، إذ المطلوب حصول العلم على أيّ وجه كان ، وقد حصل بهذا الوجه.
وهذا القول في غاية القوّة والمتانة ، ولا يرد عليه شيءٌ ممّا يرد على من أفرط في هذا الأمر وفرّط عليه.
وختم كلامه بالقول : نجتزئ بما أوردنا ، وهو كاف هنا لبيان كيف تفعل الرّواية حتّى في الكتاب الأوّل للمسلمين وهو القرآن الكريم ؟!
ولا ندري كيف تذهب هذه الرّوايات الّتي تفصح بأنّ القرآن فيه نقص ، وتحمل مثل هذه المطاعن مع قول الله سبحانه : (إِنَّا نَحْنُ نَزَّلْنَا الذِّكْرَ وَإِنَّا لَهُ لَحَافِظُونَ) (١) وأيّهما نصدّق ؟! اللّهم إنّ هذا أمر عجيب ، يجب أن يتدبّره أُولُوا الألباب»(٢) ، كان هذا كلام أبي ريّة نتركه دون توضيح.
__________________
(١) الحجر : ٩.
(٢) اضواء على السنّة المحمّدية : ٢٥٨.
وإليك بعض الأسئلة الّتي طرحها بعض كتّاب أهل السنّة وأجوبتنا لها ، نأتي بها إكمالا لهذا القسم من البحث :
فالسؤال الأوّل : هو ما طرحه الأستاذ كردي في كتابه تاريخ القرآن وغرائب رسمه فإنّه طرح السؤال لكنّه لم يوفّق في الإجابة عليه ، فنحن نذكر أوّلا أصل كلامه ، ثمّ نعلّق عليه ، فقد قال :
«ويسأل بعضهم : لماذا لم يأمر أبوبكر أو عمر أن ينسخ النّاس مصاحف ممّا كتبه زيد بن ثابت ؟
ولماذا لم يحرص كبار الصّحابة على أن يكون لدى كلّ واحد منهم أو لدى بعضهم على الأقلّ نسخ من هذه الصُّحُف الّتي تتضمّن كتاب الله ؟
فنقول(١) : إنّ أبا بكر لم يجمع القرآن لحدوث خلل في قراءته ، وإنّما جمعه خوفاً من ذهاب حملته بقتلهم في الغزوات ، وكان جمعه له بالأحرف السّبعة ، والنّاس يقرأون بها إلى زمن عُثمان ، فلا يختلف مُصْحَف أبي بكر عمّا يقرؤه النّاس ويحفظونه ، فلا داعي عندئذ لحمل النّاس على مُصْحَفه.
أمّا عُثمان فإنّه لم يجمع القرآن إلاّ بعد أن رأى اختلاف النّاس في قراءته ، حتّى أنّ بعضهم كان يقول : إنّ قراءتي خيرٌ من قراءتك ، وكان جمعه له بحرف واحد وهو لغة قريش ، وترك الأحرف الستّة الباقية ، فكان من الواجب حمل النّاس على اتّباع مُصْحَفه وعلى قراءته بحرف واحد فقط قبل
__________________
(١) الكلام للكردي.
أن يختلفوا فيه اختلاف اليهود والنّصارى ، ـ كما ترى تفصيل ذلك في الجمع الثّالث ـ.
أمّا عدم نسخ كبار الصّحابة مصاحف على نمط ما جمعه أبوبكر ، فلم يكن هناك ما يدعو لذلك ، لعدم اختلاف ما جمعه أبو بكر بما عند النّاس ، وإنّ بعضهم كتبوا مصاحفهم على ما عند النّبيّ(صلى الله عليه وآله) وتلقّوه منه سماعاً ، فكان جمع أبي بكر بمثابة سجلٍّ للقرآن ، يرجع إليه إذا حدث أمر ، كما وقع لعُثمان حين جَمْعه القرآن ، فإنّه رجع إلى الصُّحُف البكريّة ، وكانت عند حفصة بنت عمر»(١).
وهذا الجواب ليس بكاف بنظرنا بل فيه اضطراب ؛ لأنّه يدّعي في أوّل كلامه بأنّ أبا بكر (جمعه بالأَحرف السبعة ، والناس يقرؤون بها إلى زمن عثمان ، فلا يختلف مصحف أبي بكر عمّا يقرؤه الناس).
في حين أنّه وبعد أسطر قال في سبب جمع عثمان للمصاحف بأنّه (لم يجمع القرآن إلاّ بعد أن رأى اختلاف النّاس في قراءته ، حتّى أنّ بعضهم كان يقول : إنّ قراءتي خيرٌ من قراءتك ، وكان جمعه له بحرف واحد...).
فمتى وقع هذا الاختلاف بين المسلمين ، هل في عهد أبي بكر ، أم في عهد عمر ، أم في عهد عثمان ، فالكاتب الكردي يقول بأنّ الاختلاف لم يقع بين المسلمين إلى زمان عثمان.
__________________
(١) نصوص في علوم القرآن ٣/٣٩٤ عن تاريخ القرآن وغرائب رسمه.
فلو كان الجمع الأوّل قد جُمع بالأحرف السبعة فهذا يعني اختلاف مصحف الخليفة مع مصحف بعض الناس لا عدم اختلافه معهم جميعاً ؛ لأنّ تجويز القراءة بالأحرف السبعة يعني وجودها وتعدّدها ، وأنّ وجودها يعني اختلافها ، ووجود الخلاف يخالف عدم وجود الخلاف(١) وهذا يفهمه من له أدنى علم.
ولا أدري كيف يترك عثمان الأحرف الستّة الباقية لو صحّ الحديث عن رسول الله(صلى الله عليه وآله) في الأحرف السبعة.
بل كيف به أن يلزم الآخرين (على اتّباع مُصْحَفه وعلى قراءته بحرف واحد فقط...) ألا يكون هذا تضادّاً ومخالفة لكلام رسول الله(صلى الله عليه وآله).
بل الأهمّ من كلّ ذلك نحن نفهم من نصّ الكردي بأنّ الشيخين هما وراء فكرة الأحرف السبعة لا رسول الله ، وأنّهما طرحا هذه الفكرة كمخرج لمشكلتهم مع قراءات الصحابة المختلفة ، فنقل الكردي عن إرشاد القُرّاء والكاتبين :
«إنّ زيداً كتب القرآن كلّه بجميع أجزائه ، وأوجهه المعبّر عنها بالأحرف السّبعة الواردة في حديث : (إنّ هذا القرآن أنزل على سبعة أحرف فليقرأوا ما تيسّر...).
فأبو بكر هو أوّل من جمع القرآن الكريم بالأحرف السّبعة الّتي نزل بها
__________________
(١) انظر في ذلك ما قاله عزّة دروزة في كتابه (القرآن المجيد) كما في نصوص في علوم القرآن ٢٣ : ٤٢٩.
وإليه تنسب الصُّحُف البَكريّة ، وكان ذلك بعد وقعة اليَمامة الّتي كان انتهاؤها سنة اثنتي عشرة للهجرة...»(١) انتهى كلام الكردي.
فهذا الكلام يشابه ما قالوه في تفسير جملة (اختلاف أُمّتي رحمة) المخالف للمأتيّ عن أهل البيت في تفسيره بأنّه الاختلاف بمعنى السفر إلى القرى والأرياف للتبليغ ، وهذا هو رحمة للمؤمنين بخلاف الاختلاف بمعنى التنازع.
فلو كان الاختلاف ـ بمعنى التنازع ـ رحمةً ، فما يعني قوله(صلى الله عليه وآله) : «لا تختلفوا فإنّ من كان قبلكم اختلفوا فهلكوا»(٢) وقوله(صلى الله عليه وآله) : «ستفترق أُمّتي إلى نيف وسبعين فرقة ، فرقة ناجية والباقي في النار»(٣).
أترانا مكلّفين في شريعة الله وفهم كتابه أن نقف على الرأي الواحد أم أمرنا بالاختلاف وتعدّد الآراء ؟
فلو كانت التّعدّدية والاختلاف وتعدّد القراءات هي مطلوب الشارع فلم يحصر النبيّ الفرقة الناجية من أمّته بواحدة من الثلاث والسبعين ويقول عن الباقي أنّها في النار ، بل لو صحّ ما قالوه عن الأحرف السبعة فلِمَ يريد عثمان أن يوحّد القراءات؟!
وهل أمرنا الله بالوحدة أم بالفرقة ؟ ولو كانت الفرقة هي مطلوب الشارع
__________________
(١) تاريخ القرآن المجيد : ٢٨.
(٢) صحيح البخاري ٣ / ١٢٨٢ ح ٣٢٨٩.
(٣) مسند الربيع : ٣٦ ح ٤١.
فما يعني قوله تعالى : (وَلَوْ كَانَ مِنْ عِندِ غَيْرِ اللهِ لَوَجَدُوا فِيهِ اخْتِلاَفاً كَثِيراً) (١) ؟!
وكذا قوله : (أَنَّ هذَا صِرَاطِي مُسْتَقِيماً فَاتَّبِعُوهُ وَلاَتَتَّبِعُوا السُّبُلَ فَتَفَرَّقَ بِكُمْ عَن سَبِيلِهِ ذلِكُمْ وَصَّاكُم بِهِ لَعَلَّكُمْ تَتَّقُونَ) (٢).
لتوضيح كلّ ذلك ننقل الحوار الذي دار بين عمر بن الخطّاب وابن عبّاس إذ قد يكون فيه مفتاح الحلّ :
«أخرج المتّقي الهنديّ ، عن إبراهيم التيميّ أنّه قال :
خلا عمر بن الخطّاب ذات يوم فجعل يحدّث نفسه ، فأرسل إلى ابن عبّاس فقال : كيف تختلف هذه الأمّة وكتابها واحد ونبيّها واحد وقِبلتها واحدة ؟!
قال ابن عبّاس : يا أمير المؤمنين ! إنّا أُنزِل علينا القرآن فقرأناه وعلمنا فيما نزل ، وأنّه يكون بعدنا أقوام يقرؤون القرآن لا يعرفون فيم نزل ، فيكون لكلّ قوم فيه رأي ، فإذا كان لكلّ قوم فيه رأي اختلفوا ، فإذا اختلفوا اقتتلوا ، فَزَبره عمر وانتهره ، وانصرف ابن عبّاس. ثمّ دعاه بعدُ فعرف الذي قال ، ثمّ قال : إيهاً أَعِدْ»(٣).
بعد وقوفنا على النصّ السابق لنقف هنيئة عند آهات الإمام عليّ عليهالسلام
__________________
(١) النساء : ٨٢.
(٢) الأنعام : ١٥٣.
(٣) كنز العمّال ٢ / ٣٣٣ / ح ٤١٦٧.
أيضاً وهو بصدد ذمّ اختلاف العلماء في الفُتيا :
«تَرِد على أحدهم القضيّة في حكم من الأحكام فيحكم فيها برأيه ، ثمّ ترِد تلك القضيّة بعينها على غيره فيحكم فيها بخلافه ، ثمّ يجتمع القضاة بذلك عند الإمام الذي استقضاهم فيصوّب آراءهم جميعاً ، وإلههم واحد ! ونبيّهم واحد ! وكتابهم واحد !
أفأمرهم الله تعالى بالاختلاف فأطاعوه ؟!
أم نهاهم عنه فعصَوه ؟!
أم كانوا شركاءه فلهم أن يقولوا وعليه أن يرضى ؟!
أم أنزل الله سبحانه ديناً تامّاً فقصّر الرسول(صلى الله عليه وآله) عن تبليغه وأدائه ؟! والله سبحانه يقول : (مَا فَرَّطْنَا فِي الْكِتَابِ مِن شَيْء) (١) وقال : (تِبْيَاناً لِكُلِّ شَيْء) (٢) ، وذكر أنّ الكتاب يصدّق بعضُه بعضاً ، وأنّه لا اختلاف فيه ، فقال سبحانه : (وَلَوْ كَانَ مِنْ عِندِ غَيْرِ اللهِ لَوَجَدُوا فِيهِ اخْتِلاَفاً كَثِيراً) (٣) وإنّ القرآن ظاهره أنيق ، وباطنه عميق ، لا تفنى عجائبه ، ولا تُكشف الظلمات إلاّ به»(٤).
ويقول في نصٍّ آخر في صفة من يتصدّى لحكم الأُمّة وهو ليس له
__________________
(١) الأنعام : ٣٨.
(٢) النحل : ٨٩.
(٣) النساء : ٨٢.
(٤) نهج البلاغة ١ / ٥٥ خطبة ١٨ ، من كلام له عليهالسلام في ذمِّ اختلاف العلماء في الفتيا ، وشرح النهج ١ / ٢٨٨.
بأهل :
«... لا يَدْري أصَابَ أمْ أَخْطأ ؛ فَإنْ أصَابَ خَافَ أنْ يَكونَ قد أخْطأ ، وإنْ أخْطأَ رَجَا أنْ يَكُونَ قَدْ أصَابَ. جَاهِلٌ خَبَّاطُ جَهَالات ، عَاش رَكَّابُ عَشَوَات ، لَمْ يَعَضَّ عَلى العِلْمِ بِضِرْس قَاطِع ، يُذري الرِّوايَاتِ إذراء الرِّيحِ الهَشِيمَ ، لا مَلِيٌّ ـ واللهِ ـ بإصدَارِ مَا وَرَدَ عَلَيْهِ ولا هو أهْلٌ لِمَا فوِّضَ إليه ، لا يَحْسبُ العِلْمَ في شَيء ممّا أنْكَرَهُ ، ولا يَرَى أنَّ مِنْ وَراءِ مَا بَلَغَ مَذْهَباً لِغَيْرِهِ ، وإنْ أظْلَمَ عليه أمْرٌ اكْتَتَمَ بِهِ لِمَا يَعْلَمُ مِنْ جَهْلِ نَفْسِهِ ، تَصْرُخُ مِنْ جَوْرِ قَضَائِهِ الدِّمَاءُ ، وَتَعَجُّ مِنْهُ المَواريثُ. إلى الله أشْكُو مِنْ مَعْشَر يَعيشُونَ جُهَّالاً ، وَيَمُوتُونَ ضُلاّلاً»(١).
أجل ، إنّهم لمّا ابتعدوا عن الأصل الواحد والمكتوب في عهد رسول الله(صلى الله عليه وآله) والموجود في بيته ، كان عليهم القول بشرعية تعدّد الآراء والقراءات ، وهذا ما فعلوه في كلِّ شيء(٢) ، حتّى تراهم يشرّعون المذاهب الأربعة لاحقاً ، أي يشرّعون التعدّدية وفي الوقت نفسه يحضرون على مذهب أهل البيت عليهمالسلام من الدخول ضمنها ، وقد وضّحنا خلفية هكذا اُمور في كتابنا منع تدوين الحديث فمن أحبَّ فليراجع هناك.
فقد عرفت بهذا وجه بطلان قول الأستاذ الكردي من عدم وجود
__________________
(١) نهج البلاغة ١ / ٥١ ـ ٥٤ ، خطبة ١٧ ، من كلام له عليهالسلام في صفة من يتصدّى للحكم بين الأُمّة وليس لذلك أهل ، وانظر شرح النهج ١ / ٢٨٣.
(٢) حتّى في أحاديث رسول الله(صلى الله عليه وآله) ، انظر كتابنا (منع تدوين الحديث).
الاختلاف بين مصحف أبي بكر وما يقرأه الناس ، كما عرفت عدم صحّة تبريره للصحابة في عدم نسخهم من نسخة أبي بكر.
فلو كانوا يريدون جمع الناس على قراءة واحدة وأن لا يختلفوا كما اختلفت اليهود والنصارى كان عليهم الرجوع إلى الموجود في بيت رسول الله(صلى الله عليه وآله) حيث اعترف الكردي وأمثاله أنّ بعض الصحابة قد «كتبوا مصاحفهم على ما عند النبيّ(صلى الله عليه وآله) وتلقّوه منه سماعاً»(١) فلو كان هذا المصحف موجوداً ـ وهو موجود حقّاً في بيت رسول الله(صلى الله عليه وآله) وخلف فراشه(صلى الله عليه وآله) ـ فعليهم جمع الناس عليه لا أن يبدؤوا في جمع القرآن من جديد.
ثمّ جاء الكردي بسؤال آخر وهو :
«يسأل بعضهم : أيضاً : لِمَ لَمْ يجتمع أبو بكر وعمر وعُثمان وعليّ على نسخ المُصْحَف وهم يحفظونه كلّه في صُدُورهم ؟
فنقول(٢) : إنّ أبا بكر هو خليفة المُسلمين ، وهؤلاء هم كِبار الصَّحابة ، وهم أصحاب الرّأي والشّورى ومنهمكون في الغزوات ونشر الإسلام والنّظر في مصالح الأُمّة ، فاشتغالهم بأنفسهم بجمع القرآن يمنعهم عن النّظر في شؤون المسلمين ؛ لأنّ التّفرّغ لجمعه يحتاج إلى مدّة طويلة وعناء عظيم. وإذا عرفت أنّهم كانوا يجمعونه ممّا كتب على نحو العظام والألواح والحجارة ، وأنّهم ما كانوا يقبلون من أحد شيئاً من القرآن إلاّ بشاهدين ، علمت أنّهم
__________________
(١) تاريخ القرآن الكريم : ٣٠.
(٢) القول للكردي أيضاً.
يحتاجون في البحث والتّرتيب والمراجعة والتّصحيح إلى مدّة غير قصيرة ، وظهر لك ما تحمّلوه من المشقّة العُظمى والتّعب الكبير ، خصوصاً وإنّهم في هذه المرّة جمعوه بالأحرف السّبعة كلّها ، وهذا يستلزم أن يكون حجم مُصْحَف أبي بكر أضعاف حجم مُصْحَف عُثمان ، لأنّ هذا جمعه على حرف واحد من الأحرف السّبعة.
لذلك أسند الخلفاء الأربعة جمع القرآن إلى زيد بن ثابت كاتب الوحي بين يدي رسول الله(صلى الله عليه وآله) ، وهو الّذي شهد العَرْضَة الأخيرة ، وكان من حفظة القرآن ، وأعلم الصّحابة ، فقام بهذه المهمّة خير قيام في مُصْحَف أبي بكر وفي مُصْحَف عُثمان .
والحقيقة لو لم يلهم الله تعالى هؤلاء الصَّحابة الكرام بجمع القرآن العظيم بكتابته في الصُّحُف ، لذهب بموت حُفّاظه وانقراض الصَّحابة ، وهذا مصداق قوله عَزَّوجَلَّ : (إِنَّا نَحْنُ نَزَّلْنَا الذِّكْرَ وَإِنَّا لَهُ لَحَافِظُونَ)»(١). انتهى كلام الكردي.
أقول في جوابه : السؤال وجيه لكن جوابك غير وجيه ؛ لأنّا قد أثبتنا لك ولغيرك بوجود روايات تصرّح بأنّ الإمام عليّ عليهالسلام اعتزل الخلفاء وجلس في بيته يجمع القرآن ، وكذا الحال بالنسبة إلى عمر وعثمان فلم يثبت كونهما منهمكين في الغزوات حسبما تدّعيه ـ وخصوصاً أيّام أبي بكر ـ. فهو قد
__________________
(١) الحجر : ٩ والنصّ موجود في كتاب نصوص في علم القرآن ٣/٣٥٩ عن تاريخ القرآن وغرائب رسمه.
حارب بعض المتخلّفين عن بيعته ولم يقدم على فتوحات وليست له غزوات وحروب كثيرة كما يدّعيه.
المهمّ أنّ سؤال السائل يتراوح في مكانه ولا نقف على جوابه بل نعيده عليه ونقول : لماذا لا نراهم يجتمعون في ذلك ويتركون الأمر إلى زيد ابن ثابت وأمثاله.
بل لماذا ـ على أقلّ تقدير ـ لا يستفيدون من الإمام عليّ عليهالسلام وخبراته ، وابن مسعود وطراوة قراءته ، ولا يشركانهما في جمع القرآن.
هل لكون أميرالمؤمنين عليّ عليهالسلام كان منافساً لهم ، فلو كان عليّ عليهالسلام منافساً لهم ، فلماذا لا نرى اسم عمر وعثمان ـ وهم من الجناح المقابل ـ يتعهّدون الأمر بنفسهم بدل زيد بن ثابت؟ إنّه تساؤل يبحث عن جواب.
وهناك سؤال آخر : لِمَ أسند أبوبكر جمع المصحف لزيد وحده ، في حين أنّ عثمان أضاف إليه ثلاثة من رجال قريش ؟ هل جاء هذا لعدم الاطمئنان بعمل زيد ، أو لرفع روح القَبَليّة وأشرك الآخرين في هذه العملية ، أو كان لشيء آخر ؟
والجواب : إنّ إثبات ما ادّعوه في كون زيد هو الرجل المقترح لجمع القرآن على عهد أبي بكر «لكونه شابّاً وله انعطاف ولم يكن ممّن يعتدّ برأيه ويصرّ عليه» ، فلو كان كذلك فهو ليس بمدح له بل هو ذمّ ؛ لأنّ الذي لا يعتدّ برأيه وله انعطاف في ثوابته ولا يصرّ على قناعته فهو مشكوك في قراره ، بل هناك شباب كثر لهم هذه الخصوصية.
والأهمّ من ذلك وجود شباب يعتدّون برأيهم ويصرّون على قناعتهم ويعرفون القرآن حقّ معرفته وكانوا على اتّصال برسول الله(صلى الله عليه وآله) مثل ابن عبّاس وعليّ بن أبي طالب عليهالسلام ، فلماذا لا يحيلون هذا الأمر إلى أمثال ابن عبّاس حبر الأمّة أو إلى غيره من شباب الصحابة ؟!
المسألة لا ترجع لكون زيد شابّاً وله نشاط وما شابه ذلك ، بل الأمر يعود إلى توجّهاته وتعلّقه بالخلفاء وإمتثاله لأوامرهم ، وارتباطه بأهل الكتاب ، حيث وقفت على بعض النصوص سابقاً.
فالخلفاء رفعوا بضبعه إلى أعلى مستوى ورجّحوه على كبار الصحابة أمثال : أبيّ بن كعب وابن مسعود وعليّ بن أبي طالب ، ومعاذ بن جبل ، والأشعري ، والخدري ، وقالوا عنه بأنّه كان يعرف أغلب اللّغات كالسّريانية والرومية والفارسية والحبشية(١) ، وأنّه أفرض الناس. حتّى من عليِّ بن أبي طالب مع إقرارهم بأنّ عليّاً هو أعلم الصحابة وأقضاهم وهو مدينة علم الرسول وزوج البتول.
قالوا بكلّ ذلك لقربه للخلفاء وتقارب اتجاهاتهم الفكرية ، بل أُنس زيد بأحكام الجاهلية وأصولها ، ومعرفته بلغة اليهود ، وأخذه القراءة والكتابة عن علمائها وأساتذتها ، فجاء عن الإمام الباقر عليهالسلام أنّه قال : «الحكم حكمان ، حكم الله ، وحكم أهل الجاهلية ، وقد قال الله تعالى : (وَمَنْ أَحْسَنُ مِنَ اللهِ
__________________
(١) في التّنبيه والإشراف للمسعوديّ : وكان يترجم للنّبيّ(صلى الله عليه وآله) بالفارسيّة والرّوميّة والقبطيّة والحبشيّة ، تعلّم ذلك بالمدينة من أهل هذه الألسن.
حُكْماً لِقَوْم يُوقِنُونَ) وأشهد على زيد بن ثابت لقد حكم في الفرائض بحكم الجاهلية»(١).
فالصحابة لم يكونوا يرضوا أن يتصدّر أمثال زيد بن ثابت لأمر القرآن ، بل كانوا يشكّكون في حقّانية هذا الإقرار من قبل الخليفة ، ولا يقبلون ما جمعه زيد أيّام أبي بكر ، إذ تراهم لا يعتمدون على مصحف أبي بكر في عهده ولا يستنسخونه لأنفسهم ، ولأجل ذلك بقي المصحف عند أبي بكر ثمّ عند عمر ، ولم يتّخذ إماماً للمسلمين في عهدهما.
ولا أقبل ما علّله بعض الكتّاب : بأنّ أيّام أبي بكر كانت قليلة وكان مشغولاً في الحروب والغزوات ، وأنّ هذا هو السبب في عدم انتشار صحف أبي بكر ، فلو كان كذلك فلماذا لا تنتشر وتستنسخ تلك الصحف في عهد عمر بن الخطّاب وقد طالت خلافته ؟ بل نرى عمر يحتفظ بنسخة أبي بكر عنده إلى حين وفاته حتّى ترثه حفصة ؟ ولا ينقل عنها شيء للمسلمين ؟ بل لم يأمر بنسخها إلى الأمصار حتّى تكون إماماً للمسلمين.
فهل هذا المصحف كان مصحفاً شخصيّاً ، أم مصحفاً حكوميّاً ، فلو كان مصحفاً شخصيّاً ، فلماذا لا يرثه أبناء أبي بكر ، وإن كان مصحفاً حكوميّاً فلماذا لا يجعله الشيخان دستوراً للدولة أيّام خلافتهما ويرسلا منها نسخاً إلى الأمصار؟
__________________
(١) الكافي ٧ / ٤٠٧ / ح ٢ ، وذيل ح ١ ، الفقيه ٣ / ٣/ ح ٦.
بنظري أنّ عثمان التفت إلى هذه المسألة ، فأعاد جمع القرآن بمنهجيّة جديدة ، وهي إضافة ثلاثة أشخاص من قريش إلى الأنصاري زيد :
أحدهما أسدي ، وهو عبدالله بن الزبير.
والآخر مخزومي ، وهو عبدالرحمن بن الحارث.
والثالث سعيد بن العاص ، وهو أمويّ ، لتكون المجموعة متنوّعة لها ثقلها القبلي عند الصحابة وعدم انحصارها ببعض الأنصار.
بل جعل الغلبة في هذه المجموعة لقريش ؛ لأنّ القرآن نزل على رجل من قريش ، كلّ ذلك لكي يعيد ثقة الصحابة بالمدوّن على عهد أبي بكر وجعله مصحفاً إماماً عند اللاحقين.
ولنضف إلى السؤالين السابقين سؤالا آخر وهو ما تسائل عنه الدّانيّ في كتاب المقنع وهذا نصّه :
«فإن قيل : فلِمَ خُصَّ زيد بأمر المصاحف ، وقد كان في الصّحابة من هو أكبر منه كابن مسعود وأبي موسى الأشعريّ وغيرهما من متقدّمي الصَّحابة ؟
قلت(١) : إنّما كان ذلك لأشياء كانت فيه ، ومناقب اجتمعت له لم تجتمع لغيره ، منها : أنّه كتب الوحي للنّبيّ(صلى الله عليه وآله) ، وأنّه جمع القرآن كلّه على عهد رسول الله(صلى الله عليه وآله) ، وأنّ قراءته كانت على آخر عرضة عرضها النّبيّ على
__________________
(١) والكلام للداني.
جبريل عليهماالسلام. وهذه الأشياء توجب تقديمه لذلك وتخصيصه به ، لامتناع اجتماعها في غيره ، وإن كان كلّ واحد من الصَّحابة (رضوان الله عليهم) له فضله وسابقته ، فلذلك قدّمه أبو بكر لكتب المصاحف ، وخصّه به دون غيره من سائر المهاجرين والأنصار»(١).
أقول : هناك غير زيد بن ثابت أيضاً قد كتب القرآن على عهد رسول الله(صلى الله عليه وآله) ، وكلّ واحد من أولئك كان يعتقد بأنّ مصحفه هو الأصل لا يجوز التغيير فيه والتبديل ، وقد مرّ عليك كلام أبي موسى الأشعري وعدم سماحه لعثمان بأن ينقص من مصحفه شيء ، وهجوم ابن مسعود على عثمان في تقديم زيد لهذه المهمّة ، كلّ ذلك اعتقاداً منهم بأنّ مصحفهم هو الأقرب إلى الواقع ، هذا أوّلاً.
وثانياً : لم يثبت كون قراءة زيد هي المأخوذة من على العرضة الأخيرة على رسول الله(صلى الله عليه وآله) فقط ، بل هناك من ادّعى أنّه شهد العرضة الأخيرة كابن مسعود(٢).
__________________
(١) المقنع للداني : ١٢١ ـ ١٢٢.
(٢) قال الباقلاّني في الانتصار لنقل القرآن عن سبب اختيار عثمان حرف زيد دون غيره : ويمكن أن يقال : إنّما اختار حرف زيد لأمر عَلِمَهُ لا نعلمه نحن ، لأنّهم يظهر لهم ما يخفى علينا إلى أن يقول : وأوّل ما نبدأ أن نقول : ليس هاهنا حرف هو حرف زيد أو حرف أُبيّ أو معاذ بل الحروف كلّها لله سبحانه ، نزّلها ووقفنا عليها وإنّما نسب بعضها إلى زيد لأمرين ، أحدهما : أنّه ولي كتب تلك الحروف في الذي لم يكتب عثمان دون
«فعن مجاهد عن ابن عبّاس قال : أيّ القراءتين ترون كان آخر القراءة ؟ قالوا : قراءة زيد ، قال : لا ، إنّ رسول الله(صلى الله عليه وآله) كان يعرض القرآن كلّ سنة على جبريل عليهالسلام فلمّا كانت السّنة الّتي قبض فيها عرضه عليه عرضتين ، فكانت قراءة ابن مسعود آخرهنّ هذا حديث صحيح الإسناد ، ولم يخرّجاه بهذه السّياقة ، وفائدة الحديث ذكر عبدالله بن مسعود»(١).
كما أنّ أميرالمؤمنين علي بن أبي طالب قال بأنّه كان آخر الناس عهداً برسول الله(صلى الله عليه وآله) وكان يخلو به(صلى الله عليه وآله) ليلاً ونهاراً.
فهذان الأمران اللَّذان ذكرهما الكردي هما موجودان عند الآخرين أيضاً ، وقد تكون عند الآخرين أقوى ممّا تكون عند زيد.
بل لعليّ بن أبي طالب عليهالسلام اُمور لم تكن لغيره من الصحابة من أمثال زيد بن ثابت ، فقال عليهالسلام في خطبة القاصعة :
«... ولقد كان يجاور في كلّ سنة بحراء فأراه ولا يراه غيري ، ولم يجمع بيت واحد يومئذ في الإسلام غير رسول الله(صلى الله عليه وآله) وخديجة وأنا ثالثهما ، أرى نور الوحي والرسالة وأشمّ ريح النبوّة.
ولقد سمعت رنّة الشيطان حتّى نزل الوحي عليه(صلى الله عليه وآله) فقلت : يا رسول الله ما هذه الرنّة ؟
__________________
أُبي وغيره ـ إلى أن يقول : ـ وروى عن ابن مسعود أنّه قال : لو أعلم أحداً أقرب بالعرضة الأخيرة منّي لاتيته. (نصوص في علوم القرآن ٣ : ١٨٥ عن الانتصار).
(١) المستدرك على الصحيحين للحاكم النيشابوري ٢ / ٢٥٠ ح ٢٩٠٣.
فقال : هذا الشيطان آيس من عبادته إنّك تسمع ما أسمع وترى ما أرى إلاّ أنّك لست بنبيّ ولكنّك وزير وأنّك لعلى خير»(١).
هذا مجمل الكلام عن الجمع الأوّل للقرآن ، أي جمع أبي بكر للقرآن في الصحاح والسنن السنّية.
لكن الشيعة لهم وجهة نظر أُخرى في علل هذا الجمع من قبل أبي بكر ، نذكرها ثمّ نعلّق عليها إن اقتضى الأمر.
أبو بكر وجمع القرآن في روايات الشيعة :
«فعن أبي ذر الغفاري أنّه قال : لمّا توفّي رسول الله(صلى الله عليه وآله) جمع عليّ عليهالسلام القرآن وجاء به إلى المهاجرين والأنصار وعرضه عليهم كما قد أوصاه بذلك رسول الله(صلى الله عليه وآله).
فلمّا فتحه أبو بكر خرج في أوَّل صفحة فتحها فضائح القوم ، فوثب عمر وقال : يا عليّ اردده فلا حاجة لنا فيه ، فأخذه عليهالسلام وانصرف.
ثمَّ أحضروا زيد بن ثابت ـ وكان قارياً للقرآن ـ فقال له عمر : إنَّ عليّاً جاء بالقرآن ، وفيه فضائح المهاجرين والأنصار ، وقد رأينا أن نؤلّف القرآن ونسقط منه ما كان فيه فضيحة وهتك للمهاجرين والأنصار ، فأجابه زيد إلى ذلك ، ثمَّ قال : فإن أنا فرغت من القرآن على ما سألتم وأظهر عليٌّ القرآن
__________________
(١) نهج البلاغة ٢ / ١٥٣ ـ ١٦٠ رقم ١٩٢.
الّذي ألّفه أليس قد بطل ما قد عملتم ؟
قال عمر : فما الحيلة ؟
قال زيد : أنتم أعلم بالحيلة.
فقال عمر : ما حيلة دون أن نقتله ونستريح منه ، فدبّر في قتله على يد خالد بن الوليد ، فلم يقدر على ذلك»(١).
وقد ذكر السمعاني في كتاب الأنساب في ترجمة أبي سعيد عبّاد بن يعقوب شيخ البخاري ـ والذي اتّهمه بعض الناس بالرفض ـ ما يؤيّد أخبار الشيعة ، وفيه سعي أبي بكر لقتل الإمام عليّ عليهالسلام.
«قال السمعاني (ت ٥٦٢ هـ) :
قلت : روى عنه(٢) جماعة من مشاهير الأئمّة مثل أبي عبدالله محمّد ابن إسماعيل البخاري ؛ لأنّه لم يكن داعية إلى هواه ، وروى عنه حديث أبي بكر رضياللهعنه أنّه قال : لا يفعل خالد ما أمر به.
سألت الشريف عمر بن إبراهيم الحسيني [الزيدي نسباً ومذهباً] بالكوفة عن معنى هذا الأثر فقال : كان [أبوبكر] أمر خالد بن الوليد أن يقتل عليّاً ثمّ ندم بعد ذلك ، فنهى عن ذلك»(٣).
وقد مرّ عليك ما رواه المسعودي (ت ٣٤٦ هـ) في إِثبات الوصية الدالّ
__________________
(١) الاحتجاج ١ / ٢٢٥.
(٢) أي عن عباد بن يعقوب.
(٣) الأنساب للسمعاني ٣ / ١٩٥ / باب الراء والواو ، الرواجني الترجمة ٤٤٩٦.
على هجوم القوم على بيت الإمام عليّ وحرق الباب وإسقاطهم ابنه محسناً ، ففيه : «... وخرج [الإمام عليّ مع مصحفه] إلى الناس وقد حمله في إزار معه ، وهو ينطّ من تحته ، فقال لهم : هذا كتاب الله قد ألّفته كما أمرني وأوصاني رسول الله (صلى الله عليه وآله) كما أنزل.
... فتوجّهوا إلى منزله فهجموا عليه ، وأحرقوا بابه ، واستخرجوه منه كرهاً ، وضغطوا سيّدة النساء بالباب حتّى أسقطت (محسناً) ، وأخذوه بالبيعة فامتنع ، وقال : لا أفعل ، فقالوا : نقتلك ، فقال : إن تقتلوني فإنّي عبدالله وأخو رسوله ، وبسطوا يده فقبضها ، وعسر عليهم فتحها فمسحوا عليها وهي مضمومة»(١).
كما هدّد عمر عليّاً بالقتل في تلك الواقعة ، بقوله : «إن لم تبايع أبا بكر ؟
فقال عليّ : إذاً تقتلون عبدالله وأخا رسوله.
فقال : أمّا عبدالله فنعم وأمّا أخو رسوله فلا»(٢).
وقد يكون فيما رواه أحمد في فضائل الصحابة وابن عساكر في تاريخ دمشق وغيرهم بأسانيدهم إلى عبدالرحمن بن أبي ليلى عن أبيه إشارة إلى غدر القوم بعليّ بن أبي طالب إذ روى : «عن رسول الله(صلى الله عليه وآله) أنّه قال : الصدّيقون ثلاثة : حبيب بن موسى النجّار ـ مؤمن آل ياسين ـ الذي قال :
__________________
(١) إثبات الوصيّة : ١٢٤ .
(٢) الإمامة والسياسة ١ / ٢٠ تحقيق الزيني.
(يَا قَوْمِ اتَّبِعُوا الْمُرْسَلِينَ) ، وحزقيل ـ مؤمن آل فرعون ـ الذي قال : (أَتَقْتُلُونَ رَجُلا) ، وعليّ بن أبي طالب الثالث وهو أفضلهم»(١).
إنّ رواية الاحتجاج الآنفة فيها دلالة صريحة على أنّ تأليف القرآن بعد رسول الله كان من قبل الإمام عليّ عليهالسلام ، لكن دفعهم الاضطرار بورود المسائل عليهم عمّا لا يعلمون تأويله إلى جمعه وتأليفه... ووكّلوا تأليفه ونظمه إلى بعض من وافق الخلفاء على معاداة الإمام عليّ عليهالسلام فألّفه على اختيارهم ، والنصّ هو :
«... فلمّا وقفوا على ما بيّنه الله من أسماء أهل الحقّ والباطل ، وأنّ ذلك إن أظهر نقض ما عهدوه قالوا : لا حاجة لنا فيه ، نحن مستغنون عنه بما عندنا ، وكذلك قال : (فَنَبَذُوهُ وَرَاءَ ظُهُورِهِمْ وَاشْتَرَوا بِهِ ثَمَناً قَلِيلا فَبِئْسَ مَا يَشْتَرُونَ) (٢) ، دفعهم الاضطرار ـ بورود المسائل عليهم عمّا لا يعلمون تأويله ـ إلى جمعه وتأليفه وتضمينه من تلقائهم ما يقيمون به دعائم... ، فصرخ مناديهم : من كان عنده شيء من القرآن فليأتنا به ، ووكلوا تأليفه ونظمه إلى
__________________
(١) فضائل الصحابة ٢ / ٦٥٥ و٢٦٧ ، تاريخ دمشق لابن عساكر ٤٢ / ٤٣ و٣١٣ ، الفردوس بمأثور الخطّاب ٢ / ٤٢١ ، فيض القدير ٤ / ٢٣٨ ، كنز العمّال ١١ / ٢٧٦ / ح ٣٢٨٩٨ ، شرح النهج ٩ / ١٧٢ ، مناقب ابن شهرآشوب ٢ / ٢٨٦ ، الجامع الصغير ٢ / ١١٥ / ح ٥١٤٩ ، الدرّ المنثور ٧ / ٥٣ ، وشذّ القرطبي في تفسيره ١٥ / ٣٠٦ عن جميع المحدّثين والمفسّرين فذكر أنّ الثالث هو أبو بكر لا عليّ.
(٢) آل عمران : ١٨٧.
بعض من وافقهم على معاداة أولياء الله ، فألّفه على اختيارهم»(١).
وفي كتاب سُلَيْم (ت ٧٦ هـ) : «... بعث إليه [أي إلى الإمام عليّ] أبو بكر أن اخرج فبايع. فبعث إليه عليٌّ عليهالسلام : (إنّي لمشغول وقد آليت نفسي يميناً أن لا أرتدي رداء إلاّ للصلاة حتّى أؤلّف القرآن وأجمعه).
فسكتوا عنه أيّاماً ، فجمعه في ثوب واحد وختمه ، ثمّ خرج إلى الناس وهم مجتمعون مع أبي بكر في مسجد رسول الله ، فنادى عليٌّ عليهالسلام بأعلى صوته : يا أيّها الناس ، إنّي لم أزل منذ قبض رسول الله (صلى الله عليه وآله) مشغولاً بغسله ثمّ بالقرآن حتّى جمعته كلّه في هذا الثوب الواحد ، فلم ينزل الله تعالى على رسول الله (صلى الله عليه وآله) آية إلاّ وقد جمعتها ، وليست منه آية إلاّ وقد جمعتها وليست منه آية إلاّ وقد أقرأنيها رسول الله (صلى الله عليه وآله) وعلّمني تأويلها.
ثمّ قال لهم عليٌّ عليهالسلام : لئلاّ تقولوا غداً : (إِنَّا كُنَّا عَنْ هذَا غَافِلِينَ). ثمّ قال لهم عليٌّ عليهالسلام : لئلاّ تقولوا يوم القيامة إنّي لم أدعكم إلى نصرتي ولم أذكّركم حقّي ، ولم أدعكم إلى كتاب الله من فاتحته إلى خاتمته. فقال عمر : أغنانا ما معنا من القرآن عمّا تدعونا إليه»(٢).
وفي تفسير العيّاشي (ت ٣٢٠ هـ) : «... فلمّا قبض نبيّ الله (صلى الله عليه وآله) كان الذي كان لما قد قضى من الاختلاف وعمد عمر فبايع أبا بكر ولم يُدفن
__________________
(١) الاحتجاج ١ / ٣٨٣ ، بحار الأنوار ٩٠ / ١٢٦ ، وقد بيّنا في كتابنا (منع تدوين الحديث) كيف دعاهم الاضطرار ـ بورود المسائل عليهم عمّا لا يعلمون تأويله ـ إلى منع الحديث النبوي وتشريع الأجتهاد في قباله ومن أحبّ فليراجع.
(٢) كتاب سليم / ١٤٨ ، الاحتجاج ١ / ١٠٧ ، بحار الأنوار ٢٨ / ٢٦٤ ، ٨٩ / ٤٠.
خشي أن يفتتن الناس ، ففرغ إلى كتاب الله وأخذ يجمعه في مصحف ، فأرسل أبو بكر إليه أن تعال فبايع.
فقال عليٌّ : لا أخرج حتّى أجمع القرآن.
فأرسل إليه مرّة أخرى فقال : لا أخرج حتّى أفرغ ، فأرسل إليه الثالثة ابن عمٍّ له يقال له قنفذ ، فقامت فاطمة بنت رسول الله (صلى الله عليه وآله) عليها تحول بينه وبين عليٍّ عليهالسلام ، فضربها ، فانطلق قنفذ وليس معه عليٌّ عليهالسلام ، فخشي أن يجمع عليٌّ عليهالسلام الناس ، فأمر بحطب فجعل حوالي بيته ، ثمّ انطلق عمر بنار فأراد أن يحرق على عليٍّ بيته وفاطمة والحسن والحسين صلوات الله عليهم ، فلمّا رأى عليٌّ ذلك خرج فبايع كارهاً غير طائع»(١).
انظر إلى الترابط الموجود بين مسائل الإمامة والخلافة ومسألة جمع القرآن وهذا ما تناسى بحثه الأعلام في تاريخ جمع القرآن.
ونحن في هذه العجالة قدّمنا بعض النصوص الشيعية ، وقد مرّت عليك أكثر منها وهي ترشدنا إلى عدّة أُمور :
الأولى : أنّهم أقدموا على جمع القرآن بعد أن وقفوا على ما في مصحف الإمام عليٍّ عليهالسلام المفسّر من فضائح القوم.
الثانية : أنّهم أحضروا زيداً وكلّفوه بإسقاط ما كان فيه من فضيحة
__________________
(١) تفسير العيّاشي ٢ / ٣٠٧ ، تفسير سورة الإسراء / ح ١٣٤ ، وعنه في بحار الأنوار ٢٨ / ٢٣١ / ح ١٦ ، تفسير نور الثقلين ٣ / ١٩٩ / ح ٣٦٨.
وهتك للمهاجرين والأنصار ، فأجابهم زيد إلى ذلك(١).
الثالثة : أنّ زيداً قال لهم : إن فرغت من القرآن على ما سألتم وأظهر الإمام عليّ القرآن الذي ألّفه ، فقد بطل كلّ ما عملتم.
الرابعة : أنّ الإمام كان موصى من قبل رسول الله(صلى الله عليه وآله) بجمع القرآن كما في رواية الاحتجاج : (كما قد أوصاه بذلك رسول الله(صلى الله عليه وآله)) ، ورواية المسعودي في إثبات الوصية : (قد ألّفته كما أمرني وأوصاني رسول الله كما أنزل).
الخامسة : اقتراح عمر بن الخطّاب قتل الإمام عليّ عليهالسلام ، وقد جاء هذا الأمر صريحاً في رواية الاحتجاج واثبات الوصية للمسعودي ، وفيما رواه عبّاد ابن يعقوب [الرواجني] شيخ البخاري كما في الأنساب للسمعاني(٢).
السادسة : انتخاب خالد بن الوليد لهذه المهمّة ، ثمّ ندم أبي بكر من فعله وأمره بالإمساك عن ذلك ، وهو في الصلاة ، أي أنّ فكرة قتل الإمام عليٍّ وصلت من النظرية إلى التطبيق.
السابعة : الضرورة والمصلحة دعتا الاتّجاه الحاكم أن يدعوا الناس بأن يأتوهم بما عندهم من القرآن لتأليفه وجمعه من جديد ، ثمّ وكّلوا مهمّة الجمع إلى بعض من وافقهم على معاداة الإمام عليّ عليهالسلام مثل زيد بن ثابت ، فألّفه على
__________________
(١) في خبر الاحتجاج «ووكلوا تأليفه ونظمه إلى بعض من وافقهم على معاداة الله ، فألّفه على اختيارهم».
(٢) أنساب السمعاني ٣ / ٩٥.
اختيارهم ، فجاء في الخبر : «دفعهم الاضطرار إلى جمعه وتأليفه لكثرة ورود المسائل التي لا يعلمون تأويلها ، فنادى مناديهم : من كان عنده من القرآن فليأتنا به ، ووكّلوا تأليفه ونظمه إلى بعض من وافقهم على معاداة أولياء الله فألّفه على اختيارهم».
الثامنة : إخراج الإمام من البيت بالقوّة ، لرواية المسعودي في إثبات الوصية : «واستخرجوه منه كرهاً» وحرقهم باب بيته ، وربّما أخرجوا المصحف المجرّد عن التفسير الموجود معه من بيته كرهاً ، واعتمدوه لعملهم.
التاسعة : الاستخفاف بالإمام عليّ عليهالسلام ومصحفه المشتمل على الأمرين : المنزل والمفسّر ، لقولهم ـ كما في خبر الاحتجاج ـ : «لا حاجة لنا فيه ، نحن مستغنون عنه بما عندنا» وخبر المسعودي في إثبات الوصية : «انصرف به معك لا تفارقه ولا يفارقك» تعريض منهم بحديث الثقلين المتواتر عند الفريقين ، بأنّ العترة لا تفارق القرآن حتّى يردا الحوض.
فإنّهم بهذه الجمل أرادوا الاستخفاف بالإمام عليّ عليهالسلام وبمصحفه بل الاستخفاف بقول رسول الله إنّي مخلّفٌ فيكم كتاب الله وعترتي أهل بيتي... ، وبتأمّل بسيط في جملة (فانصرف به معك لا تفارقه ولا يفارقك) تقف على كنه ما نقوله.
العاشرة : بعد اجتماع السقيفة خاف الإمام أن يفتتن الناس ، ففزع إلى كتاب الله تارة أخرى وأخذ يجمعه في مصحف.
وهذا الجمع غير الجمع الأوّلي الذي بدأ به الإمام عليهالسلام وأتمّه في الأيّام
الثلاثة الأولى ـ أعني المصحف المجرّد أو قل المصحف المنزل ـ ؛ لأنّ رسول الله كان قد مات يوم الإثنين ودفن يوم الأربعاء ، فقد جمع الإمام القرآن المنزل في ثلاثة أيّام ، لكنّه بعد ذلك خاف أنْ يفتتن الناس بعد دفن رسول الله(صلى الله عليه وآله) واجتماع السقيفة ، فبدأ بكتابة التنزيل والتأويل معاً ، وما سمعه من رسول الله(صلى الله عليه وآله) في شأن النزول ، أعني أنّه ألّف مصحفاً آخر وهو ما اصطلحنا عليه به ـ المصحف المفسّر ـ فالإمام جاء به المصحف المفسّر إلى المسجد فنادى بأعلى صوته :
«يا أيّها الناس إنّي لم أزل منذ قبض رسول الله مشغولاً بغسله ثمّ بالقرآن حتّى جمعته كلّه في هذا الثوب الواحد ، فلم ينزل الله على رسوله آية إلاّ وقد جمعتها... وليست منه آية إلاّ وقد أقرانيها رسول الله وعلّمني تأويلها».
وبذلك يكون الإمام كان قد جمع التنزيل والتأويل معاً.
الحادية عشر : إنّ الإمام عليّ عليهالسلام قدّم مصحفه المفسّر للقوم كي يتمّ الحجّة عليهم ، وليقول لهم : لئلاّ تقولوا غداً : (إِنَّا كُنَّا عَنْ هذَا غَافِلِينَ). مع إطمينانه بأنّ المنزل يحفظه غالب الصحابة ولا حاجة لتقديم المحفوظ والمقروء عند الصحابة إليهم لتواتره عندهم ، فاكتفى بتقديم المفسّر وقد رفضوه.
الثانية عشر : إنّ قول عمر : «أغنانا ما معنا من القرآن عمّا تدعونا إليه» قد يفهم منه بأنّ جميع القرآن ليس عنده لقوله : «ما معنا من القرآن» ، فاكتفى
بالموجود من القرآن عنده وعند مؤيّديه ، كي لا يستسلم لما يدعوه الإمام إليه من الأخذ بمصحفه الذي فيه التنزيل والتأويل.
الثالثة عشر : إنّ السلطة اتّخذت القوّة لإرغام الإمام عليهالسلام على البيعة ، وذلك بعد إمهاله عدّة مرات ، فبايع كارهاً غير طائع.
وهنا عَلَيَّ أن أَلْفِتُ نظر القارئ إلى أنّ السلطة الحاكمة كانت تريد استغلال القرآن في نزاعها مع أهل البيت ، مقتصرة على التمسّك بالقرآن دون العترة ، وهو معنى قول عمر في رزيّة يوم الخميس : «حسبنا كتاب الله» ، ويؤيّده قوله الآنف : «أغنانا ما معنا من القرآن عمّا تدعونا إليه» وهذان النصّان يؤكّدان على أنّ عمر بن الخطّاب كان لا يقبل الرضوخ إلى حديث الثقلين(١) ، كما أنّه لا يرضى باستدلال الإمام عليّ عليهالسلام ؛ لأنّ الإمام كان قد قال : «فإن قبلتموه فاقبلوني معه أحكم بينكم بما فيه من أحكام الله».
وفي المقابل كان عمر يريد أن يقول أنّ مشكلتنا لم تكن مع القرآن فها نحن قد جمعناه من جديد ، بل مشكلتنا هي مع خلافة العترة بعد رسول الله(صلى الله عليه وآله) ، فنحن لا نريدها ولا نرتضيها.
ومن المؤسف أنّ ترابط مسائل الإمامة والخلافة مع مسائل جمع القرآن مغفول عنه في مباحث الإمامة ، كما أنّها لم تبحث في تاريخ جمع القرآن حيث يرونها أموراً خارجة عن إطار البحث ، معتبرينها أموراً طائفية لا ترتبط
__________________
(١) لقوله لعليٍّ : انصرف به معك لا تفارقه ولا يفارقك.
بتاريخ جمع القرآن ، لكنّي أعتقد بأنّها جديرة بالبحث ومن صميم الموضوع ، وإنّا إن لم نفهم ملابساتها لم نفهم ملابسات أصول التشريع ، بل في اعتقادي أنّ مسائل الحديث والقرآن مترابطان إرتباطاً وثيقاً فلا يمكن إغفال أحدهما على حساب الآخر ، لأنّ القرآن يدعو إلى الأخذ بالسنّة ، وسنّة رسول الله تقول : إنّي مخلّفٌ فيكما كتاب الله وعترته ، ورسول الله يقول عن نفسه : ألا وإنّي قد أوتيت القرآن ومثله معه(١) كلّ ذلك يعني أنّ كلامه(صلى الله عليه وآله) يساوي القرآن وممّا يجب اتّباعه.
على أنّ رسول الله(صلى الله عليه وآله) كان قد أخبر بأنّ رجلاً سيجلس على أريكته(صلى الله عليه وآله) من بعد وفاته يدعو المسلمين إلى ترك الأخذ بحديثه وسنّته قائلا : «بيننا وبينكم كتاب الله فما وجدناه فيه من حلال استحللناه ومن حرام حرّمناه»(٢).
وفي آخر :
يأتيه الأمر ممّا أمرت به أو نهيت عنه فيقول : لا أدري ما وجدناه في كتاب الله اتبعناه(٣).
__________________
(١) مسند أحمد ٤ / ١٣٠ ح ١٧٢١٣ ، سنن أبي داوود ٤ / ٢٠٠ ح ٢٦٠٤ ، الكفاية للخطيب : ٢٣.
(٢) مسند أحمد ٤ / ١٣٢ / ح ١٧٢٣٣ ، سنن الترمذي ٥ / ٣٨ / ح ٢٦٦٤ ، سنن ابن ماجه ١ / ٦ / ح ١٢ ، سنن أبي داود ٤ / ٢٠٠ / ح ٤٦٠٤ ، سنن البيهقي ٩ / ٣٣١ / ح ١٩٢٥٢.
(٣) سنن ابن ماجة ١ / ٦ ح ١٣ ، المستدرك ١ / ١٩٠ ح ٣٦٨ ، الفقيه والمتفقّه ١ / ٨٨.
وهذا الكلام جاء صريحاً على لسان أبي بكر بعد وفاة رسول الله(صلى الله عليه وآله) مباشرة وجلوسه مكانه(صلى الله عليه وآله).
ففي تذكرة الحفّاظ : «إنّ الصدّيق جمع الناس بعد وفاة نبيّهم ، فقال : إنّكم تحدّثون عن رسول الله(صلى الله عليه وآله) أحاديث تختلفون فيها ، والناس بعدكم أشدّ اختلافاً ، فلا تحدّثوا عن رسول الله شيئاً ، فمن سألكم فقولوا : بيننا وبينكم كتاب الله ، فاستحلّوا حلاله وحرّموا حرامه»(١).
قال البيهقي : «وهذا الخبر من أعظم دلائل النبوّة وأوضح أعلامها»(٢).
إنّ قول الرسول(صلى الله عليه وآله) في حديث الثقلين ، ثمّ قول أبي بكر وعمر : «قولوا بيننا وبينكم كتاب الله» أو : «حسبنا كتاب الله» أو : «أغنانا ما معنا من القرآن» من بعده ، يرشدنا إلى وجود كتاب الله بين أيدي المسلمين وهو معروف عندهم ، فإذا كان كذلك ، فلا داعي لإعادة كتابته من جديد ، أو التثبّت في آياته بشاهدين حسبما يقولون !
أجل إنّ أئمّة المسلك الحاكم ـ قبل ادّعائهم جمع الخلفاء للقرآن ـ كانوا يريدون أن يكتفوا بالقرآن دون السنّة ، وأن يجعلوه الحاكم والميزان لمعرفة الأشياء ، وهذا هو الذي دعا الإمام عليّ بن أبي طالب عليهالسلام والسيّدة فاطمة الزهراء ـ تماشياً مع مدّعيات القوم ـ أن يستدلاّن بالقرآن وحده لإثبات حقوقهم.
__________________
(١) تذكرة الحفّاظ ١ : ٢ ـ ٣ ، حجّية السنّة : ٣٩٤.
(٢) أنظر دلائل النبوّة للبيهقي ١ / ٢٤ و٦ / ٥٤٩.
فأبوبكر وعمر رجعا عن القرآن إلى السنّة بعد أن كانا من الدعاة إلى الاكتفاء بالقرآن ، فأخذا يستدلاّن بمثل حديث (نحن معاشر الأنبياء لا نورّث) بعد أن أعوزهم الدليل من القرآن.
في حين أنّ أبا بكر كان قد نهى عن نقل أحاديث رسول الله(صلى الله عليه وآله) ـ بعد وفاته(صلى الله عليه وآله) ـ ، بدعوى أنّ الشعوب القادمة أشدُّ اختلافاً في تلك الأحاديث ، ملزماً المسلمين بالرجوع إلى القرآن فقط.
فما عدا ممّا بدا يا أبابكر ؟!
نعم إنّ السيّدة فاطمة الزهراء عليهاالسلام ندّدت بسياسة القوم ونهجهم غير المنطقيّ بقولها :
«وأنتم الآن تزعمون أن لا إرث لنا ، أَفَحُكْمَ الْجَاهِلِيَّةِ تَبْغُونَ ، وَمَنْ أَحْسَنُ مِنَ اللهِ حُكْماً لِقَوْم يُوقِنُونَ أفلا تعلمون ؟ بلى قد تجلّى لكم كالشمس الضاحية أنّي ابنته. أيّها المسلمون أأغلب على إرثي ؟! يا ابن أبي قحافة ! أفي كتاب الله ترث أباك ، ولا أرث أبي ؟! (لَقَدْ جِئْتِ شَيْئاً فَرِيّاً). أفعلى عمد تركتم كتاب الله ونبذتموه وراء ظهوركم إذ يقول : (وَوَرِثَ سُلَيْمَـانُ دَاوُدَ) ، وقال فيما اقتصّ من خبر يحيى بن زكريّا عليهماالسلام إذ قال : (فَهَبْ لِي مِن لَّدُنكَ وَلِيّاً * يَرِثُنِي وَيَرِثُ مِنْ آلِ يَعْقُوبَ) ، وقال : (وأُولُوا الأَرْحَامِ بَعْضُهُمْ أَوْلَى بِبَعْض فِي كِتَابِ اللهِ) ، وقال : (يُوصِيكُمُ اللهُ فِي أَوْلاَدِكُم لِلْذَّكَرِ مِثْلُ حَظِّ الأُنْثَيَيْنِ) ، وقال : (إِن تَرَكَ خَيْراً الْوَصِيَّةُ لِلْوَالِدَيْنِ وَالأَقْرَبِينَ بِالْمَعْرُوفِ حَقّاً عَلَى الْمُتَّقِينَ) ، وزعمتم : أن لا حظوة لي ، ولا إرث من
أبي ، ولا رحم بيننا ! أفخصّكم الله بآية أخرج أبي منها ؟ أم هل تقولون : إنّ أهل ملّتين لا يتوارثان ، أو لست أنا وأبي من أهل ملّة واحدة ؟ أم أنتم أعلم بخصوص القرآن وعمومه من أبي وابن عمّي ؟ فدونكها مخطومة مرحولة تلقاك يوم حشرك ، فنعم الحكم الله ، والزعيم محمّد ، والموعد القيامة ، وعند الساعة يخسر المبطلون ، ولا ينفعكم إذ تندمون و(لِكُلِّ نَبَأ مُسْتَقَرٌّ وَسَوْفَ تَعْلَمُونَ) (مَن يَأْتِيهِ عَذَابٌ يُخْزِيهِ وَيَحِلُّ عَلَيْهِ عَذَابٌ مُقِيمٌ)...
فأجابها أبوبكر بأنّه سمع رسول الله(صلى الله عليه وآله) يقول : نحن معاشر الأنبياء لا نورّث ذهباً ولا فضّة ولا داراً ولا عقاراً وإنّما نورّث الكتاب والحكمة والعلم والنبوّة...
فقالت عليهاالسلام : سبحان الله ما كان أبي رسول الله عن كتاب الله صادفاً ولا لأحكامه مخالفاً ، بل كان يتّبع أثره ويقفو سوره...»(١).
هذا وإنّ الإمام عليّاً كان قبل ذلك قد أثبت لأبي بكر وعمر أنّهما لا يعلمان من القرآن شَيئاً ، فممّا قاله عليهالسلام لأبي بكر :
«يا أبا بكر تحكم فينا بخلاف حكم الله في المسلمين ؟قال : لا.
قال الإمام عليهالسلام : فإن كان في يد المسلمين شيء يملكونه ثمّ ادّعيتُ أنا فيه ، من تسأل البيّنة ؟
قال : إيّاك أسال البيّنة.
__________________
(١) الاحتجاج ١ / ١٣٨ ـ ١٤٤.
قال : فما بال فاطمة سألتها البيّنة على ما في يدها وقد ملكته في حياة رسول الله وبعده ، ولم تسأل المسلمين البيّنة على ما ادّعوه شهوداً كما سألتني على ما ادّعيت عليهم ؟
فسكت أبو بكر ، فقال عمر : يا عليّ ! دعنا من كلامك ، فإنّا لا نقوى على حجّتك ، فإن أتيت بشهود عدول ، وإلاّ فهو فيء للمسلمين ، لا حقّ لك ولا لفاطمة فيه.
قال عليٌّ : يا أبا بكر ! تقرأ كتاب الله ؟
قال : نعم.
قال : أخبرني عن قوله تعالى : (إِنَّمَا يُرِيدُ اللَّهُ لِيُذْهِبَ عَنكُمُ الرِّجْسَ أَهْلَ الْبَيْتِ وَيُطَهِّرَكُمْ تَطْهِيراً) فينا نزلت أو في غيرنا ؟
قال : بل فيكم.
قال : فلو أنّ شهوداً شهدوا على فاطمة بنت رسول الله(صلى الله عليه وآله) بفاحشة ، ما
كنت صانعاً بها ؟
قال : كنتُ أقيم عليها الحدّ كما أقيمه على نساء المسلمين.
قال : إذن كنت عند الله من الكافرين.
قال : ولِمَ ؟
قال : لأنّك رددتَ شهادة الله لها بالطهارة ، وقبلت شهادة الناس عليها ، كما رددت حكم الله وحكم رسوله أن جعل لها فدكاً قد قبضَتْها في حياته ،
ثمّ قبلت شهادة أعرابيٍّ بائل على عقبيه(١) عليها ، وأخذت منها فدكاً وزعمت أنّه فيء للمسلمين ، وقد قال رسول الله(صلى الله عليه وآله) : (البينة على المدّعي ، واليمين على المدّعى عليه) ، فرددتَ قول رسول الله(صلى الله عليه وآله) : (البينة على من ادّعى ، واليمين على من ادّعي عليه).
قال : فدمدم الناس وأنكروا ، ونظر بعضهم إلى بعض وقالوا : صدق والله عليّ بن أبي طالب...»(٢).
إنّ دعاة «لا حكم إلاّ لله» و«حسبنا كتاب الله» و«بيننا وبينكم كتاب الله» كانوا يريدون أن يستغلّوا القرآن الذي هو حمّال ذو وجوه لضرب العترة ، والقول بأنّهم أخطؤوا في مواقفهم وضلّوا عن السبيل ـ والعياذ بالله ـ.
وكذا اطروحتهم في جمع القرآن ، فإنها قد جاءت في السياق نفسه
__________________
(١) إشارة إلى مالك بن أوس بن الحدثان النضري الذي لم تكن له صحبة ، ومع ذلك روى أكثر من رواية عن النبيّ(صلى الله عليه وآله) ، وقد اتّهمه ابن خراش بوضع حديث «نحن معاشر الأنبياء لا نورّث ما تركناه صدقة» انظر تاريخ البخاري ٧ / ٣٠٥ / الترجمة ١٢٩٦ ، قال : وقال بعضهم له صحبة ولم يصحّ ، والجرح والتعديل ٨ / ٢٠٣ / الترجمة ٨٩٦ ، قال : ولا يصحّ له صحبة للنبيّ (صلى الله عليه وآله) ، والثقات لابن حبّان ٥ / ١٣٨٢ / الترجمة ٥٣٠٨ ، قال : ومن زعم أنّ له صحبة فقد وهم ، وذكره ابن سعد في طبقة من أدرك النبيّ (صلى الله عليه وآله) ورآه ولم يحفظ عنه ، طبقات ابن سعد ٥ : ٥٦ ، الكامل في الضعفاء ٤ / ٣٢١ / الترجمة ١١٥٥ ، عن ابن خراش حديث لا نورّث ما تركناه صدقة باطل ، وانظر لسان الميزان ٣ / ٤٤٤ / الترجمة ١٧٣٢ ، ميزان الاعتدال ٤ / ٣٣٠ / الترجمة ٥٠١٤.
(٢) الاحتجاج ١ / ١٢١ ، ١٢٣ ، تفسير القمّي ٢ / ١٥٥ ـ ١٥٧.
لكن بمرونة وتقعيد قواعد باطله.
هذا ونحن في القسم الثاني من هذا البحث ـ وعند مناقشتنا لروايات التحريف ـ سندرس ملابسات هكذا أُمور أكثر ممّا مضى وسيقف المطالع على جذورها ، وكيف دخلت تلك الروايات في كتب الحديث.
ولا يخفى عليك بأنّ ما قلناه عن منهج الخلفاء في جمع القرآن لم يضرّ بأصل القرآن الكريم ، ولم يضرّ بأهل البيت عليهمالسلام الذين هم عدل الكتاب العزيز أيضاً ؛ لأنّ الإمام وبصائب رأيه كان يؤكّد على القرآن الموجود ولا يرتضي التشكيك فيه ، وإن كان يُخطِّىءُ تصرّفات مخالفيه ـ من الخلفاء ـ في فهمهم لمسائل الشريعة وقراءتهم للقرآن قراءة خاطئة.
وللإمام عليٍّ بن أبي طالب كلامان جميلان جاء أحدهما بعد سماعه أمر الحكمين ، والآخر بيّن فيه أحكام الدين كاشفاً ماوقع فيه الخوارج من شبهة ، أذكرهما كنصّين دالّين من عدم اعتقاد الإمام عليّ عليهالسلام بتحريف كتاب الله الموجود بيد الناس اليوم ؛ لأنّه لو كان يقول بتحريف ذلك الكتاب لما قال بهذه الأقوال ، خصوصاً وأنّه قالها بعد مقتل عثمان بن عفّان ، ونشره المصاحف في الأمصار.
* فقال عليهالسلام بعد سماعه أمر الحكمين :
«إِنَّا لَمْ نُحَكِّمِ الرِّجَالَ ، وَإِنَّمَا حَكَّمْنَا القُرآنَ ، هذا القُرْآنُ إنَّمَا هُوَ خَطٌّ مَسْتُورٌ بَيْنَ الدَّفَّتَيْنِ ، لا يَنْطِقُ بِلِسَان ، وَلابُدَّ لَه مِنْ تَرْجُمَان ، وَإِنَّمَا يَنْطِقُ عَنْهُ الرِّجَالُ. وَلَمَّا دَعَانَا الْقَوْمُ إلَى أنْ نُحَكِّمَ بَيْنَنَا القُرْآنَ لَمْ نَكُنِ الْفَرِيقَ الْمُتَوَلِّيَ
عَنْ كِتَابِ اللهِ سُبْحَانَهُ وَتَعَالَى ، وَقَدْ قَالَ اللهُ سُبْحَانَهُ : «فَإِنْ تَنَازَعْتُمْ في شَيء فَرُدُّوهُ إِلَى الله وَالرَّسُولِ» فَرَدُّهُ إِلى اللهِ أَنْ نَحْكُمَ بِكِتابِهِ ، وَرَدُّهُ إِلَى الرَّسُولِ أنْ نَأْخُذَ بِسُنَّتِهِ ، فَإِذا حُكِمَ بِالصِّدْقِ في كِتَابِ اللهِ فَنَحْنُ أَحَقُّ النَّاسِ بِهِ ، وَإِنْ حُكِمَ بِسُنَّةِ رَسُولِ اللهِ(صلى الله عليه وآله) ، فَنَحْنُ أَحَقُّ النَّاسِ وَأَوْلاَهُمْ بِهَا»(١).
* وقال عليهالسلام وهو يكشف للخوارج شبهتهم وينقض حكم الحكمين : «فإِنْ أَبَيْتُمْ إِلاَّ أَنْ تَزْعُمُوا أَنّي أَخْطَأْتُ وَضَلَلْتُ ، فَلِمَ تُضَلِّلَونُ عَامَّةَ أُمَّةِ مُحَمَّد(صلى الله عليه وآله) بِضَلاَلي ، وَتَأْخُذُونَهُمُ بِخَطَئي ، وَتُكَفِّرُونَهُمْ بِذُنُوبي ! سُيُوفُكُمْ عَلَى عَوَاتِقِكُمْ تَضَعُونَهَا مَواضِعَ الْبُرْءِ وَالسُّقْمِ ، وَتَخْلِطُونَ مَنْ أَذْنَبَ بِمَنْ لَمْ يُذْنِبْ ، وَقَدْ عَلِمْتُمْ أنَّ رَسُولَ الله(صلى الله عليه وآله) رَجَمَ الزَّانِيَ الْمُحْصَنَ ، ثُمَّ صَلَّى عَلَيْهِ ، ثُمَّ وَرَّثَهُ أَهْلَهُ ، وَقَتلَ الْقَاتِلَ وَوَرَّثَ مِيرَاثَهُ أَهْلَهُ ، وَقَطَعَ السَّارِقَ وَجَلَدَ الزَّانِيَ غَيْرَ الْمُحْصَنِ ، ثُمَّ قَسَمَ عَلَيْهِمَا مِنَ الْفَيْءِ ، وَنَكَحَا الْمُسْلِماتِ ، فَأَخَذَهُمْ رَسُولُ اللهِ(صلى الله عليه وآله) بِذُنُوبِهِمْ ، وَأَقَامَ حَقَّ اللهِ فِيهمْ ، وَلَمْ يَمْنَعْهُمْ سَهْمَهُمْ مِنَ الإسْلاَمِ ، وَلَمْ يُخْرِجْ أسْمَاءَهُمْ مِنْ بَيْنِ أَهْلِهِ ، ثُمَّ أنْتُمْ شِرَارُ النَّاسِ ، وَمَنْ رَمَى بِهِ الشَّيْطَانُ مَرَامِيَهُ ، وَضَرَبَ بِهِ تِيهَهُ ! وَسَيَهْلِكُ فِيّ صِنْفَانِ : مُحِبٌّ مُفْرِطٌ يَذْهَبُ بِهِ الْحُبُّ إِلى غَيْرِ الْحَقِّ ، وَمُبْغِضٌ مُفْرِطُ يَذْهَبُ بِهِ الْبُغْضُ إلَى غَيْرِ الْحَقِّ ، وَخَيْرُ النَّاسِ فِيَّ حَالاً النَّمَطُ الاَْوْسَطُ فَالْزَمُوهُ ، وَالْزَمُوا السَّوَادَ الأَعْظَم فَإِنَّ يَدَ اللهِ مَعَ الْجَمَاعَةِ ، وَإِيَّاكُمْ وَالْفُرْقَةَ ! فَإنَّ الشَّاذَّ مِنَ النَّاسِ لِلشَّيْطانِ ، كَمَا أنَّ الشَّاذَّ مِنَ
__________________
(١) نهج البلاغة ٢ / ٥ ح ١٢٥ من كلام له عليهالسلام في التحكيم.
الْغَنَمِ لِلذِّئْبِ ، أَلاَ مَنْ دَعَا إِلَى هَذَا الشِّعَارِ فَآقْتُلُوهُ ، وَلَوْ كَانَ تَحْتَ عِمَامَتِي هذِهِ ، فَإنَّمَا حُكِّمَ الْحَكَمَانِ لِيُحْيِيَا مَا أَحْيَا آلْقُرْآنُ ، وَيمِيتَا مَا أَمَاتَ الْقُرْآنُ ، وَإِحْيَاؤُهُ الاِجْتِمَاعُ عَلَيْهِ ، وَإِمَاتَتُهُ آلاِفْتِرَاقُ عَنْهُ. فَإنْ جَرَّنَا الْقُرْآنُ إِلَيْهِمُ اتَّبَعْنَاهُمْ ، وَإِنْ جَرَّهُمْ إِلَيْنَا اتَّبَعُونَا»(١).
بهذا فقد عرفنا أنّ ما قالوه عن أبي بكر من أنّه أوّل من جمع القرآن قول باطل لا يتفّق مع الحقائق العلمية والرؤية التاريخية ، كما أنّ (المصحف الإمام) المتداول بين المسلمين لم يكن مصحف أبي بكر ، ولا مصحف عمر ، ولا حتّى مصحف عثمان ، بل هو المصحف المتواتر بين المسلمين والذي كان يقرأ به المسلمون في آناء الليل وأطراف النهار وهو الموجود خلف فراش رسول الله(صلى الله عليه وآله) والذي جمعه أميرالمؤمنين عليّ بن أبي طالب وهو المقروء سوره في صلاتهم.
ولا أنكر إمكان اختلاف مصحف الإمام عليّ عليهالسلام مع المصحف الموجود في الترتيب والقراءة من زيادة ونقصان في الحركات والأبنية والحروف ، أو تقديم وتأخير(٢) في بعض الأحيان ، لأنّ الاختلاف في ترتيب مصاحف الصحابة شيء يقرّه الجميع ، وهو لا يعني بطلان الكتاب العزيز أو وقوع
__________________
(١) نهج البلاغة ٢ / ٨ ح ١٢٧ من كلام له عليهالسلام للخوارج.
(٢) فيقتلون بفتح ياء المضارعة مع بناء للفاعل في إحدى الكلمتين وبظمها مع بناء الفعل للمفعول في الكلمة الأخرى.
التحريف فيه.
فقد قال القيسي (ت ٤٣٧ هـ) في كتابه الإبانة عن معاني القراءات عن سبب جمع عثمان للقرآن في مصحف واحد :
«إنّ الصحابة كانوا يختلفون في قراءاتهم بألفاظ مختلفة في السمع لا في المعنى ، وفي السمع والمعنى(١) ، مخالفة للخطّ وغير مخالفة بزيادة ونقص(٢) ، وتقديم وتأخير ، واختلاف حركات وأبنية ، واختلاف حروف ، ووضع حروف في موضع أحرف أخرى»(٣).
وقال الأُستاذ عزّة دروزة :... ثانياً أنّ هناك روايات كثيرة عن وجود اختلاف في ترتيب مصاحف بعض الصحابة وعن كلمات زائدة ، كتبت في بعض المصاحف ولم تكتب في المصحف المتداول ، وعن آيات كانت تقرأ ولم تكتب كذلك هي هذا المصحف ، ممّا يفيد أنّ النبيّ توفّي ولم يكن القرآن قد جمع ورتّب أيضاً :
١ ـ فمن الروايات التي أوردها السيوطي نقلا عن كتب علماء القرآن والمصاحف : أنّه كان لكلّ من أبيّ بن كعب وعبدالله بن مسعود ـ وهما صحابيّان وعالمان في القرآن ـ مصحف ، وأنّ ترتيب سُوَر كلٍّ منهما مغاير
__________________
(١) كقراءة (يسيركم وينشركم) أو قراءة (لمستم أو لامستم).
(٢) مثل : (وما خلق الذكر والأنثى) أو (والذكر والأنثى) بنقص لفظ (ما خلق).
(٣) مثل : طلح منضود وطلع منضود ، الإبانة عن معاني القراءات للقيسي : ٥٠ كما في نصوص في علوم القرآن ٣ / ٢٠٨.
لترتيب الآخر من جهة ومغاير لترتيب سُوَر المصحف العثماني المتداول من جهة أخرى ، وأنّ في أحدهما زيادة وفي أحدهما نقصاً ، وأنّ المصحفين ظلاّ موجودين يقرآن إلى ما بعد عثمان بمدّة طويلة.
وقد نقل السيوطي كلاًّ من الترتيبين عن كتاب المصاحف لابن أشتة ، وفي مصحف أبي سورتان صغيرتان زائدتان عن سُوَر المصحف ، واحدة اسمها سورة الحفد وهذا نصّها : «اللهمّ إيّاك نعبد. ولك نصلّي ونسجد. إليك نسعى ونحفد ونخشى عذابك. ونرجو رحمتك. إنّ عذابك بالكفّار ملحق». والثانية اسمها سورة الخلع وهذا نصّها : «اللهمّ إنّا نستعينك ونستغفرك ونثني عليك الخير ولا نكفرك. ونخلع ونترك من يفجرك».
وقد أخرج الطبرانى بسند صحيح عن أبي إسحاق على ما ذكره السيوطي : أنّ أمية بن خالد أمّ الناس فى خراسان ، فقرأ بسورتي الحفد والخلع. وهذا كان بعد عثمان بمدّة طويلة.
وممّا أورده السيوطي أنّ سورتي الفيل وقريش في مصحف أبي سورة واحدة ، وأنّ سورتي الضحى والإنشراح في مصاحف بعض الصحابة سورة واحدة كذلك.
أمّا مصحف ابن مسعود فليس فيه على ما رواه أولئك الرواة سور الفاتحة والمعوّذتين ، ومن المرويّ كذلك أنّه كان يحكّ المعوّذتين ويقول : إنّهما ليستا من كتاب الله.
وأخذ يورد الروايات الواحدة تلو الأخرى حتّى أوصلها إلى رقم ٢١(١).
ويؤيّده ما قالوه من وجود خصائص لمصحف عثمان ، وأنّه كتب بشكل يتّفق مع جميع القراءات ، ومعنى كلامهم هو وجود قراءات أخرى للصحابة غير قراءة المصحف المتداول اليوم ، وهي لأمثال أُبي بن كعب وابن مسعود وعليّ بن أبي طالب عليهالسلام.
كما أنّهم قالوا بأنّ المصاحف لم تنقّط في عهد عثمان للحفاظ على اختلاف مصاحف الصحابة حتّى جاء الحجّاج بن يوسف ، فهو أوّل من نقّط القرآن بأمر عبدالملك بن مروان ، ولهذا الكلام تفصيل قد نتعرّض له في القسم الثاني من دراستنا هذه ، عند مناقشتنا لروايات التحريف عند الفريقين إن شاء الله تعالى.
وللبحث صلة...
__________________
(١) نصوص في علوم القرآن ٣ / ٤٢٩ ـ ٤٣٣ عن كتاب القرآن المجيد لعزة دروزة.
|
النظرية الحديثية في المدرسة الإمامية (١) |
|
السـيّد زهير طالب الأعرجي
بسم الله الرحمن الرحیم
توطئة
يعتبر الحديث الشريف ـ روايةً ودرايةً ، سنداً ومتناً ، نقلاً وضبطاً ـ ثاني مصادر التشريع في الإسلام ، وقد صان الله سبحانه وتعالى الحديث الشريف كما صان القرآن الكريم ، فالقرآن الكريم كلام الخالق عزّ وجلّ مصون بين الدفّتين كما وعد تعالى : (إنّا نَحْنُ نَزَّلْنا الذّكْرَ وَإِنّا لَهُ لَحافِظُوْنَ) (١) ، بينما صان اللهُ تعالى السنّة الشريفة ـ قولاً وفعلاً وتقريراً ـ عن طريق أئمّة أهل بيت النبوة عليهمالسلام ، كما أشار الإمام الحسن عليهالسلام إلى ذلك قائلاً : «إنّ العلم فينا ، ونحن أهله ، وهو عندنا مجموعٌ كلّه بحذافيره»(٢).
فكان العلمُ فيهم مصاناً من التحريف والتزوير ، وهم أهله وأمناؤه. ولا يمكن أن يفهم الإسلام كدين سماوي إلاّ بإطار الصيانة الإلهية للقرآن الكريم والسنّة الشريفة.
__________________
(١) الحجر : ٩.
(٢) الاحتجاج : ١٥٥.
الفصل الأوّل
الحديث الشريف بين المشافهة والكتابة
لاشكّ أنّ للحديث الشريف مكانة سامية في الإسلام ، فالحديث الشريف هو ثاني مصادر الاعتقاد والتشريع الإسلامي بعد القرآن المجيد ، وإذا كان القرآن يعرض المعارف الإلهية والأحكام الشرعية فإنّ السنّة المطهّرة تفصّلها وتوضّح مبهماتها ، وقد أمر القرآن الكريم بالأخذ بالسنّة الشريفة ، فقال : (... وَمَا آتَاكُمُ الرّسُوْلُ فَخُذُوْهُ وَمَا نَهَاكُمْ عَنْهُ فَانْتَهُوا) (١).
طرق نقل الحديث :
وكان للحديث الشريف أن يُنقل من جيل إلى آخر ، فكان هناك طريقان لنقل الحديث وهما : ١ ـ المشافهة ، ٢ ـ الكتابة ، والطريقان يشتركان في وحدة الموضوع وهو نقل الحديث الشريف عن النبيّ(صلى الله عليه وآله) وأهل بيته الطاهرين عليهمالسلام.
إذن ، نبحث هنا الحديث الشريف : أ ـ من الناحية التأريخية. ب ـ
__________________
(١) الحشر : ٧.
من ناحية (علم الدراية).
أ ـ الحديث الشريف من الناحية التأريخية :
ويشمل : ١ ـ المشافهة ، ٢ ـ الكتابة.
١ ـ المشافهة :
وهي انتقال الروايات شفهياً من شخص إلى آخر في زمن النصّ. أو بتعبير آخر : نقل الرواية عن المعصوم عليهالسلام دون كتابة ، فالكلمات وما يتبعها من معان تنتقل عن طريق أفواه المتكلّمين لتستقرّ في أذهان المخاطَبين ، مثلاً عندما يحفظ أبو ذر رضياللهعنه حديثاً عن رسول الله(صلى الله عليه وآله) فإنّما يحفظه عن طريق الإصغاء والنقل ، وتلك هي : المشافهة.
حيث كان العرف الثقافي في زمن النصّ هو المشافهة ، فكان المسلمون يسألون النبيّ(صلى الله عليه وآله) ، وكان يجيبهم شفاهاً ، والقرآن الكريم يتنزّل على رسول الله(صلى الله عليه وآله) فكانوا يحفظونه عن ظهر قلب ، وكذلك أحاديث النبيّ (صلى الله عليه وآله). وكانت قابلية الناس على الحفظ قوية إلى درجة أنّهم كانوا يحفظون قصائد الشعر الطويلة قبل الإسلام ، ويحفظون القرآن الكريم والسنّة الشريفة بعد الإسلام.
قال المحقّق الحلّي (ت ٦٧٦ هـ) : «الألفاظُ التي تُعلم نسبة الخبر بها إلى رسول الله(صلى الله عليه وآله) أو أحد الأئمّة عليهمالسلام أربع مراتب : الأولى : أن يقول : (أسمعني رسول الله صلّى الله عليه وآله) ، أو (شافهني) ، أو (حدّثني) ، ويلي ذلك في القوّة أن يقول : (قال رسول الله صلّى الله عليه وآله) ، أو
(سمعتُ منه) ، أو (حدّث) ، ويلي ذلك أن يقول : (أمر رسول الله صلّى الله عليه وآله) ، ويليه أن يقول : (رويتُ عن رسول الله صلّى الله عليه وآله)» (١).
خصوصيّات المشافهة :
ولا شكّ أنّ نقل الحديث عن طريق المشافهة له خصوصيّات تفتقدها الكتابة ، ومنها :
١ ـ تجسيد ناقل الرواية لتعابير المعصوم عليهالسلام ، فإذا كانت الرواية تعكس حالة الغضب أو الألم للمرويّ عنه مثلاً ، كان الناقل شفهيّاً للرواية أقرب إلى تجسيد حالة المرارة. وإذا كانت الرواية تعكس أمراً وجوبيّاً فيه تشديد ، كان الناقل شفهيّاً للرواية أقرب إلى تجسيد حالة التأكيد والجزم. وإذا كانت الرواية تعكس حالة الزجر والتوبيخ ، كان الناقل شفهياً للرواية أقرب إلى تجسيد تلك الحالة ، وهكذا.
٢ ـ إنّ مفردات الرواية المكتوبة ـ أحياناً ـ لا تُظهر الحالة الحقيقية للمعاني ، خصوصاً عندما تُفْتَقَد حركات الكلمات التي تشخص المعاني. مثل : (أسند) ، فمرّة يقرأ بصيغة المعلوم وأخرى بصيغة المجهول. وحالة الطهارة بعد القُرئ بالنسبة للمرأة ، فمرّة يُقرأ (يطهُرْن) وأخرى (يطّهّرنّ) ، وأنت أعلم بالفرق بين المعنيين وآثاره. بينما يقوم الراوي عن طريق المشافهة بذكر الكلمة بصورتها الصحيحة التي سمعها.
إلاّ أنّ الإقتصار على الثقافة الشفهية له آفات خطيرة ، منها :
__________________
(١) معارج الأصول : ١٥٢.
١ ـ النسيان. فالإنسان له قابلية محدودة على حفظ النصوص ، خصوصاً بعد تقادم الزمان ، وما يتبعه من ضعف للضبط والتذكّر.
٢ ـ سهولة الوضع وتغيير النصوص. فيزدهر الوضع والتدليس عندما تبقى النصوص بعيدة عن التدوين والتوثيق.
٣ ـ موت المحفوظ بموت الحافظ.
ولذلك كانت الكتابة أحفظ في نقل السنّة الشريفة من المشافهة.
٢ ـ الكتابة :
وهي تدوين السنّة الشريفة زمن النصّ. والقوم وإن ذمّوا تدوين السنّة لسبب ما ، إلاّ أنّ الكتابة وأداتها (القلم) من أعظم النعم الإلهية على الإنسان ، وبه أقسم الله سبحانه وتعالى في كتابه الكريم : (ن. وَالْقَلَمِ وَمَا يَسْطُرُوْنَ) (١). ووصف تعالى نفسه : بـ (... الّذِيْ عَلَّمَ بِالْقَلَمِ. عَلَّمَ الإِنْسَانَ مَا لَمْ يَعْلَم) (٢).
ومن مقتضى ذلك أن أدّب اللهُ عباده بالكتابة في الأمور المهمّة أو الخطيرة ، فقال : (وَلاَ تَسْأَمُوا أَنْ تَكْتُبُوْهُ صَغِيْراً أَوْ كَبِيْرَاً إلى أَجَلِهِ ، ذَلِكُمْ أَقْسَطُ عِنْدَ اللهِ وَأَقْوَمُ لِلشَّهادَةِ ، وَأَدْنَى ألاّ تَرْتَابُوا) (٣).
فإذا كانت الكتابة في العقود والديون والوصايا أقرب إلى الشهادة
__________________
(١) القلم : ١.
(٢) العلق : ٤ ـ ٥.
(٣) البقرة : ٢٨٢.
بالمشهود ، والإطمئنان بالوقائع وعدم الارتياب ، فإنّ سنّة النبيّ(صلى الله عليه وآله) أولى أن تُكتب حتّى ترتفع كلّ وجوه الارتياب والظنّ ، ويُحفظ الدين ويُحتاط عليه من عاديات الزمن.
دليل جواز كتابة الأحاديث النبوية :
ومن الطبيعي فإنّ العقل والشرع يجيزان تدوين السنّة الشريفة زمن النبيّ(صلى الله عليه وآله) أو من بعده ، وهنا لابدّ من استعراض بعضاً من الروايات والشواهد التي تضعنا في مشهد الكتابة وجوازها ، بل وجوبها أحياناً ، ومن ذلك الروايات التالية :
١ ـ أمر رسول الله(صلى الله عليه وآله) أن تُكتَب خطبته الشريفة عند فتح مكّة ، حين طلب رجل من أهل اليمن ـ (أبو شاه) ـ أن يكتبوا له الخطبة ، فقال النبيّ(صلى الله عليه وآله) : «اكتبوا لأبي شاه»(١).
٢ ـ روى أبو رافع بن خديج ، قال : «قلتُ : يا رسول الله ، إنّا نسمعُ منك أشياء ، أفنكتبها؟ قال : اكتبوا ولا حرج»(٢).
٣ ـ عبد الله بن عمرو بن العاص ، قال : «كنتُ أكتب كلّ شيء أسمعه من رسول الله(صلى الله عليه وآله) وأريد حفظه ، فنهتني قريش ، وقالوا : تكتب كلَّ شيء تسمعه من رسول الله(صلى الله عليه وآله)؟ ورسول الله(صلى الله عليه وآله) بشر يتكلّم في الرضا والغضب!! قال : أمسكتُ ، فذكرتُ ذلك لرسول الله(صلى الله عليه وآله) فقال : اكتب ، فوالذي نفسي
__________________
(١) صحيح البخاري ١ / ٤٠ ـ ٤١.
(٢) تقييد العلم :
بيده ما خرج منه إلاّ حقّ. وأشار بيده إلى فيه»(١).
٤ ـ عبد الله بن عمرو بن العاص سأل النبيّ(صلى الله عليه وآله) : «يا رسول الله ، إنّا نسمع منك أشياءً لا نحفظها ، أفنكتبها؟ قال : بلى ، فاكتبوها»(٢).
٥ ـ عن أبي هريرة : «ما كان أحد أكثر حديثاً منّي عن رسول الله(صلى الله عليه وآله)إلاّ ما كان من عبد الله بن عمرو ، فإنّه كان يكتب ولم أكن أكتب»(٣).
٦ ـ عن أبي هريرة أيضاً قال : «كان رجلٌ من الأنصار يجلس إلى رسول الله(صلى الله عليه وآله) فيسمع من النبيّ(صلى الله عليه وآله) الحديث ، فيعجبه ولا يحفظه ، فشكا إلى رسول الله(صلى الله عليه وآله) ، فقال : يا رسول الله ، إنّي لأسمع منك الحديث فيعجبني ولا أحفظه؟ فقال رسول الله(صلى الله عليه وآله) : (استعن بيمينك) وأشار بيده إلى الخطّ»(٤).
٧ ـ أخرج القندوزي الحنفي (ت ١٢٧٠ هـ) عن (فرائد السمطين) للجويني الشافعي (ت ٧٣٠ هـ) بسنده عن الإمام الباقر عليهالسلام ، عن أبيه ، عن جدِّه أمير المؤمنين عليهالسلام ، أنّه قال : «قال رسول الله(صلى الله عليه وآله) : يا علىّ ، اكتب ما أُملي عليك.
قلتُ : يا رسول الله ، أتخاف عَلىَّ النسيان؟ قال : لا ، وقد دعوتُ اللهَ عزّ وجلّ أن يُحفِّظك ولا يُنَسِّيك ، ولكن اكتب لشركائك.
قلتُ : ومن شركائي يا نبىّ الله؟
__________________
(١) مسند أحمد : ٢ / ١٦٢.
(٢) تقييد العلم : ٧٤.
(٣) صحيح البخاري ١ / ٣٦ باب كتابة العلم.
(٤) سنن الترمذي ٥ / ٣٩ رقم ٢٦٦٦.
قال : الأئمّة من ولدك...»(١).
ومفهوم الرواية أنّ النبيّ(صلى الله عليه وآله) لم يكن يخش النسيان على علىّ عليهالسلام ، بل كان يخشى على أمّته أن تترك أئمّة أهل البيت عليهمالسلام والعلم المودع فيهم ، وتذهب بها المذاهب ، فكتابة عليٍّ عليهالسلام شهادة على صدق واقع النبوّة ، وتوثيق لصحّة المنبع وثرائه.
مصاديق الكتابة الحديثية :
وكان من أوائل من اهتمّ بحديث النبيِّ(صلى الله عليه وآله) بعد أمير المؤمنين أصحاب عليٍّ عليهالسلام الذين يُطلق عليهم أحياناً بالأركان الأربعة. وهؤلاء خالفوا القوم في مسألة الخلافة ، ولم يأخذوا برخصة التقية ، بل تمسّكوا بولاية الإمام أمير المؤمنين عليهالسلام ظاهراً وباطناً ، سرّاً وجهراً. واتّفقت الأخبار على سلمان الفارسي(٢) ، والمقداد بن الأسود(٣) ، وجُندَب بن جُنادة (كنايته أبو ذر) (٤). واختلف في الرابع : عمّار بن ياسر(٥) ، أو حُذيفة بن اليمان العبسي(٦).
فأبو ذر الغفاري له كتاب (الخطبة) ذكر فيه الأحداث التي حصلت بعد وفاة النبيّ(صلى الله عليه وآله). ولسلمان كتاب (حديث الجاثليق) كما سيأتي في الفصل
__________________
(١) فرائد السمطين ٢ / ٢٥٩ ، باب ٥٠ ح ٥٢٧. ينابيع المودة ١ / ٧٣ ح ٨ باب ٣.
(٢) رجال الشيخ الطوسي : ٦٥ ، رقم ٥٨٦.
(٣) رجال الشيخ الطوسي : ٨١ ، رقم ٧٩٧.
(٤) رجال الشيخ الطوسي : ٥٩ ، رقم ٤٩٦.
(٥) رجال الشيخ الطوسي : ٧٠ ، رقم ٦٣٩.
(٦) رجال الشيخ الطوسي : ٦٠ ، رقم ٥١١.
الثالث.
والباقون وإن لم يُعهَد منهم كتاب بعينه إلاّ أنّ اهتمامهم بولاية عليٍّ عليهالسلام وتمسّكهم بها يدلّ على صدقهم وإيمانهم ، وصدق ما نقلوه دون خوف.
وإذا نظرنا إلى الحقائق بطبيعتها التكوينية وسياقها التأريخي لاحظنا أنّ سنّة النبيّ(صلى الله عليه وآله) الصحيحة قد كُتبت وحُفظت عند أئمّة أهل البيت عليهمالسلام.
وقد ورد عن الإمام الحسن عليهالسلام أنّه قال : «إنّ العلمَ فينا ، ونحن أهله ، وهو عندنا مجموعٌ كلّه بحذافيره ، وإنّه لا يحدث شيء إلى يوم القيامة حتّى أرش الخدش إلاّ وهو عندنا مكتوبٌ ، بإملاء رسول الله(صلى الله عليه وآله) ، وخطِّ عليّ عليهالسلام بيده»(١).
ولم تقتصر الكتابة على سيرة النبيّ(صلى الله عليه وآله) بل تعدّتها إلى سيرة أمير المؤمنين عليهالسلام وشذرات من عبادته عليهالسلام ، وكان ذلك مكتوباً في كتاب عليّ عليهالسلام. فعن عبد الرحمن بن الحجّاج ، عن حفص بن البختري ، عن سلمة بيّاع السابري ، جميعاً ، عن أبي عبد الله عليهالسلام قال : «كان عليّ بن الحسين إذا أخذ كتابَ عليٍّ عليهالسلام فنظر فيه قال : من يطيق هذا؟»(٢). وإذا كان الإمام السجّاد عليهالسلام وهو المعروف بطول السجود والعبادة والدعاء يتساءل من يطيق تلك العبادة ، فما بالك بمن هو أدنى منهم عليهمالسلام.
والإمام عليّ الهادي عليهالسلام أيضاً يُشير إلى ذلك ، كما في رواية أبي دعامة قال : «أتيت عليّ بن محمّد بن عليّ بن موسى عائداً في علّته التي كانت
__________________
(١) الاحتجاج للطبرسي : ١٥٥. بحار الأنوار ٤٤ / ١٠٠.
(٢) الكافي ، الروضة ٨ / ١٦٣ ، رقم ١٧٢.
وفاته منها في هذه السنة ، فلمّا هممتُ بالانصراف قال لي : يا أبا دعامة قد وجب حقّك ، أفلا أحدّثك بحديث تُسَرُّ به.
فقلتُ له : ما أحوجني إلى ذلك يابن رسول الله.
قال عليهالسلام : حدّثني أبي موسى بن جعفر ، قال : حدّثني أبي جعفر بن محمّد ، قال : حدّثني أبي ـ محمّد بن عليّ ، قال : حدّثني أبي عليّ بن الحسين ، قال : حدّثني أبي الحسين بن عليّ ، قال : حدّثني أبي عليّ بن أبي طالب ، قال : قال رسول الله(صلى الله عليه وآله) : أُكتبْ يا عليّ.
فقلتُ : ما أكتبْ؟
قال(صلى الله عليه وآله) : أُكتب : بسم الله الرحمن الرحيم. الإيمان ما وقرته القلوب ، وصدّقته الأعمال. الإسلام ما جرى به اللسان ، وحلّت به المناكح.
قال أبو دعامة : فقلتُ : يابن رسول الله ، ما أدري والله أيّهما أحسن ، الحديثُ أم الإسناد؟
فقال عليهالسلام : إنّها لصحيفةٌ بخطِّ عليّ بن أبي طالب عليهالسلام بإملاء رسول الله(صلى الله عليه وآله) ، نتوارثها صاغراً عن كابر»(١).
إجماع فقهاء الشيعة على كتابة السنّة الشريفة :
أجمع فقهاء الشيعة على حتمية تدوين السنّة الشريفة امتثالاً لتعاليم أئمّتهم عليهمالسلام ، فاصطبغت الثقافة الشيعية الموالية لأهل البيت عليهمالسلام بصبغة التدوين وكتابة الأحاديث مباشرة في زمن المعصوم عليهالسلام.
__________________
(١) مروج الذهب ٥ / ٨٢ ـ ٨٣ ، رقم ٣٠٧٩.
وإلى ذلك أشار الشهيد الأوّل (ت ٧٨٦ هـ) قائلاً : «مُحدثاتُ الأمور بعد عهد النبيّ(صلى الله عليه وآله) : أوَّلها الواجبُ كتدوين القرآن والسنّة ، إذا خيف عليهما التفلّت من الصدور ، فإنّ التبليغ للقرون الآتية واجبٌ إجماعاً ، وللآية ، ولا يتمّ إلاّ بالحفظ»(١).
بينما بيّن الشهيد الثاني (ت ٩٦٦ هـ) أهمّية التدوين في حفظ الدين ، فقال : إنّ «الكتابة من أجلّ المطالب الدينية ، وأكبر أسباب الملّة الحنيفية من الكتاب والسنّة ، وما يتبعهما من العلوم الشرعية ، وما يتوقّفان عليه من المعارف العقلية. وهي منقسمة في الأحكام حسب العلم المكتوب : فإنْ كان واجباً على الأعيان ، فهي كذلك ، حيث يتوقّفُ حفظه عليها ، وإنْ كان واجباً على الكفاية ، فهي كذلك ، وإنْ كان مستحبّاً ، فكتابته مستحبّةٌ»(٢).
وبالإجمال ، فإنّ حفظ أئمّة أهل البيت عليهمالسلام للسنّة النبوية الشريفة منح فقهاء الشيعة زخماً عظيماً في التفاني من أجل حفظ الأحاديث الشريفة وصيانتها من التحريف والإضافات التي كانت شائعة في عصر حكم بني أمية وربّما حكّم بني العبّاس أيضاً.
وعندما تمّت كتابة الأحاديث الشريفة في كتب كبيرة وموسوعات حديثية برزت مشكلة جديدة ، وهي : كيف يمكن نقل العلم المدوّن فيها إلى الجيل الجديد من الطلبة؟ فكان السماع ، والقراءة ، والمكاتبة ، والمناولة.
__________________
(١) القواعد والفوائد ج ٢ / ١٤٥ قاعدة ٢٠٥.
(٢) منية المريد في آداب المفيد والمستفيد : ٣٣٩.
ب ـ الحديث الشريف من ناحية (علم الدراية) :
ويشمل : ١ ـ السماع والقراءة ، ٢ ـ المكاتبة ، ٣ ـ المناولة.
١ ـ السماع والقراءة :
وهي مرتّبة متأخّرة عن زمن النصّ ، وهي أقرب إلى نقل العلم الحديثي منه إلى نقل الحديث. فالسماع في علم الدراية هو : السماع من الشيخ من كتاب يقرأه على الأغلب ، وهو قسم من أنحاء تحمّل الحديث ؛ وهو «أرفع الطرق الواقعة في التحمّل عند جمهور المحدّثين ، لأنّ الشيخ أعرف بوجوه ضبط الحديث وتأديته ، ولأنّ السامع أربط جأشاً وأوعى قلباً ، وشغْل القلب وتوزّع الفكر إلى القارئ أسرع»(١).
وبلفظ آخر فإنّ «السماع من لفظ الشيخ سواء كان إملاءً أو تحديثاً من غير إملاء ، وسواء كان من حفظه أو من كتاب ، هو أعلا طرق التحمّل مرتبةً بينهم ، حتّى القراءة على الشيخ ، على المشهور...»(٢).
وجوه السماع :
والسماع يتحقّق بوجوه ، هي :
١ ـ قراءة الشيخ من كتاب مصحَّح على خصوص الراوي عنه ، بأن يكون هو المخاطَب الملقى إليه الكلام.
__________________
(١) الرعاية في علم الدراية : ٢٣١ ـ ٢٣٢.
(٢) نهاية الدراية : ٤٤٥.
٢ ـ قراءة الشيخ من كتاب مصحَّح مع كون الراوي أحد المخاطَبين.
٣ ـ قراءة الشيخ من كتاب مصحَّح مع كون الخطاب إلى غير الراوي عنه ، فيكون الراوي عنه مستمعاً أو سامعاً صرفاً»(١).
وجوه القراءة على الشيخ :
وهي قسمٌ من أنحاء تحمّل الحديث ، و«تسمّى عند أكثر قدماء المحدّثين بالعَرْض ، لأنّ القارئ يعرضه على الشيخ»(٢). وللقراءة على الشيخ وجوه ، منها :
١ ـ قراءة الراوي على الشيخ من كتاب بيده ، وفي يد الشيخ أيضاً مثله مع الصحّة.
٢ ـ قراءة الراوي على الشيخ من كتاب بيده ، والشيخ يستمع عن حفظه.
٣ ـ قراءة الراوي لما يحفظه ، والأصل بيد الشيخ فيسمع.
٤ ـ قراءة الراوي عن حفظه ، واستماع الشيخ أيضاً عن حفظه.
٥ ـ قراءة الراوي عن كتاب بيده والأصل بيد ثقة غير الشيخ ، فيسمع الشيخ(٣).
٦ ـ قراءة غير الراوي من كتاب بيده لما يحفظه الراوي ، فيسمع
__________________
(١) مقباس الهداية ٣ / ٦٨.
(٢) الرعاية في علم الدراية : ٢٣٧.
(٣) الرعاية في علم الدراية : ٢٣٨.
الشيخ من كتاب بيده ، أو يسمع الشيخ حفظاً من دون أن يكون الأصل بيده(١).
وبالإجمال ، فإنّ السماع والقراءة طريقة من طرق تعلّم الحديث الشريف ، ونقله ، وتحمّله في عصر ما بعد النصّ. وغالباً ما يكون النقل بين الاستاذ وتلميذه.
٢ ـ المكاتبة :
المكاتبة في (علم الدراية) قسمٌ من أنحاء تحمّل الحديث ، و«هي أن يكتب الشيخ مرويّه لغائب أو حاضر بخطّه ، أو يأذن لثقة يعرف خطّه يكتبه له ، أو مجهول ، ويكتب الشيخ بعده ما يدلّ على أمره بكتابته»(٢).
وأعلى الإسناد إطلاقاً هو كتابة المعصوم عليهالسلام أو توقيعه لحكم شرعيّ ، فهو «ما حكى كتابة المعصوم عليهالسلام سواء كتبه ابتداء لبيان حكم أو غيره ، أو في مقام الجواب. وهل يختصّ بكون الكتابة بخطّه الشريف؟ ظاهر بعض العبائر وصريح آخر : الاختصاص ، والتعميم غير بعيد»(٣).
وبتعبير آخر ، هو «أن يروي آخر طبقات إسناد الحديث عن توقيع المعصوم عليهالسلام ، مكتوباً بخطّه عليهالسلام المعلوم عنده جزماً ، وربّما تكون المكاتبة
__________________
(١) مقباس الهداية ٣ / ٨٥. وصول الأخيار : ١٣٢.
(٢) الرعاية في علم الدراية : ٢٨٧.
(٣) توضيح المقال : ٢٧٦. مقباس الهداية ١ / ٢٨٣.
في بعض أوساط الإسناد بين الطبقات بعض عن بعض ، دون الطبقة الأخيرة عن المعصوم عليهالسلام»(١).
مثلاً : ما رواه محمّد بن إسماعيل بن بزيغ ، قال : «كتبتُ إلى رجل أسأله أن يسأل أبا الحسن الرضا عليهالسلام عن البئر تكون في المنزل للوضوء ، فيقطر فيها قطرات من بول أو دم ، أو يسقط فيها شيء من عذرة كالبعرة ونحوها ، ما الذي يطهّرها حتّى يحلّ الوضوء منها للصلاة؟ فوقّع عليهالسلام بخطّه في كتابي : (ينزح دلاء منها)»(٢).
والكتابة على نوعين :
الأوّل : مقرونة بالإجازة ، بأن يكتب إليه ويقول : أجزتُ لك ما كتبته لك.
الثاني : مجرّدة عن الإجازة.
٣ ـ المناولة :
وهي قسمٌ من أنحاء تحمّل الحديث ، وهي «أن يدفع الشيخ مكتوباً فيه خبر أو أخبار ـ أصلاً كان أو كتاباً له أو لغيره ـ إلى راو معيّن ، أو إلى جماعة ، أو يبعثه إليه أو إليهم برسول ، بل يمكن في المعدوم بأن يوصي
__________________
(١) الرواشح السماوية : ١٦٤ الراشحة السابعة والثلاثون.
(٢) وسائل الشيعة ١ / ١٣٠.
بالدفع إليه ، كلّ ذلك مع تصريح أو غيره ، بما يفيد أنّه روايته وسماعه»(١).
والدليل في ذلك الرواية التالية : «عن أحمد بن عمر الحلاّل ، قال : قلتُ لأبي الحسن الرضا عليهالسلام : الرجل ـ من أصحابنا ـ يعطيني الكتاب ، ولا يقول : اروه عنّي ، يجوز لي أن أرويه عنه ؟ قال : فقال : إذا علمت أنّ الكتاب له فاروه عنه»(٢) وهي على نوعين أيضاً :
الأوّل : مقرونة بالإجازة. «وهي أعلى أنواع الإجازة على الإطلاق ، حتّى أنكر بعضهم إفرادها عنها لرجوعها إليها ، وإنّما يفترقان في أنّ المناولة تفتقر إلى مشافهة المجيز للمجاز له وحضوره دون الإجازة ، وقيل : إنّها أخصّ من الإجازة ، لأنّها إجازة مخصوصة في كتاب بعينه بخلاف الإجازة»(٣).
الثاني : مجرّدة عن الإجازة. فعندما يناول الشيخ غيرَه «كتاباً يقول له : (هذا سماعي أو روايتي) ، مقتصراً عليه ، أي : من غير أن يقول : (اروه عنّي) ، أو (أجزتُ لك روايته عنّي)»(٤) ، فهذه مناولة مجرّدة عن الإجازة.
الفارق بين المشافهة والكتابة والسماع :
١ ـ إنّ السماع هو السماع من كتاب يقرأه الشيخ ، بينما المشافهة هي
__________________
(١) مقباس الهداية ٣ / ١٣٥.
(٢) أصول الكافي ١ / ١٠٢ ـ ١٠٣ ح ٦.
(٣) الرعاية في علم الدراية : ٢٧٨.
(٤) مقباس الهداية ٣ / ١٣٦.
السماع عن المعصوم عليهالسلام مباشرة ، ونقل الحديث الذي سمعه الراوي عنه عليهالسلام. والكتابة تدوين النصوص الشريفة مباشرة عنه عليهالسلام.
٢ ـ إنّ الثقافة الشفهية يمكن أن تشجّع الراوي ـ أحياناً ـ علىالتلاعب بالنصوص كالتدليس مثلاً من أجل إرضاء المخاطَبين ، أو أن يكون مصيرها الاندثار بسبب النسيان ، أو أن يكون مصيرها التحريف والتزوير ، بينما تصون الثقافة المكتوبة مادّة الكتابة ، ومن هنا جاء التأكيد من النبيّ(صلى الله عليه وآله) وأئمّة أهل البيت عليهمالسلام على كتابة الأحاديث الشريفة ، خوفاً من الضياع أو الاندثار.
٣ ـ إنّ القاسم المشترك في نقل الحديث أربعة أعضاء : الفم وما ينطقه ، والسمع وما يصل إليه ، واليمين وما تخطّه ، والقلب وما يعيه.
فكان لابدّ للراوي من قلب واع ، وتقوى ، وصدق ، حتّى يستطيع إنجاز عملية نقل الحديث بأمانة ، وكان لابدّ له من يمين صادقة تخطّ ما سمعته أذنه ووعاه قلبه.
وبكلمة ، فإنّ المشافهة ، والكتابة ، والسماع ـ على اختلاف أساليبها ـ تصبُّ في مجرىً واحد وهو نقل الحديث الشريف من منبعه الطاهر إلى أجيال الناس على اختلاف درجات علمهم وتديّنهم.
الكتابة عند مذاهب العامّة :
ومع أنّ تعليمات النبيّ(صلى الله عليه وآله) كانت واضحة وجليّة في ضرورة كتابة
الحديث النبويّ ، إلاّ أنّ القوم خالفوا ذلك خلال قرن كامل ، وأصرّوا على عدم كتابة الحديث بدعوى عدم اختلاطه بالقرآن الكريم!
فقد عُطّل تدوين السنّة النبوية الشريفة عند العامّة قرناً كاملا من الزمان ، «فالإجماع قائمٌ على أنّه ليس لعلماء العامّة في العصر الأوّل تأليفٌ ، خاصّةً في علم الحديث»(١).
والظاهر أنّ كتابة الحديث بدأت في القرن الثاني الهجري. قال الخطيب البغدادي : إنّ عمر بن عبد العزيز الأمويّ (ت ١٠١ هـ) أرسل إلى أبي بكر بن محمّد بن عمرو بن حَزْم الأنصاري الخزرجي قاضي المدينة (ت ١٢٠ هـ) قائلاً : انظر ما كان من حديث رسول الله(صلى الله عليه وآله) فاكتبه ، فإنّي قد خشيتُ دروس العلم وذهاب العلماء(٢). وكتب إلى مرّة بن كثير يأمره بذلك(٣). وأمر ابن شهاب الزهري بتدوين الحديث(٤).
قال ابن حجر : «إنّ أوّل من جمع الحديث ودوّنه بمكّة ابن جريج (ت ١٥٠ هـ) ، وفي المدينة ابن إسحاق (ت ١٥١ هـ) ، وفي البصرة حمّاد بن سلمة (ت ١٥٧ هـ) ، وفي واسط هشيم بن بشير السلمي (ت ١٨٣ هـ) ، وفي اليمن مُعَمَّر (ت١٥٣ هـ) ، وفي الريّ جرير بن عبد الحميد الضبّي (ت ١٨٨ هـ) ، وفي خراسان عبد الله بن المبارك (ت ١٨١ هـ)»(٥).
__________________
(١) المراجعات ، المراجعة رقم ١١٠.
(٢) تقييد العلم : ١٠٦.
(٣) الطبقات الكبرى ٧ / ٤٤٧.
(٤) جامع بيان العلم وفضله ١ / ٧٦.
(٥) مقدّمة فتح الباري.
وفي القرن الثالث الهجري كتبت المصادر الحديثية الرئيسية عند السنّة ، وهي صحيح البخاري (ت ٢٥٦ هـ) ، وصحيح مسلم (ت ٢٦١ هـ) ، وسنن ابن ماجة (ت ٢٧٣ هـ) ، وسنن أبي داود السجستاني (ت ٢٧٥ هـ) ، وسنن الترمذي (ت ٢٧٩ هـ) ، ومجتبى النّسائي (ت ٣٠٣ هـ) ، بينما كان عصر النصّ لا زال مستمرّاً عند مدرسة أهل البيت عليهمالسلام.
قال ابن الصلاح : «إنّ الأحاديث التي قد صحّت أو وقفت بين الصحّة والسقم قد دوّنت وكتبت في الجوامع التي جمعها أئمّة الحديث ، ولا يجوز أن يذهب شيء منها على جميعهم وإن جاز أن يذهب على بعضهم ، لضمان صاحب الشريعة حفظها. قال البيهقي : فمن جاء اليوم بحديث لا يوجد عند جميعهم لم يقبل منه ، ومن جاء بحديث معروف عندهم فالذي يرويه لا ينفرد بروايته ولا يوجد عند جميعهم ليقبل منه ، ومن جاء بحديث معروف عندهم فالذي يرويه لا ينفرد بروايته ، والحجّة قائمة بحديثه برواة غيره ، والقصد من روايته والسماع منه أن يصير الحديث مسلسلاً بـ : حدّثنا ، وأخبرنا ، ونظائرهما ، وتبقى هذه الكرامة التي خُصّتْ بها هذه الأمّة شرفاً لنبيّنا(صلى الله عليه وآله)»(١).
وقول ابن الصلاح (عثمان بن عبد الرحمن الشافعي) (ت٦٤٣ هـ) ينطبق تماماً على الأحاديث النبوية من طرق أهل البيت عليهمالسلام.
تعليمات أئمّة أهل البيت عليهمالسلام :
وضع أئمّة أهل البيت عليهمالسلام الضوابط الشرعية في نقل الحديث الشريف
__________________
(١) مقدّمة ابن الصلاح : ٢٣٧.
وتحمّله عبر الآليّات التالية :
١ ـ سند الحديث : عن هشام بن سالم وحمّاد بن عثمان وغيرهما ، قالوا : سمعنا أبا عبد الله الصادق عليهالسلام يقول : «حديثي حديثُ أبي ، وحديثُ أبي حديث جدّي ، وحديثُ جدّي حديث الحسين ، وحديثُ الحسين حديث الحسن ، وحديثُ الحسن حديث أمير المؤمنين عليهم السلام ، وحديثُ أمير المؤمنين حديث رسول الله صلّى الله عليه وآله ، وحديثُ رسول الله قول الله عزّ وجلّ»(١). فالأصل هو حديث رسول الله(صلى الله عليه وآله) ينقله أئمّة أهل البيت الأطهار الصادقين عليهمالسلام.
وعلى مستوى الرواة ، ورد عن الإمام الصادق عليهالسلام : «قال أمير المؤمنين عليه السلام : إذا حدّثتم بحديث فأسندوه إلى الذي حدّثكم فإن كان حقّاً فلكم ، وإن كان كذباً فعليه»(٢).
٢ ـ ضبط الحديث : سئل الإمام الصادق عليهالسلام عن قوله تعالى : (الّذِيْنَ يَسْتَمِعُوْنَ الْقَوْلَ فَيَتَّبِعُوْنَ أَحْسَنَه) (٣) ، فقال عليهالسلام : «هو الرجل يسمع الحديث فيحدّث به كما سمعه ، لا يزيد فيه ولا ينقص منه»(٤).
٣ ـ عدم التدليس : عن الإمام الصادق عليهالسلام ، قال : «إيّاكم والكذب المفترع ، قيل له : وما الكذب المفترع؟ قال عليهالسلام : أن يحدّثك الرجل
__________________
(١) أصول الكافي ١ / ١٠٣ ـ ١٠٤ ح ١٤.
(٢) أصول الكافي ١ / ١٠٣ ح٧.
(٣) الزمر : ١٨.
(٤) أصول الكافي ١ / ١٠٢ ح ١.
بالحديث فتتركه وترويه عن الذي حدّثك به»(١).
شرحه العلاّمة المجلسي (ت ١١١١ هـ) بالقول : «قيل : يريد أن يرفع حديثه بإسقاط الواسطة ، أو المراد به الكذب الذي يزيل عن الراوي ما يوجب قبول روايته»(٢).
٤ ـ علوّ الإسناد : قال الإمام الصادق عليهالسلام لجميل بن درّاج : «ما سمعت منّي فاروه عن أبي»(٣).
قال العلاّمة المجلسي (ت ١١١١ هـ) شارحاً الحديث ، مبيّناً أنّ حديثهم عليهمالسلام يدلّ على دلالات :
«منها : أنّ كلامهم عليهمالسلام واحد.
ومنها : التقية ، لأنّ ذلك أبعد عن الشهرة التي تؤدّي إلى المؤاخذة.
ومنها : أنّ علوّ الإسناد وقربه من الرسول(صلى الله عليه وآله) ممّا له رجحان عند الناس في قبول الرواية ، خصوصاً عند اختلافها مع غيرها من الروايات.
ومنها : التحرّز عن إيهام الكذب فيما إذا سُمع من الأب شيء ، ثم سُمِعَ بخصوصه من الابن من غير نسبة إلى أبيه عليهالسلام.
والمعنى : أنّ المسموع من أبي أحبُّ إلىَّ من روايته عنّي ، للوجوه المذكورة»(٤).
__________________
(١) أصول الكافي ١ / ١٠٣ ـ ١٠٤ ح ١٢.
(٢) مرآة العقول ١ / ١٨١ شرح الحديث الثاني عشر.
(٣) أصول الكافي ١ / ١٠٢ ح ٤.
(٤) مرآة العقول ١ / ١٧٦ شرح الحديث الرابع.
خاتمة الفصل :
وتلك تعليمات أئمّة أهل البيت عليهمالسلام التزم بها علماؤنا الأعلام ، بل بذلوا الغالي والنفيس من أجل صيانة تلك الأحاديث والحفاظ على منبعها الطاهر. والذي نركّز عليه في هذا البحث هو صيانة الحديث عند الشيعة الإمامية ، وثرائه وصحّة منبعه ، وعلاقته بعلم الدراية وما انبثق عنه من علوم ، كعلم الإجازة ، وفقه الحديث.
الفصل الثاني
في المصطلح الحديثي وإشكالاته
التعريف والاصطلاحات العامّة :
لابدّ قبل بحث مشاكل المصطلح الحديثي من عرض تعريف علم الدراية ، والاصطلاحات الواردة فيه.
علم دراية الحديث :
علم يبحث عن الحديث النبويِّ الشريف من زاوية السلسلة التي تربط الرواة إتصالاً أو إنقطاعاً ، إسناداً أو إرسالاً ، عنعنة أو سلسلة.... الخ. أو كما يقول الشيخ آقا بزرك الطهراني (ت ١٣٨٩ هـ) : «العلم الباحث فيه عن الأحوال والعوارض اللاحقة لسند الحديث ، أي الطريق إلى متنه ، فذلك الطريق يتألّف من عدّة أشخاص مرتّبين في التناقل يتلقّى الأوّل منهم متن الحديث عمّن يرويه به له ، ثمّ ينقله عنه لمن بعده حتّى يصل المتن إلينا بذلك الطريق ، والسند المرتبط بهؤلاء الناقلين يتعرّض لحالات مختلفة مؤثّرة في اعتباره أو عدم اعتباره مثل كونه متّصلاً ومنقطعاً ، مسنداً ومرسلاً ، معنعناً ومسلسلاً ، عالياً وقريباً ، صحيحاً وحسناً ، موثّقاً وضعيفاً ، إلى غير
ذلك من العوارض التي لها مدخلية في اعتبار السند وعدمه. فعلم دراية الحديث كافل للبحث عن تلك العوارض ، أيّ إنّ علم الدراية يبحث عن أحوال السند ذاته»(١).
والدراية لغةً بمعنى العلم ، قال الله سبحانه وتعالى : (وَمَا تَدْرِي نَفْسٌ مَاذَا تَكْسِبُ غَدَاً وَمَا تَدْرِي نَفْسٌ بِأَيّ أَرْض تَمُوْتُ إِنّ اللهَ عَلِيْمٌ خَبِيْرٌ) (٢). وقال سبحانه : (... مَا كُنْتَ تَدْرِي مَا الْكِتَابُ وَلاَ الإِيْمَانُ) (٣).
وبكلمة ، فإنّ علم الرجال يبحث في رواة الحديث وسيرتهم وأحوالهم. بينما يبحث علم الدراية عن كلّ ما يتعلّق بعلم الحديث من حيث السند والمتن.
اصطلاحات علم الدراية :
أمّا مفاتيح هذا العلم فتكمن في اصطلاحات مهمّة نعرض لها :
المتن ، في اللغة : صلب الأرض وصلب الظهر ونحوها ، وفي الاصطلاح : «متن الحديث هو لفظه الذي يتقوم به المعنى»(٤).
__________________
(١) الذريعة ٨ / ٥٤.
(٢) لقمان : ٣٤.
(٣) الشورى : ٥٢.
(٤) مقباس الهداية ١ / ٥٠.
السند : طريق المتن. قال
في تاج العروس : «والسند معتمد الإنسان كالمستند ، وهو مجاز»(١). فسُمّي «الطريق سنداً لاعتماد العلماء في صحّة الحديث وضعفه
عليه»(٢). الخبر
: وهو لغةً : مطلق
ما يُخبَر به من الأخبار. وهو أعمّ من النبأ الذي هو الخبر المقيّد بكونه يبلّغ عن
أمر عظيم أو خطير ، كما قيّده به الراغب(٣). والخبر مرادف للحديث في اصطلاح المحدّثين. وفي تاج العروس : «إنّ
أعلام اللغة والاصطلاح قالوا : إنّ الخبر عرفاً ولغةً : ما ينقل عن الغير ، وزاد فيه
أهل العربية : واحتمل الصدق والكذب لذاته. والمحدّثون استعملوه بمعنى الحديث»(٤). الحديث : كلامٌ يحكي قول المعصوم عليهالسلام أو فعله أو تقريره.
وفي ضوء ذلك ينقسم إلى صحيح أو ما يقابل الصحيح. السنّة : مطلق قول المعصوم عليهالسلام أو فعله أو تقريره.
قال المحقّق المامقاني (ت ١٣٥١ هـ) : «والأجود تعريف السنّة بأنّه : قول من لا يجوز
عليه الكذب والخطأ وفعله وتقريره ، غير قرآن ولا عادي. وما يحكي أحد الثلاثة يسمّى
خبراً وحديثاً»(٥). __________________ (١) تاج العروس ٢ /
٣٨١. (٢) مقباس الهداية
١ / ٥٠ ـ ٥١. (٣) المفردات : ٤٨١. (٤) تاج العروس ٣ /
١٦٦. (٥) مقباس الهداية
١ / ٦٩.
علم رجال الحديث :
علم يبحث عن الأحوال الشخصية للرواة كصفات المدح والذمّ. قال المحقّق آقا بزرك الطهراني (ت ١٣٨٩ هـ) في تعريفه : «البحث عن الأحوال الشخصية التي تعرض لأجزاء السند واعضائه ، أي الأشخاص المرتّبين في التناقل المعبّر عنهم بالرواة ، والمزايا الموجودة في كلِّ منهم من المدح والذمّ ، وغير ذلك ممّا لها الدخل في جواز القبول عنه وعدمه»(١).
علم فقه الحديث :
وموضوعه متن الحديث خاصّة ، فيبحث فيه في شرح لغته وبيان حالاته من كونه نصّاً أو ظاهراً ، عامّاً أو خاصّاً ، مطلقاً أو مقيّداً ، مجملاً أو مبيّناً ، معارضاً أو غير معارض.
إجازة الحديث :
الإذن الصادر من المجيز في رواية الحديث عنه بعد الإخبار إجمالاً عن مرويّاته. وتشتمل الإجازة على طبقات المشايخ طبقة بعد طبقة حتّى ينتهي الإسناد إلى المعصوم عليهالسلام.
مشاكل المصطلح الحديثي :
بعد أن عرضنا مفاتيح علم الحديث والدراية ، نبحث المشاكل التي
__________________
(١) الذريعة ٨ / ٥٤.
مرّت بالمصطلحات الحديثية.
فقد تعرّضت مصطلحات الدراية إلى فهم متباين وآراء متعدّدة بين الفقهاء ، إلى أن استقرّ بها المقام بالشكل الذي نستخدمه اليوم. ولاشكّ أنّ تطوّر البحوث العلمية الدؤوبة التي بذل الفقهاء مهجهم فيها وأغنت علم الدراية إلى حدٍّ كبير كانت تقتضي أن تتطوّر اصطلاحات ذلك العلم أيضاً ، فكان على المتأخّرين أن يواكبوا تطوّر المصطلحات أو أن يكون لهم رأي اجتهادي في ذلك.
وفيما يلي نماذج من الاصطلاحات التي ثار حولها نقاشٌ علمىٌ محتدمٌ في طول التأريخ الروائي ، وهي : ١ ـ مصطلح (أسند عنه). ٢ ـ مصطلح (الأثر) ٣ ـ مصطلح (ثَبَتْ) ٤ ـ مصطلح (صحيح الحديث) ٥ ـ مصطلح (القوي).
١ ـ مصطلح (أسند عنه) :
ورد اصطلاح (أسند عنه) في كتاب رجال الشيخ الطوسي (ت ٤٦٠ هـ) ، و«لم يستعمل هذا الوصف إلاّ الشيخ (رضوان الله عليه) في كتاب (الرجال) خاصّة دون فهرسته ، ولم يقع ذلك من غيره إلاّ تبعاً منه ، وقد وقع وصفاً في ترجمة (٣٤٤) نفراً»(١). وقد أثيرت حول هذا الاصطلاح مشكلتان :
الأولى : هل أُريد منه صيغة المجهول أو صيغة المعلوم؟
__________________
(١) فوائد الوحيد : ٣١.
الثانية : إلى من يعود ضمير
تلك الصيغة؟ اختلف الفقهاء في قرائته
ومعناه على أقوال : أ ـ بصيغة المجهول
: قال الوحيد البهبهاني
(ت ١٢٠٦ هـ) : «قرأ التقيّ المجلسي (ت ١١١ هـ) بالمجهول وقال : المراد أنّه روى عن
صاحب الترجمة الشيوخ ، واعتمدوا عليه ، وهو كالتوثيق. قوله رحمهالله : (وهو كالتوثيق) لا
يخلو من تأمّل ، نعم ربّما يستفاد منه مدح وقوّة»(١). وقُرىء بصيغة المجهول
«وربّما يقال بإيمائه إلى عدم الوثوق»(٢). وآمن السيّد بحر العلوم
(ت ١٢١٢ هـ) بقرائته «بصيغة المجهول ، والمراد به : تلقي الحديث من الراوي سماعاً مقابلة
الأخذ من الكتاب»(٣). وكذلك الشيخ الكلباسي
(ت ١٣٥٦ هـ) قال : «بصيغة المجهول ، والمراد به : أنّه روى عنه الحديث مسنداً إلى الغير
وأسند الحديث عنه وبواسطته إلى الغير ، جنحَ إليه الفاضل النراقي في العوائد»(٤). ب ـ بصيغة المعلوم
: قال بها مجموعة من
الفقهاء ، إلاّ أنّهم اختلفوا في الفاعل وعمّن روى ، فمرّة عن الإمام الصادق عليهالسلام ، وأخرى عن ابن عقدة
، وثالثة عن الإمام __________________ (١) فوائد الوحيد :
٣١. (٢) فوائد الوحيد :
٣١. (٣) رجال السيّد بحر
العلوم ٣ / ٢٨٤ ـ ٢٨٥. (٤) سماء المقال ٢
/ ١٧٥.
صاحب الترجمة.
١ ـ عن الإمام الصادق عليهالسلام :
قال الداماد (ت ١٠٤١ هـ) : «بصيغة المعلوم ، ومعناه أنّ الراوي روى بالإسناد عن مولانا الصادق عليهالسلام ، أي بالنقل والواسطة»(١).
وقال الشيخ الكلباسي (ت ١٣٥٦هـ) : «قيل : بصيغة المعلوم ، والمراد أنّ الراوي روى عن مولانا الصادق عليهالسلام دون غيره من الأئمّة والرواة»(٢).
٢ ـ عن ابن عقدة (ت ٣٣٣هـ) :
قال في (منتهى المقال) : «قيل : بصيغة المعلوم ، والضمير للراوي إلاّ أنّ فاعل أسند (ابن عقدة) فيكون المراد : أخبر عنه ابن عقدة»(٣).
وفي (نهاية الدراية) اعتقد السيّد حسن الصدر العاملي (ت ١٣٥٤هـ) بأنّه : «بصيغة المعلوم ، وفاعل أسند (ابن عقدة) والضمير يرجع إلى صاحب الترجمة ، ومعناه أنّ ابن عقدة يروي عن ذلك الرجل بإسناد متّصل ، فعلى هذا هو أجنبي عن ألفاظ المدح والذّم»(٤).
٣ ـ عن الإمام عليهالسلام صاحب الترجمة :
في (منتهى المقال) قال : «قرأ المحقّق الشيخ محمّد : أسند بالمعلوم ، وردّ الضمير إلى الإمام الذي صاحب الترجمة من أصحابه ، وكذا الفاضل
__________________
(١) الرواشح السماوية : ٦٣ ـ ٦٥.
(٢) سماء المقال ٢ / ١٧٢.
(٣) منتهى المقال ١ / ٧٦ ، وسماء المقال ٢ / ١٧٣ ـ ١٧٤.
(٤) نهاية الدراية : ٤٠٠ ـ ٤٠٢.
الشيخ عبد النبيّ في (الحاوي)»(١).
ج ـ غموض المعنى : أمّا السيّد الخوئي (ت ١٤١٣هـ) فقد اختلف مع من سبقه ، وقال بوضوح أنّه : «لا يكاد يظهر معنى صحيح لهذه الجملة في كلام الشيخ قدسسره في هذه الموارد ، وهو أعلمُ بمراده»(٢).
والتحقيق : إنّ المشكلة الأساسية في مصطلح (أسند عنه) هو صعوبة إيجاد الدليل الظنّي الحاكم بأنّ هذا المصطلح إنّما عُني به بصيغة المجهول أو بصيغة المعلوم ، فليس هناك دليل قطعيٌّ يكشف عن مراد الشيخ الطوسي في استخدامه لذلك الاصطلاح ، ومن نسَبَ الإسناد إلى المعصوم عليهالسلام أو إلى ابن عقدة ، فإنّما نسبه مجرّداً عن الدليل ، فيبقى هذا الإشكال قائماً ، ويكون رأي السيّد الخوئي قدسسره هو الأقرب إلى الواقع.
٢ ـ مصطلح (الأثر) :
خاض مصطلح (الأثر) صراعاً غير يسير من أجل تعريف شخصيّته وتثبيت معناه ، وفي ذلك أقوال :
أ ـ الأثر أعمّ من الخبر والحديث :
ساق الشهيد الثاني (ت ٩٦٦هـ) في نقاشه لمعنى (الأثر) ثلاثة أقوال ،
__________________
(١) منتهى المقال ١ / ٧٣.
(٢) معجم رجال الحديث ١ / ١٠٨.
فقال : «إنّ الأثر هو أعمّ من الخبر والحديث ، فيقال لكلّ منهما أثر بأيّ معنى اُعتبر ، وقيل : إنّ الأثر مساو للخبر ، وقيل : الأثر ما جاء عن الصحابي ، والحديث ما جاء عن النبيّ(صلى الله عليه وآله) ، والخبر أعمّ منهما»(١).
والظاهر أنّ الشهيد الثاني اعتقد بالرأي الأوّل وهو أن الأثر أعمّ من الخبر والحديث ، وقد أيّده في ذلك الشيخ المامقاني (ت ١٣٥١هـ) ، فقال في (مقباس الهداية) : «هذا القول أشبه الأقوال في معنى الأثر»(٢).
ب ـ الأثر يرادف الحديث :
إلاّ أنّ الشيخ البهائي (ت ١٠٣٠هـ) في (الوجيزة) ، والسيّد حسن الصدر العاملي (ت ١٣٥٤هـ) في (نهاية الدراية) ، عارضا التعميم الآنف الذكر ، وقالا : بأنّ «الأثر يرادف الحديث»(٣) ، وأكّده الشيخ الطريحي (ت ١٠٨٥هـ) في (جامع المقال) ، فقال : «الأثر يرادف الحديث في الأكثر ، وربّما خُصَّ بما جاء من غير المعصوم»(٤).
ج ـ الأثر ما جاء عن أئمّة أهل البيت عليهمالسلام :
واصطلاح (الأثر) عند المتأخّرين على الأغلب هو ما جاء عن أئمّة أهل البيت عليهمالسلام ، وهذا ما اعتقده الداماد (ت ١٠٤١هـ) في (الرواشح السماوية) ، فقال مفصِّلاً : «الأثر في الأشهر الأعرف أعمّ من أن يكون قول
__________________
(١) الرعاية في علم الدراية : ٥٠.
(٢) مقباس الهداية ١ / ٦٥.
(٣) الوجيزة : ٤ ، ونهاية الدراية : ٨٢.
(٤) جامع المقال : ١.
النبيّ (صلى الله عليه وآله) ، أو الإمام عليهالسلام ، أو الصحابي ، أو التابعي. وفي معناه : فعلهم وتقريرهم.
ومنهم من يقول : (الأثر ما جاء عن الإمام عليهالسلام أو الصحابي).
وفي أصحابنا ـ رضوان الله عليهم ـ من يؤثر هذا الاصطلاح ، ويخصّ الأثر بما عن الأئمّة عليهمالسلام. والمحقّق نجم الدين بن سعيد في مصنَّفاته الإستدلالية كثيراً ما يسير ذلك المسير ، وأمّا رئيس المحدّثين (رضوان الله تعالى عليه) فقد عنى بالآثار الصحيحة : أحاديث رسول الله(صلى الله عليه وآله) وأوصيائه الصادقين عليهمالسلام»(١).
والنتيجة : أنّ (الأثر) مصطلح عامٌّ أريد به عموم الأخبار عن النبيّ(صلى الله عليه وآله) أو أئمّة أهل البيت عليهمالسلام أو الصحابة أو التابعين ، أو أعمّ من كلِّ ذلك ، وليست هناك ضابطة عقلية أو شرعية تحدّد معنى هذا المصطلح.
٣ ـ مصطلح (ثَبَتْ) :
واختلف الفقهاء في معنى هذا المصطلح ، هل يفيد التوثيق أو المدح فقط؟ وفي ذلك آراء ، منها :
أ ـ يفيد المدح دون التوثيق :
قال الشهيد الثاني (ت ٩٦٦هـ) : بأنّه «يفيد المدح دون التوثيق ، لأنّه
__________________
(١) الرواشح السماوية : ٣٧ ـ ٣٨.
قد يجامع الضعف ، وإن كان من صفات الكمال»(١). وعلى نفس الخطّ الفكري قال الشيخ حسين بن عبد الصمد (ت ٩٨٤هـ) : «إذا انفرد لا يدلّ على التوثيق ، لكن يدخل حديث الراوي المتّصف به في قسم الحسن»(٢) ، وكذلك المقدّس الكاظمي (ت ١٢٢٧هـ) قال : إنّه «من ألفاظ المدح»(٣).
ب ـ ربّما يفيد التوثيق :
قال في (سماء المقال) : «استعمل في معان : ١ ـ الحجّة والبيّنة ، ٢ ـ الثقة ، ٣ ـ العادل الإمامي الضابط»(٤) ، وأيّده المحقّق الداماد (ت ١٠٤١هـ) قائلاً : إنّه «من ألفاظ التوثيق والمدح»(٥).
ج ـ المعتَمد في النقل :
قال المحقّق الداماد (ت ١٠٤١هـ) أيضاً : «المراد به : أنّه المعتمد في النقل»(٦). وهو أقرب إلى مصطلح (الثقة).
والثَبَتْ «هي صفة مشبّهة دالّة على ثبوت التثبّت في الحديث ودوامه ،
__________________
(١) الرعاية في علم الدراية : ٢٠٤ ، ٢٠٦.
(٢) وصول الأخيار : ١٩٢.
(٣) عدة الرجال ١ / ١٢٢.
(٤) سماء المقال ٢ / ١٨٤ ـ ١٨٥.
(٥) الرواشح السماوية : ٦٠ الراشحة الثانية عشر.
(٦) سماء المقال ٢.
أو في جميع أموره»(١).
والنتيجة : أنّ هناك رأيين لتفسير مصطلح (ثَبَت) : الأوّل : يفيد المدح ، وهو بدرجة أقلّ من التوثيق. والثاني : يفيد التوثيق. فتبقى المشكلة ـ المترتّبة على الأخذ برأي دون آخر دون دليل قطعي ـ قائمةً.
٤ ـ مصطلح (صحيح الحديث) :
وواجه مصطلح (صحيح الحديث) نقاشاً محوره الدلالة على التعديل ، فهل يدلّ (صحيح الحديث) على التعديل أو التوثيق أو لا يدلّ عليهما؟ وفي ذلك آراء :
أ ـ يدلّ على التعديل :
وبه قال الشهيد الثاني (ت ٩٦٦هـ) : صحيح الحديث «من ألفاظ التعديل ، فإنّه يقتضي كونه ثقةً ضابطاً ، ففيه زيادة تزكية»(٢).
وأيّده المحقّق الداماد (ت ١٠٤١هـ) وقال : «من ألفاظ التوثيق والمدح»(٣).
ب ـ لا يدلّ على التعديل :
إلاّ أنّ الشيخ الطريحي (ت ١٠٨٥هـ) عارض ذلك ، وقال : «ليس
__________________
(١) تكملة الرجال ١ / ٤٧.
(٢) الرعاية في علم الدراية : ٢٠٤.
(٣) الرواشح السماوية : ٦٠. الراشحة الثانية عشر.
بصالح للتعديل إلاّ ممّن عهد منه الإصطلاح الجديد ، أمّا من لم يعهد منه ذلك فلا ، على ما لا يخفى»(١).
وسار الوحيد البهبهاني (ت ١٢٠٦هـ) على نفس الرأي ، فقال : «لا يدلّ على تعديل الراوي ، لأنّ منشأ الوثوق عند القدماء أعمّ من كون الراوي من الثقات أو أمارات أخر. نعم هو مدحٌ»(٢).
ونفس الرأي في (توضيح المقال) ، قال : «لا ريب في إفادته مدح الراوي في روايته مدحاً كاملاً بل في نفسه ، وهل يفيد وثاقته أيضاً أم لا ؟ والذي يظهر أنّه في عبائر القدماء أضعف من قولهم (ثقة في الحديث).... العبارة المذكورة لا تفيد الوثاقة ، لا فيمن وردت في حقّه ،ولا فيمن روى هو عنه»(٣).
ج ـ يدلّ على الصدق والضبط :
قال المقدّس الكاظمي (ت ١٢٢٧هـ) في (عدّة الرجال) : «لقائلٌ أن يقول : أقصاه الصدق والضبط ، وهما لا يستلزمان الوثاقة المأخوذ فيها الإيمان ، بل ربّما قضت الإضافة بإختصاص المدح بالحديث دون المحدّث»(٤).
وأيّده السيّد حسن الصدر العاملي (ت ١٣٥٤هـ) قائلاً : «إنّما يعدُّ
__________________
(١) جامع المقال : ٢٦.
(٢) فوائد الوحيد : ٢٧ ـ ٢٨.
(٣) توضيح المقال : ١٩٩ ـ ٢٠٠.
(٤) عدة الرجال ١ / ١١٨.
حديث المحدّث صحيحاً في نفسه ، ويتلقّى منه بالقبول إذا كان ثقة ، والصدوق الضابط غير الإمامي لا يصفونه المتقدّمون بصحيح الحديث ، بل بمقبول الحديث ، فتأمّل. هذا وربّما يقال : الإضافة تقضي باختصاص المدح بالحديث دون المحدّث»(١).
٥ ـ مصطلح (القويّ) :
وهذا المصطلح أقرب إلى (الموّثق) في تقسيم الحديث ، بحيث قال الشهيد الثاني (ت ٩٦٦هـ) : «يقال للموثّق القويّ أيضاً»(٢) ، لكن المحقّق المامقاني (ت ١٣٥١هـ) اعترض على ذلك وقال : «تسمية الموثّق قويّاً وإن كان صحيحاً لغةً إلاّ أنّه خلاف الإصطلاح»(٣). وهكذا قبله رأى الشيخ حسين بن عبد الصمد (ت ٩٨٤هـ) أنّه : «قد يراد بالقويّ مروىّ الإمامي غير الممدوح ولا المذموم ، أو مرويّ المشهور في التقدّم غير الموثّق»(٤).
واستعملت كلمة (القويّ) في وصف الحديث بصفات رواته ، بدرجة الموثّق والحسن والصحيح :
أ ـ القوىّ كالموثّق : و«هو ما كان بعض رواته مسكوتاً عن مدحه وذمّه ، وواقعاً بعد من يقال في حقّه : (أجمعت العصابة) وكان الباقي ثقة ، وكان بعض الثقات غير إماميّ ، وكان بعضٌ من غير الإماميّ ممدوحاً بمدح
__________________
(١) نهاية الدراية : ٣٩٨.
(٢) الرعاية في علم الدراية : ٨٤.
(٣) مقباس الهداية ١ / ١٧١.
(٤) وصول الأخيار : ٩٨.
يكون تالياً للوثاقة ، وكان الباقي ثقة»(١).
ب ـ القويّ كالحسن : و«هو ما يكون كلّ واحد من رواة سلسلته إماميّاً ، وكان الكلّ أو البعض مع وثاقة الباقي أو نحوها ممدوحاً بمدح يكون تالياً لمرتبة الحسن ، أو ما أدعىَّ العلم العادي بكونه من المعصوم عليهالسلام»(٢).
ج ـ القوىّ كالصحيح : و«هو ما يكون كلّ واحد من رواته إماميّين ، ويكون البعض مسكوتاً عن المدح والذمّ ، أو ممدوحاً بمدح غير بالغ إلى حدّ الحسن ، وكان واقعاً في الذكر بعد الثقات ، وبعد من يقال في حقّه : (أجمعت العصابة على تصحيح ما يصحُّ عنه) على قول»(٣).
خاتمة الفصل :
ومع أنّ أغلب اصطلاحات علم دراية الحديث متفقٌ على حدود تعريفها ، وكنه معناها بين الفقهاء ، إلاّ أنّ عدداً من المصطلحات الحديثية المهمّة لا تزال موضعاً للنقاش حول معناها وما أراد الفقهاء المتقدّمون منها بالضبط ، فلا تزال مصطلحات : القويّ ، وصحيح الحديث ، والثبت ، والأثر ، ومن أسند عنه موضع نقاش وبحث ، وتلك هي جزء من التحدّيات العلمية التي تواجه بحوث علم دراية الحديث اليوم.
__________________
(١) مقباس الهداية ١ / ١٧٧.
(٢) مقباس الهداية ١ / ١٧٦.
(٣) مقباس الهداية ١ / ١٧٦.
الفصل الثالث
المدارس الحديثية في التاريخ الإمامي
مقدّمة :
بعد أن كُتبت الأصول الأربعمائة ، ثمّ تلتها المجاميع الحديثية الكبرى ، اتّجه العرف العلمي الإمامي إلى تنشيط البحث العلمي حول رواة الحديث وسيرتهم ، ثمّ كلّ ما يتعلّق بعلم الحديث من حيث السند والمتن ، وهذا هو جوهر علم الدراية. فصُنّفت المصنّفات العلمية التي حاولت وضع الضوابط الخاصّة بالأخذ بالحديث الصحيح أو الحسن أو الموثّق وتشخيص الضعيف والمهمل.
وفي البداية كان الحديث الشريف قد كُتب زمن النبيّ(صلى الله عليه وآله) عن طريق أهل البيت عليهمالسلام ، ولم تكن بالطبع حاجة حينئذ إلى علم الدراية ، ولكن عندما طوت العصور صحفها ، وتقدّم الزمن ، ظهرت الحاجة إلى معرفة سلسلة الإسناد ، ومطابقة المتن للأصول العامّة للدين ، فبدأت الدراسات العلمية لعلم الدراية والحديث ، ومنهجنا أن نضع ذلك الفيض العلمي لعلمائنا الأبرار على شكل مدارس ، لكلّ مدرسة قرن كامل من الزمان.
مدرسة القرن الأوّل الهجري :
تشير الدلائل التاريخية إلى أنّ أوّل من كتب حديث النبي(صلى الله عليه وآله) هو عليّ ابن أبي طالب عليهالسلام ، وفي ذلك كتابان لهما أهمّية عظيمة ، وهما :
١ ـ الصحيفة الجامعة : ويسمّى كتاب عليّ عليهالسلام ، وهو من إملاء النبيّ(صلى الله عليه وآله) وخطّ عليّ عليهالسلام بيده ، فكان أوّل تدوين للسنّة النبوية الشريفة ، وكان أئمّة أهل البيت عليهمالسلام كالسجّاد والباقر والصادق عليهالسلام يشيرون إلية بإكبار ، فكان الإمام الصادق عليهالسلام يقول : «وإنّ عندنا الجامعة ، وما يدريهم ما الجامعة؟ ! صحيفة طولها سبعون ذراعاً بذراع رسول الله(صلى الله عليه وآله) وإملائه من فلق فيه ، وخطّ علىّ بيمينه»(١) ، و«إنّ عندنا ما لا نحتاجُ معه إلى الناس ، وإنَّ الناسّ ليحتاجون إلينا ، وإنّ عندنا كتاباً إملاء رسول الله(صلى الله عليه وآله) ، وخطّ علىّ عليهالسلام ، صحيفة فيها كلُّ حلال وحرام»(٢).
الدلالات :
أ ـ إنّ أئمة أهل البيت عليهمالسلام كانوا يصرّحون بأنّ الصحيفة الجامعة ضمّت أحاديث الرسول(صلى الله عليه وآله) فيما يتعلّق بالحلال والحرام ، أي الأحكام الشرعية الرئيسية ، أمّا الاستحباب والكراهة فربّما كُتبت في صحيفة أخرى ، أو ربّما حُفظت في القلوب.
__________________
(١) أصول الكافي ١ / ٢٣٩ ح ١.
(٢) أصول الكافي ١ / ٢٤١ ـ ٢٤٢ ح ٦.
ب
ـ لو افترضنا أنّ ذراع رسول الله(صلى الله عليه وآله) كان يقدّر
بمتر طولاً ، فإنّ المتر يمكن أن يكوّن خمس صفحات من كتاب ما ، فإذا كانت الجامعة
سبعين ذراعاً ، فالصحيفة الجامعة يمكن أن تقدّر بثلاثمائة وخمسين صفحة أو نحو ذلك ،
وهو كتاب كبير بكلّ المقاييس ، خصوصاً وهو يضمّ الأحاديث الصحيحة للنبيّ(صلى الله
عليه وآله) دون سلسلة سند. هذا إذا بنينا على
أنّ (سبعين ذراعاً) إنّما جاءت بصيغة الحقيقة ، لا بصيغة المجاز ، ولو كانت بصيغة المجاز
والمبالغة فيمكن أن يكون كتاب عليّ عليهالسلام أكبر من ذلك بكثير. ج
ـ إنّ هذا الكتاب هو أوثق كتاب حديثيّ على الإطلاق لأنّه خرج
مباشرة من فمّ النبيّ الشريف(صلى الله عليه وآله) إلى يمين علىّ عليهالسلام وخطّه ، فليس هناك
سلسلة سند ، بل سندٌ واحدٌ يسنده سيّد الأوصياء عليهالسلام عن سيّد المرسلين (صلى
الله عليه وآله). د
ـ إنّ في تلك الصحيفة علمُ الحديث كلّه ، فكما أنّ القرآن محفوظ
بين الدفّتين فإنّ أحاديث النبيّ(صلى الله عليه وآله) محفوظة في ذلك الكتاب ، ولذلك
احتاج المسلمون له ، ومن كان عنده ذلك الكتاب لا يحتاج إلى محدِّث آخر ، ولا إلى فقيه
، ولا إلى رواية. ٢ ـ كتاب الجَفْر : وهو كتاب كتبه عليّ
بن أبي طالب عليهالسلام على جلد شاة أو جلد
ثور ، فيه أحاديث رسول الله(صلى الله عليه وآله) مباشرة. فالجَفْرُ لغةً : «من
أولاد الشاة إذا عَظُم واستكرش. قال أبو عبيد : إذا بلغ ولد المعزى أربعة أشهر ، وجَفَرَ جنباه ، وفُصل عن أمّهِ ، وأخذ في الرعي فهو جَفَرٌ»(١).
وطالما ذكر المؤرّخون الجفر والصحيفة الجامعة كتابان للإمام عليهالسلام ، «قال ابن طلحة : الجفر والجامعة كتابان جليلان ، أحدهما ذكره الإمام علىّ ابن أبي طالب عليهالسلام وهو يخطب بالكوفة على المنبر ، والآخر أسرَّه [إليه] رسول الله(صلى الله عليه وآله) ، وأمره بتدوينه»(٢).
وكان كتاب الجفر معروفاً لدى المسلمين ، إلى درجة أنّ أبا العلاء المعرّي ذكره في قصيدته ، وهو يردّ فيها على من أنكر حقيقة العلم الذي حواه ذلك الكتاب ، فيقول :
|
لقد عَجِبوا لأهلِ البيتِ لمّا |
|
أروهُمْ عِلمَهُمْ في مَسْكِ جَفْرِ |
|
وَمِرآةُ المُنَجِّمِ وهي صُغرى |
|
أرتْهُ كُلَّ عَامِرَة وقَفْرِ(٣) |
والظاهر أنّ محتويات (الجفر) و(الجامعة) وما فيهما من أحاديث وروايات قد وجدت طريقها إلى الكتب الحديثية الكبرى كالكافي ، والفقيه ، والاستبصار ، والتهذيب.
مصنّفات الأركان الأربعة :
ولم يكن الإمام عليّ بن أبي طالب عليهالسلام لوحده في ميدان كتابة
__________________
(١) لسان العرب ٢ / ٣٠٤.
(٢) كشف الظنون ١ / ٥٩١ ـ ٥٩٢ تحت عنوان : علم الجفر والجامعة.
(٣) لزوم ما لا يلزم ٢ / ٧٤٨. المَسْك : الجلد.
الحديث ، بل آزره أربعة من أعاظم الصحابة وهم : أبو ذر ، وسلمان الفارسي ، والمقداد بن الأسود ، وعمّار بن ياسر.
١ ـ ذكر الشيخ الطوسي (ت ٤٦٠ هـ) في كتابه (الفهرست) بأنّ لأبي ذر الغفاري جندب بن جنادة (ت ٣٢ هـ) كتاباً عنونه باسم (الخطبة) ذكر فيه أحداث ما بعد وفاة النبيّ(صلى الله عليه وآله).
٢ ـ وصنّف سلمان الفارسي (ت ٣٤ هـ) كتاباً بعنوان (حديث الجاثليق) ، يرويه عنه أبو وقّاص كما ذكره الشيخ في الفهرست باسناده إلى أبي وقّاص عن سلمان ، ويرويه عن سلمان أيضاً أبو عمرة زاذان الفارسي كما وقع في سند هذا الحديث المروي بطوله في أمالي الشيخ الطوسي بروايته عن الشيخ المفيد عن شيخه أبي الحسن عليّ بن خالد المراغي باسناده إلى زاذان عن سلمان. وجاثليق (أي كاثوليك) هو عالم النصارى ورئيس وفدهم الذين بُعثوا إلى المدينة المنوّرة لتحقيق دين الحقّ فوردوها بعد رحلة النبيّ(صلى الله عليه وآله) وفي خلافة أبي بكر ، وحكاهُ نقلاً عن أمالي الشيخ في المجلّد الثالث من البحار في الاحتجاجات التي [كانت] لأمير المؤمنين عليهالسلام على النصارى(١).
مصنّفات أخرى :
١ ـ وصنّف الصحابي أسلم بن رافع (ت ٤٠ هـ) مولى رسول الله(صلى الله عليه وآله)
__________________
(١) الذريعة ٦ / ٣٧٦
وخازن أمير المؤمنين عليهالسلام على بيت أموال المسلمين بالكوفة كتاباً بعنوان (كتاب السنن والأحكام والقضايا) ، مشتملاً على أحاديث النبيّ(صلى الله عليه وآله) في أبواب : الصلاة ، والصيام ، والحجّ ، والزكاة ... الخ.
٢ ـ وصنَّف من شايع أهل البيت عليهمالسلام من الذين لم يدركوا عصر النبيّ(صلى الله عليه وآله) ، لكنّهم كانوا موالين للعترة الطاهرة مصنّفات حديثية ، منهم : الأصبغ بن نباتة ، والحرث بن عبد الله ، وربيعة بن سميع ، وسُلَيم بن قيس الهلالي ، وعُبيد الله بن الحرّ ، وعُبيد الله بن أبي رافع ، وعلي بن أبي رافع ـ وهما أخَوان كانا يكتبان لعليّ عليهالسلام ـ ومحمّد بن قيس البجلي ، وميثم التمّار (ت ٦٠ هـ) ، ويعلى بن مرّة.
مدرسة القرن الثاني الهجري :
شهد هذا القرن حركة فكرية واسعة قادها أئمّة أهل البيت عليهمالسلام خصوصاً الإمامين الباقر (ت ١١٤ هـ) والصادق (ت ١٤٨ هـ) عليهماالسلام.
ومن أعلام المدوّنين للحديث في هذا القرن : زيد بن علي الشهيد (ت ١٢٢ هـ) ، وجابر الجعفي (ت ١٢٧ هـ) ، والحسين بن ثور ، وأبان بن تغلب (ت ١٤١ هـ) ، وزياد بن المنذر المعروف بأبي الجارود (ت ١٥٠ هـ).
ومن الذين تركوا كتباً في الحديث ذُكرتْ في المصادر الروائية : زرارة ابن أعين (ت ١٥٠ هـ) ، ومحمّد بن مسلم (ت ١٥٠ هـ) ، وعبد المؤمن بن القاسم الأنصاري (ت ١٤٧ هـ) ، وأبو بصير (يحيى بن القاسم) ، وبسّام
الصيرفي ، وزكريّا بن عبد الله ، وحجدر بن المغيرة ، وحجر بن زائد ، وعبد الله بن ميمون القدّاح ، ومعاوية بن عمّار (ت ١٧٥ هـ).
وأحصى الحرّ العاملي (ت ١١٠٤ هـ) صاحب (وسائل الشيعة) أكثر من ستّة آلاف وستمائة كتاب(١) من مدوّنات الحديث عند مذهب أهل البيت عليهمالسلام خلال قرنين ونصف من صدر الإسلام.
وكان عصر الإمام الصادق عليهالسلام قد وصل القمّة في علم نقل الحديث ، إلى حدٍّ أن المحقّق الحلّي (ت ٦٧٦ هـ) قال واصفاً دور الإمام عليهالسلام : «... انتشر عنه من العلوم الجمّة ما بهر به العقول ، حتّى غلا فيه جماعة... وروى عنه من الرجال ما يقارب أربعة آلاف رجل ، وبرز بتعليمه من الفقهاء جمّ غفير ، كزرارة بن أعين ، وأخويه : بُكير وحمران ، وجميل بن درّاج ، ومحمّد بن مسلم ، وبريد بن معاوية ، والهشامين (هشام بن سالم ، وهشام بن الحكم) ، وأبي بصير ، وعبيد الله ومحمّد الحلبييّن ، وعبد الله بن سنان ، وأبي الصباح الكناني ، وغيرهم من أعيان الفضلاء. كُتِبَ من أجوبة مسائله أربعمائة مُصَنَّف ، سمّوها : أصولاً»(٢).
وفي ترجمة الثقة الحسن بن علىّ بن زياد الوشّا ، شهد أنّه أدرك في مسجد الكوفة تسعمائة شيخ ، كلٌّ يقول : «حدّثني جعفر بن محمّد عليه
__________________
(١) وسائل الشيعة ٣٠ / ١٦٥ ، الفائدة الرابعة من الخاتمة.
(٢) المعتبر : ٢٦ من المقدمة.
السلام»(١).
الأصول الأربعمائة :
وظهرت في هذا القرن مدوّنات شخصية دوّنت أحاديث الإمام عليهالسلام مباشرة ، سُمّيت لاحقاً بالأصول الأربعمائة ، وهي مدوّنات حديثية كتبها تلامذة الإمامين الباقر والصادق عليهماالسلام ، وصدرها يقول : حدّثني جعفر بن محمّد ، أو حدّثني محمّد بن عليّ.
وكانت تلك الأصول من الوثاقة بحيث : «إنّك لا ترى بالاستقراء أحداً من أهل الأصول قد رُمي بالضعف أصلاً ، إلاّ شاذٌّ شديد الشذوذ كالحسن ابن صالح بن حىّ ، ولعلّه ممّن اتّفقت له حالتان كما في كثير منهم ، وبأنّ أكثر هذه الأصول مرويّة عن ابن أبي عمير ، وصفوان بن يحيى ، والحسن ابن محبوب ونظرائهم»(٢).
والشيخ النعماني محمّد بن إبراهيم (من فقهاء القرن الرابع الهجري) يقول في عرضه لكتاب سُليم بن قيس الهلالي : «وليس بين جميع الشيعة ممّن حمل العلم ورواه عن الأئمّة عليهمالسلام خلافٌ في أنّ كتاب سُلَيم بن قيس الهلالي أصل من أكبر كتب الأصول التي رواها أهل العلم من حملة حديث أهل البيت عليهمالسلام ، وأقدمها ، لأنّ جميع ما اشتمل عليه هذا الأصل إنّما هو عن
__________________
(١) رجال النجاشي : ٣٩ ـ ٤٠ رقم ٨٠.
(٢) زاد المجتهدين في شرح بلغة المحدّثين : ١٦٤.
رسول الله(صلى الله عليه وآله) ، وأمير المؤمنين عليهالسلام ، وهو من الأصول التي ترجع الشيعة إليها ، وتعوّل عليها...»(١).
الدلالات :
١ ـ إنّ الأصل لغةً يعني : الاعتماد ، أي ما يبتنى عليه غيره ، ولذلك كانت تلك الأصول المعتمد والمرجع التي رُجع فيها في تصنيف المجاميع الحديثية المتأخّرة عنها ، كالكافي ، ومن لا يحضره الفقيه ، والتهذيب ، والاستبصار.
٢ ـ لاشكّ أنّ الميزة في تلك الكتب أو الأصول هو وثاقة مؤلّفيها ، إلى درجة أنّ الأصل أصبح صفةً مرادفةً للوثاقة ، أي أنّ الذي له أصلٌ كان موثقاً وإن لم يرد فيه توثيق.
٣ ـ إنّ الأصول الأربعمائة تحكي قول المعصوم عليهالسلام بصورة مباشرة ، وبدون واسطة غالباً ، وهذا أحد أسباب دقّتها وصدقها في نقل مراد المعصوم عليهالسلام.
٤ ـ اختصّت تلك الأصول بقول المعصوم عليهالسلام ، من دون ذكر آراء مصنّفيها أو ترجيحاتهم.
القرن الثالث الهجري :
صُنّفت في هذا القرن كتبٌ رجالية ، وربّما تطوّر الاهتمام بالرواة أكثر
__________________
(١) كتاب الغيبة : ١٠١ ـ ١٠٢ ذيل الحديث ٣٠ من الباب الرابع.
من الاهتمام بالرواية ، لأنّ كتب الأصول (الحديثية) كانت موجودة ، إلاّ أنّ المهمّ كان التدقيق في صحّة انتسابها.
١ ـ صنّف الحسن بن عليّ بن فضّال (ت ٢٢٤ هـ) كتاباً في الرجال. والمصنّف أدرك زمان الإمام الرضا عليهالسلام (ت ٢٠٣ هـ).
٢ ـ أبو محمّد عبد الله بن جَبلَة بن أبْجَر بن الكِناني (ت ٢١٩ هـ) صنّف كتاباً في الرجال.
٣ ـ البرقي (ت ٢٧٤ هـ) صنّف أيضاً كتاباً في الرجال.
القرن الرابع الهجري :
في القرنين الرابع والخامس نُقلت الأصول الأربعمائة إلى الموسوعات الحديثية الكبرى ، وهي : الكافي ، والتهذيب ، والاستبصار ، ومن لا يحضره الفقيه ، وقد تناولنا بالتفصيل تلك الموسوعات الحديثية في بحث النظرية الرجالية(١) ، لكنّنا نشير هنا إشارة عابرة إلى تلك الكتب لعلاقتها بالموضوع الذي نحن فيه :
١ ـ الكافي ، للشيخ محمّد بن يعقوب الكليني البغدادي (ت ٣٢٩هـ) ، وعدد الأحاديث الموجودة فيه (١٦١٩٩) حديثاً.
٢ ـ من لا يحضره الفقيه ، للشيخ محمّد بن عليّ بن الحسين بن موسى بن بابويه القمّي (ت ٣٨١هـ) ، المعروف بالشيخ الصدوق ، ومجموع
__________________
(١) راجع مجلّة تراثنا الأعداد ٨٩ ـ ٩٠ و ٩١ ـ ٩٢.
أحاديث الكتاب (٥٩٦٣) حديثاً.
٣ ـ تهذيب الأحكام ، لشيخ الطائفة أبي جعفر محمّد بن الحسن الطوسي (ت ٤٦٠هـ) ، ومجموع أحاديث الكتاب (١٢٥٩٠) حديثاً.
٤ ـ الإستبصار فيما اختلف فيه من الأخبار ، لشيخ الطائفة أبي جعفر محمّد بن الحسن الطوسي (ت ٤٦٠هـ) ، ومجموع أحاديث الكتاب (٥٥٢١) حديثاً.
قال الشهيد الثاني (ت ٩٦٦هـ) في (شرح البداية) : «أحسن ما جُمع منها [أي كتب الحديث] : كتاب (الكافي) لمحمّد بن يعقوب الكليني ، و(التهذيب) للشيخ أبي جعفر الطوسي ، ولا يُستغنى بأحدهما عن الآخر ، لأنّ الأوّل : أجمع لفنون الأحاديث ، والثاني : أجمع للأحاديث المختصّة بالأحكام الشرعية.
وأمّا (الإستبصار) فإنّه أخصّ من (التهذيب) غالباً ، فيمكن الغناءُ عنه به ، وإن اختصّ بالبحث عن الجمع بين الأخبار المختلفة ، فإنّ ذلك أمرٌ خارج عن أصل الحديث.
فكتاب (من لا يحضره الفقيه) حسنٌ أيضاً ، إلاّ أنّه لا يخرجُ عن الكتابين غالباً...»(١).
القرن الخامس الهجري :
ربّما يكون هذا القرن بداية مرحلة نشوء علم الدراية ، لأنّ البحث عن
__________________
(١) شرح البداية :
سند الحديث ومتنه قبل ذلك كانت قضية فطرية طبيعية يحكم بها العقل والذوق الشرعي للفقهاء. لكن في هذا القرن بدأ الإحساس بتنظيم قواعد علم الدراية ، وكان في ذلك كتابان :
١ ـ أصول علم الحديث ، لأبي عبد الله محمّد بن عبد الله الحاكم النيسابوري (ت ٤٠٥ هـ) صاحب تاريخ نيسابور ، الذي عدّه الشيخ الحرّ في خاتمة الوسائل من الكتب المعتمدة للشيعة التي ينقل عنها بالواسطة. قال الشيخ آقا بزرك الطهراني (ت ١٣٨٩ هـ) : «وترجمه في الرياض في القسم الأوّل المختصّ بعلماء الأصحاب ، ونسَبَ إليه هذا الكتاب ، وكذا في باب الكنى والألقاب منه. ويظهر ذلك من الذهبي في تذكرة الحفّاظ حيث حكى عن ابن طاهر أنّه رافضيّ... ثمّ اختار أنّه شيعيّ لا رافضيّ ، ويحكي الجزم بتشيّعه عن ابن تيمية أيضاً ، لكنّه احتمل جمع من الأعلام أنّ رمي هؤلاء إيّاه بالتشيّع لإرادة إبطال احتجاج الشيعة بما أورده في مستدركه وغيره ممّا يضرّ بعقائدهم وهو غير بعيد فراجعه. وبسط القول فيه سيدنا في تأسيس الشيعة. وذكر أنّه أوّل من ألّف في هذا الفنّ ، وأنّ معرفة علوم الحديث المذكور في كشف الظنون هو هذا الكتاب الموجود في مكتبة الخيّاطين بدمشق ومكتبة محمّد باشا بإسلامبول. والظاهر اتّحاده مع المدخل إلى الأكليل في أصول علم الحديث وكذا مع المدخل إلى العلم الصحيح»(١).
٢ ـ شرح أصول دراية الحديث ، لعليّ بن عبد الحميد الحسيني (من
__________________
(١) الذريعة ٢ / ١٩٩.
المحتمل من أعلام القرن الخامس الهجري) الذي يروي عنه الشهيد الأوّل (ت ٧٨٦ هـ) ، وأبو العبّاس أحمد بن فهد (ت ٨٤١ هـ) (١).
القرن السادس الهجري :
١ ـ مختصر رسالة في أحوال الأخبار ، للشيخ سعيد بن هبة الله قطب الدين الراوندي (ت ٥٧٣هـ) (٢) ، وهي مختصر للرسالة الأصل ، وفيها بعض مفاهيم علم الدراية ، حيث يتناول أقسام الخبر ، ويقول : «اعلم : أنّ التواتر ـ في اللغة ـ يقع على الثلاثة فما فوقها.
والمراد به : الجماعة التي يستحيل عليها التواطؤ على الأمر ، لبعد ديارها ، واختلاف أهوائها وآرائها ، فمتى حصلت على ذلك ، وقع العلمُ بصحّة خبرها عند مشاهدتها.
ثمّ هذا الخبرُ قد جاءَ بعينه في كثير من الشرع عنهم عليهمالسلام ، وعُدِمَ من بعضه :
فما جاء فيه : كالصلاة وحدودها ، والزكاة وحكمها ، والصوم وأحكامه ، والحجّ وشرائطه ، والنكاح ووجوهه ، والطلاق وصفاته ، وتحريم كلّ مسكر.
__________________
(١) تأسيس الشيعة : ٢٩٥.
(٢) مختصر رسالة في أحوال الأخبار ، للراوندي ، تحقيق : السيّد محمّد رضا الحسيني الجلالي ، مجلّة (علوم الحديث) العدد الأوّل محرم ١٤١٨ هـ ـ ص ٣٠٥ ـ ٣٣٤.
وما عُدِمَ منه : فمسائل في الديّات ، ومسائل في الحدود ، وأبواب من العِدَد ، ومسائل في حوادث محصورة ، وأدعية جاءت في الصلوات والزيارات ونحوها.
وهذا الجنسُ ـ وإنْ عُدِمَ منه التواترُ ـ فلم يُعْدَمْ منه دلالته القائمة مقام َ التواترُ ، على ما نذكره»(١).
وفي الفصل الثالث ، يقول : «الذي يلي هذا الثاني في الحجّة : نقل متوسّط عن إمام في ما يلزم فرضه في حال البلاغ ، لوجوب عصمته في الأداء ، وإن عُدِمتْ ممّا عدا ذلك ، بدلالة حكمة القديم تعالى في تكليفه ، واستحالة إلزامه إصابة الحقّ بوساطة مَنْ يُبدِّل ما حُمِّل.
وهذه الصفة كانت في جماعة من رسُل النبيّ(صلى الله عليه وآله) ووسائطه بينه وبين من نابَ عنه في شرعه ، وكذلك جماعة من رُسُل الأئمّة والأبواب الرسمية الإمامية خاصّة.
وإذا ثبتَ بصفة من ذكرنا خبرٌ مرويٌّ كفى في حجّيته روايته ، ووجب العلم بدلالته والعمل به»(٢).
القرن السابع الهجري :
وبقي البحث في علم الدراية ضعيفاً حتّى شمّر ابن طاووس (ت
__________________
(١) مختصر رسالة في احوال الأخبار : ٣٢٢.
(٢) مختصر رسالة في أحوال الأخبار : ٣٢٢ ـ ٣٢٣.
٦٧٣هـ) ساعده في كتابة كتابه الرجالي (حلّ الإشكال في معرفة الرجال) الذي أصبح كتاباً رائداً في الدراية أيضاً.
حلّ الإشكال في معرفة الرجال ، لابن طاووس ، جمال الدين أحمد ابن موسى بن جعفر (ت ٦٧٣ هـ) ، وهذا الكتاب أوّل من قسّم الحديث إلى أربعة أقسام ، فاعتُبر مصنّفه أوّل من ابتكر تقسيم مصطلحات الحديث إلى : الصحيح ، والحسن ، والموثّق ، والضعيف.
وقد أخذ منه العلاّمة الحلّي في كتابه (خلاصة الأقوال) ، وكذلك ابن داود في كتابه (الرجال).
القرن الثامن الهجري :
شرح أصول دراية الحديث ، للسيّد عليّ بن عبد الكريم بن عبد الحميد النجفي النيلي (من علماء القرن الثامن) تلميذ العلاّمة الحلّي.
القرن العاشر الهجري :
وهذا القرن خصب في مؤلّفات علم الدراية في التأريخ الإمامي ، حيث صدرت الكتب التالية :
١ ـ دراية الحديث ، للمحقّق الكركي ، نور الدين عليّ بن الحسين ابن عبد العالي (ت ٩٤٠ هـ).
٢ ـ زين الدين بن علي بن أحمد الشامي العاملي ، الشهيد الثاني (ت
٩٦٦ هـ) وله ثلاثة كتب في الدراية ، وهي :
أ ـ البداية في علم الدراية : أوّله (نحمدك اللهمّ على البداية...).
ب ـ شرح بداية الدراية : وهو شرحٌ كتبه المصنّف يشرح فيه كتابه الأوّل (البداية في علم الدراية) شرحاً مزجيّاً انتهى منه سنة (٩٥٩ هـ) ، أوّل الشرح (نحمدك اللهمّ على حسن توفيق البداية في علم الدراية...) ، طبع المتن والشرح مجتمعاً بطهران سنة (١٣١٠ هـ) وعليه حواش للشيخ عبد الواحد العاملي كما ذكرها صاحب الرياض.
ج ـ غنية القاصدين في معرفة اصطلاحات المحدّثين : صرّح به في آخر شرح درايته الموسومة (بداية الدراية) ، وقال : «من أراد الاستقصاء فيها مع ذكر الأمثلة الموضّحة للمطالب فعليه بكتابنا (غنية القاصدين في معرفة اصطلاحات المحدّثين) فإنّه قد بلغ في ذلك الغاية»(١).
٣ ـ وصول الأخيار إلى أصول الأخبار ، للعاملي ، للشيخ حسين بن عبد الصمد العاملي (ت ٩٨٤ هـ).
٤ ـ منهاج الهداية إلى علم الدراية ، للسيّد حسين الحسيني الجعفري (ت ٩٨٧هـ).
القرن الحادي عشر الهجري :
استمرّت شرارة البحث الحديثي في هذا القرن أيضاً ، وصدرت كتب
__________________
(١) الذريعة ١٦ / ٦٨.
مهمّة أيضاً تبحث ذلك العلم ، ومنها :
١ ـ التحرير الطاووسي ، ومنتقى الجمان في الأحاديث الصحاح والحسان ، لصاحب المعالم حسن بن زين الدين العاملي (ت ١٠١٠ هـ).
٢ ـ الوجيزة في علم الدراية ، لبهاء الدين العاملي المعروف بالشيخ البهائي (ت ١٠٣٠ هـ) ، وأصبح الكتاب محوراً لدراسة علم الدراية في الحوزة لفترة طويلة. وكتب الشيخ البهائي مقدّمة في الدراية في كتابه الفقهي (مشرق الشمسين).
٣ ـ الرواشح السماوية ، للمحقّق محمّد باقر الحسيني الأسترآبادي المعروف بـ : (ميرداماد) (ت ١٠٤١ هـ) ، ويحتوي الكتاب على مسائل علم الدراية ومصطلحاته.
والكتاب يبحث دراية الحديث وينتقد آراء من سبقه من الفقهاء ، ويطرح رأيه بقوّة. يبدأ بشرح خطبة الشيخ الكليني (ت ٣٢٩هـ) على كتاب (الكافي) ، ثمّ يعقد المصنّف تسعاً وثلاثين راشحة أغلبها في مسائل علم الدراية ، وبعضها في أحوال بعض الرواة ، والبعض الآخر في الأبحاث اللغوية ، وأصول الفقه.
ومن رواشح المصنّف : تعريف الحديث الصحيح ، وفي صحّة أحاديث إبراهيم بن هاشم ، وصحّة أحاديث عبد العظيم الحسني... ، وفي الجرح والتعديل ، ومراسيل ابن أبي عمير ، والأصول الأربعمائة ، وفي تعارض الجرح والتعديل ، وغيرها من مواضيع علم الدراية.
نماذج من الكتاب : قال في الراشحة الثانية [في تعريف الحديث الصحيح] : «لعلماء الجمهور ـ كابن الصلاح ، والنواوي ، وابن جماعة ، والطيّبي وغيرهم ـ اعتبروا في حدّ الصحيح سلامته عن الشذوذ والعلّة ، وكونه مرويٌّ من يكون مع العدالة ضابطاً.
وأصحابنا ـ رضوان الله عليهم ـ أسقطوا ذلك عن درجة الاعتبار ، وهو الحقّ...»(١).
وقال في الراشحة الرابعة [في صحّة أحاديث إبراهيم بن هاشم] : «الأشهر الذي عليه الأكثر عدّ الحديث من جهة إبراهيم بن هاشم أبي إسحاق القمّي في الطريق حسناً ، ولكن في أعلى درجات الحسن ، التالية لدرجة الصحّة ، لعدم التنصيص عليه بالتوثيق.
والصحيح الصريح عندي أنّ الطريق من جهته صحيح ، فأمره أجلّ ، وحاله أعظم من أن يتعدّل ويتوثّق بمعدِّل وموثِّق غيره ، بل غيره يتعدّل ويتوثّق بتعديله وتوثيقه إيّاه...»(٢).
وفي الراشحة التاسعة [في توثيق السكوني] قال : «لقد ملأ الأفواه والأسماع ، وبلغ الأرباع والأصقاع أنّ السكوني ـ بفتح السين نسبة إلى حيٍّ من اليمن ، الشعيري الكوفي ، وهو إسماعيل بن أبي زياد ، واسم أبي زياد : مسلم ـ ضعيف ، والحديث من جهته مطروح غير
__________________
(١) الرواشح السماوية : ٧٥ الراشحة الثانية.
(٢) الرواشح السماوية : ٨٢ الراشحة الرابعة.
مقبول ؛ لأنّه كان عاميّاً حتّى صار من المثل السائر في المحاورات : الرواية سكونية.
وذلك غلط من مشهورات الأغاليط ، والصحيح أنّ الرجل ثقة ، والرواية من جهته موثّقة ، وشيخ الطائفة في كتاب العدّة في الأصول قد عدّ جماعة قد انعقد الإجماع على ثقتهم ، وقبول روايتهم ، وتصديقهم وتوثيقهم ، منهم : السكوني الشعيري وإن كان عاميّاً ، وعمّار الساباطي وإن كان فطحيّاً»(١).
٤ ـ جامع المقال فيما يتعلّق بأحوال الحديث والرجال ، للشيخ فخر الدين الطريحي (ت ١٠٨٥ هـ). ذكر المصنّف مصطلحات علم الحديث وما يجب على الطلبة معرفته في هذا العلم ، يضمّ مقدّمة وإثني عشر باباً وخاتمة. انتهى من تصنيفه عام (١٠٥٣هـ).
القرن الثاني عشر الهجري :
١ ـ شرح الوجيزة في الدراية. الأصل للشيخ البهائي ، والشارح عبد النبي بن الشيخ المفيد الشيرازي (من علماء القرن الثاني عشر) ، أوّله (الحمد لله الذي أرشدنا إلى فهم الرواية بالدراية ، وأنقذنا من ظلم الغواية من البداية إلى النهاية...). ذكر في آخره أنّه خلاصة ما يتوقّف عليه الاجتهاد ، والزيادة عليه تضييع للعمر. تاريخ كتابة النسخة في سنة
__________________
(١) الرواشح السماوية : ٩٧ الراشحة التاسعة.
(١١٨٧ هـ) (١).
٢ ـ صفائح الإبريز في شرح الوجيز ، أيّ : الوجيزة البهائية في علم الدراية ، للسيّد أمجد حسين بن منوّر علي السونري (من المرجّح أنّ المصنّف عاش في القرن الثاني عشر). طبع بلكهنو. ذكرها مصنّف الذريعة ج ١٥ ص ٤٣.
٣ ـ سنن الهداية في علم الدراية ، للشيخ محمّد علي التبنيني (من المرجّح أنّ المصنّف عاش في القرن الثاني عشر). مرتّب على مقدّمة وفصول وخاتمة. أوّله (الحمد لله الذي صحّح عقائدنا بتصحيح الدراية...). قال الشيخ آقا بزرك (ت ١٣٨٩هـ) : «رأيتُ بخطّ بعض العلماء أنّ للشيخ محمّد الشهير بالتبنيني كتاب الدراية وشرحه الموسوم : ملخّص أسرار اليقين في شرح دراية المتّقين»(٢).
٤ ـ الكفاية في علم الدراية ، للشيخ عبد الله السماهيجي البحراني (ت ١١٣٥هـ).
٥ ـ مقدّمة جوامع الكلم ، للسيّد محمّد بن شرف الحسيني الجزائري (ت ١١٠٩هـ) أستاذ العلاّمة المجلسي (ت ١١١١هـ) صاحب بحار الأنوار. يضمّ الكتاب مقدّمة في علم الدراية وكلّيات علم الحديث.
٦ ـ فائق المقال في علم الحديث والرجال ، لمهذّب الدين أحمد بن
__________________
(١) الذريعة ١٤ / ١٦٨.
(٢) الذريعة ١٢ / ٢٣٩.
عبد الرضا البصري الخراساني (من أعلام القرن الثاني عشر الهجري) من تلاميذ صاحب (وسائل الشيعة). ويضمّ الكتاب بين دفّتيه مواضيع علم الدراية.
القرن الثالث عشر الهجري :
١ ـ الإيجاز في قواعد الدراية والرجال ، لمحمّد جعفر بن سيف الدين الأسترآبادي (ت ١٢٦٣ هـ). وهو رسالة موجزة في علم الدراية والرجال تقرب من ثلاثمائة بيت.
٢ ـ سبل الهداية في علم الدراية ، لعليّ بن الميرزا خليل الطبيب الطهراني (ت ١٢٩٦ هـ).
٣ ـ طريق الهداية في علم الدراية ، لمحمّد مولانا الموسوي السرابي التبريزي (القرن الثالث عشر الهجري).
٤ ـ المنتقى النفيس من درر القواميس ، للفاضل الدربندي (ت ١٢٨٦هـ) (١) ، يحتوي على تحقيقات في علم الرجال وعلم الدراية ، يقول المصنّف في (الورقة ٢) : «إنّي لمّا فرغتُ من تصنيف هذا الكتاب في فنّ الرجال ، ألحقتُ به بعد مدّة فنّ الدراية ، لأنّي رأيت أنّ تركه وطيّ الكشح
__________________
(١) مجلة (تراثنا) العدد ٢٤ ص ١٥٥ ـ ٢٣٧ تحقيق السيّد محمّد رضا الحسيني الجلالي.
عنه يفضي إلى عدم تمامية علم الإسناد وعلم أصول الحديث»(١).
ويقول في (الإجماع) (الورقة ٢٨) : «العبارة المنقولة في قضية الإجماع :
١ ـ في شأن جماعة كجميل ، هكذا : (أجمعت العصابة على تصحيح ما يصحّ عن هؤلاء وتعويلهم لما يقولون به ، وأقرّوا لهم).
٢ ـ في شأن بريد بن معاوية ، هكذا : (أجمعت العصابة على تعديلهم وانقادوا لهم بالفقه).
[المقصود منه] : إنّ المقصود من العبائر المختلفة شيء واحد ، والمقصود من كلّها شيء واحد ، والقرائن الدالّة على ذلك غير عزيزة.
فمنها : أنّه لولا أنّ الأمر كذلك لزم إحداث قول ثالث في المسألة.
[رأي المجلسي] : وقد صرّح المجلسي المتقدّم بأنّ المراد منها : أنّ هؤلاء ـ أي أهل الإجماع ـ عدول وثقات قبل قولهم من حيث إنّه تولّهم الإجماع.
فهذا كما ترى ممّا لا تأثير له أصلاً فيما وقع بعد واحد أو متعدّد منهم ، فليس حال الأسانيد ألف وقع فيها واحد أو متعدّد منهم إلاّ كحال سائر الأسانيد.
وهذا الرأي يتراءى ـ أيضاً ـ من طريقة جمع كثير في الكتب الفقهية الاستدلالية ، كما لا يخفى على من تتبّع كتب المحقّق ، والعلاّمة ،
__________________
(١) مجلة (تراثنا) العدد ٢٤ ص ١٦٤.
والشهيدين ، وصاحبي المعالم والمدارك.
[رأي المؤلّف] : والمتبادر من العبارة هو ما فهمه متأخّرو المتأخّرين من أنّ أسباب الضعف من الإرسال ، والإضمار والتعليق ، والوقف ، ووجود من هو ضعيف بأيّ نحو كان ضعفه ، ممّا لا يؤثر بعد واحد أو متعدّد من أصحاب الإجماع ، بل إرادة هذا المعنى مما انعقد عليه إجماع متأخّري المتأخّرين ، وهذا المسلك هو الأنسب الأولى»(١).
٥ ـ مقدّمة كتاب (جامع المعارف والأحكام في مسائل الحلال والحرام) ، للسيّد عبد الله بن محمّد رضا شبّر الحسيني الكاظمي (ت ١٢٤٢هـ). كتب المصنّف في المقدّمة مقاصد علم الدراية في عدّة مقامات.
٦ ـ سبل الهداية في علم الدراية ، لعليّ بن خليل الرازي الطهراني (ت ١٢٩٦هـ). وهي رسالة في علم الدراية تضمّ مقدّمة وأبواب ثلاثة :
الأوّل : تقسيم الحديث ، الثاني : فيمن يقبل حديثه ، الثالث : طرق تحمل الحديث ، وخاتمة تتضمّن فوائد رجالية.
٧ ـ مقدّمة (منهج المقال) ، للوحيد البهبهاني ، محمّد باقر بن محمّد أكمل (ت ١٢٠٦هـ). حيث كتب في المقدّمة خمسة فوائد رجالية ، هي : أوّلاً : في بيان الحاجة إلى علم الرجال ، ثانياً : بيان طائفة من الاصطلاحات المتداولة في الفنّ وفائدتها (كالممدوح ، والثقة ، والصحيح ، والضعيف ،
__________________
(١) مجلة (تراثنا) العدد ٢٤ ص ١٧٨.
والمضطرب الحديث ونحوها) ، ثالثاً : في سائر أمارات الوثاقة والقوّة ، رابعاً : بعض مصطلحات صاحب الفوائد ، خامساً : في طريق ملاحظة الرجال.
٨ ـ الفوائد الغروية (عمدة المقال في علمي الدراية والرجال) ، لأبي طالب بن أبي تراب الحسيني القائني (ت ١٢٩٣هـ) ، في قسمين : الأوّل : علم الرجال ، الثاني : علم الدراية.
القرن الرابع عشر الهجري :
١ ـ دراية الحديث ، للميرزا محمّد التنكابني (ت ١٣٠٢ هـ).
٢ ـ شرح الوجيزة البهائية في علم الدراية ، للميرزا محمّد بن سليمان التنكابني (ت ١٣٠٣ هـ). وربّما هو نفس مصنّف دراية الحديث ، وكون الاختلاف في تاريخ وفاته تصحيف.
٣ ـ توضيح المقال في علم الدراية والرجال ، للمولى علي الكني (ت ١٣٠٦ هـ). والمصنّف من تلامذة الشيخ النجفي صاحب جواهر الكلام (ت ١٢٦٦ هـ) ، مطبوع مع (رجال الشيخ أبي علي) ، وأضيفت على طبعة (١٣٠٢ هـ) استدراكات الشيخ النوري.
يتناول فيه المصنّف تعريف علم الرجال ، وموضوعه ، وفائدته ، ثمّ يتناول معرفة ذوات رجال السند ، ثمّ يحقّق في عدد من الرجال ، مثل : محمّد بن إسماعيل ، وأبي بصير ، وعمر بن يزيد.
وفيما يتعلّق بالدراية ، يعرض صفات رجال السند في الجرح والتعديل وأحوالهم ، ثمّ يعرض أقسام الحديث ، وأنحاء تحمّله.
يقول في معرض ألفاظ المدح المطلق : «(ومنها : قولهم (ثقة) فقد حُكي عن جماعة من المحقّقين أنّه إذا قال النجاشي : ثقةٌ ، ولم يتعرّض لفساد المذهب ، فظاهره أنّه عدل إماميٌّ ، لأنّ ديدنه التعرّض للفساد ، فعدمه ظاهرٌ في عدم ظفره ، وهو ظاهر في عدمه ، لبُعد وجوده مع عدم ظفره ، لشدّة بذل جهده وزيادة معرفته) (١).
وفي الفوائد(٢) المشار إليها ـ بعد حكاية ما ذُكر ـ : (لا يخفى أنّ الرويّة المتعارفة المسلّمة أنّه إذا قال : عدل ـ النجاشي كان أو غيره ـ : ثقة ، الحكم بمجرّده بكونه عدلاً إماميّاً ـ كما هو ظاهر ـ إمّا لما ذُكر أو لأنّ الظاهر التشيّع ، والظاهر من الشيعة حسن العقيدة ، أو لأنّهم وجدوا أنّهم اصطلحوا ذلك في الإمامية وإن أطلقوا على غيرهم مع القرينة ، فإنّ معنى (ثقةٌ) عادل ثبْتٌ ، فكما أنّ (عادل) ظاهر فيهم فكذا ثقة ، أو لأنّ المطلق ينصرف إلى الكامل أو لغير ذلك) (٣). انتهى.
قلتُ : المستفاد من [آخر] كلامه استفادة الضبط الذي يرادف الثبت وضعاً أو استعمالاً أو إرادةً أو يقرب منه من اللفظ المزبور ، وهو الظاهر من
__________________
(١) منتهى المقال ١ / ٤٣.
(٢) أي فوائد الوحيد البهبهاني.
(٣) فوائد الوحيد البهبهاني : ١٨.
الفصول(١) ، بل من جملة ممّن عاصرناهم من المشايخ.
ويؤيّده جريان ما استندوا إليه في استفادة الإمامية في استفادة الضبط وزيادة عرفتها في اللفظة السابقة ، ولذا تراهم يصحّحون السند إذا كان رجاله ممّن قيل في حقّه : ثقة ، بل الغالب في الرجال إطلاق هذه اللفظة دون (عدل) أو (عادل)»(٢).
٤ ـ دراية الحديث ، لمحمود بن الميرزا عليّ أصغر شيخ الإسلام الطباطبائي التبريزي (ت ١٣١٠ هـ).
٥ ـ ثلاثة كتب كتبها تاج العلماء علي محمّد بن دلدار علي النقوي (ت ١٣١٢ هـ) في الدراية ، وهي :
أ ـ سلسلة الذهب في شرح الوجيزة في الدراية. وهذا هو شرحه الكبير للوجيزة.
ب ـ شرح الوجيزة البهائية. وهو شرح متوسّط للوجيزة.
ج ـ الجوهرة العزيزة في شرح وسيط الوجيزة. وهو شرح صغير للوجيزة.
٦ ـ دراية الحديث ، لمحمّد حسين بن المير محمّد علي المرعشي (ت ١٣١٥ هـ) (٣).
__________________
(١) الفصول الغروية : ٣٠٢.
(٢) توضيح المقال في علم الرجال : ١٨٤ ـ ١٨٥.
(٣) الذريعة ٨ / ٥٥.
٧ ـ تميمة الحديث في علم الدراية ، لأبي الفضل بن ميرزا أبي القاسم الطهراني (ت ١٣١٦ هـ).
٨ ـ دراية الحديث ، لمحمّد تقي بن محمّد باقر الأصفهاني (ت ١٣٣٢ هـ). مطبوعة في آخر كتابه (جامع الأنوار) بعنوان رسالة في الدراية.
٩ ـ الدرّة العزيزة في شرح الوجيزة ، لعلي بن المير محمّد حسين ابن محمّد الشهرستاني (ت ١٣٤٤ هـ). الأصل هو الوجيزة في الدراية للشيخ البهائي.
١٠ ـ الدرّة الفاخرة (منظومة في علم دراية الحديث) ، نظم الملاّ حبيب الله الشريف الكاشاني (ت ١٣٤٠هـ). وهي منظومة شعرية(٨) مجموع أبياتها (٢٤١) بيتاً ، منها :
في أصول الحديث :
|
وهو صحيحٌ وموثقٌ حَسَنْ |
|
وما سواها فضعيفٌ قد وهَنْ |
|
وفي القوىِّ عندهُم قولانِ |
|
فعدَّهُ بعضٌ من الحسانِ |
|
وهذه الأصولُ للأخبارِ |
|
إذ حكمها في الباقياتِ جارِ |
١١ ـ مقباس الهداية في علم الدراية ، للشيخ عبد الله المامقاني (ت ١٣٥١ هـ) ، وله أيضاً تنقيح المقال في علم الرجال.
__________________
(١) مجلّة (علوم الحديث) ، الدرّة الفاخرة للشريف الكاشاني ، العدد الأوّل محرّم ١٤١٨ ص ٣٣٥.
١٢ ـ نهاية الدراية في شرح الوجيزة ، الشارح السيّد حسن صدر الدين (ت ١٣٥٤ هـ) ، والأصل هو الوجيزة للشيخ البهائي. فرغ منه سنة (١٣١٤هـ).
١٣ ـ دراية الحديث ، للسيّد مهدي بن السيّد إسماعيل الموسوي الهروي (ت ١٣٦٦ هـ).
١٤ ـ رسالة مختصرة في الدراية ، للميرزا أبو الحسن الشعراني (ت ١٣٩٣هـ) ، ذكر فيها تعاريف : الأثر ، والسنّة ، وعلّة وجود الأخبار الكاذبة ، وسبب وضع الأحاديث ، وأقسام الخبر ، والتواتر ، وعلائم الكذب في الأخبار ، وأقسام الحديث ، والحديث الضعيف ، وألفاظ المدح والذمّ ، وطرق تحمّل الحديث ، وعبارة (أجمعت العصابة على تصحيح ما يصحّ عنه) (٩).
خاتمة الفصل :
وهكذا مرّت القرون الطويلة ، وهي حافلة بالعطاء في تطوير علم تحمّل الحديث وأدائه ، وتطوّرت أساليب البحث والمصطلحات ، إلاّ أنّ فكرة علم الدراية بقيت ثابتة ، وجوهرها التدقيق والتثبّت في سند الحديث ومتنه.
__________________
(١) مجلّة نور علم ، العدد ٥٠ ـ ٥١ ، ص ١٥٠ ـ ١٧٥.
فمن الصحيفة الجامعة وجفر الإمام عليّ عليهالسلام ومصنّفات أبي ذر وسلمان إلى الأصول الأربعمائة وكتب الرجال في القرنين الثالث والرابع والموسوعات الحديثية الكبرى التمس الفقهاء طرقاً في تدقيق الأحاديث سنداً ومتناً. وبدأت أُسس الدراية تتبلور على أيدي فقهاء كبار مثل : ابن طاووس (ت ٦٧٣هـ) ، والشهيد الثاني (ت ٩٦٦هـ) ، والشيخ البهائي (ت ١٠٣٠هـ) ، والمحقّق الداماد (ت ١٠٤١هـ) ، والشيخ الطريحي (ت ١٠٨٥هـ) ، والشيخ المامقاني (ت ١٣٥١هـ) ، والسيّد حسن الصدر العاملي (ت ١٣٥٤هـ) ، فوضعوا كتباً ومصنّفات رئيسية في علم دراية الحديث.
وللبحث صلة...
|
العلماء والأسر العلمية في قرية العكر جوانب مضيئة من التاريخ الثقافي للقرى البحرانية |
|
يوسف مدن
بسم الله الرحمن الرحیم
مقدّمة البحث :
منذ صغرنا ونحن نسمع بعض الناس يتحدّثون بكلام غير موضوعيٍّ عن قرية العكر كمنطقة فقيرة في تاريخها الثقافي ، وقد بقي البعض من بني جلدتنا لزمن ليس بقصير يكرّر هذا الكلام بلغة استعلائية حتّى أصبحت لديهم من المسلّمات التاريخية التي لا تقبل الشكّ ، ولم يسلم من هذا الاعتقاد التعسّفي إلاَّ قليل من الناس كانوا يعتقدون بمنطق التاريخ وقواعد العلم الصحيح بأنّ قرية العكر كسائر القرى البحرانية العامرة والبائدة قد أسهمت ـ بقدر معيَّن من قدراتها الذاتية ـ في حركة النهضة الثقافية والروحية في البحرين خلال قرونها الهجرية الأربعة المنصرمة ـ من القرن الحادي عشر حتّى القرن الرابع عشر ـ.
فهذا الاعتقاد سرى ـ ببالغ الأسف ـ في العقل الشعبي الجمعي وهيمن عليه حتّى زمن قريب من عصرنا ، وما تزال بصماته محفورة في الذاكرة الاجتماعية لدى البعض من الناس ، ولكن نذكِّر هؤلاء بأنّه يكفي هذه القرية فخراً أنّها انجبت شخصية كالشيخ أحمد بن الحاج محمّد بن أحمد سرحان ، وكذلك أنجبت من العلماء وذوي المعرفة من تقدّم عليه زمناً من أبنائها الذين شاركوا في التنمية الثقافية والروحية للمجتمعات المحلّية التي سكنوا فيها.
وظلّ الجدل قائماً يراوح مكانه بأنّ قرية العكر حتّى مع إنجاب هذا العالم الجليل وغيره من العلماء ما تزال فقيرة في تاريخها الثقافي والمعرفي وهذا حكم ظالم بكلِّ مقاييسه ، فالمجتمعات الإنسانية في أيِّ عصر أو مكان لا تسير دائماً في حركتها على وتيرة واحدة ، بل تتأرجح بين مؤشّرات التقدّم وعوامل التراجع غير الطبيعية بحسب ظروف وعوامل ذاتية أو خارجية تؤثّر في المسيرة الثقافية والاجتماعية والروحية للمجتمعات البشرية حضرية كانت أو قروية.
ومع ذلك فمن حقّ هذه القرية وتاريخها الثقافي أن تستردّ بعض جوانبه المضيئة حتّى وإنْ دفنته زوايا النسيان لفترة مؤقّتة طالت أو قصرت في عمود الزمان ، وغيَّبته عن الوعي الإنساني منغّصات خارجة عن إرادتها أو بسبب ظروف ذاتية خاصّة بالمجتمع القروي للعكر ، فالإضاءة الثقافية بطبيعتها الذهنية والتاريخية لا يمكن طمسها للأبد ، وسوف تظلّ مختزنة في تراثها التاريخي حتّى تتهيّأ القرية للعودة إلى ذاتها.
وممّا لا شكّ فيه أنّه من حقِّ كلِّ الناس بلا استثناء الاعتقاد بشيء معيَّن
وفق وقائع محدّدة يعرفونها عن قضية ما ، ولكن من حقِّ غيرهم كذلك الدعوة إلى استبدال القناعات وتغييرها متى توافرت لديهم وقائع جديدة قائمة على البراهين والأدلّة التي تنسف الاعتقادات الباطلة وتكشف عن الحقائق المغيّبة بأسانيد ثبوتية موثّقة ، وهذا ما حدث لي بالطبع مع جوانب مضيئة من التراث الثقافي لقرية العكر ، فقد أسبغ الله علينا بقراءة بعض كتب التراجم ومخطوطات الناسخين من أهالي النويدرات والعكر فوجدت في طيَّاتها تاريخاً مختلفاً عمّا هو سائد في اعتقادات بعض الناس ، فبدأت في الجمع والرصد والتحليل حتّى استطعت بحمده سبحانه وتعالى إعداد مسودّة هذا البحث وأملي أن يعيد هذا الجهد الحق لأهله ، وأن يرسم بسمة الثقة والأمل على شفاههم.
والعكر وبربورة هما قريتان تاريخيتان متجاورتان ومتداخلتان في حدودهما منذ زمن بعيد ولا نعرف بداياته الأولى ، فهما كما تدلّ على ذلك الخرائط الجغرافية والتاريخية البريطانية تقعان بالقرب من الساحل الشرقي لجزيرة البحرين الأمّ ، وهو شريط تستقرّ عليه مجموعة قرى بحرانية ومنها الكورة والجبيلات ، وجد علي ، وجرداب ، وسند ، وناصفة ، وبربورة ، والنويدرات ، والمعامير ، والعكر ، ثمّ قرى وشبافة ، وسلبا ، وأبي جرجور ، وعسكر وأبي جرجور حتّى قرية (جو) في الجنوب الشرقي للجزيرة الأم ، وفي هذا الصدد يقول مؤرّخنا وأديبنا الكبير الشيخ محمّد علي التاجر البحراني عن الموقع الجغرافي لقرية العكر مدار بحثنا أنّها إحدى قرى الساحل الشرقي المذكور والمواجه مباشرة لجزيرة سترة من جهتها الغربية :
«وقريبة منه وهي ذات نخيل باسقة ومياه غزيرة ، وبها مزارع البطّيخ الأصفر الجيّد ، ويزرع فيها الحنطة ، وأهلها فلاّحون ، وغربيّها قرية بربورة ، وهي ذات بساتين من النخيل الباسقة وعيون الماء الدافقة ، وشرقيّها آثار قديمة وأهلها فلاّحون»(١).
قرية العكر في المصادر الجغرافية والتاريخية :
لقد أشار عدد من الجغرافيّين والمؤرّخين الأجانب والبحرانيّين إلى القرية المذكورة في مصادرهم ، فالمؤرّخ والجغرافي البريطاني لوريمر يذكر القرية في سفره دليل الخليج وعمان ووسط الجزيرة (٢) الصادر في ٢٤ ديسمبر سنة ١٩٠٨م ، ويشير للبلدة التاريخية أثناء زيارته لها في عام (١٩٠٤م) ، وجاء ترتيبها في كتابه المذكور تحت عنوان فرعي باسم (المدن والقرى) وفي الرقم السادس من ترتيب القرى المذكورة ، ولكن المترجمين للكتاب كتبوا اسمها بحرف (القاف) بدلاً من الحرف الأصلي (الكاف) لتكون التسمية الصحيحة (العكر) لا (العقر) ، فقال لوريمر : «العكر على الساحل الشرقي المواجه لوسط جزيرة سترة ، ٣٠ كوخاً من العشب للبحارنة ، والسكّان مزارعون وصيادو أسماك ، وصيادو لؤلؤ وباعة فاكهة ، وتوجد (أي العكر) على أرض منخفضة ، ويوجد بها ثمانية حمير ، وخمسة رؤوس من الماشية ، وستّة قوارب لصيد
__________________
(١) عقد اللآل في تاريخ أوال : ٣٢ ـ ٣٣.
(٢) دليل الخليج ، القسم الجغرافي ١/٢٧١.
اللؤلؤ ، منها ثلاثة شوعي أو سمبوكات»(١).
أمّا المؤرّخ البريطاني الآخر (روبرت جيرمان) فأصدر كتاباً عنوانه الخرائط التاريخية للبحرين ما بين (١٨١٧ ـ ١٩٧٠م) فأشار في طبعته الأولى الصادرة سنة (١٩٩٦م) إلى مجموعة خرائط للقرى البحرانية ومنها قرى الساحل الشرقي المواجه لجزيرة سترة مثل العكر ، سند ، جرداب ، توبلي وقراها ، النويدرات ، المعامير ، بربورة ، فارسية ، عسكر ، جو ، وقد أوضحت إحدى الخرائط التاريخية التي تعود لسنة (١٩٣٢م) إلى هذه القرى وقرى أخرى ، وكانت قرية العكر بارزة على الخريطة واضحة في جسم الخريطة ، وتقع على رأس جسر بحريٍّ مواجه لجزيرة سترة بمسافة لا تتجاوز مائتي متر في مناطق من الممرّ الفاصل بينهما وأكثر في مناطق أخرى من الممرّ ذاته ، وقد وضعنا هذه الخريطة في موضع لاحق من البحث كوثيقة جغرافية ـ تاريخية ، وباستثناء بلدتي بربورة وفارسي فإنّ مجموعة القرى الأخرى المذكورة في الجزء الشرقي من الجزيرة الأمّ ما تزال قائمة وعامرة حتّى اليوم.
وذكر قرية العكر كذلك محمّد بن خليفة النبهاني الطائي في تحفته حينما تحدّث عن جزيرة سترة وقراها(٢) ، وعندما تحدّث أيضاً عن واقعة المقطع بين سترة والعكر(٣) ، وأيضاً أشار للقرية أكثر من مرّة الشيخ محمّد
__________________
(١) المصدر السابق ١/٢٧١.
(٢) التحفة النبهانية في تاريخ الجزيرة العربية : ٥٠.
(٣) المصدر السابق : ١٠٠.
علي التاجر وذلك عندما ترجم للقرى البحرانية فمرَّ على ذكر العكر باسمها مباشرة ، ثمّ ذكرها في مواضع أخرى كترجمة علماء من قرية العكر كالشيخ أحمد بن مانع وابنه الشيخ عبد النبي وولديه سلمان وحسن (١).
وتحت عنوان (بلدان البحرين على حروف المعجم) أشار الشيخ إبراهيم المبارك الهجيري التوبلاني لقرى بحرانية عامرة ومندثرة على حدٍّ سواء ، وأشار لقرية العكر بقوله : «العكر بضمِّ العين وسكون الكاف ، بينها وبين سترة خليج ثمّ وصل بينهما بجسر من أعمال الشركة» (٢) ، ويقصد شركة بابكو النفطية التي دفنت جزءً من المقطع البحري الفاصل بين سترة والعكر تيسيراً لعبور شاحنات النفط إلى خزاناته في جزيرة سترة المواجهة لقرية العكر من أطرافها الشرقية ، أمّا المرحوم الملاّ محسن بن الملاّ سلمان آل سليم البحراني فنظم قبل أربعين عاماً قصيدة مكوّنة من (١٩) بيتاً من الشعر ، فذكر فيها (١٠٥) بلدة وقرية ومدينة بحرانية (٣) ، ونشرها في ديوان شعر خاص به.
واقعة تاريخية في المقطع بين سترة والعكر :
وقد ارتبطت الأولى ـ أي قرية العكر ـ في فترة من تاريخها الحديث بأحداث عسكرية دامية عرفت في المصادر التاريخية الحديثة بـ (وقعة المِقْطَع
__________________
(١) منتظم الدرّين ١/١٤ ، ٤٠٥ و ٣/١٩٠.
(٢) حاضر البحرين : ٣٢ ـ ٥٣.
(٣) ديوانه (شعلات الأحزان) : ٣١٥ ـ ٣١٦.
أو دولة الإمام) التي حدثت بين قوّات العتوب والعمانيّين سنة (١٢٤٠هـ) كما في قلائد النحرين (١) للأستاذ ناصر الخيري ، وسببها أنّ الشيخ عبد الله بن أحمد آل خليفة أنف من دفع الإتاوة للسيّد سعيد بن سلطان فكان هذا الامتناع مدخلاً لإعادة التوتّر في العلاقات بين الطرفين وبخاصّة أنّ أرحمة بن جابر الجلاهمة كان يشجّع سلطان عمان ويحرّضه على غزو البحرين انتقاماً من أغرامه آل خليفة ، فجهّز سعيد بن سلطان جيشاً جرّاراً إلى البحرين فوصلها صباحاً ودخل مضيق القليعة واحتلّ جزيرة سترة وقتل وأسر حاميتها ، ثمّ أعيدت مطالب دفع الإتاوة وتكرّر الرفض ، فجرت معارك ضارية بين الغزاة وقوّات آل خليفة المنتشرة في البحر وبين أشجار النخيل وفق خطّة مرسومة مسبقاً ، وانتهت المعركة التي عرفت بوقعة (المقطع) بهزيمة مريرة للعمانيّين وفرارهم إلى بلادهم وهم ينوون الثأر.
وغالباً ما يؤرّخ المؤرّخون لهذه الواقعة الكبرى في مصادرهم بسنة (١٢٣٠هـ) كما في التحفة النبهانية(٢) وغيرها ، ولكن مؤرّخاً بحرينيّاً كالأستاذ ناصر الخيري انفرد برأي آخر تبدو عليه الوجاهة ، حيث اعتمد فيه على مضمون قصيدة من آل خليفة ، ونقل في كتابه قلائد النحرين(٣) خمسة أبيات من قصيدة للشيخ محمّد بن الشيخ عيسى آل خليفة قد أرَّخ فيها البيت
__________________
(١) قلائد النحرين في تاريخ البحرين : ٢٥٠ ـ ٢٦٥.
(٢) التحفة النبهانية في تاريخ الجزيرة العربية : ٩٨ ـ ١٠٠.
(٣) قلائد النحرين في تاريخ البحرين : ٢٥٦.
الخامس من القصيدة لواقعة المقطع المشهورة.
والأبيات التي نقلها ناصر الخيري عن الشيخ محمّد بن الشيخ عيسى آل خليفة هي :
|
ومناهل العليا قديم وحاضر |
|
لنا الفخر في عربان مصر وشامها |
|
وأيّامنا مشهورة في عدوّنا |
|
فسل كلّ أرض يخبرونك أنامها |
|
وسل عن مزايانا أوال وسوحها |
|
وحوت البحر ماذا تصوّر طعامها |
|
تصوَّر مناعير على سيف سترة |
|
ضحى الكون فاخت هامها من أعظامها |
|
ترى ذاك عام الأربعين وقبلها |
|
ألف وخُمْس الألف هاذاك عامها.. الخ |
والبيت الأخير من القصيدة المتقدّمة ـ كما يقول الأستاذ ناصر الخيري ـ شاهد على وقوع الواقعة في سنة (١٢٤٠هـ) بفارق متأخّر قدره سنوات عشر عن التاريخ المدوّن للواقعة في مصادر تاريخية أخرى ، ولا عبرة في نظره برأي من جعلها في سنة (١٢٣٠هـ) كما في التحفة النبهانية وغيره من مصادر الباحثين والمهتمّين بدراسة تاريخ البحرين ، ويؤرّخ لوقوع هذه المعركة مؤرّخون آخرون بتاريخ آخر وهو سنة (١٢٣٠هـ) كالشيخ التاجر في كتابه عقد اللآل ، وكذلك الشيخ النبهاني في كتابه التحفة(١) ، وهي المعركة الفاصلة التي انتهت بهزيمة قوّات سلطان عمان وجنوده في المقطع البحري الفاصل بين جزيرة سترة وقرية العكر والممتدّ من جنوب العكر حتّى ناصفة سند
__________________
(١) عقد اللآل في تاريخ أوال : ١١٢ ، وكتاب التحفة النبهانية : ٩٨ ـ ١٠٠.
وجد علي شمالاً التي تواجه جغرافيّاً أجزاءً من الساحل الغربي لجزيرة سترة.
فقائل القصيدة وهو الشيخ محمّد بن الشيخ عيسى آل خليفة ـ كما يقول ناصر خيري ـ قد وزّع تاريخ الواقعة بين مفردات ثمان تضمّنها البيت الخامس من مقاطع قصيدته فقال : «عام الأربعين ، وقبلها ألف وخُمسْ الألف..» أي مائتي سنة ، ثمّ انتهى الشيخ محمّد بن الشيخ عيسى آل خليفة إلى تحديد تاريخ الواقعة بقوله : «هاذاك عامها».
وبتحويل كلماته السابقات إلى أرقام يكون عام (١٢٤٠هـ) هو العام الذي وقعت فيه حادثة (المقطع) بين قوّات العتوب والعمانيّين وحلفائهم في مساحة مائية ممتدّة من جنوب العكر إلى شمال سترة بمحاذاة قرى الفاصل المائي بين سترة والعكر من طرفيه ، وقد أدرك ناصر خيري تاريخ حدوث المعركة من كلماته المتقدّمة في آخر أبيات المقطع الشعري السابق الذكر ، وقد أشرنا لهذه الموقعة العسكرية الدامية في كتابنا الاحتلال العماني للبحرين وآثاره التدميرية على الحركة العلمية(١) عندما ناقشنا بتفاصيل موسّعة وقوع بعض الحملات العسكرية لسلاطين مسقط وعمان على بلادنا البحرين وما تركته من آثارها التدميرية على الحركة العلمية فيها وعلى الأوضاع الاجتماعية والثقافية والروحية لشعب البحرين وعلى مستقبل علمائها الأبرار.
__________________
(١) الحلقة الرابعة «دراسات بحرينية معاصرة» من كتابنا «الاحتلال العماني للبحرين» ، وهو دراسة تاريخية غير منشورة.

قريتا العكر وبربورة:
ولا تدلّنا الوثائق الثقافية على الظروف التاريخية لنشأة العكر وبربورة ، ولا نملك قولاً حاسماً في التأكيد على البدايات الثقافية لوجودهما ، وأيّهما سبقت الأخرى في الوجود ، وإن كان من مسلّمات التاريخ أنّ إحداهما تقدّمت بالتأكيد قبل الأخرى في النشأة التاريخية ، وتبقى الحيرة قائمة هنا في أن أيّهما سبقت الأخرى أسوة بكلّ القرى البحرانية لأنّها جميعاً ذات وجود تاريخي بعيد يصعب قول كلمة صحيحة دون أدلّة وأسانيد ثقافية تاريخية ، وبطبيعة الحال سنترك الإجابة مؤقّتاً إلى حين آخر حتّى تتوافر بعض الأدلّة والأسانيد ، وحتّى نسمع لاحقاً كلمة المؤرّخين والجغرافيّين المحلّيّين والأجانب.
وليس مهمّاً الآن الحصول على إجابة للإشكالية التاريخية السابقة الخاصّة بأسبقية إحدى القريتين على الأخرى في الزمان والوجود التاريخي وفي النشأة الأولى ، ولكنَّ المهم ـ بعد تلك الإشكالية ـ الوقوف على حقائق من التاريخ الثقافي للقريتين ، ولمَّا كنَّا قد بحثنا في دراسة مطوّلة سابقة جوانب مضيئة من التراث الثقافي في بلدة (بربورة) التاريخية المندثرة منذ نهاية العقد الثاني من القرن العشرين ، وأعطينا إشارات أوّلية عن علمائها وبعض الأسر العلمية فيها فإنّه لم يبق لنا إلاّ البحث عن حقائق هي الأخرى أوّلية عن بعض علماء العكر وتراثهم الثقافي والأسر العلمية فيها ، فالتراث الثقافي للقريتين لم يأخذا حظّهما من العناية والاهتمام في مصادر دراسة التراث الثقافي العلمي والروحي لعلماء البحرين في القرون الهجرية الأربعة
المتأخّرة ، ومن المؤكّد أنّ بعض الكتابات القليلة جدّاً لم تعط هؤلاء العلماء حقّهم من التقدير ، ولكن المعرفة ـ كما يقال ـ ذات طبيعة تراكمية يضيف فيها العلم اللاحق شيئاً جديداً على السابق.
ونحن في هذا البحث نحاول فقط إعادة الإشارة إلى بعض علماء العكر الأبرار قبل ثلاثة قرون هجرية أو أقلّ سواء الذين ذكرهم أرباب التراجم في هذه المصادر بقدر نسبيّ معيّن أو الذين تمّت الإشارة لهم في كتب التراجم أو المذكورين إجمالاً دون تفاصيل عنهم في بعض المخطوطات والكتب التراثية التي نسخها البعض من أهالي قريتي العكر والنويدرات المتجاورتين كالتي نسخها الحاج حبيب بن يوسف سليل إحدى العائلتين العلميّتين ، ثمّ التركيز ـ إنْ أمكن ـ على أدوارهم الثقافية والروحية وما يقومون به من عمليّات اجتماعية وأدوار ومسئوليّات لإدارة مجتمعهم ، فاستحقوا الذكر في كتب التراجم ومخطوطات الأهالي.
ونحاول من جانب آخر إضافة أسماء أخرى من علماء قرية العكر بمعلومات قد تكون في بداياتها قليلة ، ولكنّها تتيح للقارئ الكريم شيئاً من العلم بوجودهم في هذه المرحلة التدريجية من البحث حتّى تتوافر لدينا مصادر تمكّننا من تقديم معلومات تفصيلية وتعزّزها لاحقاً بمعلومات إضافية.
الحراك الثقافي بين المدّ والجزر في قرية العكر :
إذا ما ساد اعتقاد بفقر ثقافي لهذه القرية أو تلك في أوساط الناس فإنَّ
التفتيش عن عناصر القوّة في تاريخها يكشف عن كنزها المخفي الذي تجهله الأجيال الحاضرة بسبب انقطاعات غير منطقية في حركة المجتمع عن روافد الخير ومصبّاته ، وليست قرية العكر بدعاً على (الانقطاعات الثقافية) عن ينابيعها الأولى في تاريخها لمدّة من الزمن ، فلا يوجد تجمّع إنساني في قرية بحرانية أو في غيرها من التجمّعات البشرية لم يواجه انقطاعاً مؤقّتاً عن فترة الإبداع الثقافي في تاريخه ، فما تصوّرناه بفقر (ثقافي) عانت منه قرية العكر التاريخية في مرحلة متأخّرة من تاريخها هو كساد فكريّ كان يصيب قرى بحرانية بين حين وآخر ، ولكنّها بحمد الله عادت من جديد فاستجمعت قواها وبدأت تدريجيّاً تستثمر عناصر استنهاضها الحضاري والثقافي من جديد.
ما حدث لقرية العكر :
لقد عرفت هذه القرية التاريخية حركة ثقافية لم يستطع المتقدّمون على عصرنا تدوينها ، فضاعت معالمها حتّى تيقَّن البعض من المتأخّرين أنّ قرية العكر تعاني من فقر ثقافي وكأنّها معزولة عن النهضة الثقافية الوطنية والإنسانية ، وهذا موقف غير إيجابيٍّ وغير سويٍّ ، وهو ليس صحيحاً في بعض مفاصله على الأقلّ ، فالقرية في مرحلة سابقة من تاريخها مكّنت نفراً من أبنائها من المساهمة الجادّة في صنع نهضة ثقافية صنعت التراث الثقافي مع سائر علماء البحرين خلال القرون الهجرية الأربعة ، وفي صنع حركة ثقافية
مشهودة رصدها مؤرّخو علم التراجم وناسخون محلّيّون للكتب التراثية ، وأنّ العكر مع شقيقتيها (بربورة وسترة) تألّقت بحركتها الثقافية مع تفاوت في مستويات التألّق ، فهو بالنسبة للتراث الثقافي في جزيرة سترة أكثر وضوحاً ، أمّا بالنسبة (للعكر وبربورة) فأخفت ظروف تاريخية معيّنة تراثهم الثقافي حتّى بدأت ظروف استنهاض جديد في البحث عنه والكشف عن بعض خفاياه.
وقصّة هذا البحث موصولة بالمدّ والجزر الثقافيّين ، فكما ضعفت الحركة الثقافية في قرية العكر خلال مرحلة متأخّرة من تاريخها ككلّ قرى البحرين وبلداتها فإنّها كذلك قد شهدت فعليّاً ـ وفي مرحلة متقدّمة سابقة ـ حركة ثقافية نحاول عرضها في هذه الدراسة معزّزة بالأدلّة الثبوتية والأسانيد التاريخيةً.
مصادر دراسة التاريخ الثقافي لعلماء العكر :
يملك الباحثون البحرانيّون المعاصرون مصادر متعدّدة لدراسة التاريخ الثقافي للمجتمع القروي البحراني وبخاصّة في العصور المتأخّرة ، بل إنّ الوقائع تؤكّد أنّه كلَّما اقتربنا من أقرب عصر لنا كانت الفرصة أفضل لدراسة هذا التاريخ لتوافر مصادره وتنوّعها أكثر ، ولكوننا كذلك قريبين أكثر من هذا التاريخ ، ومع ذلك فالصعوبات تظلّ سمة بارزة في العمل الثقافي ، ولا يجد الباحثون متعتهم العقلية والوجدانية في البحث والتقصّي إلاَّ بالتحدّي الثقافي الكامن في بروز مشكلات وصعوبات تواجههم في كتابة هذا التاريخ.
ومن هذه المصادر التي تتفاوت في أهمّيتها العلمية ما يأتي :
١ ـ كتب التراجم.
٢ ـ دراسات المؤرّخين والجغرافيّين.
٣ ـ إشارات الناسخين وكتاباتهم.
٤ ـ الوثائق الرسمية.
٥ ـ أحاديث المعمّرين.
٦ ـ أقوال الثقاة من أصحاب العلماء.
خصائص للحالة الثقافية لعلماء العكر :
يطلّ الباحث في التراث الثقافي لعلماء البحرين على مجموعة خصائص عامّة تنسحب في أغلبها على التراث الثقافي لعلماء القرى البحرانية في أزمنة النهضة الثقافية خلال القرون الهجرية الأربعة المنصرمة ، وتنطبق خصائص أخرى على التراث الثقافي لسائر العلماء في مناطق أخرى من البلاد ، ومعنى ذلك أنّه مع وجود خصائص عامّة للتراث الثقافي البحراني بأكمله فإنّ الحالة الثقافية لعلماء قرية بحرانية كعلماء العكر على سبيل المثال يمتازون بخصائص هي جزء من الخصائص العامّة للتراث البحراني.
وهذا ما ينطبق على تراثهم الثقافي مع شمولية الحالة الثقافية لعلماء البحرين واتساع خصائصها لتنطبق على حالات غير الحالة الثقافية لعلماء العكر ، فخصائص الحالة الثقافية للعكر أضيق من خصائص الحالة الثقافية لعلماء البحرين بأسرها رغم اشتراكها معها في خصائص أخرى ، وذلك لوجود تفاوت واضح في عدد العلماء ونوع تخصّصاتهم وحركتهم وإنتاجهم
الثقافي والظروف المؤثّرة عليهم.
والخصائص الواضحة في الحالة الثقافية لعلماء العكر تشترك تقريباً مع بعض خصائص الحالة الثقافية لعلماء الإمامية في البحرين ، ولكن مع تفاوت بنسبة معيّنة من الاتساع والتأثير بين علماء منطقة بحرانية وأخرى ، لهذا نشير فقط لبعض الخصائص العامّة في مجتمع قرية العكر ، وهي كما يأتي :
ـ التنوّع الثقافي.
ـ غلبة الثقافة الدينية.
ـ الهجرة العلمية.
ـ ظاهرة الأسر العلمية.
أوّلاً : التنوّع الثقافي.
مع محدودية عدد علماء العكر بما يتناسب وحجم سكّانها قبل ثلاثة قرون هجرية ، ومعرفة علماء التراجم بهذا العدد القليل منهم فإنّه يلحظ وجود تنوّع بسيط في حالتهم الثقافية خلال القرون السابقة على زماننا المعاصر ، فإذا ما تأمّلنا بعض النشاطات الثقافية الشائعة في حياتهم فإنّهم اشتغلوا بالنسخ والخطابة والتأليف والتدريس وعمليات ثقافية لم تدوّن في أدبيّات المصادر التاريخية ، كما اهتم بعضهم بالفقه وعلوم الشريعة وآخرون بفنون الأدب والشعر وعلوم الأخلاق والحكمة والطبّ وعلم الأنساب ، وتتناسب هذه المحدودية في تنوع ثقافتهم مع محدودية أعداد علمائهم ، فالمرصود في بحثنا من علماء العكر وناسخيهم وخطبائهم لا يتجاوزون تسعة علماء لم نستطع رصد تراث
ستّة منهم على الأكثر ، وقد تأثّرت حالة التنوع الثقافي بهذه المحدودية.
ثانياً : غلبة الثقافة الدينية.
ركّز علماء البحرين وأدباؤهم وفلاسفتهم في نهضتهم الثقافية خلال القرون الهجرية الأربعة من القرن العاشر حتّى الثالث عشر على نوعين من الموادّ الدراسية كانوا يهتمّون بتدريسها في مؤسّساتهم التعليمية وحوزاتهم الدينية ، ولم يخرج علماء العكر ـ سواء في موطنهم الأصلي قرية العكر أو في أماكن هجرتهم ـ على العلوم الشرعية والعلوم العقلية ، فالمنهج السائد في البيئة التعليمية البحرانية آنذاك يتمّ تنفيذه في كلّ الحوزات العلمية مع اختلاف بسيط في بعض التفاصيل وفقاً لظروف كلّ حوزة على حدة ، وبالتالي فإنّ علماء العكر يقومون بتعلّم وتعليم نوعين من العلوم ، فإمّا دراسة وتدريس العلوم الشرعية بالإضافة لعلوم العربية كالأدب والنحو والصرف ، وإمّا العلوم العقلية كالحكمة والمنطق والطب الشعبي وغيرها ، ورغم ذلك كلّه فالغلبة السائدة في مناهج دراستهم للثقافة الدينية أو العلوم الشرعية وكل ما يرتبط بها كعلوم اللغة العربية.
ثالثاً : الهجرة العلمية.. دوافعها وتأثيراتها.
من الظواهر التي رافقت حياة علماء العكر هجرتهم الداخلية والخارجية عن قريتهم ، وهم بالنسبة لهذه الظاهرة ليسوا بدعاً ، فمئات من علماء البحرين ولأسباب مختلفة وفي عصور متعدّدة عاشوا التجربة ذاتها ، واكتووا بأوضار
غربتهم خارج الوطن ، ونستوحي (حدوث الهجرة) كحالة لا فكاك منها في حياة علماء العكر من مصادر متعدّدة مثل كتب التراجم التي ذكرت هجرتهم أو من الإشارات الواردة في شأن انتقالهم من قريتهم العكر إلى منطقة أخرى داخل البحرين كاستقرار بعضهم في النويدرات وجد حفص والمنامة أو رحيلهم لخارج البلاد للعيش في بلاد مجاورة كالقطيف وعمان وبلاد فارس.
وكما تقدّم فإنّ الهجرة الداخلية توزّعت بين قرى مجاورة لقريتهم أو لمناطق بعيدة نسبيّاً عن موطنهم الأصلي كالمنامة ، هذا في داخل بلادهم البحرين ، أمّا هجرتهم الخارجية فتمّت تحت دوافع مختلفة إلى بلدان مجاورة ذكرناها إمَّا طلباً للعلم أو نفوراً من شيء ما قد ضايقهم كما فعل الشيخ أحمد ابن سرحان أو تجنّباً لتفاقم مشكلة كما فعل الشيخ حسن بن الشيخ عبد النبي ابن الشيخ أحمد بن مانع ، والملاحظ أنّ هجرتهم قد تعبّر في شكلها العام عن موقف وجداني مزدوج يحمل إيجابية وسلبية في آن واحد ، فما أنجزه هؤلاء العلماء في خارج موطنهم من خدمات تعليمية للناس هو مفخرة لهم ولقريتهم ولبلادهم ، ولكن في الوقت نفسه خسر أهالي قريتهم علمهم في ظروف صعبة كانوا بأشدّ الحاجة إلى خدماتهم.
وممّا ينبغي لفت النظر إليه أنّه لولا هجرتهم الداخلية والخارجية ـ على حدٍّ سواء ـ لبقي ذكر بعضهم هملاً وخاملاً كما هو حال علماء أسرة الشيخ عبد الله المبرور جدّ الخطيب الحسيني الحاج حبيب بن يوسف بن الحاج أحمد ، ولولا إشارة هذا الناسخ إليهم لما تعرّف أحد عليهم ، بل كنت أنا وآلاف الناس يجهلونهم ، ونحن التزاماً بما تعرّفنا عليه نحيط الناس بوجود
هذه الأسرة العلمائية بالرغم من أنّ معاصريهم قد علموا بهم ولكنّهم لم يكتبوا عنهم ولم يدوّنوا من أنشطتهم شيئاً ، لهذا بقي ذكرهم بعد حياتهم مجهولاً حتّى بالنسبة لأحفادهم ، أمّا بالنسبة للشيخ أحمد بن سرحان وعلماء أسرة بن مانع فذكرتهم كتب التراجم بقليل من المعرفة وإنْ كان الشيخ بن سرحان أوفر حظّاً من غيره ، ويمكن لنا في قابل الأيّام أن نوسّع معرفتنا بهم ونضعها في خدمة الناس.
رابعاً : الأسر العلمية(١) :
لعلّ من أكثر الحقائق التاريخية وضوحاً وتجلّياً في التراث الثقافي
__________________
(١) من أهمّ خصائص الحركة الثقافية لعلماء البحرين خلال القرون الهجرية الأربعة المنصرمة الممتدّة من القرن العاشر إلى القرن الثالث عشر بروز ظاهرة واضحة التأثير في نشاط هذه الحركة المتألّقة هي ظاهرة الأسر العلمية ، وقد حظيت هذه الظاهرة على أهمّيتها في الحراك الاجتماعي والعلمي بدراسات قليلة لا تتناسب وحجم تأثيرها الإيجابي الحضاري ، وقد تكون دراستا الأستاذ سالم النويدري الوحيدتين في هذا المضمار ، ثمّ أضاف يوسف مدن حلقة في كتابه (الفكر التربوي لعلماء البحرين من القرن العاشر إلى القرن الثالث عشر الهجري) تمهيداً لإشارته على بروز هذه الظاهرة في المجتمع البربوري الذي كان يدرس فيه حركته الثقافية ، والحقّ أنّ دراسات الأستاذ سالم عبد الله النويدري تعتبر تأسيساً تاريخيّاً ومدخلاً علميّاً لدراسة هذه الظاهرة الثقافية البارزة في المجتمع البحراني في الفترة المذكورة وتحليل بنيتها التاريخية وتأثيراتها ، وما تزال خيوطها قائمة حتّى الآن ، حيث كتب أوّل محاولة له في مجلّة الموسم العدد الحادي عشر ، المجلّد الثالث تحت عنوان (الأسر العلمية في البحرين) ، ثمّ طوّر دراسته في كتاب أسماه (أسر البحرين العلمية) صدر عن دار المودّة في سنة ١٩٩٤م.
لعلماء البحرين بروز ظاهرة (الأسر العلمية) التي أثرت الحياة الثقافية للمجتمع البحراني وبخاصّة في القرون الهجرية الأربعة المتأخّرة منذ القرن العاشر حتّى الثالث عشر ، وجعلت لقب (البحراني) شائعاً في المراكز العلمية والحوزات الدينية والعلمية لدى الإمامية داخل وخارج البحرين وفي كتب علماء البحرين وتراثهم المعرفي ، وقد أخذت هذه الظاهرة باهتمام بعض الباحثين البحرانيّين المعاصرين ، وأوّل من تصدّى لدراستها الباحث والمؤرّخ أستاذنا د. سالم عبد الله النويدري ، فكتب بحثاً مطوّلاً نشره في مجلّة الموسم(١) بعنوان الأسر العلمية في البحرين ، ثمّ حوّله فيما بعد لكتاب كامل باسم أسر البحرين العلمية ، وبعد ذلك أضاف يوسف مدن ـ صاحب هذا البحث الذي بين يديك ـ عائلتين علميّتين من علماء بربورة في دراسته عن التراث الثقافي لهذه البلدة التاريخية(٢).
وقد انتشرت ظاهرة الأسر العلمية في قرى البحرين ومناطقها المنتشرة في أرجاء البلاد وبخاصّة في القرون الهجرية الأربعة الاخيرة ، بحيث يصعب غيابها عن التاريخ الثقافي لقرية بحرانية مع تفاوت في عددها وعراقتها وتأثيراتها الثقافية والروحية وشهرتها العلمية ، ولم يستثنِ هذا الامتداد قرية العكر بالرغم من عدم ذكر الدراستين السابقتين لها ، وعدم تركيز علماء
__________________
(١) العدد الحادي عشر ، المجلّد الثالث.
(٢) انظر جريدة الوسط (العدد التاسع) ولديه كتاب غير منشور بعنوان (بربورة وشهادة التاريخ).
التراجم على لقب (العكري البحراني) في تراجمهم باستثناء القليل منهم ، بل سلب هذا اللقب حتّى من الشيخ أحمد بن الحاج محمّد بن سرحان!!!.
ونقصد بالأسر العلمية توافر فرصة تاريخية لوجود عدد من العلماء الأجلاّء المتخصّصين في دراسة العلوم الشرعية والعقلية وينتمون لعائلة واحدة ، إمَّا بوجود عمودي عن طريق تناسل أبنائها أباً عن جدّ أو بوجود أفقيٍّ بحيث يكون في العائلة الواحدة في جيل واحد علماء إخوة أو أبناء عمومة.
ومع أنّ معلوماتنا ـ ببالغ الأسف ـ ما تزال في بداياتها إلاّ أن مسيرة الألف ميل ـ كما يقال ـ تبدأ بخطوة ، وقد تقدّم علينا باحثون وعلماء تراجم وناسخو مخطوطات قلائل في الإشارة لبعض علماء العكر عليهم رضوان الله تعالى ، وهم أحد مصادر معلوماتنا ، ولكنّ تلك البحوث بحاجة للإضافة التراكمية حتّى يتيح للآخرين التفاعل بدرجة أفضل مع هؤلاء العلماء وتراثهم الثقافي والروحي.
ومن الأسر العلمية التي يمكن الإشارة إليها هي :
ـ أسرة الشيخ أحمد بن مانع المكوّنة منه ومن ابنه الشيخ عبد النبي وحفيديه الشيخ حسن وسلمان.
ـ أسرة عائلة الشيخ عبد الله المبرور(١) المعروفة في قرى النويدرات
__________________
(١) لقب (المبرور) ليس لقب أطلق على العائلة المذكورة ، ولكنّها صفة أطلقها الحاج حبيب بن يوسف على جدّه الشيخ عبد الله لتقواه وورعه ، وذلك في آخر صفحة من
والمعامير والعكر بعائلة الشيخ يوسف رحمه الله والتي أشار إليها الخطيب الحسيني المرحوم الحاج حبيب بن يوسف في إحدى الوثائق التي رافقت كتاباً قد نسخه للناس في عصره وزمانه.
عالِم وأسرتان :
إنّ دراستنا هذه تركّز على عالم جليل من عائلة كريمة ما تزال حتّى اللحظة الراهنة تسكن في موطنها الأصلي وهي عائلة آل سرحان بالرغم من وجود عوائل منحدرة منها في قرى قريبة منها ، بل وتكاثرت وامتدّت ليسكن بعض أفرادها في القرى المجاورة للعكر كالنويدرات والمعامير ، كما سنتوسّع في الحديث عن عائلة بن مانع المكوّنة من أربعة علماء وحفيدها الحاج حسن بن نصر الله العكري البحراني.
أمّا الأسرة الثانية المعروفة في المجتمع العكراوي بأسرة الشيخ عبد الله المبرور ـ كما أسماه حفيده الحاج حبيب الناسخ ـ فقد تعرّفنا من وثيقة (١٣٢١هـ) أثبتناها في هذه الدراسة على أسماء ثلاثة منهم دون تفاصيل للأسف ، وصعب علينا معرفة اسم العالم الرابع الذي يمثّل الجدّ الأوّل لها ، ومع ذلك لم تمكّننا هذه الوثيقة وغيرها من الوثائق من عرض حتّى معلومات
__________________
مخطوطة (مقتل الإمام علي) الذي فرغ من نسخه في الخامس والعشرين من شهر جمادى الثانية سنة ١٣٢١ هجرية.
بسيطة وقليلة عنها باستثناء معلومات عن ابنها المتأخّر في التسلسل وهو الحاج حبيب لأنّه كتب عن نفسه شيئاً ، ونحن أيضاً أدركناه في سنوات مباركة من عمره فعرفنا بعض المعلومات القليلة عن شخصيته ، وأثبتنا بعضها في الحلقة الثانية من دراستنا عن مخطوطة الشيخ علي بن عبد الله البربوري في مقتل النبيِّ يحى بن زكريا عليهماالسلام.
مصادر معرفتنا بعلماء الأسرتين :
أسبغ الله سبحانه وتعالى علينا فرصة التعرّف على أفراد من أسرتين علميّتين تنتميان لقرية العكر التاريخية وعاشتا في القرون الهجرية الأربعة الاخيرة وهي فترة النهضة الثقافية والروحية في البحرين ، وكلتيهما ـ أي العائلتين ـ لم تأخذان نصيبهما من الاهتمام والعناية في مصادر التوثيق الثقافي ككتب التراجم باستثناء إشارات قصيرة لأسرة الشيخ أحمد بن مانع ، وأغفل ذكر الأسرة الثانية ، فالفرص التي أتيحت لعلماء أسرة (بن مانع) أكثر من الفرصة المتاحة لأسرة (الشيخ عبد الله المبرور) ـ كما أسماه حفيده الحاج حبيب بن يوسف ناسخ مخطوطة مقتل الإمام علي عليه أفضل الصلاة والسلام ـ ، حيث ذُكر علماء أسرة الشيخ أحمد بن مانع في أكثر من مناسبة بأسماء وألقاب العكري والتوبلي والجدحفصي والقطيفي ، بينما لم تذكر الأسرة الثانية على الإطلاق.
ويمكن القول بأنّ عملية بحثنا عن هاتين الأسرتين هي في حقيقتها
مثال تطبيقي لاستخدام هذه المصادر وتوظيفها في التاريخ الثقافي لقرية العكر ، فقد تعرّفنا على أسرة الشيخ أحمد بن مانع وأسرة الشيخ عبد الله المبرور الجدّ الرابع للحاج حبيب بن يوسف رحم الله أفرادهما من أكثر من مصدر ، فقد آزرتنا هذه المصادر في التعرف عليهما ، فمصدر علمنا بأسرة بن مانع مصدران هما :
١ ـ الإشارات التي جاءت في بعض كتب التراجم والإجازات العلمية والتي صنّفها علماء بحرانيون من القرون المتأخّرة منهم الشيخ علي بن حسن البلادي البحراني في كتابه أنوار البدرين ، وصاحب الذخائر الشيخ محمّد علي بن الشيخ محمّد تقي آل عصفور ، والشيخ محمّد علي التاجر في منتظم الدرّين ، والأستاذ الدكتور سالم عبد الله النويدري في سفره أعلام الثقافة الإمامية في البحرين خلال أربعة عشر قرناً ، وكتاب علماء البحرين .. دروس وعبر للمهتدي البحراني ، هذا وقد تجد لهم إشارات في كتب ومصادر تراجم أخرى لم نتعرّف عليها.
٢ ـ والمصدر الثاني لمعرفتنا بعلماء العكر من أسرة العالم الجليل الشيخ أحمد بن مانع هو أقوال الثقاة التي اعتمد عليها الشيخ التاجر في تجميع بعض البيانات عن علماء هذه الأسرة ، فإذا كنَّا قد اعتمدنا على كتب التراجم في معرفة هذه الأسرة فإنّ الشيخ التاجر تعرّف هو بنفسه على بعض علمائها من أقوال الثقاة الذين عاصرهم في زمانه ، حيث يقول في منتظم الدرّين عن عميد هذه الأسرة الشيخ أحمد بن مانع العكري البحراني : «العالم الفقيه ،
النبيه الفاضل ، الأديب الكامل الأنجد الشيخ أحمد بن مانع العكري البحراني نسبة إلى قرية العكر ، سمعت من الثقة المؤتمن الحاج حسن بن نصر الله البحراني العكري أصلاً المنامي مسكناً ـ والذي ينتسب إلى المترجم ـ يقول : بأنّ الشيخ أحمد العكري المعروف بـ : (ابن مانع) كان عالماً فاضلاً ، تقيّاً ورعاً ، عابداً صالحاً ، وله أبناء علماء فضلاء ، أدباء كملاء ، شعراء بلغاء ، منهم الشيخ عبد النبي ، لم أقف له على زيادة تعريف أو توصيف ، أمّا أبناؤه فسيأتي ذكرهم في محلّه إن شاء الله»(١).
أمّا مصادر درايتنا بعلماء الأسرة الثانية وهي أسرة الشيخ عبد الله المبرور الجد الرابع لناسخنا المرحوم الحاج حبيب بن يوسف بن الحاج أحمد فهي كذلك من مصدرين أحدهما مكتوب والآخر مسموع بنحو أصبح موثّقاً لكثرة تداوله دون اعتراض من أحد ، ونشير للمصدرين بإيجاز كما يأتي :
١ ـ الوثائق التاريخية المدوّنة في المخطوطات والكتب التراثية المنسوخة ، حيث عثرنا بتوفيق الله سبحانه على وثيقة ثقافية ـ تاريخية على درجة من الأهمّية حسمت أصل عائلة هذا الناسخ ونسبها العائلي حتّى الجد الخامس له ؛ هل هو نويدري أم بربوري ، وهو جدل دار بين بعض الباحثين على مواقع الكترونية ، وقد أسمينا هذه الوثيقة بـ : «وثيقة ١٣٢١ هـ» ، وتتضمّن
__________________
(١) منتظم الدرّين ١/١٩٠.
هذه الوثيقة كما سيرى القارئ بيانات هامّة عن نسب الحاج حبيب وأصل عائلته ، فبعد أن فرغ الناسخ الحاج حبيب من نسخ كتاب مقتل الإمام علي(١) ـ والذي لم نستطع معرفة مؤلفه ـ(٢) ، كتب بعض البيانات المدوّنة في الوثيقة كما نشرناها بالكامل في مكان لاحق من بحثنا هذا ، وقد بيَّن نسبه في أجيال خمسة سابقة على وجوده ، كما تضمّنت بعض الحقائق الثقافية والتاريخية التي تضمنتها الوثيقة ، وقد أشرنا إليها في بحثنا هذا تحت عنوان (حقائق الوثيقة الأخيرة).
٢ ـ والمصدر الثاني لمعرفتنا بأسرة الشيخ عبد الله المبرور كما أسماه حفيده الناسخ المرحوم الخطيب الحاج حبيب بن يوسف بن الحاج أحمد فهو التناقل الشفهي اللفظي المتداول في قرية النويدرات وفي المجتمع البحريني بأسره وفي حياة الناس بوجه عام في أزمنة مختلفة ، حيث تداول الناس لزمن طويل وما يزالون وفي ثقافتهم اليومية لقب (عائلة الشيخ يوسف) لأنّهم لا يعلمون غير هذه النهاية لنسب هذه العائلة الكريمة باستثناء بعض المعمّرين ، فدرجنا نحن المتأخّرين كذلك على استخدام مستمرّ لهذه التسمية منذ سنين ، ولكنّنا من خلال مطالعاتنا للمخطوطات المكتوبة بخطّ اليد
__________________
(١) مخطوطة قديمة عمرها مئة وعشر سنوات من تاريخ سنتنا الهجرية التي نحن فيها الآن وهي سنة (١٤٣١) هجرية.
(٢) لم نتمكّن ببالغ الأسف من معرفة اسم مؤلّف هذا الكتاب المخطوط لأنّ الصفحات الأولى من المخطوطة تالفة ، وصفحات أخرى ساقطة ، وهي مكتوبة منذ مائة وعشر سنوات هجرية «أي من سنة ١٣٢١ هـ» ، وبذلك خسرنا اسم مؤلّف الكتاب والبيانات الموجودة في المقدّمة ونحن بحاجة إليها.
والكتب التراثية التي كان الحاج حبيب ينسخها تعرّفنا على إضافات جديدة في نسبه وذلك ـ كما تقدّمت الإشارة إليه ـ في آخر صفحات كتاب مقتل الإمام علي الذي فرغ من نسخه سنة ١٣٢١ هجرية وأسميناها وثيقة سنة (١٣٢١هـ) وتضمن بعض الحقائق أشرنا إليها باجتهادنا الشخصي في تضاعيف هذه الدراسة القصيرة.
أسرتان علميتان :
أثمرت متابعاتنا لكتب التراجم ومخطوطات النساخين المحلّيّين على العثور على أسرتين علميّتين(١) كما تقدّمت الإشارة ، وسنحاول تقديم أفكار أوّلية عنهما مع تسليمنا بأنّ المعلومات الخاصّة بإحداهما أوفر من معلوماتنا عن الأسرة الأخرى ، ولكن لدينا أمل بالبحث والتقصّي أن نحصل على معلومات أكثر تفصيلاً عنها ، فالزمن كفيل بالكشف عن حالتهم الثقافية وأدوارهم بالأدلّة والأسانيد الثبوتية التاريخية.
الأسرة الأولى : (أُسرة الشيخ أحمد بن مانع العكري البحراني).
ومصدر الإشارة لأفراد من علماء هذه الأسرة كتب التراجم ومصادره
__________________
(١) هناك اشتباه بوجود أسرة ثالثة يسكن بعض أفرادها في قرية النويدرات ، وما يزال بعضهم موجوداً فيها ، ورجع آخرون منهم إلى العكر ، ولكن بسبب تمكّننا من الحصول على معلومات مؤكّدة عنها ، ولاحتمال تداخلها مع أسرة الشيخ عبد الله الذي أسماه حفيده الحاج حبيب بـ : (المبرور) فإنّنا توقّفنا عن الحديث عنها حتّى نتعرّف عليهما بمعلومات دقيقة.
كما في منتظم الدرّين للشيخ محمّد علي التاجر ، وكتاب الذخائر في جغرافيا البنادر والجزائر للشيخ محمّد بن الشيخ محمّد تقي آل عصفور ، وكتاب أعلام الثقافة الإسلامية في البحرين خلال أربعة عشر قرناً لأستاذنا الدكتور سالم النويدري.
هذه العائلة كما رصدناها من كتب التراجم مكوّنة من علماء أربعة هم :
١ ـ الشيخ أحمد بن مانع العكري البحراني الذي قال عنه الشيخ التاجر ـ كما أشرنا إلى ذلك سابقاً ـ : «العالم الفقيه ، النبيه الفاضل ، الأديب الكامل الأنجد الشيخ أحمد بن مانع العكري البحراني نسبة إلى قرية العكر ، سمعت من الثقة المؤتمن الحاج حسن بن نصر الله البحراني العكري أصلاً المنامي مسكناً ـ والذي ينتسب إلى المترجم ـ يقول : بأنّ الشيخ أحمد العكري المعروف بـ : (ابن مانع) كان عالماً فاضلاً ، تقيّاً ورعاً ، عابداً صالحاً ، وله أبناء علماء فضلاء ، أدباء كملاء ، شعراء بلغاء ، منهم الشيخ عبد النبي ، لم أقف له على زيادة تعريف أو توصيف ، أمّا أبناؤه(١) فسيأتي ذكرهم في محلّه إن شاء الله»(٢) ، ويبدو من السياق التاريخي للأسرة أنّه من علماء القرن الحادي عشر الهجري.
٢ ـ عبد النبي بن أحمد بن مانع العكري البحراني ، ويطلق عليه أحياناً
__________________
(١) كنَّا نتمنّى أن يحدّد الشيخ التاجر أسماء أبناءه بالتسلسل في أثناء ترجمة حياة الشيخ أحمد وسيرته الذاتية ليكونوا واضحين ، ولكنّنا ولله الحمد تمكّنّا من البحث عنهم في كتابه (منتظم الدرّين) بمجلّداته الثلاثة.
(٢) منتظم الدرّين ١/١٩٠.
الجدحفصي في بعض مصادر التراجم كما في المنتظم للشيخ التاجر ، وأحياناً (التوبلي) (١) كما في الذخائر(٢) ، ولم ينسى بعض الباحثين لقبه الأصلي (العكري) فيسمّيه بهذا اللقب كما في أعلام الثقافة(٣) للنويدري ، والمنتظم للشيخ محمّد علي التاجر(٤) ، وعاش رحمه الله معاصراً للشيخ عبد النبي بن الشيخ أحمد بن الشيخ إبراهيم آل عصفور في القرن الثاني عشر الهجري الذي توفّي ـ ونعني بن آل عصفور ـ سنة ١١٧٣ هجرية ، واكتسب مرتبة اجتماعية عالية لعلمه بالعلوم الدينية وبعض العلوم الدنيوية كالطبّ والحكمة ، وعلم أنساب العرب ، ونظم الشيخ عبد النبي بن أحمد بن مانع الشعر الرسالي الهادف كما يقول صاحب كتاب منتظم الدرّين وبخاصّة الشعر الرثائي والوجداني(٥) ، حيث أورد له بعض القصائد ونشر مجموعة أبيات شعرية
__________________
(١) ممّا ينبغي الإشارة إليه أنّ العكر هي موطنه الأصلي ، ولكنّه غادرها وسكن (توبلي) فترة من الزمن ثمّ استقرّ قرية جدحفص ، ولهذا اعتبره بعض أرباب التراجم بـ : (الجدحفصي) وأسمى الشيخ عبد العظيم المهتدي البحراني الشيخ عبد النبي بن مانع بـ : (التوبلي) ، انظر كتابه علماء البحرين ، دروس وعبر : ١٥٧.
(٢) الذخائر في جغرافية البنادر والجزائر : ١١٣.
(٣) أعلام الثقافة الإسلامية في البحرين خلال أربعة عشر قرناً ٢/١٣٥.
(٤) منتظم الدرّين ٣/١٤.
(٥) أوردت شعره بعض المجاميع الأدبية والتاريخية التي كتبها علماء بحرانيّون وغير بحرانيين مثل كتاب (أدب الطف) للسيّد جواد شبّر ، و(ديوان المدح والرثاء) للشيخ حسين البلادي القديحي ، وكتاب (الروضة الندية في المراثي الحسينية) للشيخ فرج آل
منها(١) ، وترجم لسيرة الشيخ عبد النبي بن الشيخ أحمد بن مانع وأعطى نبذة قصيرة عن حياته فضيلة الشيخ محمّد علي التاجر سفره منتظم الدرّين في تراجم علماء وأدباء الإحساء والقطيف والبحرين(٢) ، وكذلك ترجم للشيخ عبد النبي صاحب كتاب أدب الطفّ(٣) ، وأيضاً صاحب كتاب الذخائر في جغرافيا البنادر والجزائر الشيخ محمّد علي آل عصفور بقوله : «الشيخ عبد النبي ابن الشيخ أحمد العكريالبحراني ، هو من أدباء عصره ، عارفاً بالطبّ والحكمة ، عالماً بأنساب العرب ، مشهوراً بين فضلاء الأدب ، له كتاب في تاريخ المولّدين من الشعراء ، لم يسبق مثله سابق»(٤) ، ويقول عنه صاحب الذخائر الشيخ محمّد علي بن الشيخ محمّد تقي آل عصفور : «هو أوّل من نشر الطبِّ في البحرين ، وله يد في علوم النواميس ، ومن مصنّفاته كتاب في تحليل التتن وشرب القهوة ومنافعهما للإنسان ، ولديه ديوان في المراثي متداول بين القرَّاء وأرباب المراثي»(٥) ، وترجم لحياة هذا العالم كذلك مصنّف ومؤلّف كتاب
__________________
عمران القطيفي ، وكتاب (منتظم الدرّين) للشيخ محمّد علي التاجر ، ومنهم كذلك صاحب (موسوعة شعراء البحرين) للشيخ محمّد بن عيسى آل مكباس الديهي البحراني.
(١) انظر منتظم الدرّين ٣/١٥ ـ ١٧.
(٢) انظر الصدر السابق ٣/١٤.
(٣) انظر المصدر السابق ٥/٣٦٢.
(٤) المصدر السابق ٣/١٤.
(٥) الذخائر : ١١٣.
أعلام الثقافة الإسلامية في البحرين خلال أربعة عشر قرناً(١) لأستاذنا الباحث د. سالم بن عبد الله النويدري ، حيث وصفه رحمه الله بقوله : «الشيخ عبد النبي بن أحمد بن مانع التوبلي نسبة إلى قرية توبلي الشهيرة في البحرين ، ويعرف بـ : (العكري) ، ويظهر أنّ أصله من قرية العكر بالبحرين ، وينسب أيضاً إلى دار سكناه جدحفص»(٢).
٣ ـ الشيخ حسن بن الشيخ عبد النبي بن أحمد بن مانع البحراني العكري أصلاً والجدحفصي مولداً ، وهو من علماء البحرين في القرن الثالث عشر الهجري ، وقد ترجم لحياته منفرداً صاحب كتاب منتظم الدرّين(٣) ، حيث قال عنه في مدخل ترجمته الذاتية : «الأديب اللبيب الفاضل ، الشاعر الماهر المؤتمن الشيخ حسن بن مانع أو ابن الشيخ عبد النبي ابن الشيخ أحمد ابن مانع العكري البحراني أصلاً ، الجدحفصي مولداً ، القطيفي موطناً ، الفارسي مدفناً»(٤) ، وينقل العلاّمة المؤرّخ الشيخ محمّد علي التاجر في المصدر السابق عن مسودّات أخيه الشيخ سلمان التاجر أنّ الشيخ حسن بن عبد النبي بن مانع هجر البحرين وسكن عليه الرحمة قصبة القطيف ثمّ تركها وسافر لديار العجم وتزوّج فيها ، وأنجب هناك ولدين ، ونظم الشعر كما يقول
__________________
(١) انظر أعلام الثقافة الإسلامية في البحرين خلال ١٤ قرناً ٢/١٣٥.
(٢) المصدر السابق ٢/١٣٥.
(٣) انظر منتظم الدرّين ١/٤٠٥.
(٤) المصدر السابق ١/٤٠٥.
الشيخ سلمان التاجر ، إلاَّ أنّ الشيخ محمّد التاجر صاحب المنتظم اعتبر القصيدة المنسوبة للشيخ حسن هي لأبيه الشيخ عبد النبي بن أحمد بن مانع(١) ، ونشر وغيره من الباحثين مجموعة أبيات وقصائد شعرية منها أثناء حديثه في ترجمة الشيخ عبد النبي(٢).
٤ ـ الشيخ سلمان بن الشيخ عبد النبي بن الشيخ أحمد بن مانع العكري البحراني ، وهو الابن الثاني للشيخ عبد النبي بن أحمد بن مانع العكري البحراني ، ذكره صاحب المنتظم بأنّه أديب كامل ، ولبيب فاضل ، ووصفه بالجدحفصي ، والبحراني أصلاً ، والقطيفي مسكناً ومدفناً ، فأفراد من عائلة بن مانع سكنت المنامة وجدحفص وولدوا فيهما كما يبدو ، ومنهم الحاج حسن ابن نصر الله الذي أشار في ترجمة الشيخ أحمد بن مانع ، وسافر بعضهم للقطيف وبلاد فارس ، وذكره الشيخ سلمان التجّار شقيق صاحب منتظم الدرّين في بعض مسودّاته كما يقول صاحب منتظم الدرّين بقوله : «كان الشيخ سلمان بن مانع القطيفي فاضلاً أديباً ، توفّي في القطيف»(٣) بشرق المملكة العربية السعودية ، ثمّ يقول الشيخ محمّد علي التاجر مصنّف كتاب منتظم الدُّرّين : «لم يقع في يدي شيءٌ من شعره ، وهو من أهل القرن الثالث
__________________
(١) المصدر السابق ١/٤٠٥.
(٢) المصدر السابق ٢/٢١٤ ، وأعلام الثقافة الإسلامية للنويدري ٢/١٣٦ ـ ١٣٧ ، وعبد العظيم المهتدي البحراني في كتابه علماء البحرين : ١٥٨ ـ ١٥٩.
(٣) المصدر السابق ٢/١٢٧ ـ ١٢٨.
عشر الهجري ، وربّما أدرك آخره»(١) ، بيد أنّ الثقة المؤتمن الحاج حسن بن نصر الله على حدّ تعبير الشيخ التاجر قد وصف أبناء الشيخ أحمد بن مانع بأنّهم (أدباء كملاء ، وشعراء بلغاء) (٢).
إشكالية نسب أسرة بن مانع :
إنّ الاضطراب في ألفاظ الشيخ محمّد علي التاجر رحمه الله عند ترجمة سيرة الشيخين (حسن وسلمان) بسبب الاختصار في الاسم وتتبّع النسب قد أوقعنا في إشكالية هل هما ابني الشيخ عبد النبي بن الشيخ أحمد بن مانع أم أنّهما أخوان للشيخ أحمد نفسه؟ فإذا كان الشيخان حسن وسلمان ابنين مباشرين للشيخ عبد النبي فإنّ الثلاثة (عبد النبي وحسن وسلمان) هم جميعاً أبناء الشيخ أحمد كما جاء في ترجمة التاجر للأخير وذلك بالنظر إلى أنّ الشيخ عبد النبي ابن مباشر للشيخ أحمد والشيخين حسن وسلمان حفيديه لأنّهما ابنان للشيخ عبدالنبي المنحدر من نسله ، وبالتالي فإنّ الجميع أبناؤه كما قال في ترجمة الشيخ أحمد بن مانع العكري البحراني.
أمَّا إذا أخذنا عبارتي المؤلّف ـ أي الشيخ التاجر ـ بشأن نسب الشيخين (حسن وسلمان) بأنّهما ابنان لـ : (مانع) كما جاء في ترجمتهما فإنّ الثلاثة أحمد وحسن وسلمان هم أخوة ، والأخيران عمَّان للشيخ عبد النبي بن الشيخ
__________________
(١) المصدر السابق ٢/١٢٨.
(٢) المصدر السابق ١/١٩٠.
أحمد بن مانع ، وهذه فرضية لا تعزّزها عبارة الشيخ محمّد علي التاجر عن الشيخ أحمد بن مانع بأنّ له أبناء ، ولكن بالرغم من هذا الاضطراب الناجم عن اختصار الاسم في ألفاظ الشيخ التاجر بالنسبة للشيخين (حسن وسلمان) لاختصار اسميهما فإنّه يؤكّد في عبارة واضحة بأنّ الشيخ أحمد بن مانع العكري البحراني هو عميد أسرته العلمية ، حيث يقول المؤلّف رحمهالله في ترجمة الشيخ أحمد بن مانع : «أمّا أبناؤه فسيأتي ذكرهم في محله إنْ شاء الله»(١).
وتوحي هذه الجملة المتأخّرة التي أنهى بها الشيخ التاجر ترجمته القصيرة لحياة الشيخ أحمد بن مانع عميد هذه الأسرة بأن الجميع هم أبناؤه إمّا من صلبه مباشرة كالشيخ عبد النبي أو أنّهم أحفاده وفق التسلسل النسبي ، ولهذا فإنّ الاضطراب في التعبير اللفظي عن بنوّة أو أخوّة الشيخين للشيخ أحمد لا يغيِّر شيئاً لذي عقل لبيب ، وقد أشرنا لهذه الإشكالية لينتبه بعض القرَّاء إلى ذلك ، ولا ضير لدينا أن تبقى عبارات التاجر كما هي ومقصوده أنّهم أبناؤه بطبقتين ، أُولى وثانية بتسلسل عائلي متّصل.
ويعني ذلك أنّ الشيخ عبد النبي بن الشيخ أحمد بن مانع العكري البحراني وابنيه الشيخين الفاضلين (حسن وسلمان) رحمهم الله سبحانه هم جميعاً أبناء الشيخ أحمد بن مانع العكري البحراني ، ويؤكّد ذلك عبارة أخرى للشيخ التاجر في منتظمه معزّزة للعبارة الأولى ، إذ يقول صاحب منتظم
__________________
(١) انظر منتظم الدرّين ١/١٩٠.
الدرّين الشيخ التاجر عن الشيخ عبد النبي وابنيه حسن وسلمان : «وله ابنان فاضلان وهما الشيخ سلمان والشيخ حسن»(١).
وفي ضوء البيانات السابقة التي أصبحت الآن أكثر تناسقاً ـ بالنسبة لنا على الأقلّ ـ يمكن رسم التسلسل النسبي لعائلة الشيخ أحمد بن مانع العكري البحراني في حدود ما عرفناه من كتب التراجم ، فهي مكوّنة من أربعة علماء دين أفاضل أحدهم جدّ الأسرة وعميدها الأوّل ، ثمّ يأتي من بعده ابن له هو الشيخ عبد النبي بن أحمد ، وحفيدان للشيخ أحمد باعتبارهما ابنان لابنه الشيخ عبد النبي بن أحمد بن مانع العكري البحراني.
ويمكن رسم التسلسل النسبي للأسرة على النحو التالي :
عميد الأسرة وجدّها الشيخ أحمد بن مانع العكري البحراني كما عبّر عنه الشيخ التاجر ، وهو من علماء الحادي عشر الهجري ، وأدرك القرن الثاني عشر ، وترجم له صاحب منتظم الدرّين(٢).
وابنه الشيخ عبد النبي(٣) بن الشيخ أحمد بن مانع العكري البحراني وعاش في القرن الثاني عشر الهجري لأنّه معاصر للشيخ عبد النبي بن أحمد
__________________
(١) انظر المصدر السابق ٣/١٧.
(٢) انظر المصدر السابق ١/١٩٠.
(٣) وقد ترجم لحياته أكثر من عالم تراجم ، منهم صاحب الذخائر الشيخ محمّد علي العصفور : ١١٣ ، والأستاذ سالم النويدري في أعلام الثقافة ٢/١٣٥ ـ ١٣٧ ، والمهتدي البحراني في كتابه علماء البحرين : ١٥٧ ـ ١٥٩ ، ومصادر أخرى من كتب التراجم وأبيات مصادرها.
ابن إبراهيم آل عصفور الدرازي البحراني الذي توفّي سنة ١١٧٣ هجرية(١) ، وابنيه الشيخان (حسن وسلمان) ، ولا نعرف تاريخ وفاته بدقّة.
والولد الأوّل للشيخ عبد النبي هو الشيخ حسن بن الشيخ عبد النبي بن الشيخ أحمد بن مانع العكري البحراني ، وهو من علماء القرن الثالث عشر الهجري(٢)
والإبن الآخر للشيخ عبد النبي هو الشيخ سلمان بن الشيخ عبد النبي بن الشيخ أحمد بن مانع العكري البحراني ، وهو من أعلام القرن الثالث عشر الهجري(٣)
وابن أختهما الحاج حسن بن نصر الله العكري أصلاً والمنامي مسكناً والمعاصر للشيخ محمّد علي التاجر في القرن الرابع عشر الهجري(٤)
الثقة المؤتمن.. الحاج حسن بن نصر الله البحراني :
اعتمد صاحب منتظم الدرّين الشيخ محمّد علي التاجر رحمه الله على أقوال أحد الثقاة كمصدر في ترجمة عميد أسرة بن مانع العكري البحراني ، ونقصد الشيخ أحمد ، فقد كتب الشيخ التاجر الترجمة القصيرة للشيخ أحمد
__________________
(١) منتظم الدرّين ٢/١٣ ـ ١٤.
(٢) انظر المصدر السابق ٢/١٢٧ ـ ١٢٨.
(٣) انظر المصدر السابق ٣/١٣ ـ ١٤.
(٤) المصدر السابق ١/١٩٠ ، ٤٠٥.
ابن مانع معتمداً على أقوال حفيده الثقة المؤتمن ـ على حدّ تعبيره ـ الحاج حسن بن نصر الله العكري البحراني.
وقد أشار الشيخ التاجر إلى ثقته المؤتمن لديه وهو الحاج حسن بن نصر الله العكري البحراني ـ كما اشرنا إلى ذلك سابقاً ـ فقال عليه شآبيب رحمته :
«سمعت من الثقة المؤتمن الحاج حسن بن نصر الله البحراني العكري أصلاً المنامي(١) مسكناً ـ والذي ينتسب إلى المترجم ـ يقول : «بأن الشيخ أحمد العكري المعروف بـ : (ابن مانع) كان عالماً فاضلاً ، تقيّاً ورعاً ، عابداً صالحاً ، وله أبناء علماء فضلاء ، أدباء كُمَلاَء ، شعراء بلغاء ، منهم الشيخ عبد النبي»(٢).
ولكن من هو الحاج حسن بن نصر الله؟.
أجاب الشيخ التاجر في كتابه منتظم الدرّين على هذا السؤال.
فمن سياق ترجمة الشيخ حسن بن عبد النبي بن أحمد بن مانع العكري البحراني يتبيّن لنا أنّ الحاج حسن بن نصر الله العكري البحراني ينتسب لعائلة (ابن مانع) وينحدر أصله منها عن طريق أمّه بشكل واضح ،
__________________
(١) يشير مؤرخنا التاجر هنا إلى انتقال جماعة من عائلة «بن مانع» العكري البحراني قبل قرون من موطنها الأصلي قرية العكر الواقعة بالقرب من الساحل الغربي من جزيرة سترة إلى المنامة عاصمة البحرين الحالية واختيارها مقراً للسكن فيها ، بيد أن هذا الرحيل لا يلغي العلاقات القرابية ، ولا يشطب الانتماء السابق.
(٢) منتظم الدرّين ١/١٩٠.
فأمّه رحمها الله ابنة الشيخ عبد النبي بن أحمد بن مانع وهي شقيقة الشيخين سلمان وحسن بن عبد النبي(١) ، وجدّها الأوّل هو الشيخ أحمد بن مانع عميد هذه العائلة العلمية ، وهو لذلك ـ أي الحاج حسن بن نصر الله ـ سبط الشيخ أحمد بن مانع العكري البحراني ، ولهذا يقول الشيخ التاجر عن مسودّات أخيه الشيخ سلمان بما نصٌّه : «الشيخ حسن بن مانع القطيفي هو خال الحاج حسن بن نصر الله آل الشيخ العكري البحراني»(٢).
والحاج حسن بن نصر الله البحراني نال ثقة الشيخ التاجر وأصبح لديه شخصاً (ثقة مؤتمناً) لسببين كما نتصوّر وهماً :
١ ـ إنّه على ما يبدو من عبارات صاحب المنتظم توجد صداقة قوية وإيمانية بينه وبين الحاج حسن بن نصر الله العكري البحراني جعلته يعرفه شخصيّاً عن قرب ، وقد عبَّر الشيخ التاجر عنها بقوله : «سمعت من الثقة المؤتمن الحاج حسن بن نصر الله البحراني العكري أصلاً المنامي مسكناً» ، ومن قوله عنه : «والذي ينتسب إلى المُتَرْجَمِ» ويقصد صلة قرابته النسبية العائلية من الشيخ أحمد بن مانع العكري البحراني عن طريق حفيدته بنت الشيخ عبد النبي التي هي والدة الحاج حسن بن نصر الله البحراني العكري
__________________
(١) ذكر الشيخ التاجر في «منتظم الدرّين» أنّ مسكن الشيخ حسن بن الشيخ عبد النبي بن مانع قصبة القطيف على ما أخبره ابن أخته الحاج حسن بن نصر الله العكري البحراني ، انظر كتابه (منتظم الدرّين) ١/٤٠٥.
(٢) منتظم الدرّين ١/٤٠٥.
أصلاً والمنامي مسكناً كما يقول صاحب كتاب منتظم الدرّين فيما تقدّم.
٢ ـ والسبب الثاني أنّ الحاج حسن بن نصر الله هو ـ كما تقدّم ـ سليل أسرة علمائية متديّنة (بن مانع) التي تمكّنت من تربيته إيمانيّاً ، وتكوّنت هذه الثقة من تجربة العلاقة الشخصية ، ومن تجربة التأثير الإيماني التربوي لهذه الأسرة على ابنهم الحاج حسن ، فقد عاش في كنف وأجواء الانضباط السويّ على قواعد الإسلام وقيمه وتعاليمه وإرشاداته ، وأشرأبّت نفسه على فضائل الإيمان والتقوى والاستقامة الأخلاقية وقيم النبل والشرف والعدالة والعلم.
ويستفاد من نصّ العبارة السابقة : «الشيخ حسن بن مانع القطيفي هو خال الحاج حسن بن نصر الله آل الشيخ العكري البحراني» أنّ (نصر الله) والد الحاج حسن هو كذلك من عائلة بن مانع ، فالتسمية واضحة الدلالة ، وكلمات العبارة تشير إلى أنّ الحاج حسن بن نصر الله هو من آل الشيخ أحمد العكري البحراني ، وبالتالي فإنّ هذه الثقة التي أولاها التاجر للحاج حسن بن نصر الله ثمرة تجربة صداقة قوية بالرجل ، وقد امتزجت بانتسابه لعائلة متديّنة وعلمية جعله في نظر الشيخ التاجر «ثقة ومؤتمناً» في توثيق المعلومات التاريخية التي أوردها بشأن الشيخ أحمد بن مانع رحمه الله سبحانه وتعالى.
صفات علماء أسرة بن مانع :
أشارت بعض كتب التراجم وبخاصّة منتظم الدرّين لمجموعة صفات أطلقها مصنّف هذا الكتاب على علماء عائلة (بن مانع) ، أمّا عائلة الشيخ عبد
الله فلم يأتِ ذكرها في كتب التراجم ، وإنّما ذكرها ابنهم الحاج حبيب بن يوسف بن الحاج أحمد في أحد منسوخاته من الكتب التراثية ، ولم يذكر شيئاً بذي بال عنها ، حيث أشار بايجاز لأسماء عدد من علمائها فحسب ، ولم يقل عن صفاتهم شيئاً ، وبالتالي فإنّ حديث علماء التراجم عن صفات علماء العكر يعني علماء أسرة (بن مانع) فقط ، بينما العكس تماماً بالنسبة لأُسرة الشيخ عبد الله فقد ذكر صاحب المنتظم صفات مختصرة ، وأضاف عليها تراجم علماء آخرين بقدر محدود كذلك.
وممّا لحظناه من سياق الترجمة للعلماء الأربعة من أسرة (بن مانع) أنّ صفاتهم عبّرت في واقع الحال عن قدرات عقلية وروحية ووجدانية وأخلاقية ، فسماتهم العلمية ممزوجة مع صفاتهم الروحية والأخلاقية فعبارات علماء التراجم ـ واِنْ كانت متقاربة ـ إلا أنّها ركزت على صفات بارزة وهي السمات العقلية والأخلاقية والروحية ، وتجلّت في عمليّات وأدوار ثقافية كالتأليف ونظم الشعر وعلم أنساب العرب ونشر الحكمة والطبّ في البحرين.
إنّ صفاتهم كما نرى من العبارات الواردة في كتب التراجم قد وزّعت علماء أسرة (بن مانع) إلى مستويين من حيث المرتبة الدينية والعلمية وهما :
١ ـ المستوى الأوّل هو مستوى الفقاهة وهي مرتّبة علمية وروحية عليا ، وقد وصف الشيخ محمّد علي التاجر اثنين من علماء أسرة بن مانع بالفقيه الفاضل وهما الشيخ أحمد بن مانع وابنه مباشرة الشيخ عبد النبي بن أحمد ، بالإضافة إلى سمات عقلية وصفات روحية وأخلاقية بارزة في
شخصية كليهما ، ويمكن للقارئ التأمّل في مضامين هذه الصفات.
٢ ـ والنوع الآخر من الصفات اقتصر على الكفاءة الأدبية والفضل الروحي دون الفقاهة ، حيث لم يوصف الأخوان (الشيخان حسن وسلمان) بأنّهما فقيهان بالرغم من تقدّم مستواهما الديني وفضلهما الروحي ، واكتفى الشيخ التاجر بوصفهما بأنّهما فاضلان وأديبان لبيبان وغير ذلك من الصفات ، وإذا عدنا إلى ترجمة العلماء الأربعة تجد بوضوح عبارات الوصف المعبّرة عن هذه السمات.
ومنها ما قاله المؤرّخ الشيخ محمّد علي التاجر عن العلاّمة الفقيه الشيخ أحمد بن مانع العكري البحراني وأبنائه : «العالم الفقيه ، النبيه الفاضل ، الأديب الكامل الأنجد الشيخ أحمد بن مانع العكري البحراني نسبة إلى قرية العكر».
وفي نصٍّ آخر قال عنه : «كان عالماً فاضلاً ، تقيّاً ورعاً ، عابداً صالحاً ، وله أبناء علماء فضلاء ، أدباء كملاء ، شعراء بلغاء».
أمّا عن الشيخ عبد النبي فجمع عبارته بعض صفاته نقلاً عن الشيخ محمّد علي العصفور صاحب الذخائر حين قال عليه رضوان الله :
«هو من أدباء عصره ، عارفاً بالطبّ والحكمة ، عالماً بأنساب العرب ، مشهوراً بين فضلاء الأدب ، له كتاب في تاريخ المولّدين من الشعراء ، لم يسبق مثله سابق».
وعن الشيخ حسن بن الشيخ عبد النبي بن مانع قال الشيخ التاجر :
«الأديب اللبيب الفاضل ، الشاعر الماهر المؤتمن الشيخ حسن بن مانع
أو ابن الشيخ عبد النبي ابن الشيخ أحمد بن مانع العكري البحراني».
كما وصفه الشيخ محمّد علي التاجر بأنّه أديب وشاعر ينظم الشعر كأبيه الشيخ عبد النبي بن أحمد بن مانع ، وقال كذلك في وصف بعض قدرات الابن الثاني للشيخ عبد النبي بن أحمد بن مانع : «كان الشيخ سلمان بن مانع القطيفي فاضلاً أديباً».
الأسرة الثانية (أسرة الشيخ عبد الله) :
ومصدر الحديث عن هذه الأسرة العلمية المؤمنة ما كتبه أحد النسّاخين من أفرادها قبل مائة وعشرة أعوام هجرية في وثيقة (١٣٢١هـ) هو المرحوم الخطيب الحسيني الملاّ الحاج حبيب بن يوسف بن الحاج أحمد بن الشيخ بوسف بن الشيخ محمّد بن الشيخ عبد الله بن الشيخ.....(١) ، وهو والد الأسرة المعروفة في قرية النويدرات بـ : (عائلة الشيخ يوسف) ، وقد وصف نفسه في الحاشية المكتوبة على الجانب الأيسر من صفحة وثيقة (١٣٢١هـ) بـ : (العكري أصلاً والنويدرات مسكناً).
شجرة نسب العائلة العلمية كما في الوثيقة :
الشيخ عميد العائلة واسمه غير واضح في الوثيقة المتقدّمة ، ابنه الشيخ
__________________
(١) توجد أحرف للدلالة على تسمية ، لكنّنا لم نستطع قراءتها ، فكتبناها خالية من الاسم.
عبد الله بن الشيخ.
ثمّ ابنه الشيخ محمّد بن الشيخ عبد الله بن عميد العائلة
فابنه الشيخ يوسف بن الشيخ محمّد صاحب العائلة المعروفة في النويدرات بعائلة (الشيخ يوسف)
ثمّ ابنه الحاج أحمد بن الشيخ يوسف بن شيخ محمّد بن شيخ عبد الله
فابنه يوسف والد الناسخ والخطيب حبيب بن يوسف بن الحاج أحمد
فالخطيب الحاج حبيب بن يوسف بن الحاج أحمد
وابنه من بعده الخطيب الحسيني الحاج أحمد بن حبيب بن يوسف بن الحاج أحمد.
التقدير التاريخي لنسب العائلة :
ذكر خطيبنا الحسيني المرحوم الملاّ الحاج حبيب بن يوسف بن الحاج أحمد بن الشيخ يوسف في إحدى الوثائق الثقافية التاريخية التي كتبها سنة (١٣٢١ هجرية) أنّه ابن عائلة علمية موطنها الأصلي قرية العكر التاريخية القديمة ، وهذه حقيقة قد يجهلها الناس حتّى بعض أحفاده المعاصرين الآن.
وقد حدّد الملاّ الحاج حبيب في هذه الوثيقة نسبه العائلي القريب في أجيال سبعة ، ولكنّه توقّف عند أحد أجداده(١) الذي لم نستطع ـ وللأسف
__________________
(١) وضعنا هذا الفراغ في متن البحث لأنّه صَعُب علينا قراءة الاسم بدقّة ، مع وضوحه
الشديد ـ قراءته بدقّة ، فظلّ اسمه غامضاً كما في الوثيقة المذكورة ، ولم يعطنا الحاج حبيب بن يوسف مزيداً من المعلومات عن أجداده الذين ذكرهم في تسلسل نسبه العائلي.
ولكن مع ذلك فإنّ تسلسل نسب عائلته في سبعة أجيال متعاقبة تراوحت كما يبدو لنا بين ثلاثة قرون ونصف وأربعة ونصف تقريباً ، وهذا يجعلنا نميل إلى تقدير عمرها التاريخي بالمدّة الزمنية المذكورة إذا ما قدّرنا لكلّ جيل من الأجيال السبعة بخمسين عاماً هجريّاً أو تزيد عن ذلك ببضع سنوات ، وهذا أقلّ تقدير زمنيٍّ للجيل.
ويعني ذلك أنّ هذه العائلة الكريمة التي بقيت في موطنها الأصلي قرية العكر وفي قرى مجاورة لأكثر من أربعة قرون من الزمان قد قامت بأدوار ثقافية وروحية تركت بصماتها المجتمع العكري والمجتمعات المحلّية في القرى المجاورة ، خاصّة بعد نزوح عدد من أفرادها لقريتي النويدرات والمعامير المجاورتين لقرية العكر كما تدلّ الوقائع والوثائق التي بحوزتنا ، ولكون هاتين القريتين متأخّرتين في الوجود الزمني عنها فالأغلب أنّ هذه الأسرة عاشت في موطنها الأصلي ، ثمّ فضَّل بعض أفرادها نزول قرية
__________________
في الوثيقة ، ونأمل من القرّاء الأعزّاء مساعدتنا في تفكيك الأحرف الأساسية المكوّنة للاسم الموجود في الجانب الأيسر من الوثيقة ، فطريقة جرّ القلم في كتابة أحرف الاسم لم تمكننا من القراءة الصحيحة للاسم ، فظلّ غامضاً حتّى اللحظة الراهنة ، ولعلّنا نوهب فرصة المساعدة من الأخوة القرّاء أو التسديد الإلهي والتمكّن من فكّ أحرف الاسم ومعرفته.
النويدرات المجاورة والسكن فيها لظروف نجهلها ، كما ذهب قسم منهم للمعامير للعيش فيها ، وهذا ما نعلمه من أحاديث بعض المعمّرين وكبار السنّ وأحفاد الأسرة المعاصرين.
ومع أنّنا ـ لسوء الحظّ ـ لا نملك حتّى الآن من الوثائق الثقافية التاريخية ما يعزّز أفكارنا عن هذه الأسرة ويؤكّدها سوى القليل ممّا تعرّفنا عليه من وثائق ثقافية ـ تاريخية ذات صلة بجزء يسير من تاريخ وسيرة الخطيب الحسيني الملاّ الحاج حبيب بن يوسف بن الحاج أحمد(١) الذي أدركنا حياته في بعض السنوات المتأخّرة من عمره(٢) ، وبالتالي فإنّه من المتوقّع أن تؤدّي هذه الأسرة بعلمائها وخطبائها الحسينيّين جملة من الأدوار الثقافية اللازمة لنموّ المجتمع وخدمة الدين.
ونستطيع الجزم بأنّ الحاج حبيب بن يوسف وابنه الملاّ الحاج أحمد ابن حبيب قد شاركا ـ بقدر متفاوت ـ في القيام بعمليّات وأدوار ثقافية للأغراض المتقدّمة المشار إليها سابقاً وبخاصّة في الخطابة الحسينية والنسخ والتعليم القرآني وكتابة قصائد الشعر بجهود متفاوتة بينهما نظماً وحفظاً.
__________________
(١) انظر ما كتبناه من سيرة ذاتية للمرحوم الحاج حبيب بن يوسف في دراستنا عن وفاة النبيّ يحيى بن زكريّا التي نسخها وخطّها بيده سنة ١٣٣٨ هجرية ، ببضع سنوات متأخّرة عن وثيقة نسبه المشار إليها في نصِّ هذا البحث..
(٢) لقد توفّي الحاج حبيب أفاض الله عليه بشآبيب رحمته في مارس سنة ١٩٧٦م ، والذي يصادف سنة ١٣٩٧ هجرية.
فوارق ظاهرة بين الأسرتين :
هي كما نلحظ فوارق في الفرص والتحدّيات التي واجهت الأسرتين مع اختلاف في الظروف ، ورصدنا باجمال ثلاثة فوارق نوجزها ، وقد لا تكون بذي بال عن دال بعض ، وهذه الفوارق هي كما يأتي :
١ ـ نلحظ في الفارق الأوّل أنّ الحديث عن أسرة الشيخ عبد الله المبرور وهو الجدّ الرابع للحاج حبيب موحّد وصادر من شخص واحد قاله قبل (١١٠) عام هجري وهو مكتوب وموثّق ، فوثيقة سنة (١٣٢١هـ) كتبها الحاج حبيب بن يوسف بن الحاج أحمد بعد أن فرغ من نسخ كتاب مقتل أمير المؤمنين عليّ بن أبي طالب عليهالسلام ، وهو لذلك مصدر موثّق وموحّد الفكرة ولا تردّد في مضمونه ، أمّا الحديث عن أسرة الشيخ أحمد بن مانع فقد لجأ الشيخ التاجر إلى اختصار أسماء بعض أفرادها فوقع بعضنا في التباس ، ففهمنا ذلك في نهاية الأمر.
٢ ـ والفارق الآخر أنّ أسرة الشيخ عبد الله جدّ الحاج حبيب لم تحظ باهتمام علماء التراجم ومصادر هذا العلم التوثيقي ، وقد استغلّ الحاج حبيب ابن يوسف بن الحاج أحمد حفيد هذه العائلة فرصته في نسخ أحد الكتب التراثية الدينية وهو كتاب مقتل الإمام علي فوثّق تسلسل نسبه العائلي حتّى الجدّ الخامس له ، بينما حظيت أسرة الشيخ أحمد بن مانع بإشارات بعض علماء التراجم لبعض أفرادها كما رأيت ، ولولا هذه اللفتة الذكية للحاج حبيب لضاعت معرفتنا بنسب هذه العائلة.
٣ ـ ويمكن كذلك الإشارة إلى فرق ثالث بين الأسرتين هو أنّ أسرة الشيخ عبد الله جدّ ناسخنا الحاج حبيب بقيت كما يبدو مستقرّة في العكر ، ولم يؤثّر على استقرارها نزول بعض أفرادها للنويدرات للعيش فيها كالشيخ يوسف بن الشيخ محمّد ، فهجرته ليست بذي بال ، فالمسافة بين العكر والنويدرات أقلّ من كيلو متر والانتقال اليومي أمر سهل ويكون مشياً على الأقدام ، وبالتالي لم تؤثّر هجرته على أوضاع الأسرة لتشابه الأوضاع الاجتماعية والثقافية والاقتصادية بين القريتين ، أمَّا أسرة الشيخ بن مانع فتوزّعت بين توبلي والمنامة وجد حفص في البحرين والقطيف وبلاد فارس ، وهي مناطق متباعدة إلى حدٍّ ما ، والحركة بينها آنذاك ليست سهلة ، والأوضاع الاجتماعية متباينة نسبياً ، ويبدو أنّ هجرة العائلة منحتها فرصة التوثيق في كتب التراجم.
نسب العائلة في وثيقة (١٣٢١هـ) (١)
من مخطوطة (مقتل الإمام علي)

__________________
(١) «وثيقة سنة ١٣٢١ هـ» تدلّ على وجود حقائق هامّة تؤكّد حيويّتها وأهميّتها ، وفيها الاسم الكامل لأحد أفرادها وهو ناسخ مخطوطة هامّة هي مخطوطة كتاب الشيخ علي ابن عبد الله بن حسين البربوري الأوالي البحراني ، وتاريخ هذه الوثيقة تاريخية كتبها بنفسه سنة ١٣٢١هـ).
حقائق وثيقة سنة (١٣٢١هـ) :
وبتأمّل الوثيقة السابقة المخطوطة بخطّ يد المرحوم الملاّ الحاج حبيب ابن يوسف بن الحاج أحمد نستخلص منها عدّة حقائق ثقافية وتاريخية وعائلية تخصّ في جانب منها نسبه العائلي ، وفي جانب آخر تبرز لنا انتماؤه لأسرة علمية لم تأخذ نصيبها أو حظّها من العناية والتركيز والاهتمام ، ويمكننا استجلاء الحقائق التالية من باطن الوثيقة المتقدّمة ومنها :
١ ـ تكشف هذه الوثيقة الثقافية ببعدها التاريخي عن عمرها الحقيقي الذي تجاوز قرناً هجريّاً وعشر سنوات ، فتاريخها كما هو واضح من نصّها يعود إلى بداية العقد الثالث من القرن الهجري الرابع عشر وهو العام الهجري (١٣٢١) على وجه التحديد ، وإذا ما طرحنا مقدار التاريخ المتقدّم ذكره من التاريخ الهجري لهذه السنة (١٤٣١هـ) التي اكتشفنا فيها هذه الوثيقة الهامة يكون عمر الوثيقة المذكورة (مائة وعشر سنوات هجرية) ، وبحساب التاريخ الميلادي يكون هذا التاريخ ونقصد سنة (١٣٢١هـ) يصادف تقريباً سنة (١٩٠٣) الميلادية.
٢ ـ إنّ الحاج حبيب بن يوسف بن الحاج أحمد ذكر لأوّل مرّة نسبه هنا مطوّلاً بنحو لم نطّلع عليه في غير هذه الوثيقة من قبل ، فالعادة في وثائق أخرى مرتبطة بكتاباته ونسخ الكتب الأخرى كان الحاج حبيب يتوقّف عند جدّه الشيخ يوسف في أقصى حدّ ، أمّا هنا في هذه الوثيقة وبعد أن انتهى من نسخ كتاب مقتل الإمام عليّ بن أبي طالب وفرغ منه سنة (١٣٢١هـ) امتدّ
بنسبه العائلي إلى الجدّ الخامس وإنْ كان اسم جدّه الخامس في الوثيقة غير واضح لنا للأسف أو أنّنا أخفقنا في قراءته بدقّة ، وتوحي كلماته في هذه الوثيقة بنسب أبعد ممّا اعتدنا عليه عندما يفرغ من نسخ كتب أخرى كما في كتاب وفاة الإمام الحسن والنبيّ يحيى وغيرهما من الكتب التي كان ينسخها ، حيث يقول في هذه الوثيقة التي كتبها في نهاية كتاب مقتل الإمام علي (١) المخطوط ضمن أحد المجلّدات : «وهذا آخر ما انتهى إلينا من وفاة سيّدنا ومولانا وإمامنا وعمادنا وشفيعنا أمير المؤمنين عليهالسلام على التمام والكمال ، ونستغفر الله عن الزيادة والنقصان والسهو والغلط والنسيان ، إنّه غفور منَّان ، والحمد لله حقّ حمده ، والحمد لله ربّ العالمين ، وصلّى الله على سيّدنا محمّد وآله الطاهرين ، تمّت وكملت الوفاة على يد الحقير الغائص في لجج الذنوب حبيب بن يوسف بن الحاج أحمد بن الشيخ يوسف بن الشيخ محمّد ابن شيخ عبد الله المبرور المرحوم عفا الله عنه وعن والديه وعن جميع المؤمنين والمؤمنات ، يوم الأحد.. يوم الخامس والعشرين من شهر ثاني جمادى ١٣٢١ هـ» ، ثمّ استدرك تكملة نسبه بحاشية على الجانب الأيسر من الوثيقة فقال استدراكاً بعد قوله : (المبرور المرحوم) بن الشيخ (........) (٢) ، ثمّ أضاف في الحاشية اليسرى من الصفحة المكتوبة فيها
__________________
(١) لم نتوصل إلى اسمه.
(٢) هنا كلمة لم استطع قراءتها ، فوضعنا الفراغات بالنقط بالرغم من وضوح بعض حروفها ، ولكن رسم الكتابة لم يمكننا من القراءة الصحيحة ، والله أعلم بذلك.
وثيقة (١٣٢١هـ) كلمات أربع في وصف جدّه الخامس بأنّه «العكري أصلاً والنويدرات مسكناً» ، وبذلك وصف نفسه بهذا الانتماء.
٣ ـ تفيد الوثيقة خلافاً لما يعرفه الناس في النويدرات بأنَّ أصل عائلة الناسخ الحاج حبيب من قرية العكر التاريخية ، وعبارته في الحاشية المتقدّمة الموجودة على الطرف الأيسر كانت واضحة للغاية ، وبالطبع تفيد العبارة أنّ عائلته نزلت النويدرات في عام (١٣٢١هـ) على أقلّ تقدير بعد أن نزحت من قرية العكر التاريخية ، وهو زمن كتابة هذه الوثيقة ، ويحتمل أنّ نزولها بـ : (النويدرات) أبعد من هذا التاريخ ، وأنّه نسخ كتاب مقتل الإمام وكتب ديباجته في آخر صفحاته التي أكّد فيها أنّ جدّه الخامس «عكري أصلاً والنويدرات مسكناً» ، والملحوظ أنّ الحاج حبيب حدّد تاريخ كتابة وثيقته لارتباطها بتاريخ الانتهاء من مخطوط مقتل الإمام عليّ عليهالسلام ، ولكنّه لم يذكر تاريخ هجرة قسم من عائلته من قريته العكر إلى قريته المجاورة (النويدرات) ، فلعلّه لا علم به.
٤ ـ وتفيدنا كلمات الناسخ الحاج حبيب بن يوسف بن الحاج أحمد بن الشيخ يوسف العكري البحراني في حاشيته الجانبية الاستدراكية الإضافية باحتمالين ، فإذا كان قد عنى نفسه مباشرة من عبارته «العكري أصلاً والنويدرات مسكناً» فإنّ عمر النويدرات ما بين قرنين وبضع سنوات أو أكثر قليلاً ، أمَّا إذا عنى بكلماته جدّه الخامس ، والمراد هنا نزوله في قرية النويدرات منذ ذلك الوقت ، وهذا احتمال للمناقشة والبحث يحتاج للبرهان
والدليل العلمي فإنّ عمر النويدرات يزيد عن ثلاثة قرون ونصف وربّما أبعد ، ونحن نميل إلى الاحتمال الأوّل وهو أنّ الحاج عنى نفسه بأنّه (عكري أصلاً ونويدري مسكناً) ، وأنّ عائلته نزحت للنويدرات في زمن متأخّر قبل ولادته في النويدرات ، ولم يحدّد لنا تاريخ هجرتها ، فكلمات الحاشية تتضمّن تقديراً غير دقيق لتاريخ وجود النويدرات ، وهو لم يقصد سوى تعريف الناس بنسبه وأصل بلده ، وليس تقدير العمر الحقيقي لقرية النويدرات.
٥ ـ إنّ هذا المخطوط المؤرّخ بهذا التاريخ هو بالنسبة إلينا أقدم مخطوط نسخه قد تعرّفنا عليه ، ولا نستبعد أن يوجد مخطوط غيره أبعد زمناً ، ولكنّنا هنا نتحدّث بأدلّة ثبوتية لا توقّعات وفرضيّات احتمالية ، وستبقى هذه الحقيقة قائمة حتّى نستفيد من دليل آخر ينطوي على حقيقة مختلفة تؤكّد نسخه لمخطوط سابق قبل تاريخ (١٣٢١هـ) ، فيترتب عليه حقائق جديدة.
٦ ـ قدّم الناسخ الملاّ الحاج حبيب بن يوسف بن الحاج أحمد في وثيقة (١٣٢١هـ) دليلاً واضحاً ومباشراً بأنّه ـ كما تقدّم القول ـ ينحدر عليه رحمة الله سبحانه وتعالى من عائلة علمية ، فبمقتضى مضمون هذه الوثيقة ذكر أنّه من سلالة علمية ، وقد توقّف عند جدّه الخامس المسجّل في الحاشية بشكل غير واضح ، وجميعهم من الجدّ الثاني حتّى الجدّ الخامس هم من علماء الدين ، ولا يستبعد أن يكون جدّه الأوّل الحاج أحمد من العلماء غير المعمّمين مثله أو من المهتمّين بالشأن الثقافي ، والله سبحانه بحقائق الأمور وأسرارها أعلم وأدرى.
الشيخ أحمد بن محمّد بن سرحان العكري البحراني :
يعتبر الشيخ أحمد بن الحاج محمّد بن الحاج أحمد سرحان بسبب تجربته لكسب العلم أكثر علماء العكر شهرة بين العلماء والمهتمّين بالتراث الثقافي لعلماء البحرين وبخاصّة للأجيال الجديدة الحاضرة ، وذلك بسبب نشاطه الثقافي في مجالات التعلّم وطلب العلم والتأليف والتدريس والخطابة وكتابة التعليقات والحواشي على الكتب والرسائل العلمية ، وهو من علماء القرنين الثالث عشر والرابع عشر الهجريّين ، وكانت بينه وبين الشيخ التاجر مراسلات ، ومنها ـ على سبيل المثال ـ ما كتبه الشيخ بن سرحان في ترجمة حياته للشيخ التاجر(١) ، بل كان يستخدم المراسلات مع الوجهاء وأصحاب القضايا بحسب وظيفته الشرعية كما في الوثيقة الأخيرة ، ونقصد رسالته لأحد الوجهاء الذي له منازعة مع آخرين ، وهي موقّعة كما يبدو بختمه الخاصّ ومدونة بخطّ يده.
لقد حظي بن سرحان ـ كعالم جليل أثبت كفاءته ـ بأكثر من ترجمة ، وكان أكثر حظّاً من غيره حيث ذكرته كتب التراجم بسبب شهرته التي اكتسبها ، فالشيخ أحمد بن سرحان وهو من علماء القرن الرابع عشر(٢) ابن
__________________
(١) انظر منتظم الدرّين ٢/٢١٤.
(٢) كان مولد الشيخ بن سرحان في سنة ١٢٨٥ هجرية ، أي في القرن الهجري الثالث عشر ، ومع مطلع القرن الرابع عشر وفي بداية صباه فكّر رحمه الله في الرحيل خارج الوطن والالتحاق بخاله العلاّمة الشيخ علي بن عبد الله الستري صاحب منار الهدى الموجود آنذاك في سلطنة عمان.
أخت صاحب كتاب منار الهدى الشيخ علي بن عبد الله الستري نزيل لنجة ومسقط ومطرح على الساحل العماني ، وقد التحق بخاله في هذه المنطقة دون علم أهله وهو ما يزال يافعاً صغيراً وذلك لغرض طلب العلم والتعلّم والتفقّه ، وبالرغم من أنّ أصل هذا العالم الجليل من العكر وأنّ عائلته مشهورة في هذه القرية إلاَّ أنّ بعض علماء التراجم كالشيخ التاجر يذكره من (مركوبان) إحدى قرى جزيرة سترة ولا يشير إلى موطنه الأصلي العكر لمجرّد أنّ مولده في جزيرة سترة.
وبصرف النظر عن تجربته المثيرة فإنّ البحرين بأسرها وبخاصّة قريته العكر فخورة بجهاده ونبوغه العلمي ، فقد حفر اسمه في سجل الخالدين ، ووضع اسم عائلته ولقّبها في صفحة التاريخ المتألّقة ، فلا يستطيع أحد من أرباب التراجم أن يكتب عن التراث الثقافي لعلماء البحرين ويتخطّاه سهواً أو عمداً إلاَّ وقد تجاوز علماً بارزاً في المعرفة الإسلامية ، فهو أحد أساطين العلم والمعرفة ، فابن سرحان صاحب طموح حقّقه بنضاله الشخصي دون هوادة وبثورته على ذاته منذ صباه اليافع ، وحقّ لنا نحن المتأخّرين الاعتزاز بإرادته ، وقد اشتغل بنشاطات ثقافية متعدّدة أبرزها التدريس والتأليف والخطابة وجمع المسائل العلمية وضبطها وتحمّل مشقّة السفر لمئات الكيلومترات للوصول إلى خاله المهاجر في الشقيقة.. سلطنة عمان ، وقد ذكره علماء التراجم المعاصرون لزمانه كالشيخ علي بن حسن البلادي البحراني في أنوار البدرين والشيخ محمّد علي التاجر في منتظم الدرّين ومتأخّرون عن عصره أمثال
الباحث الدكتور سالم النويدري في أعلام الثقافة الإسلامية وغيره من كتّاب علم التراجم.
ومن مؤلّفاته(١) :
ـ الدرّ المنثور في مسألة علم الإمام المعصوم.
ـ يواقيت الإقبال في المواقيت والأعمال في مناسك الحجّ.
ـ النبذة ، منسك مختصر.
ـ رسالة في إثبات حرمة الخمر في الشرائع السابقة.
ـ مسائل إلى الشيخ محمّد علي بن الحاج حسن المدني البحراني.
ـ الأجوبة العليَّة للمسائل المسقطية.
وبالنسبة للكتاب الأخير فهو مجموعة مسائل وجّهت لخاله العلاّمة الشيخ علي بن عبد الله الستري المعروف صاحب كتاب منار الهدى فجمعها تلميذه وابن أخته الشاب الأسعد الشيخ أحمد ابن الحاج محمّد بن سرحان البحراني ، ورتّبها على ترتيب الفقه ، وهو كتاب نفيس وجامع أنيس(٢).
النشاطات الثقافية لعلماء العكر :
جوهر النشاط الثقافي لعلماء العكر هو قيامهم بنشاطات ثقافية تجسّد أدوارهم ووظائفهم العبادية التي حدّدها المشرّع التربوي الإسلامي.
__________________
(١) منتظم الدرّين ١/٢١٦.
(٢) أنوار البدرين : ٢٣٨.
ويمكن حصر النشاطات الثقافية التي تجسّد أدوار علماء العكر بما يلي :
١ ـ عملية النسخ :
بمراجعة كتب التراجم والمخطوطات التراثية لعلماء الإمامية البحرانيّين أو غير البحرانيّين نجد أنّ الحاج حبيب بن يوسف قد انفرد في من بين علماء العكر في هذا المجال باعتباره من أبرز الناسخين للكتب التراثية ، وهو من سلالة الشيخ عبد الله ، وقام بهذه المهمة في موطنه الجديد بالنويدرات ، أمّا باقي العلماء من الأسرتين فلا نعرف عن دورهم في مجال النسخ وكتابة المخطوطات شيئاً ، أمّا الحاج حبيب وابنه الحاج أحمد فقد اشتغلا بعملية نسخ الكتب ، وانفرد الحاج حبيب عن غيره بها مع تفاوت بارز في نشاطه عن ابنه الحاج أحمد ، فالمرحوم الحاج حبيب نسخ عدداً من الكتب والرسائل الثقافية والدينية والتاريخية التي اطّلعنا عليها ، وهي لعدد من العلماء تلبية لحاجات المجتمع وخدمة للدين ، وأمّا ابنه الحاج أحمد فما أعرفه عنه أنّه نسخ بعض القصائد ، لكنّه على ما يبدو لم تأخذ عملية النسخ وقتاً كبيراً من حياته ، ولم يتّخذها مهنة.
وممّن عرفوا كذلك من خلال وثائقنا الثقافية ـ التاريخية المكتوبة والمتوافرة بالمهتمّين بمهمّة نسخ المخطوطات والكتب التراثية الدينية
والتاريخية الحاج حسن بن عبد الله بن سرحان(١) وهو من أهالي العكر أصلاً ، وقد نزلت عائلته الكريمة النويدرات وعاش في كنفها ما تبقّى من سنين عمره ، ونسخ عدداً من الكتب أشرنا إلى بعضها في كتابنا غير المنشور (بربورة وشهادة التاريخ) ونشرنا بعض ما كتبه كوثائق يدوية خطّية في الكتاب المذكور.
٢ ـ نظم الشعر :
عندما مررنا في سياق ترجمة علماء أسرة (بن مانع) وجدنا عبارات من بعض علماء التراجم تشير إلى اهتمام الشيخ عبد النبي بن الشيخ أحمد بن مانع وابنه الشيخ حسن بنظم الشعر وقصائده خدمة للدّين وتعبيراً عن وجدانهم الروحي ورثاءً لمصائب أهل البيت عليهمالسلام وبخاصّة مصاب الإمام الحسين وأهل بيته عليهمالسلام في كربلاء ، وقد أيَّد الحاج حسن بن نصر الله وهو الثقة المؤتمن لدى الشيخ التاجر هذه الحقيقة ، أمّا الشيخ أحمد بن الحاج محمّد بن أحمد بن سرحان فنقل صاحب منتظم الدرّين أنّه رأى من نظم الشيخ أحمد بن سرحان تقريظاً على كتاب شيخه وخاله منار الهدى ، وكان
__________________
(١) سمعت من أحد أحفاده الأحياء إصرار أبناء قريته «العكر» الأفاضل على إعادته لموطنه الأصلي قريته العكر ليقوم بمهامّه الثقافية ، وفعلاً استجاب لهم وعاد إليها لعدّة أشهر ، فضاقت نفسه ولم يتلاءم مع ظروف العيش فيها فعاد إلى النويدرات من جديد ، ربّما لأنّ أجواء النشاط الثقافي كانت أكثر قوّة وحيوية ، وقد يكون السبب أن صعب عليه فراق أحبّته الأعزاء في النويدرات وأبناء عمومته الساكنين فيها ، والله أعلم بالرواية وصحّتها.
في مدخل القصيدة بيت الشعر التالي.
|
منار الهدى يهدي لمن هو يبصر |
|
ويكمد أعداءً إلى الحقّ تنكر |
وقصيدته في تقريظ الكتاب المتقدّم مكوّنة من عشرين بيتاً كان البيت السابق في مطلعها ، وقد ختم بن سرحان قصيدته التقريظية لكتاب خاله بالبيت التالي :
|
لقد قلت فيه مادحاً ومؤرّخاً |
|
منار الهدى يشفي الصدور ويبهر(١) |
وقد سمعت من بعض المهتمّين بالتاريخ الثقافي لقرية النويدرات أنّ الحاج حبيب بن يوسف المعروف كخطيب حسيني وكناسخ قد نظم بعض الشعر ، ولكنّه لم يشتهر به بين الناس ، ويقال أنّ مجموعة من قصائده وأبيات الشعر التي نظمها قد جمعها واحتفظ بها أحد أقاربه المعاصرين الأحياء.
٣ ـ تأليف الكتب والرسائل العلمية :
إنّ الوثائق التي عثرنا عليها تؤكد بأنّ الشيخ أحمد بن الحاج محمّد بن سرحان وهو من أبناء العكر وقد ولد في سترة ، والشائع عنه أنّه قد انفرد وحده دون علماء العكر بتأليف الكتب والرسائل العلمية المكتوبة والمعروفة في أوساط المهتمّين بالتراث الثقافي لعلماء البحرين ، وقد أشارت كتب التراجم إلى عدد من مؤلّفاته ومصنّفاته ورسائله في علوم الشريعة ، أمّا باقي أفراد الأسرتين (بن مانع والشيخ عبد الله) عدا الشيخ عبد النبي فلم نتعرف
__________________
(١) منتظم الدرّين ١/٢١٦ ـ ٢١٧.
حتّى اللحظة الحاضرة على أحدهم اهتمّ بالتأليف أو نسب إليه تصنيف رسالة ، ومررنا من قبل على بعض مصنّفات بن سرحان ومؤلّفاته.
أمّا بالنسبة للشيخ عبد النبي بن الشيخ أحمد بن مانع العكري البحراني فقد صنَّف وألَّف بعض الكتب منها :
ـ ديوان شعر في المراثي للأئمّة من أهل البيت عليهمالسلام.
ـ كتاب حول (حلية التتن).
ـ كتاب عن (شرب القهوة) (١).
٤ ـ الخطابة :
لم نعرف عن علماء الأسرتين عملهم بالخطابة الحسينية باستثناء الحاج حبيب بن يوسف بن الحاج أحمد بن الشيخ يوسف بن الشيخ محمّد بن الشيخ عبد الله المبرور بن الشيخ..... (العكري أصلاً والنويدرات مسكناً) ، ومنّ الله علينا بحضور بعض مجالسه الحسينية أيّام الصبا والشباب ، وكذلك ابنه الحاج أحمد بن الحاج حبيب بن يوسف ، وربّما كان لبعض علماء العكر المذكورين في هذا البحث نصيب في هذا المضمار.
٥ ـ التدريس :
يحرمنا نقص المعلومات عادة ، وفي كثير من الأحيان من الكتابة الموثّقة للتاريخ حتّى لو كانت الوقائع تدلّ فعليّاً على حدوث نوع من النشاط
__________________
(١) علماء البحرين : ١٥٧.
الثقافي في فترة ما ، إلاّ أنّ عدم تدوين هذه النشاطات يجعل البعض يشكك في الاعتراف بها كحقائق ، بل يطال التشكيك حتّى الوقائع المكتوبة ، وينسحب هذا القول على ممارسة علماء العكر للتدريس كنشاط ثقافي مرتبط بوظائفهم العبادية والروحية التي كلّفوا بها من قبل المشرّع التربوي الإسلامي ، فما أن يتخصّص المرء في دراسة العلوم الشرعية حتّى يداخله بالضرورة إيمان فطريٌّ وتشريعيٌّ بتنفيذ التكليف الشرعي الذي يلزمه القيام بمهمّة تدريس طلبة العلم وتبليغ الناس بأحكام الدين.
كقيام الشيخ أحمد بن الحاج محمّد بن أحمد بن سرحان بإدارة حلقة درس تعليمي في أحد مساجد عمان بعد صلاة العشاء.
يقول أحد مصادر التراث الثقافي البحراني عن ممارسة العلاّمة الشيخ أحمد بن محمّد بن سرحان لعملية التدريس الديني في سلطنة عمان لفرقة الحيدرآبادية : «كانت له حلقة درس في مسجد ابن عبَّاس بعد صلاة العشاء ، ويراجعه الناس في مسائلهم»(١) وذلك عقب عودته من دراسته الحوزوية بمدينة النجف الأشرف العراقية ، فسافر مباشرة مع أعضاء من هذه الجماعة إلى سلطنة عُمَان تنفيذاً لطلب ورغبة فرقة (الحيدر آبادية) الذين ألحّوا على دعوته لبلادهم فاستجاب لهم ، وقام بتوعيتهم بأحكام الدين عن طريق الخطابة والتدريس المسجدي كما أوضحت بعض مصادر التراجم وكتَّاب السيرة.
__________________
(١) جزيرة سترة بين الماضي والحاضر ، دراسة وتحليل : ١٥٩.

المصادر
١ ـ الاحتلال العماني للبحرين وآثاره التدميرية على حركتها العلمية : مَدن ، يوسف ، دراسة تفصيلية ، (نسخة إلكترونية) ، غير منشورة ، مملكة البحرين ، سنة ٢٠٠٩م.
٢ ـ الأسر العلمية في البحرين : النُّوَيدري ، سالم بن عبد الله ، مجلّة الموسم ، العدد (١١) ، المجلّد الثالث ، مجلّة فصلية مصوّرة تعنى بالآثار والتراث الإسلامي.
٣ ـ أسر البحرين العلمية ، أنسابها وتاريخها العلمي والثقافي وأعلامها : النويدري ، سالم ، عبد الله ، دار المودّة للطباعة والنشر ، لبنان ، بيروت ، الطبعة الأولى ، سنة الطبع ١٩٩٤م.
٤ ـ أعلام الثقافة الإسلامية في البحرين خلال أربعة عشر قرناً ، المجلّدات الثلاثة : النويدري ، سالم عبد الله ، بيروت ، مؤسّسة العارف للطباعة والنشر والتوزيع ، الطبعة الأولى ١٤١٢هـ ـ ١٩٩٢م.
٥ ـ أنوار البدرين في تراجم علماء القطيف والإحساء والبحرين : البلادي البحراني ، علي بن حسن بن علي ، تصحيح وتعليقات محمّد علي الطبسي ، مطبعة الآداب ، النجف الأشرف ، العراق ، طبعة سنة ١٩٨٤م ، ١٣٨٦م.
٦ ـ بربورة قرية مندثرة : مدن ، يوسف ، دراسة
منشورة ، وهي حلقة ضمن سلسلة «كتاب للجميع» ، ومن إصدارات صحيفة الوسط البحرينية ،
«نسخة إلكترونية على موقع الصحيفة» ، العدد التاسع ، سنة الإعداد ٢٠٠٩م ، تاريخ الصدور
١٣ يوليو ٢٠٠٩م. ٧ ـ بربورة وشهادة التاريخ..
دراسة في الأدلّة الاجتماعية والوثائق التاريخية : مدن ، يوسف ، دراسة
موسّعة ، (نسخة إلكترونية) ، غير منشورة ، سنة الإعداد ٢٠٠٩م. ٨ ـ التحفة النبهانية في تاريخ
الجزيرة العربية : النبهاني الطائي
، محمّد بن خليفة ابن حمد بن موسى ، بيروت ، دار إحياء العلوم والمؤسّسة العربية
للنشر والتوزيع ، المكتبة الوطنية بالبحرين ، الطبعة الأولى ، سنة ٢٠٠٤م ـ ١٤٢٥هـ. ٩ ـ جزيرة سترة بين الماضي
والحاضر : حبيل ، عبد علي محمّد ، دراسة وتحليل ، المطبعة الحكومية ،
مملكة البحرين ، المنامة ، الطبعة الأولى ، سنة ١٤٢١ هجرية ، ٢٠٠٠م. ١٠ ـ الخرائط التاريخية للبحرين
ما بين ١٨١٧ ـ ١٩٧٠م) : روبرت جيرمان ، طبعة
١٩٩٦م. ١١ ـ دليل الخليج وعمان ووسط
الجزيرة : لوريمر ، القسم الجغرافي ، ج ١. ١٢ ـ ديوان شعلات الأحزان في
رثاء النبيّ وآله سادات الزمان : السهلاوي ، ملاّ
محسن بن سلمان بن سليم ، طبعة جديدة ، سنة ٢٠٠٩م. ١٣ ـ الذخائر في جغرافية البنادر
والجزائر : البحراني ، محمّد علي بن الشيخ محمّد تقي آل عصفور ، إعداد
وتحقيق محمّد بن عيسى آل مكباس ، آل مكباس للطباعة والنشر ، المطبعة (علمية) بدون تحديد
مكان المطبعة ، الطبعة الأولى ، ١٤٢٢هـ ـ ٢٠٠٢م.
١٤ ـ عقد اللآل في تاريخ أوال : التاجر ، محمّد علي ، إعداد وتقديم الأستاذ : إبراهيم بشمي ، من إصدارات مؤسّسة الأيَّام للصحافة والطباعة والنشر ، مملكة البحرين ، المنامة ، الطبعة الأولى ، سنة النشر (١٩٩٤م).
١٥ ـ علماء البحرين ، دروس وعبر : المهتدي البحراني ، عبد العظيم ، مؤسّسة البلاد للطباعة والنشر والتوزيع ، بيروت ، لبنان ، الطبعة الأولى ، سنة ١٩٩٤م.
١٦ ـ قلائد النحرين في تاريخ البحرين : الخيري ، ناصر بن جوهر بن مبارك ، تقديم ودراسة الأستاذ : عبد الرحمن بن عبد الله الشقير ، مؤسّسة الأيّام للطباعة والنشر والتوزيع ، مملكة البحرين ، الطبعة الأولى ، ١٤٢٤هـ ـ ٢٠٠٣م.
١٧ ـ مقتل أمير المؤمنين الإمام عليّ بن أبي طالب عليهالسلام : مخطوطة كتاب تراثي ديني وتاريخي ، مؤلفه غير معروف ، نسخ المخطوط الحاج حبيب بن يوسف ابن الحاج أحمد بن الشيخ يوسف ، تاريخ النسخ سنة ١٣٢١هـ.
١٨ ـ منتظم الدرّين في تراجم علماء وأدباء الإحساء والقطيف والبحرين : التاجر ، محمّد علي ، بمجلّداته الثلاثة ، دار طيبة لإحياء التراث ، قم المقدّسة ، إيران ، الطبعة الأولى ، سنة ١٤٣٠هـ ـ ٢٠٠٩م.
١٩ ـ وفاة النبي يحيى بن زكريّا : مخطوطة الشيخ علي بن عبد الله بن حسين ابن أحمد بن جعفر البربوري الأوالي البحراني ، نسخ المرحوم الخطيب الحسيني الحاج حبيب بن يوسف بن الحاج أحمد بن الشيخ يوسف بن الشيخ محمّد بن الشيخ عبد الله ، تاريخ النسخ سنة ١٣٣٨م ، توثيق وتحليل يوسف مدن.
الكليني ومنهجيّته في الكافي
السيّد علي محمود البعاج
بسم الله الرحمن الرحيم
تقديم تمهيدي :
حمداً لك اللّهمّ وصلاة وتسليماً على عباده الذين اصطفى : محمّد وآله الهداة المهديّين وعلى صحبه الأبرار المنتجبين والشهداء والصدّيقين والعلماء الربّانيّين.
وبعد فقد قيّضت المشيئة الإلهية والإمدادات الغيبية للحديث الشريف حَفَظة تداولوه بالدرس والتدريس وتعاهدوه بالإبانة والتوضيح ما كرّ الجديدان ، ولم تثنهم عن ذلك طوارق الحدثان ، وذهبوا في ذلك مذاهب شتّى ، ولا ضير فإنّ الوصول إلى الله «بعدد أنفاس الخلائق» ، (وَلِكُلّ وِجْهَةٌ هُوَ مُوَلِّيهَا فَاسْتَبِقُوا الْخَيْرَاتِ) ، والحديث المطهّر هو الامتداد الطبيعي للذكر الحكيم (وَمَا يَنْطِقُ عَنْ الْهَوَى) وهو أعرف من أن يعرّف وأقدس من أن يحرّف.
وأمّا الكليني فهو وريث المتكلّمين من أئمّة المحدّثين ، والرعيل الأوّل في الفقهاء الروحانيّين ، من عمد الدين وأركان المذهب ، هو الذي ارتحل من كلين ـ الريّ وما أدريك ما الريّ؟ وَلُودة المحدّثين ، وليطلب الرواية ويدعو الناس إلى الاعتصام بذمام السنّة الشريفة ، وغاص في عالم فسيح من المعرفة لينظم الكافي كافياً شافياً ، أنموذجاً موثّقاً يرقى بين عنوانات المحدّثين إلى جنب صحيح البخاري ومسند أحمد وموطّأ مالك وخلاصة (الأصول الأربعمائة) عند الإمامية وكفاه.
وأمّا أنا وأعوذ بالله من (أنا) (إنَّ النَّفْسَ لأَمَّارَةٌ بِالسُّوءِ إِلاَّ مَا رَحِمَ رَبِّي) فالقصور يمشي على قدمين ليدلف إلى اروقة (تراثنا) والتقصير مجسّداً في اثنتين : فيّ وفي هذه الوريقات ، وما عساي إلا أن تنال رضا مصدر الكافي الأعظم (محمّد) الأسوة الحسنة والرحمة المهداة.
والله أدعو ببركة (الكافي) أن يكفينا المهمّ كلّه.
والله أسأل ببركة (الكليني) أن لا يكلنا إلى أنفسنا طرفة عين أبداً فإنّه الكافي لا كافي سواه ومنه تعالى نستمدّ الاعتصام.
القسم الأوّل
الكليني
الفصل الأوّل
حياته وسيرته
المبحث الأوّل
اسمه ونسبه
هو محمّد بن يعقوب بن إسحاق(١) ، ولم تذكر المصادر التاريخية والرجالية والتراجم أكثر من هذا في حلقات نسبه(٢).
يتصل نسبه بأحد الأسر الساكنة في مدينة (كلين) من تقسيمات (الري) من بلاد إيران التي يطلق نسبة لها لقب (الرازي) أيضاً ، وهي من البيوتات العلمية الدينية فيها ، يشهد بذلك ضريح أبيه الذي قال عنه مترجموه «إنه باق لحد الآن»(٣).
أما أخواله فهم بيت علم ودين اشتهر بـ : (الكليني) أيضاً ، ويبدو ذلك جرياً على العرف المتداول في إيران اليوم من نسبتهم إلى المدن والقرى ،
__________________
(١) روضات الجنّات ٦/١٠٨ ، تأسيس الشيعة : ٢٨٨.
(٢) الرجال : ٢٩٣.
(٣) الشافي ـ المقدمة.
ومنهم خاله : علي بن محمّد بن إبراهيم المعروف بـ : (علان) الكليني الرازي وهو من أساتذة الشيخ الكليني ومن رجال عدّته(١).
وقد تناهى إلى بحثنا هذا اختلاف الرجاليين واللغويين والمحدّثين في موقع هذه البليدة وهناك قولان :
القول الأوّل : ما ذكر في القاموس المحيط : «كلين بفتح الكاف وكسر اللام ، قرية بالري منها محمّد بن يعقوب الكليني» وقد تابعه على ذلك محمّد صادق بحر العلوم في دليل القضاء والمجلسي في بحار الأنوار.
القول الثاني : ما ذكره صاحب روضات الجنّات : «وقرية كلين موجودة في (الري) على مقربة من الوادي المشهور بالكرج ، وهي مشهورة عند أهلها وأهل تلك النواحي بـ : (كلين) بضم الكاف وفتح اللام...»(٢) ، وعلى هذا القول جماعة منهم : النوري في مستدرك الوسائل والشيخ عباس القمّي في سفينة البحار ، والحموي في معجم البلدان ، والمامقاني في تنقيح المقال.
الرأي الراجح : إنّ نسبة الشيخ الكليني إلى (كلين) ـ بضم الكاف وفتح اللام ـ هي الراجحة ، فالتحقيق الجغرافي يؤيّد ذلك ، حيث أنّ (كلين) لم تندرس آثارها ولم تزل معالمها وأهل مكة أدرى بشعابها ـ كما يقال ـ هذا من جهة ، ومن جهة أخرى إنّ النسبة اللغوية إلى (كلين) مثل (زبير) هي الأصحّ والأفصح.
__________________
(١) تنقيح المقال ٢/٣٠٢.
(٢) روضات الجنّات ٦/١١٠.
المبحث الثاني
ألقابه وكناه
المطلب الأوّل : ألقابه :
أوردت أرباب التراجم وأصحاب المعاجم ومتخصّصو (الرجال) ألقاباً عدّة تشير إلى وثاقته وأمانته والى موطنه ومسقط رأسه ثم إلى هجرته وإقامته ، ونحن نذكر بعضاً منها روما للاختصار :
أولاً : ثقة الإسلام(١) : اشتهر بهذا اللقب أكثر من غيره فيما يخصّ وثاقته وأمانته في نقل الحديث وروايته ، وذلك ما أجمع عليه ذوو الاختصاص من المذاهب الأخرى أيضاً ، فقد وصفه ابن الأثير بالمجدّد لمذهب الإمامية على رأس المائة الثالثة(٢).
ثانياً : رئيس المحدّثين.
ثالثاً : أمين الإسلام أو دليل الأعلام.
رابعاً : شيخ الشيعة أو الطائفة أو المحدثين.
خامساً : الصدوق.
__________________
(١) روضات الجنّات ٦/١١٦.
(٢) ينظر : جامع الأُصول ١٢/١٣٠.
سادساً
: الشيخ الحافظ. سابعاً
: ملاذ المحدّثين العظام. ثامناً
: قدوة الأنام. وغير ذلك الكثير من
الصفات مما يدلّ على نزاهته وعدالته(١) ، وإغداق الأعلام هذه
النعوت عليه تعظيماً وإجلالاً لمكانته. تاسعاً
: الكليني : وقد بيّنا سابقاً أنّ هذه النسبة لقرية كلين من (الري)
بضم الكاف وفتح اللام كزبير. عاشراً
: الرازي : قيل في سبب نسبته هذه : أنّ (الري) ينسب إليها كونها
أشبه بـ : (المحافظة) (٢) ، ولا أفهم لهذا معنى
، فإن نسبة الري تكون (الريوي). حادي
عشر : البغدادي : أضفي عليه هذا اللقب بعد هجرته من (الري) إلى (بغداد)
وإقامته بدرب السلسلة بباب الكوفة وبقي فيها حتّى وفاته. المطلب الثاني : كناه
: لم أعثر فيما بين يديّ
من المصادر على كنية له غير (أبي جعفر) (٣) ، ومن الجدير بالتنويه
هنا أنّ أقطاب مدرسة الحديث عند الإمامية قد حملوا هذه الكنية : __________________ (١) الكليني وكتابه
الكافي (الفروع) : ٦٤. (٢) نفس المصدر : ٦٢. (٣) روضات الجنّات
: ٦/١٠٨.
١ ـ أبو جعفر محمّد بن يعقوب (الكليني) البغدادي (ت ٣٢٩هـ).
٢ ـ أبو جعفر محمّد بن علي بن بابويه (الصدوق) (ت٣٨١هـ) صاحب من لا يحضره الفقيه.
٣ ـ أبو جعفر محمّد بن الحسن الطوسي (ت٤٦٠هـ) صاحب التهذيب والاستبصار(١).
وأخال أنّ منشأ ذلك هو روايتهم عن الصادقين(٢) ، والصادق الأوّل ـ بطبيعة الحال ـ أبو جعفر الباقر عليهالسلام ، وتعلّقهم الروحي والفكري بهما.
أمّا الاسم (محمّد) فتيمّنا بالرسول النبيّ الحبيب المصطفى (صلى الله عليه وآله).
المبحث الثالث
ولادته ووفاته
المطلب الأوّل : ولادته :
لم يصرّح من أرّخ لحياته وترجم لسيرته بزمن ميلاده ، والذي يستشفّ من مسار عمره أنّه أدرك بداية الغيبة الصغرى لبقية الله الأعظم(عج) ، ومن الثابت تاريخيّاً كانت في سنة (٢٦٠هـ) أي عند وفاة الإمام الحسن العسكري عليهالسلام وذلك بناء على تلمذته أو الرواية عن شيوخه وهم أصحاب
__________________
(١) رجال النجاشي : ٢٩٣.
(٢) شرح الشافي في اصول الكافي : ١٢.
ائمة كـ : (سهل بن زياد) و(الفضل بن شاذان) وهو من أصحاب الإمامين العسكريّين عليهماالسلام ، كما أنّ من شيوخه : (أحمد بن محمّد بن عيسى) الذي لقي الإمام الرضا عليهالسلام (١) ، فالتقدير المنطقيّ لولادته عام ٢٦٠ هـ.
المطلب الثاني : وفاته :
توفّي في شهر شعبان من سنة (٣٢٩هـ) (٢) ، وهي السنة التي انتهت بها ـ متشرّعيا ـ فترة الغيبة الصغرى بعد وفاة آخر السفراء الأربعة ـ علي بن محمّد السمري(٣).
ويرجّح البحث اختيار هذا التاريخ لتحديده من قبل علماء (الرجال) كالنجاشي لقرب عهده بالكليني(٤).
مكان وفاته :
كانت بغداد مهجره ومدفنه ، وبغداد يومذاك عاصمة الخلافة ومركز الدولة بعد انتقالها من (سرّ من رأى) ، والتحق بالرفيق الأعلى عام (٣٢٩هـ) في باب الكوفة بدرب السلسلة في جانب بغداد المعروف بـ : (الرصافة) ، غير
__________________
(١) معجم رجال الحديث ٢/٣٢٤.
(٢) الكليني وكتابه الكافي : نقلا عن النجاشي والطوسي والعلاّمة.
(٣) الغيبة الصغرى/ج١.
(٤) ويذهب فريق إلى اعتماد تاريخ وفاته عام ٣٢٨هـ ، منهم الصفدي في (الوافي بالوفيات) ، والسيّد حسن الصدر في (تأسيس الشيعة).
أنّ رأي المصنّفين والباحثين لم يجمع على مكان محدّد فرمسه فيه رأيان :
الرأي الأوّل : في جانب الرصافة من بغداد والى هذا يميل الخوانساري وأغا بزرك الطهراني وبحر العلوم وحرز الدين(١).
الرأي الثاني : لم يصرّح بتحديد موقع القبر ولكنّه حدّد موقعيّاً ـ باب الكوفة ـ صراة الطائي كمدفن للكليني في الكرخ ، فقد ارتأى الطوسي : «دُفن بباب الكوفة في مقبرتها ، قال ابن عبدون : رأيت قبره في صراة الطائي وعليه لوح مكتوب فيه اسمه واسم أبيه»(٢). ووافقه على ذلك النجاشي والعلاّمة الحلّي والنراقي وبحر العلوم والتفريشي والقهبائي والدكتور حسين علي محفوظ(٣).
ولكن أين تقع باب الكوفة وصراة الطائي؟
إنّ موضع القبر الشريف للشيخ الكليني هو على ما عليه اليوم في الرصافة(٤) وذلك لعدة قرائن ارتآها البحث :
١ ـ السفراء الأربعة للإمام المهدي صاحب الأمر(عج) وهم :
أ ـ عثمان بن سعيد العمري (ق٣هـ).
ب ـ محمّد بن عثمان بن سعيد العمري (ت٣٠٥هـ).
ج ـ أبو القاسم الحسين بن روح (ت٣٢٦هـ).
__________________
(١) مراقد المعارف.
(٢) فهرست الطوسي : ١٦٢ ، أُصول الكافي (د. حسين علي محفوظ)/المقدمة.
(٣) أُصول الكافي (د. حسين علي محفوظ)/المقدمة.
(٤) موسوعة الإمام المهدي.
د ـ أبو الحسن علي بن محمّد السمري أو السيمري أو (الصيمري) (ت٣٢٩هـ).
كلّهم وهم معاصرون للكليني قد ا ُُقبِرُوا بجانب الرصافة.
٢ ـ إنّ (باب الكوفة) في الرصافة لا الكرخ وذلك ما قرّره الشهيد محمّد الصدر في تحقيقه عن دفن ابي جعفر العمري السفير الثاني والذي يعرف بـ : (الخلاني) وقبره مشهور معروف في الرصافة(١).
٣ ـ إنّ (المحول) كما يقرّره أصحاب الرأي الثاني يكون موقعه في الكرخ عند صراة الطائي ، والحال أنّ (المحول) في (الرصافة) حيث ورد أنّ قبر السمري(٢) ـ السفير الرابع ـ دفن بشارع الخلنجي من ربع (المحول) وقبره مزار معروف الآن في بغداد الرصافة ، فتأمّل.
٤ ـ الحاذقين في هذا الفن أثبتوا أنّ موضع قبره بغداد الرصافة ومنهم :
الخوانساري ، والطهراني ، والشيخ محمّد حرز الدين ، وبحر العلوم ، والمامقاني ، والكاظمي في تكملة الرجال ، والحائري في منتهى المقال والأردبيلي والبحراني ، لا كما اعتقده بعض المتأخرين.
ومن المثير للدهشة أنّ البعض لم يميّزوا بين (باب الكوفة) و(الكوفة) تلك الحاضرة الإسلامية العتيدة فزعموا أنّ وفاة الكليني البغدادي بـ : (الكوفة) ومن أولئك : المستشرق رونلدسن(٣).
__________________
(١) موسوعة الإمام المهدي/ تاريخ الغيبة الصغرى/ج١ ص٤١٦.
(٢) نفس المصدر.
(٣) عقيدة الشيعة : ٤٨٤.
المبحث الرابع
أسفاره
من المتسالم عليه ـ رجاليّاً وتاريخيّاً ـ أنّ الكليني ارتحل كثيراً وسافر متنقّلاً بين البلدان الإسلامية ، فقد كان حريصاً على (تحمل الحديث ونقله) ، متحرّجاً في إسناده ومتمعّناً في (متنه) ، ولذا فقد آثر الهجرة ليستوحي الفكرة إذ أنّ الرحلات يومذاك من عوامل مقاومة (الوضع) في الحديث ومن مظاهر اهتمام الصحابة والتابعين وأتباعهم بالحديث الشريف الرحلة في طلبه ، لتفاوتهم في حفظه وفهمه.
وأخبار رحلات العلم في طلب الحديث كثيرة يضيق بها المقام ، اتسعت الرحلة في طلب الحديث في القرن الثاني الهجري والقرن الثالث الهجري ، وصارت سمة العلم كما أنّها أصبحت من منهج المحدّثين في العلم ، قال يحيى بن معين : «اربعة لا تؤنس منهم رشدا : حارس الدرب ، ومنادي القاضي ، وابن المحدّث ، ورجلاً يكتب في بلده ولا يرحل في طلب الحديث» ، ومن أهمية الرحلات واهتمامهم بها فقد كتب الرامهرمزي (ت٣٦٠هـ) قائمة بأسماء المرتحلين في طلب الحديث في كتابه المحدّث الفاصل ، وأخرج الخطيب البغدادي (ت٤٦٣هـ) مؤلّفه الرحلة في طلب الحديث(١) ، وصارت كتب التراجم تصف فلاناً بالمصري ثمّ المكّي ثم
__________________
(١) الرحلة في طلب الحديث.
الشامي وما إلى ذلك. ومن ثمرات الهجرة والرحلة :
١ ـ التثبّت من صحّة الحديث سنداً ومتناً.
٢ ـ البحث عن أحوال الرواة.
٣ ـ مذاكرة العلماء وجهابذة الفن.
وعليه فإنّ الشيخ الكليني أجهد نفسه في السفر والارتحال ، كثير الملاقاة ، شديد الصحبة لشيوخ الإجازات والماهرين في معرفة الحديث(١) ، مستغرقاً ذلك زمناً طويلاً ، ومن خلال اطلاعي المتواضع استطاع البحث أن يرصد تنقّلاته بين الأمصار :
١ ـ من (كلين) إلى مدينته الأم (الري) وذلك جليّ بحكم تلمذته على بعض اعلامها كما يتوضح في هذه الدراسة.
٢ ـ من (الري) إلى (الكوفة) (٢).
٣ ـ انتقاله إلى بغداد وكانت محطّ رحاله ومثوى رفاته.
ومن آثار اسفاره ورحلاته :
أ ـ ازدياد ثروته الفكرية في علوم الحديث.
ب ـ اتصاله بالشيوخ بالتدريس والسماع.
ج ـ كان داعية من دعاة الوحدة الإسلامية ورجلاً من رجالات التقريب بين المذاهب ، إذ جسّد الوحدة الفكرية بين المسلمين ناشراً دينه ولغته في الآفاق الإسلامية الرحبة وكذا رواياته.
__________________
(١) مقدمة الكافي (د. حسين علي محفوظ).
(٢) رسالة ماجستير : الكليني وكتابه الكافي /الفروع.
الفصل الثاني
المبحث الأوّل
كلين وموقعها الجغرافي
اتضح جليّاً من خلال ثنايا بحثنا المتواضع أنّ كلين كـ : (زبير) وليس كـ : (أمير) ، موضع شاهدنا في ارتباطها بحياة الشيخ الكليني ونشأته فيها وهي من توابع (الري) في إيران ، والذي يبدو لي أنّها كانت تتمتع بموقع استراتيجي متميّز ومناخ معتدل ولهذا فقد أمّها الخلفاء العباسيون ومنهم المهدي الذي ولد له هرون الرشيد فيها سنة (١٤٨هـ) ، ولعلّها أثر ذلك الموقع غدت مطمعاً جامحاً لعمر بن سعد بن أبي وقاص في طموحاته بتولّيها(١) من قبل ، وظلّت على الدوام تتقاذفها الأهواء وتعصف بها الأنواء كما سيتبيّن لاحقاً.
المبحث الثاني
الحياة السياسية على عهد الكليني
عاصر الكليني الدولة العباسية في عصرها الثاني ـ بعد شيوخها ـ وبعد أن
__________________
(١) تهكم بازدراء سيّد الشهداء الإمام أبو عبد الله الحسين عليهالسلام من عمر آنذاك بقولته الشهيرة في وقعة كربلاء «أي عمر ، أتزعم أنك تقتلني ويوليك الدعي بلاد الري وجرجان والله لا تهنأ بذلك ابدا» وتلك من مغيباته وللعتّل الزنيم ـ عمر ـ في الري شعراً أورده ارباب المقاتل.
تقطّعت أوصالها واستقلت أمصارها ، لقد سادت الفوضى وعمّت الاضطرابات وانقسمت الدويلات ـ حيث كانت (الري) و(كلين) موقعاً للصراعات المتلاحقة والوجودات المتضاربة :
١ ـ إخضاع الري إلى الدولة العلوية في (طبرستان) ، فقد توسعت كثيراً بين (٢٥٠ـ٢٥٣هـ) ، وكان أقطاب العلويين قد استدعوا الحسن بن الحسن العلوي وتسلّم مقاليد الأمور فيها.
٢ ـ اضحت (الري) ميداناً صاخباً للقتال بين القوّاد الاتراك للخلفاء العباسيين وبين (الدولة السامانية) ، ففي عام (٢٦١هـ) استقلّ ـ إلى حدّ كبير ـ نصر بن أحمد الساماني ببلاد (ما وراء النهر) وهي تتمثل بمناطق (بخارى) و(سمرقند) إلى (خراسان) حتّى توفّي عام (٢٧٩هـ) وولّي بعده أخوه إسماعيل بن أحمد(١).
٣ ـ ظهور التشيّع فيها على يد أحمد بن الحسن المارداني سنة (٢٧٥هـ) بعد استيلائه عليها(٢).
٤ ـ تعرّضت إلى مطامح (الديالمة) وهم طلائع (البويهيين) وذلك في سنة (٣١٦هـ).
هذا فيما يرتبط بـ : (كلين) و(الري) بخصوص الحالة السياسية فيها ، أمّا الحالة السياسية العامّة في عهد الشيخ الكليني فإنّ هذا العصر تميز بـ :
__________________
(١) موسوعة الإمام المهدي/ تاريخ الغيبة الصغرى/ج١.
(٢) الكليني وكتابه الكافي.
١ ـ ضعف الخلفاء العباسيين وسيطرة القوّاد الاتراك ، فقد تسلّط القوّاد الأتراك على مقاليد الأمور وعلى شؤون الخلافة وبلغ بهم الأمر أن اسملوا عيون الخلفاء وصادروا أموالهم وبيديهم خلع وتنصيب الخليفة حتّى قال القائل :
|
خليفة في قفص |
|
بين وصيف وبغا |
|
يقول ما قالا له |
|
كما تقول الببغـا |
٢ ـ غلبة العنصر النسائي على تسيير الأمور ـ من نساء الخلفاء أو الوزراء وحتّى الجواري والقهرمانات ولهم في ذلك أرث حافل تمثل في :
أ ـ الخيزران : زوج المهدي.
ب ـ عليّة بنت المهدي ، وفيها أنشد أبو فراس الحمداني في شافيته(١) :
|
منكم عليّة أم منهم وكان لكم |
|
شيخ المغنّين إبراهيم أم لهم؟ |
ج ـ زبيدة : زوج الرشيد.
٣ ـ وجود الخوارج وما يسببونه من شغب وحوادث باستمرار.
٤ ـ انتقال العاصمة إلى بغداد بعد زوال سامراء واندثارها.
٥ ـ حركات الزنج الفاسدة من (٢٥٥هـ ـ ٢٧٠هـ).
٦ ـ قيام ثورات العلويين متمرّدين على الظلم والتعسّف داعين إلى
__________________
(١) الغدير ج٤.
الرضا من آل محمّد عليهمالسلام ، وناقمين على ما ينال المجتمع من حيف وقهر ، وقد أحصى السيّد الشهيد محمّد الصدر في العصر العباسي من خلافة المعتصم إلى نهاية خلافة المعتمد ثمانية عشر ثائراً ، لعلّ أشهرهم : يحيى بن عمر بن يحيى بن الحسين بن زيد بن علي بن الحسين بن علي بن أبي طالب ، تولاّه العامّة في بغداد واجتمع إليه أناس وأحبّوه وقد قتل هذا العلوي في المعركة وحمل رأسه إلى بغداد ثم صلب ، قال أبو الفرج صاحب المقاتل : ما بلغني أنّ أحداً ممّن قتل في الدولة العباسية من آل أبي طالب رثي بأكثر مما رثي به يحيى ، ولعلّ أشهرها قصيدة ابن الرومي ومطلعها :
|
أمامك فانظر أي نهجيك تنهج |
|
طريقان شتّى مستقيم وأعوج |
ومنهم الحسن بن زيد في (طبرستان) وكان عالماً بالفقه والعربية وفيه يقول الشاعر :
|
لا تقل بشرى ولكن بشريان |
|
غرّة الداعي وعيد المهرجان |
وقد كانت (الري) موضع بحثنا موطنا لكثير من فصول هذه الثورات.
٧ ـ قيام الميزان الأساسي في تقييم الخلفاء والوزراء والقوّاد والقضاة وغيرهم ممّن بيده السياسة العليا للدولة كلّها بميزان مادّي مالي خالص.
٨ ـ استمر الفتح الإسلامي ولكن من أجل الغنائم والسيطرة والانتقام.
٩ ـ كانت هذه الفترة تمهيداً لدخول البويهيين بغداد وإقامة دولتهم فيها
سنة (٣٣٤هـ) (١).
١٠ ـ ظهور (القرامطة) وهي من الضلالات المبتدعة والحركات الهدّامة والفئات المنحرفة مما حدا بشيخنا الكليني في مجابهتهم فكرياً وعقائدياً من خلال كتابه الرد على القرامطة.
تلك كانت من أبرز سمات العصر العبّاسي الثاني(٢) الذي واكبه الكليني وأثّر في مجمل أحداثه أو تأثّر بها إن على المنحى السلبي أو المنحى الإيجابي منها.
المبحث الثالث
رجالات كلين
المطلب الأوّل : رجالات كلين المبرّزون من الإمامية :
١ ـ محمّد بن عقيل الكليني الرازي ـ من العدّة ـ
٢ ـ أحمد بن إبراهيم المعروف بـ : (علان) الكليني.
٣ ـ محمّد بن إبراهيم الكليني.
٤ ـ أبو سعيد سهل بن زياد الرازي.
__________________
(١) المنتظم ٦/٢٨٨
(٢) استفدناً كثيراً من فصول الجزء الثاني/ تاريخ الغيبة الصغرى من موسوعة الإمام المهدي للشهيد محمّد الصدر لاحظ ص٦٥ـ ٩٩.
٥ ـ محمّد بن جعفر بن محمّد بن عون الأسدي.
٦ ـ محمّد بن إبراهيم.
٧ ـ عليّ بن محمّد بن إبراهيم ـ خاله وأستاذه ـ
٨ ـ يحيى بن أبي العلا الرازي ـ معاصر وراو للإمام الصادق ـ
٩ ـ جعفر بن يحيى الرازي ـ يروي عن الصادق عليهالسلامـ
١٠ ـ عيسى بن ماهان الرازي ـ من رواة الإمام الصادق عليهالسلامـ
١١ ـ الحسين بن الجهم الرازي ـ من أصحاب أبي الحسن الأوّل عليهالسلام ـ
١٢ ـ بكير بن صالح الرازي ـ من أصحاب أبي الحسن الثاني عليهالسلام ـ
١٣ ـ محمّد بن قبة الرازي ـ من المعاصرين الثقاة للرضا عليهالسلامـ
١٤ ـ أحمد بن إسحاق الرازي ـ من أصحاب أبي الحسن الثالث عليهالسلام ـ
١٥ ـ إبراهيم بن بكر الرازي ـ من أصحاب ابي الحسن الهادي عليهالسلام ـ
١٦ ـ الحسين بن عبّاس الرازي ـ من أصحاب الجواد عليهالسلامـ
١٧ ـ محمّد بن أبي زيد الرازي ـ من أصحاب الجواد عليهالسلامـ
١٨ ـ صالح بن أبي حمّاد ـ من أصحاب العسكري عليهالسلامـ
١٩ ـ محمّد بن يزداد ـ من أصحاب العسكري عليهالسلامـ
٢٠ ـ محمّد بن أحمد بن محمّد ـ من اصحاب العسكري عليهالسلامـ
٢١ ـ إبراهيم الكليني المعروف بـ : (علان) (١)
__________________
(١) الظاهر أن هناك أكثر من شخصية تسمت بهذا الاسم في (كلين) انظر : الكليني وكتابه الكافي/ الفروع.
٢٢ ـ إبراهيم بن عثمان الكليني.
٢٣ ـ أبو رجاء الكليني.
٢٤ ـ محمّد بن صالح بن أبي بكر الكليني.
٢٥ ـ محمّد بن محمّد بن عصام الكليني(١).
المطلب الثاني : رجالات كلين المبرّزون من السنّة :
١ ـ عمرو بن سالم الرازي
٢ ـ يحيى بن الضريس بن يسار البجلي ـ قاضي الري (ت٢٠٣هـ).
٣ ـ جرير بن عبد الحميد بن قرط الضبي (ت١٨٨هـ).
٤ ـ محمّد بن أنس الرازي.
٥ ـ هشام بن عبيد الله الفقيه الرازي.
٦ ـ أبو مسعود أحمد بن الفرات الرازي.
٧ ـ أبو عبد الله محمّد بن علي بن علوية الجرجاني.
٨ ـ عليّ بن سعيد بن بشير الرازي.
٩ ـ أبو محمّد عبد الرحمن بن أبي حاتم محمّد بن إدريس بن المنذر الشافعي الرازي (ت٣٢٧هـ).
__________________
(١) ينظر اجمالا كتب التراجم : رجال النجاشي ، رجال الطوسي ، فهرست الطوسي ، رجال العلاّمة.
١٠ ـ عبد الرحمن بن سلمويه الرازي (ت٣٢٩هـ) (١).
وذلك من أوضح الدلالات على مواضعات التقريب ودواعي الوحدة حيث التعايش السلمي في أجواء تسودها الحريّة الفكرية بعد أن توطّدت دعائم التكامل.
المطلب الثالث : أعلام الفرق المنحرفة في كلين :
١ ـ الحسين بن محمّد النجار ـ رأس الفرقة النجّارية ـ
٢ ـ محمّد بن عيسى الملقّب بـ : (برغوث) رأس الفرقة البرغوثية.
٣ ـ الزعفراني ـ رأس الفرقة الزعفرانية(٢) ـ
__________________
(١) ميزان الاعتدال في نقد الرجال ١/٣٤٩ ، ٣/٤٨٦ ؛ تذكرة الحفاظ ١/٣٤٧ ، ١/٣٨٧.
(٢) وهذه الحركات شاذّة افترقت عن القدرية واختلفت فيما بينها في مسألة خلق القرآن ويعدّهم البعض من المعتزلة ، أنظر : الملل والنحل ١/٨٨.
الفصل الثالث
شخصية الكليني العلمية
المبحث الأوّل
مشايخه وأساتيذه في الأُصول والروضة
ابتداءً قضى الكليني ردحاً من الزمن في قريته (كلين) وبطبيعة الحال في (الري) ثم جدّ في الترحال طلباً للحديث فكانت مشايخه في الري وبغداد واستقصى البحث ـ على بساطته ـ عديدهم :
١ ـ القاسم بن العلاء (ت٣٠٤هـ).
٢ ـ عبد الله جعفر بن الحسن بن مالك الحميري.
٣ ـ محمّد بن عليّ بن إبراهيم بن محمّد الهمداني.
٤ ـ محمّد بن محمود القزويني.
٥ ـ محمّد بن الحسن الطائي الرازي.
٦ ـ محمّد بن أحمد القمّي.
٧ ـ الحسين بن أحمد بن هلال.
٨ ـ الحسن بن الفضل بن زيد اليماني.
٩ ـ أبو بكر الحبّال.
١٠ ـ اسماعيل بن عبد الله القريشي.
١١ ـ الحسن بن خفيف.
وهناك طائفة أخرى عدّها أرباب (الرجال) من شيوخه فقد روى عنهم وإن لم يسمع منهم مباشرة وذلك في عرف اصحاب الحديث شائع ومألوف لعدم التوافق الزمني بينهم.
المبحث الثاني
شيوخه في الفروع من الكافي بحسب مواردهم في أبواب الفروع
١٢ ـ أبان بن عثمان.
١٣ ـ إبراهيم بن أبي البلاد.
١٤ ـ إبراهيم بن عبد الحميد.
١٥ ـ إبراهيم بن محمّد الهمداني.
١٦ ـ إبراهيم بن مهزيار.
١٧ ـ ابن أبي عمير.
١٨ ـ ابن أبي نجران.
١٩ ـ ابن فضّال (الحسن بن عليّ بن فضّال).
٢٠ ـ أبو عليّ الحسن بن محبوب السرّاد أو الزرّاد.
٢١ ـ ابن مسكان (عبد الله أبو محمّد).
٢٢ ـ ابن المغيرة (أبو محمّد عبد الله).
٢٣ ـ أبو بصير.
٢٤ ـ سليمان بن سفيان المسترق المتشد.
٢٥ ـ محمّد بن جعفر الرزّاز الكوفي.
٢٦ ـ الحسين بن محمّد أبو عبد الله الأشعري.
٢٧ ـ أحمد بن محمّد أبو عبد الله العاصمي.
٢٨ ـ أبو عليّ أحمد بن إدريس الأشعري.
٢٩ ـ أحمد بن محمّد.
٣٠ ـ أحمد بن أبي عبد الله البرقي.
٣١ ـ أحمد بن الحجّال.
٣٢ ـ أحمد بن عبد الله.
٣٣ ـ أحمد بن محمّد بن أبي نصر.
٣٤ ـ أحمد بن محمّد بن سعيد.
٣٥ ـ أحمد بن محمّد عبد الله.
٣٦ ـ أحمد بن محمّد بن عليّ.
٣٧ ـ أحمد بن محمّد بن عيسى.
٣٨ ـ أحمد بن محمّد الكوفي.
٣٩ ـ أحمد بن مهران.
٤٠ ـ إسحاق بن عمّار.
٤١ ـ بكر بن محمّد بن عبد الر حمن الأزدي.
٤٢ ـ جعفر بن محمّد.
٤٣ ـ حبيب بن الحسن.
٤٤ ـ أبو محمّد حريز بن عبد الله السجستاني.
٤٥ ـ الحسن.
٤٦ ـ الحسن بن عليّ العلوي.
٤٧ ـ الحسن بن عليّ الهاشمي.
٤٨ ـ الحسن بن محمّد.
٤٩ ـ الحسن بن محمّد بن سماعة.
٥٠ ـ الحسين بن الحسن الهاشمي.
٥١ ـ الحسين بن سعيد بن حمّاد بن سعيد الأهوازي.
٥٢ ـ الحسين بن المختار.
٥٣ ـ حمّاد ـ مشترك بين حمّاد بن عثمان وحمّاد بن عيسى ـ
٥٤ ـ حمّاد بن عيسى أبو محمّد الجهني.
٥٥ ـ حمران بن أعين.
٥٦ ـ حميد بن زياد بن حمّاد الدهقان.
٥٧ ـ حنّان بن سدير.
٥٨ ـ زرارة بن أعين بن سنن الشيباني.
٥٩ ـ سعد.
٦٠ ـ سماعة بن مهران بن عبد الرحمن الحضرمي.
٦١ ـ سهل بن زياد الآدمي الرازي.
٦٢ ـ أحمد بن محمّد بن سيّار الكاتب البصري.
٦٣ ـ صالح بن عقبة بن قيس بن سمعان.
٦٤ ـ صفوان بن يحيى البجلي.
٦٥ ـ عبد الرحمن بن جندب.
٦٦ ـ عبد الرحمن الحجاج البجلي.
٦٧ ـ عثمان بن عيسى الرواسي العمري الكلابي.
٦٨ ـ أبو الحسن عليّ بن إبراهيم بن هاشم القمّي.
٦٩ ـ عليّ بن إبراهيم بن محمّد بن الحسن بن محمّد بن عبد الله بن الحسين بن عليّ بن أبي طالب.
٧٠ ـ عليّ بن أسباط.
٧١ ـ عليّ بن إسماعيل بن محمّد بن عمرو.
٧٢ ـ عليّ بن حسّان.
٧٣ ـ عليّ بن الحكم.
٧٤ ـ عليّ بن محمّد بن أبي القاسم عبد الله بن عمران البرقي.
٧٥ ـ عليّ بن محمّد بن عبد الله القمّي.
٧٦ ـ عليّ بن محمّد الكليني.
٧٧ ـ عليّ بن مهزيار الأهوازي.
٧٨ ـ فضالة بن أيّوب الأزدي.
٧٩ ـ الفضل بن شاذان بن الخليل أبو محمّد الأزدي.
٨٠ ـ عبد الله بن يحيى أبو محمّد الكاهلي.
٨١ ـ مالك بن أعين الجهني.
٨٢ ـ محمّد بن جعفر بن محمّد بن عون الأسدي ـ يقال له محمّد بن أبي عبد الله ـ
٨٣ ـ محمّد بن أحمد.
٨٤ ـ محمّد بن أحمد بن يحيى.
٨٥ ـ محمّد بن إسماعيل.
٨٦ ـ محمّد بن الحسن بن فروخ الصفّار.
٨٧ ـ محمّد بن الحسن الطاطري.
٨٨ ـ محمّد بن الحسن بن أبي الخطّاب أبو جعفر الزيّات الهمداني.
٨٩ ـ محمّد عبد الله بن جعفر الحميري.
٩٠ ـ محمّد بن عقيل الكليني.
٩١ ـ محمّد بن عليّ.
٩٢ ـ محمّد بن عيسى.
٩٣ ـ محمّد بن قيس.
٩٤ ـ محمّد بن الوليد البجلي الخرّاز.
٩٥ ـ أبو جعفر محمّد بن يحيى العطّار القمّي.
٩٦ ـ معاوية بن عمّار الدهني.
٩٧ ـ منصور بن العبّاس الرازي.
٩٨ ـ نادر الخادم.
٩٩ ـ الحسين بن يزيد بن محمّد بن عبد الملك النوفلي.
١٠٠ ـ هارون بن موسى بن أحمد بن سعيد التلعكبري الشيباني.
١٠١ ـ الحسن بن عليّ بن زياد الوشّاء.
١٠٢ ـ يزيد بن إسحاق.
١٠٣ ـ يونس.
المبحث الثالث
شيوخه في (العدّة المعلومة) و(العدّة المجهولة)
أ ـ شيوخه في (العدّة المعلومة) :
١٠٤ ـ محمّد بن يحيى.
١٠٥ ـ عليّ بن موسى الكمينداني.
١٠٦ ـ داود بن كورة.
١٠٧ ـ أحمد بن إدريس.
١٠٨ ـ عليّ بن إبراهيم بن هاشم.
١٠٩ ـ عليّ بن الحسين السعدآبادي.
١١٠ ـ أحمد بن عبد الله بن أمية.
١١١ ـ عليّ بن محمّد بن عبد الله بن أذينة.
١١٢ ـ عليّ بن محمّد بن علان ـ سبقت الإشارة اليه ـ
١١٣ ـ محمّد بن أبي عبد الله.
١١٤ ـ محمّد بن الحسن.
١١٥ ـ محمّد بن عقيل الكليني(١).
ب ـ شيوخه من رجال (العدّة المجهولة) :
حيث لم يصرّح الكليني بأسمائهم.
__________________
(١) اجمالا ينظر كتب الرجال : رجال النجاشي ، رجال الكشّي ، فهرست الطوسي ، معجم رجال الحديث.
وقد استفاد البحث كثيراً من احصائية ثامر العميدي لشيوخ الكليني في رسالة الماجستير/ (الكليني وكتابه الكافي).
الفصل الرابع
آثار الكليني العلمية
المبحث الأوّل
تلاميذه
أهم أثر من آثاره ـ حسبما يرى البحث ـ ويقع الكلام هنا أيضاً في المحدّثين عنه والراوين للكافي :
١ ـ أحمد بن إبراهيم بن أبي رافع الصيمري.
٢ ـ أحمد بن أحمد الكوفي الكاتب.
٣ ـ أبو الحسن بن داوود.
٤ ـ أحمد بن الحسين العطّار.
٥ ـ أحمد بن عليّ بن سعيد الكوفي.
٦ ـ أحمد بن محمّد بن عليّ الكوفي الكاتب.
٧ ـ أحمد بن محمّد بن محمّد الزراري.
٨ ـ اسحاق بن الحسن بن بكر التمّار العقرابي.
٩ ـ جعفر بن محمّد بن جعفر بن موسى بن قولويه.
١٠ ـ عبد الكريم بن عبد الله بن نصر البزّاز التنيسي.
١١ ـ عليّ بن محمّد الرازي.
١٢ ـ عليّ بن أحمد بن موسى الدقّاق.
١٣ ـ عليّ بن عبد الله الورّاق.
١٤ ـ محمّد بن إبراهيم بن جعفر الكاتب النعماني(١).
١٥ ـ محمّد بن إبراهيم بن يوسف الكتاب الشافعي.
١٦ ـ محمّد بن أحمد بن عبد الله بن قضاعة الجمّال الصفواني.
١٧ ـ محمّد بن أحمد بن محمّد بن سنان الزاهري.
١٨ ـ محمّد بن عبد الله بن المطّلب الشيباني.
١٩ ـ محمّد بن عليّ بن طالب أبو الرجاء البلدي.
٢٠ ـ محمّد بن عليّ بن ماجيلويه البرقي.
٢١ ـ محمّد بن محمّد بن عصام الكليني.
٢٢ ـ هارون بن موسى بن أحمد التلعكبري الشيباني(٢).
يتّضح من هذه الإحصائية أنّ بعضاً ممّن تلمّذوا عليه ليسوا على مذهبه.
المبحث الثاني
كتبه ومؤلّفاته
١ ـ كتاب تعبير الرؤيا ـ مفقود ـ
٢ ـ كتاب الردّ على القرامطة ـ مفقود ـ
__________________
(١) صاحب كتاب (غيبة النعماني).
(٢) ينظر عموما : الكليني/ الكافي الأُصول والفروع ، رجال العلاّمة ، تنقيح المقال ، رجال الطوسي ، طبقات أعلام الشيعة (ق٤هـ) ، معجم رجال الحديث.
٣ ـ كتاب رسائل الأئمّة عليهمالسلام ـ مفقود ـ
٤ ـ كتاب الرجال ـ مفقود ـ
٥ ـ كتاب ما قيل في الأئمّة عليهمالسلام من الشعر ـ مفقود ـ
٦ ـ كتاب الكافي ، وهو اثره الوحيد المطبوع(١).
المبحث الثالث
منزلته العلمية
ثقة الإسلام أبو جعفر الكليني وإن كان مقلاًّ في التأليف بيد أنّ ما في (الكافي) حسبه ، وهو إلى تضلّعه وبلوغه شأواً سامقاً في علوم الحديث فإنّه كان من مقدّمي الفقهاء «وقد انتهت اليه رئاسة فقهاء الإمامية في أيّام المقتدر العبّاسي»(٢) ، وله الإلمام الواسع والقول الصادع في المتكلّمين وعلم الكلام دلّت مباحث اصوله في التوحيد والحجّة على ذلك(٣) ، وما كان محدّثاً فذّاً لو لم يكن رجاليّاً بارعاً ، ولهذا فإنّ المؤالف والمخالف أكبره بعين التقدير ، اشار إليه بحسن التفكير.
أوّلاً : مكانته عند المستشرقين :
أ ـ أشار إلى عظم قدره وجلالة منزلته المستشرق دونلدسن : «أوّل
__________________
(١) روضات الجنّات ٦/١١٧ـ ١١٨ ، رجال النجاشي : ٢٦٧.
(٢) دليل القضاء ٣/٢٦.
(٣) الأُصول من الكافي.
هؤلاء المحدّثين واعلاهم منزلة هو محمّد بن يعقوب الكليني الذي ألّف الكافي في علم الدين»(١).
ب ـ أمّا المستشرق كارل بروكلمان الشهير بكتاباته حول العرب والإسلام : «وفي أوائل القرن الرابع الهجري كان مجدد فقه الإمامية هو أبو جعفر محمّد بن يعقوب الكليني الرازي»(٢).
ثانياً : مكانته عند علماء المذاهب الإسلامية الأخرى :
١ ـ الزبيدي : «الكليني من فقهاء الشيعة»(٣).
٢ ـ خير الدين الزركلي : «محمّد بن يعقوب بن اسحاق أبو جعفر الكليني فقيه إماميّ ، كان شيخ الشيعة ببغداد»(٤).
٣ ـ الفيروزآبادي : «من فقهاء الشيعة»(٥).
٤ ـ صلاح الدين الصفدي : «وكان من فقهاء الشيعة والمصنّفين على مذهبهم»(٦).
٥ ـ العسقلاني : بنفس عبارة الصفدي(٧).
__________________
(١) عقيدة الشيعة : ٢٨٣.
(٢) تاريخ الأدب العربي ٣/٣٣٩.
(٣) تاج العروس/ مادة كلان ٩/٣٢٢.
(٤) الأعلام ٨/١٧.
(٥) القاموس المحيط (مادّة كلان) ٤/٢٦٣.
(٦) الوافي بالوفيات ٥/٢٢٦.
(٧) لسان الميزان ٥/٤٣٣.
٦ ـ ابن الأثير : «وهو من ائمّة الإمامية وعلمائهم»(١).
٧ ـ ابن الأثير مبارك أبو السعادات : «من المجدّدين لمذهب الإمامية على رأس المائة الثالثة من الهجرة المشرّفة»(٢) ، وقد عدّ هذا الرجل الإمام الباقر عليهالسلام من المجدّدين لمذهب الإمامية على رأس المائة الأولى من الهجرة الشريفة وعلى رأس المائة الثانية الإمام الرضا عليهالسلام.
__________________
(١) الكامل في التاريخ ٨/٣٦٤.
(٢) جامع الأُصول ١٢/٢٢٠.
القسم الثاني
منهجيّة الكليني في الكافي
توطئة تمهيدية : المنهج لغة واصطلاحاً :
أوّلاً : المنهج لغة :
من النهج وهو الطريق ، وطريق نهج أي بيّن وواضح(١) ، والمنهاج الطريق الواضح ، ونهج الطريق سلكه(٢) ، وفي القرآن الكريم : (لِكُلّ جَعَلْنَا مِنْكُمْ شِرْعَةً وَمِنْهَاجاً) (٣).
والمنهج هو ترجمة المفردة الفرنسية (Methode) وتقابلها في الإنجليزية (Method) بمعنى الطريقة.
ثانياً : المنهج اصطلاحاً :
وأجمع التعاريف وأمنعها هو : «الطريق المؤدّي إلى الكشف عن الحقيقة والعلوم بواسطة طائفة من القواعد العامّة التي تهيمن على سير العقل وتحديد عمليّاته حتّى يصل إلى النتيجة المعلومة»(٤).
__________________
(١) لسان العرب ١٢/١٤٣.
(٢) مختار الصحاح : ٦٨١.
(٣) المائدة : ٤٨.
(٤) مناهج البحث العلمي : ٥.
والمنهج : منهجان :
١ ـ المنهج التلقائي.
٢ ـ المنهج التأمّلي.
والثاني ينقسم إلى فرعين رئيسيّين :
أ ـ المنهج العامّ : وتدعى المناهج المنطقية.
ب ـ المنهج الخاصّ : ويطلق عليها المناهج الفنّية(١).
__________________
(١) أصول البحث : ٥١.
الفصل الأوّل
المنهجيّة العامة
المبحث الأوّل
تصنيف الكتاب
المطلب الأوّل
تقسيم الكتاب
|
القسم |
عدد الأجزاء |
|
١ ـ الأصول. ٢ ـ الفروع. ٣ ـ الروضة. |
٢ ٥ ١ |
وعليه فانّ مجموع الأجزاء يصبح ثمانية بحسب الطبعات الأخيرة.
المطلب الثاني
تبويب الأصول
الريادة في تبويب الأحاديث من ميزات الكافي التي تذكر ، وعموماً فإنّه قسّم الأصول منه إلى كتب ، والكتب إلى أبواب ، ولم يكن هذا التبويب متّسقاً مبرمجاً ، فقد تباينت عدد الأحاديث من باب لآخر ، كما أنّ تصنيف الكتب
إلى أبواب غير منسّق(١) ، وهو ما يتّضح لدينا في المخطّط أدناه :
|
الأصول |
الجزء |
الكتاب |
عدد الأبواب |
عدد الأحاديث |
|
الأوّل |
١ ـ العقل والجهل. ٢ ـ فضل العلم ٣ ـ التوحيد. ٤ ـ الحجّة. |
بلا ٢٣ ٣٦ ١٣٢ |
٣٤ ١٧٦ ٢١٢ ١٠١٥ |
|
|
الثاني |
١ ـ الإيمان والكفر. ٢ ـ الدعاء. ٣ ـ فضل القرآن. ٤ ـ العشرة |
٢٠٩ ٦٠ ١٤ ٣١ |
١٦٠٩ ٤٠٩ ١٢٤ ٢٠٤ |
|
|
الإجمالي |
جزءان |
٨ كتب |
٥٠٥باباً |
٣٧٨٣ حديثاً |
المطلب الثالث
تبويب الفروع
نهج شيخنا الكليني في تبويبه للأحاديث في الفروع طريقة المصنّفات والجوامع عند المذاهب الأخرى ، فقد عمد إلى ترتيبها وفق أبواب الفقه المتعارف عليها ، وهذا لا يقصد منه إدراج الكليني والصدوق ـ مثلاً ـ في قائمة المحدّثين فقط ، بل انضمّوا إلى جانب روايتهم للحديث إلى الفقهاء
__________________
(١) الكافي/ الأصول.
ذوي الفتوى ، وكانت فتاواهم ـ أي الفقهاء ـ بعد الكليني نصوص أحاديث مع إسقاط الإسناد وبعض الألفاظ في بعض الحالات(١).
إنّ أعمال المكلّفين بحسب الإمامية إمّا أن يكون فيها نيّة التقرّب إلى الله أو لا ، والأوّل هي : العبادة ، وعلى الثاني : إمّا أن يكون منه من طرفين أو من طرف واحد ، وعلى الأوّل : عقود ، وعلى الثاني : إيقاعات ، وإلاّ فهو سياسة(٢).
وقد حصدت (الفروع) الأجزاء : ٣/٤/٥/٦/٧ من كتاب الكافي ، وعليه يمكن أن نرصد بعضاً من التداخل بين العقود والإيقاعات.
|
ت |
الكتاب |
ت |
الكتاب |
|
١ |
الطهارة |
٢ |
الحيض |
|
٣ |
الجنائز |
٤ |
الصلاة |
|
٥ |
الزكاة |
٦ |
الصيام |
|
٧ |
الحجّ |
٨ |
الجهاد |
|
٩ |
المعيشة |
١٠ |
النكاح |
|
١١ |
العقيقة |
١٢ |
الطلاق |
|
١٣ |
العتق والتدبير والكتابة |
١٤ |
الصيد |
|
١٥ |
الذبائح |
١٦ |
الأطعمة |
__________________
(١) الروضة البهية في شرح اللمعة الدمشقية ١/٥٣.
(٢) باب مدينة علم الفقه : ٢٧٨.
|
١٧ |
الأشربة |
١٨ |
الزيّ والتجمّل والمروءة |
|
١٩ |
الدواجن |
٢٠ |
الوصايا |
|
٢١ |
المواريث |
٢٢ |
الحدود |
|
٢٣ |
الديات |
٢٤ |
الشهادات |
|
٢٥ |
القضاء والأحكام |
٢٦ |
الإيمان والنذور والكفّارات |
|
١٧٧٦ باباً |
١٠٩١١ حديثاً |
المطلب الرابع
تبويب الروضة
شغلت الروضة الجزء الثامن من الكافي ، وهذه الروضة على مسمّاها تجد فيها الجمّ الغفير من الأخبار والمرويّات ممّا لا يمكن إدراجه تحت عنوان أو يمكن ذلك.
فمن القراءات إلى التفسير ومن قصص الأنبياء إلى خطب الأئمّة ورسائلهم ومواعظهم إلى أشتات من الأخلاق والآداب والتاريخ ، وليس بالمستغرب أن تجد فيها من الطبّ شيئاً كتداوي الأمراض والحجامة ، وحتّى الفلك والجغرافيا.
إلى هذا فإنّ المنهجية في التبويب تختلف عن توأميها : الأصول والفروع حيث لم تقسّم هنا إلى كتب وأبواب ، ويرى البحث أنّ تصنيف أحاديث الروضة وتقسيماتها ضمن عنوانات متميّزة لهو من ضرورات المنهج العلمي للحديث.
المبحث الثاني
المقدّمة الاعتقادية
دأب الفقهاء الإماميّون القدامى منهم ـ وليس المتأخرين(١) ـ في مفتتح مدوّناتهم الفقهية على كتابة رسالة عقائدية في إثبات الصانع ، وهم قد سلكوا منهجية الكافي في ذلك ، حيث مباحث التوحيد وأصول الدين في الأصول من الكافي وهي تحمل السمة الكلامية أطلق عليها «الفقه الأكبر» من لدن بعض الفقهاء.
وهي منهجية منطقية إذ أنّ الدين الإسلامي (العقائد ، الفقه ، الأخلاق) منظومة ترابطية وحلقات متكاملة فمهما صحّت المقدّمات صحّت النتائج.
وللكليني مديات أرحب في هذا المجال العقائدي ، فهو يكمّل نظريّات ضخمة وآراء كلامية بحكم البيئة المعاشة ـ إنْ في الريّ أو في بغداد ـ وبحكم العصر وأدواته والتي شهدت ازدهار الحركة العقلية في الفكر الإسلامي حيث تبلورت فيها مناهج كلامية امتدّت تأثيراتها حتّى إلى الصعيد الفقهي والفتاوى الشرعية فأصبح لكلِّ منهج ومدرسة ـ إلى جنب التمذهب الفقهي ـ نموذج كلاميٌّ عقيديٌّ : أشعريٌّ ، معتزليٌّ ، إماميٌّ ، مرجئيٌّ أو خارجيٌّ.
__________________
(١) بحسب فهمي القاصر ، إلاّ الشهيد محمّد باقر الصدر حيث صدّر رسالته العملية (الفتاوى الواضحة) بمقدّمة عقائدية استلّت فيما بعد فأصبحت مبحثاً قائماً بذاته : المرسل ، الرسول ، الرسالة.
المبحث الثالث
المباحث غير التخصّصية
ونعني بها علوماً غير علوم الحديث والتي عالجها الكليني في مواطن متفرّقة من كتابه أصولاً وفروعاً وروضة.
١ ـ علم التاريخ :
له إلمام واسع وباع طويل في معرفة الحوادث التاريخية واستقراء النصوص التاريخية بما يعينه على إيضاح مرويّاته ، وليس ذلك بكثير على الكليني إذ علمنا من خلال آثاره أنّ له كتاباً في الرجال وإن يكُ مفقوداً ، وفي الروضة والأصول تجد كمّاً هائلاً من اللفتات التاريخية ، بل حتّى في الفروع إذ يذكر قصّة حفر بئر زمزم في الفروع ـ الحجّ ـ وكتاب الحجّة من أصوله غنيٌّ بهكذا موضوعات إذ تطرّق إلى ولادات الأئمّة ووفياتهم ، وفي باب مولد الإمام الرضا قال : «ولد أبو الحسن الرضا عليهالسلام سنة ثمان وأربعين ومائة وقبض عليهالسلام في صفر من سنة ثلاث ومائتين وهو ابن خمس وخمسين سنة ، وقد اختلف في تاريخه إلاّ أنّ هذا التاريخ هو أقصد إن شاء الله...»(١) ، مع الإلماع إلى مناقبهم.
__________________
(١) الشافي في شرح أصول الكافي /باب مولد أبي الحسن الرضا عليهالسلام ٤/٦٣١ الرابع.
٢ ـ الأخلاق أو العرفان أو السلوك :
تحدّثنا أنّ الدين منظومة ترابطية بين العقائد والفقه والأخلاق ، وعليه فإنّ الأخلاق ثالثة ثلاث يكتمل بها الاعتبار الإيماني ، ولم يغفل الكليني عن هذه التفاصيل فتطرّق لها ضمن الأصول من كافيه وكانت أبواباً عديدة تحمل البصمات العرفانية من كتاب الإيمان والكفر :
في أصول الكفر وأركانه/ باب اختتال الدنيا بالدين/ باب الطمع/ باب سوء الخلق/ باب السعة.
ونورد هنا نموذجاً من باب الفخر والكبر تيمّناً بهذه الأحاديث الشريفة.
«علي بن إبراهيم عن أبيه عن النوفلي عن السكوني عن أبي عبد الله عليهالسلام قال : قال رسول الله(صلى الله عليه وآله) : آفة الحسب الافتخار والعجب»(١) :
ولعلّه من تتمّات هذه الأحاديث النورانية أنّ السيّد الخميني استقى مصادر أحاديثه في الأربعون حديثاً وبعضاً من أحاديثه في أسرار الصلاة والآداب المعنوية للصلاة من أصول الكافي(٢).
٣ ـ علم الكلام :
حينما صدّر الكليني كتابه بالمقدّمات الاعتقادية التي تتمحور حول أصول الدين والجبر والاختيار والقدم والحدوث والبعث والنشور وما إلى
__________________
(١) الشافي في شرح أصول الكافي/ كتاب الإيمان والكفر/ باب الفخر والكبر/٢٦٤٣ ص٤٣٢.
(٢) الأربعون حديثاً.
ذلك ، فإنّه عالجها بحكمة المتكلّمين ومنهج العقائديّين ، ألا ترى أنّ لديه إرثاً ضخماً من مدرسة الريّ ثمّ صقلتها مدرسة بغداد ، وكان شديد الغيرة على العقائد الاسلامية يتجلّى ذلك في كتابه الردّ على القرامطة(١) ، ولعلّك بمنتهى اليسر تعثر على هذه المباحث من خلال كتاب التوحيد وكتاب الحجّة من أصول الكافي.
إنّ انتقائيته لهذه الروايات ـ نبوية أم إمامية ـ ينمّ عن مقدرة كبيرة في هذا المتّجه :
«عن اسحق بن عبد العزيز بن أبي السفاتج عن جابر عن أبي جعفر عليهالسلام قال : سمعته يقول : إنّ الله اتّخذ إبراهيم عليهالسلام عبداً قبل أن يتّخذه نبيّاً واتّخذه نبيّاً قبل أن يتّخذه رسولاً واتّخذه رسولاً قبل أن يتّخذه خليلاً واتّخذه خليلاً قبل أن يتّخذه إماماً فمن عظمها في عين إبراهيم قال : يا ربّ ومن ذرّيتي ، قال : لا ينال عهدي الظالمين»(٢).
__________________
(١) يلاحظ : مبحث كتبه ومؤلّفاته.
(٢) أصول الكافي/ كتاب الحجّة باب طبقات الأنبياء والرسل والأئمّة/ ٤٣٨.
الفصل الثاني
المنهجيّة الفنّية
المبحث الأوّل
معالجة السند
أوّلاً : إيراد السلسلة السندية كاملة :
بغية التحقّق من عدم التسامح في تحمّل الحديث ونقله وتلافياً لمشكلة الوضع والوضّاعين ، وأنّ حلقات هذه السلسلة تنتهي غالباً بأحد الصادقين عليهماالسلام أو بأحد المعصومين ، وبطبيعة الحال فإنّ حديث الإمام هو حديث رسول الله (صلى الله عليه وآله) ، ذلك من المسلّمات عند الإمامية لحديث ثامن الأئمّة الرضا عليهالسلام المعروف بحديث السلسلة الذهبية(١) ، وهو ما لمسه البحث في كلّ أبواب الكافي :
«محمّد بن يحيى عن أحمد بن محمّد بن عيسى عن عليّ بن الحكم عن داود بن النعمان عن منصور بن حازم عن أبي عبد الله عليهالسلام قال : من تعصّب أو تُعصّب له فقد خلع ربقة الإيمان من عنقه»(٢).
__________________
(١) واقعة الحديث مشهورة متداولة في نيسابور.
(٢) الأصول من الكافي/ كتاب الإيمان والكفر/ باب العصبية.
ثانياً : توصيف رجال سنده :
كثيرة هي المصنّفات الرجالية ، وقد شهدنا من صنّف على ترتيب السنين ، ومنهم على حسب البلدان ؛ فيذكر فضائل البلد المؤرّخ لعلمائه ومن سكنه من الصحابة أو مرّوا به ثمّ علماء ذلك البلد ومن دخله من أهل العلم ، ومنهم من رتبها على حروف المعجم ، ومن تلكم الكتب :
١ ـ كتب الصحابة ومنها : أسد الغابة في معرفة الصحابة لابن الأثير الجزري.
٢ ـ كتب الطبقات : وهي التي تشتمل على ذكر الشيوخ وأحوالهم ومرويّاتهم ، طبقة بعد طبقة وعصراً بعد عصر إلى زمن المؤلّف ، وإنّما نظّمت على الطبقات لتسهيل التمييز بين الصحابة والتابعين وتابعي التابعين فيميّز الحديث المرسل أو المنقطع ، ومن أشهرها : الطبقات لابن سعد.
٣ ـ كتب الجرح والتعديل.
٤ ـ كتب الأسماء والكنى والألقاب.
٥ ـ كتب الأنساب(١).
وأمّا الكليني في الكافي فإنّ الفروع منه على وجه الخصوص تثبت بجلاء أنّ الكليني على معرفة تفصيلية برجال سنده ، سيّما وأنّه قد صنّف في ذلك من قبل الرجال.
__________________
(١) بحوث في تاريخ السنة المشرفة.
إنّ التوصيف جاء هنا بعدّة صور يسرد البحث بعضاً منها :
١ ـ ذكر المهنة : «عن أبي محمّد مؤذّن علي بن يقطين» ج٦/ الزيّ والتجمّل والمروءة.
٢ ـ ذكر اللقب : النوفلي ، السكوني ، أو «عن أبي جعفر البغدادي» ج٤/ الزكاة.
٣ ـ ذكر العلامات الفارقة : «عن حارث الأعور» ج٦/ الأطعمة.
٤ ـ ذكر البلد : «عن رجل من أهل اليمامة كان مع أبي الحسن» ج٦/ الزيّ والتجمّل والمروءة.
٥ ـ ذكر الكنية : «عن الهيثم أبي روح» ج٥/ الجهاد.
٦ ـ ذكر الحرفة : «عن زيد الشحّام» أو «عن يزيد الصائغ» ج٧/ المواريث. وج٣/ الجنائز.
٧ ـ ذكر الأقارب : «عن الحسين بن حازم الكليني ابن اخت هشام بن سالم» ج٧/ الوصايا.
٨ ـ ذكر النسبة : «عن شيخ من أصحابنا الكوفيّين» ج٥/ المعيشة.
ثالثاً : رجال الطبقات :
قد يلجأ الكليني في سنده أن يروي عن أكثر من واحد في طبقة من طبقات رواته أيّاً كانت.
إنّ المعالجة العلمية الحديثية لهذا الأمر تكمن في تلافي (الجرح) وتأكيد (التعديل) في السلسلة السندية ، فقد تكون حلقات في السلسلة
مجهولة مثل : (عمّن حدّثه) أو (عمّن رواه) ، أو تكون هناك رواة ضعاف أو مضعّفون فيتجاوز الكليني بكفايته المعهودة في علم الرجال بالإكثار من رجال طبقاته ، وعلى أيّة حال فإنّ التعدّدية في الرواة تأتي على ضروب عدّة :
١ ـ تعدّدية الرواة في طبقة واحدة :
«عن عدّة من أصحابنا عن أحمد بن محمّد بن خالد عن ابن محبوب وعليّ بن الحكم عن معاوية بن وهب قال :....»(١)
٢ ـ تعدّدية الرواة في أكثر من طبقة :
«عن محمّد بن جعفر الرزّاز عن أيّوب بن نوح وأبي علي الأشعري عن محمّد بن عبد الجبّار ومحمّد بن إسماعيل عن الفضل بن شاذان وحميد بن زياد....»(٢).
وبهذه الصيغ في التعامل مع الإسناد يضفي الكليني عليها قوّة ودعماً ويظهر تحرّجه في الأداء.
رابعاً : معالجة الطرق : ـ تعدّدية طرق الإسناد ـ
أ ـ الطريق الواحد للرواية : وهذا ما لاحظناه في الأعمّ الأغلب من أحاديث الكافي.
ب ـ الرواية بطريقين : ومثال ذلك إسناده : «علي بن إبراهيم بن هاشم عن أبيه عن ابن محبوب عن سلام بن عبد الله ومحمّد بن الحسن وعلي
__________________
(١) الأصول من الكافي/ كتاب التوحيد / باب الخير والشر/ج١.
(٢) الفروع من الكافي/ج٦/ كتاب الطلاق٣/١٧/٧٧.
ابن محمّد عن سهل بن زياد وأبو علي الأشعري عن محمّد بن حسّان جميعاً عن محمّد بن علي عن علي بن أسباط عن سلام بن عبد الله الهاشمي....»(١).
جـ ـ الرواية بثلاث طرق : ومثال ذلك إسناده : «عدّة من أصحابنا عن سهل بن زياد وعلي بن إبراهيم عن أبيه جميعاً عن عمرو بن عثمان عن محمّد بن عبد الله عن بعض أصحابنا عن أبي عبد الله عليهالسلام وعدّة من أصحابنا أيضاً عن أحمد بن محمّد بن خالد عن محمّد بن أسلم عن عبد الرحمن بن سالم عن مفضّل بن عمر قال : قلت لأبي عبد الله....»(٢).
خامسا : إيجاز إسناده :
نهج في ذلك الكليني البغدادي صيغاً شتّى منها :
أ ـ ذكر عدّته : «عدّة من أصحابنا عن أحمد بن محمّد بن عيسى عن محمّد بن أبي عمير عن الحسين بن أبي العلا قال : قلت لأبي عبد الله......»(٣) ، أو يذكر أحياناً : (بعض أصحابنا).
ب ـ الإحالة على روايات أُخَر بصيغة (وبهذا الإسناد) : «وبهذا الإسناد قال : قال رسول الله (صلى الله عليه وآله) :...»(٤).
__________________
(١) الأصول من الكافي/ كتاب الحجّة/ باب ما يفصل بين دعوى المحقّ والمبطل في أمر الإمامة ، الشافي في شرح أصول الكافي : ٤٠٨.
(٢) الفروع من الكافي/ كتاب الأطعمة/ج١٦/١/٢٤٢.
(٣) الأصول من الكافي/ كتاب الحجّة/ باب أنّ الأرض لا تخلو من حجّة ، الشافي.
(٤) الأصول من الكافي/ كتاب الإيمان والكفر / باب المؤمن وعلاماته وصفاته ، الشافي : ٣١١.
جـ
ـ العلوّ في السند ، والعلوّ : «هو قلّة عدد الرواة
مع اتّصال السند»(١) ، فيتوخّى الشيخ الاختصار
قدر ما أمكنه من الصحابة والشيوخ وصولاً إلى الإمام عليهالسلام : «عنه ، عن علي بن
الحكم ، عن أبان بن عثمان ، عن أبي عبدالله....»(٢). سادساً : تكييف مصادر
السند : من منهجية الكليني
في معالجات السند الروائي هو استقطابه لِطَيف واسع من المصادر ، ولعلّك واجد مصادر
استثنائية كما يتّضح في ثنايا بحثنا هذا. ١ ـ المصادر الاعتيادية
: أ ـ المعصومون عليهمالسلام. ب ـ الصحابة : ومنهم عمر بن الخطّاب(٣) ، وجابر بن عبد الله
الأنصاري رضياللهعنه. جـ ـ التابعون وتابعوهم. د ـ من المذاهب الإسلامية الأخرى : كروايته عن سفيان
بن عيينة(٤) وابن البختري والأوزاعي(٥) والزهري ، إذ يعدّ
هذا الأخير من التابعين __________________ (١) علوم الحديث
ونصوص من الأثر. (٢) الأصول من
الكافي/ كتاب الإيمان والكفر/ باب شدّة ابتلاء المؤمن ، الشافي : ٣٣٩. (٣) الفروع من
الكافي/ كتاب الطلاق/ ج٦. (٤) الأصول من
الكافي/ كتاب الإيمان والكفر ٢/١٦. (٥) الأصول من
الكافي/ كتاب الدعاء ٢/٥١٩.
ولكن أدرجناه هنا لأنّه على غير مذهب الإمامية.
٢ ـ المصادر الاستثنائية :
أ ـ النساء : وتشمل :
أوّلاً ـ أمّهات المؤمنين ونساء صدر الرسالة : مثلما روي عن عائشة وأمّ هانئ وفاطمة بنت أسد(رض) (١).
ثانياً ـ نساء عامّة المسلمين : مثل جويرة أم عثمان وعمّة الحسن بن مسلم(٢).
ب ـ من المخالفين :
أوّلاً ـ عن الأفطحية : مثل الحسن بن علي بن فضّال وعلي بن أسباط(٣).
ثانياً ـ عن الواقفة : مثل عثمان بن عيسى الرواسي ، شيخ الواقفة(٤).
جـ ـ مصادر غير معرّفة : بصيغة (عمّن رواه) و(عمّن حدّثه) وتكمن معالجته لهذه الأحاديث المبهمة بروايتها عن طريق آخر.
__________________
(١) الأصول من الكافي/ كتاب الحجّة ١/٤٥٣.
(٢) الأصول من الكافي/ كتاب الدعاء ٢/٥٥٦.
(٣) الأفطحية :هم أصحاب عبد الله الأفطح ابن الإمام جعفر الصادق عليهالسلام ، وهو أكبر ولده سنّاً فادّعى الإمامة بعد وفاة والده وصدّقه عدد من مشايخ الشيعة. أنظر : المقالات والفرق : ٦٢.
(٤) المقالات والفرق : ٦٢.
المبحث الثاني
معالجاته في المتن
توطئة تمهيدية :
المتن سنّة والسنّة لغة : الطريقة حسنة كانت أم سيّئة ، ومنه قوله(صلى الله عليه وآله) :
«من سنّ سنّة حسنة فله أجرها وأجر من عمل بها إلى يوم القيامة ، ومن سنّ سنة سيّئة فعليه وزرها ووزر من عمل بها إلى يوم القيامة».
والسنّة اصطلاحاً : أقوال النبيّ(صلى الله عليه وآله) ـ وعند الإمامية المعصوم(١) ـ وأفعاله وتقريراته وصفاته الخَلقية والخـُلقية وسيره ومغازيه سواء كانت قبل البعثة أم بعدها(٢) ، فأقواله مثل قوله(صلى الله عليه وآله) : «إنّما الأعمال بالنيّات» ، وأفعاله : مثل أدائهالصلاة ومناسك الحجّ لقوله(صلى الله عليه وآله) : «خذوا عنّي مناسككم» ، وتقريراته : هي ما أقرَّ الرسول أفعالاً قام بها بعض صحابته بسكوت منه مع الرضا أو بإظهار استحسان لتلك الأفعال في حضوره أو غيبته وعَلِمَ به.
ويلاحظ أنّ كلمة السنّة عند الإمامية تشمل أقوال المعصومين من أئمّتهم وهم الإثنا عشر عليهمالسلام (٣) ، فأقوالهم سنّة متّبعة لا محالة(٤).
__________________
(١) الجملة الاعتراضية من البحث.
(٢) أصول الحديث (علومه ومصطلحه) : ٥.
(٣) بداهة أنّ المعصومين عددهم أربعة عشر عند الإمامية.
(٤) محاضرات في أصول الفقه الجعفري : ١٢٣.
أما حجّية السنّة المطهّرة فإنّها من الضروريّات لدى المسلمين واستقلالها بتشريع الأحكام ضرورة دينية ولا يخالف في ذلك إلاّ من لا حظ له في دين الإسلام(١).
المطلب الأوّل
التقديم لأحاديثه
التقديم لأحاديثه ومرويّاته بغية الإحاطة التامّة بأجواء النصّ ومكنونه ، فإنّه في حالات معيّنة افترضت منهجيته ذلك بأن يقدّم من عنديّاته ما يدعم الفكرة ويوصل المفهوم :
«إنّ الله تبارك وتعالى جعل الفرائض على أربعة أصناف وجعل مخارجها من ستّة أسهم»(٢).
المطلب الثاني
إيضاح المصطلحات القرآنية
فيما سبق بيّنا أنّه لغرض التوسعة في المعنى فإنّ الكليني يقدّم لبعض أحاديثه أمّا هنا فالحال مختلف منهجاً ، فهو يردف أحاديثه بما يعين على فهم
__________________
(١) إرشاد الفحول : ٣٣.
(٢) الفروع من الكافي/كتاب المواريث/ ج٧ بلا ١/٧٠.
النصّ ، إنّه يتعقّب بعض المفردات القرآنية التي هي ذات مدلول وأثر من خلال أحكامها التكليفية فيوضح : الخمس ، الغنائم ، الفيئ ، والكلالة.
إنّ تعرّضه لهكذا مفردات كان في الفروع أكثر ممّا هي في الأصول لطبيعة أبوابها ، كما أنّ التداخل حاصل بين هذه المواضيع ، فالفقه نشأ في أحضان الحديث ـ كما يعبّرون ـ وكان الفقهاء إخباريّين ، أي أنّهم اعتمدوا الحديث أكثر من اعتمادهم في استنباط الأحكام على مصادر التشريع الأخرى ، إضافة إلى ملحوظتين أجد مهما ذكرهما ألا وهما :
١ ـ إنّ هذه المرويّات ـ نبوية كانت أم إمامية ـ تعدّ من (فقه السنّة).
٢ ـ إيراد هذه الأحاديث وهي تتضمّن شروحات لنصوص قرآنية نعتبره تفسيراً لـ : (آيات الأحكام) ، أو ملمحاً مهمّاً من ملامحه على أدنى مستوى ذلك التفسير الذي اعتمد المأثور من السنّة المطهّرة ، الذي اُصطلح عليه (التفسير الروائي) أو (التفسير الأثري) أو (التفسير النقلي) وهي تفاسير محورية ضمن منظومة التفاسير الواسعة الطيف ، وقد شهدنا في الإمامية الكثير منها ، فعلى سبيل الاستشهاد :
ـ تفسير الفرات.
ـ تفسير العيّاشي.
ـ تفسير النعماني.
ـ تفسير البرهان.
ـ تفسير نور الثقلين.
ومن المذاهب الأخرى :
ـ تفسير الدر المنثور.
ـ تفسير ابن كثير.
ـ تفسير جامع البيان(١).
عود على بدء حول المصطلحات القرآنية ، فمن النمذجة لذلك يوضّح الكليني معنى (الكلالة) بقوله : «وهم الأخوة والأخوات إذا لم يكن ولد ولا الوالدان ، وإن كان للميّت ولد ووالدان أو واحد منهم لم تكن الأخوة والأخوات كلالة لقوله عزّ وجلّ...»(٢).
المطلب الثالث
فقه السنّة
قلنا فيما سبق إنّ هذه المرويّات تشكّل أساسات تفسيرية لمنهج التفسير الروائي ، وفي الوقت ذاته (فقه سنّة).
إلى ذلك ركّز الكليني على إيضاح المطالب متى رأى الأمر مستوجباً مثل : (نكاح الشغار) ، (الإيلاء) ، و(الظهار) إذ يعقّب على رواية زرارة عن الإمام الباقر عليهالسلام بقوله ـ أي الكليني ـ : «يقول الرجل لامرأته وهي طاهر من غير
__________________
(١) دروس في المناهج والاتجاهات التفسيرية للقرآن : ٧٨.
(٢) الفروع من الكافي/ كتاب المواريث/ ج٧.
جماع : أنتِ عليّ حرام مثل ظهر أمّي أو أختي ، وهو يريد بذلك الظهار»(١).
المطلب الرابع
المفردة العربية
الكليني البغدادي أجاد العربية إجادة مكّنته من فهم النصّ ، ولا ريب أنّ الفقهاء أحذق في استفادة المعنى من اللغويّين ، كما أنّ المحدّث الكليني أخذ بأطراف علوم الحديث الشريف وأولويّاته وخبر لغة الحديث ، والمتتبّع جدّ عليم بما انطوت عليه ثقافة الكليني من سعة وعمومية وارتكاز نرى ذلك في تقسيماته للجراحات :
«أوّلهما تسمّى الحارصة وهي التي تخدش ولا تجري الدم ، ثمّ الدامية ،.....» ثمّ ذكر بقية الجراحات(٢).
المطلب الخامس
الشواهد الشعرية
إجادة الكليني للعربية وإحاطته الواسعة بها كما سلف اتّخذت صوراً شتّى ، من ذلك : تذوّقه للنصوص الشعرية واستيعابه لها ، وقد رصد البحث
__________________
(١) الفروع من الكافي/ كتاب الطلاق/ج٦.
(٢) الفروع من الكافي/ كتاب الديات/ ج٧/ ٣٦/٣٢٩.
ضمن مؤلّفاته أنّه دوّن كتاباً عمّا قيل في الأئمّة من الشعر ، وما يهمّنا هنا هو تضلّعه بالعربية ومنها شواهده الأدبية ، فهناك أبيات لأبي طالب رضياللهعنه في أكثر من موقع ، وقد يورِد بعض الشواهد لتعزيز معاني الآيات أو إيضاح المبهم منها ، إذ ذكر في خلال معنى الصمد(١) :
|
علوته بحسام ثمّ قلت له |
|
خذها حذيف فأنت السيّد الصمد(٢) |
__________________
(١) الأصول من الكافي/ كتاب التوحيد/ ج٢/١/١٢٤.
(٢) البيت لشدّاد بن معاوية.
الفصل الثالث
الكافي بين التأثّر والتأثير
المبحث الأوّل
تأثّر الكافي بما قبله
إنّ السنّة المطهّرة مرّت بأربع مراحل كما يقسّمها أصحاب علوم الحديث ، وهي ذات الأدوار التاريخية لتطوّر التفسير الروائي :
أوّلاً : مرحلة النبيّ (صلى الله عليه وآله).
ثانياً : مرحلة الأئمّة عليهمالسلام.
ثالثاً : مرحلة الصحابة والتابعين وتابعيهم.
رابعاً : مرحلة التدوين الروائي(١).
يرى الشيعة أنّ الصحيفة الأولى المدوّنة هي صحيفة الإمام عليّ عليهالسلام ، كان يقوم بكتابة كلّ ما يمليه عليه الرسول(صلى الله عليه وآله) بخطّه فسمّاها بعضهم بـ : (الجامعة) أو (الصحيفة) أو (كتاب عليّ) ، وذهب بعضهم إلى أنّها تحتوي على كلّ شيء من الأحكام حتّى أرش الخدش ، لكن لم يستيقن البعض من
__________________
(١) مشروعية تدوين الحديث/ مجلّة كلّية الفقه/النجف الأشرف/ العدد الأوّل/ ١٩٧٩م ، دروس في المناهج والاتّجاهات التفسيرية للقرآن.
شموليتها(١) ، وقد ورد أنّ الإمام الثامن الرضا عليهالسلام قد كتب على ظهر العهد الذي عهده إليه المأمون العبّاسي بخصوص ولاية العهد ما يشير إلى وجود تلك الصحيفة عنده(٢).
ومن المفارقات اللافتة للتأمّل أنّ البخاري في صحيحه اعتمد على روايات تلك الصحيفة في كتاب : (الجهاد) ، (الديات) ، (الحجّ) ، (الجزية) ، وبعض الأبواب الأخرى(٣) ، إضافة إلى الصحاح والمسانيد الأخرى كصحيح مسلم ومسند أحمد والقرطبي والبغدادي(٤).
وكذلك كانت مدوّنة عبد الله بن عبّاس حبر الأمّة الذي كان مغرماً بالكتابة ، ومن تلاميذه التابعي الجليل الشهيد سعيد بن جبير رضياللهعنه.
وأوّل من دوّن الأحاديث بعد الإمام عليّ عليهالسلام هو أبو رافع القبطي مولى رسول الله(صلى الله عليه وآله) الذي شهد مع النبيّ مشاهده ثمّ لازم بعده عليّاً عليهالسلام وصار صاحب بيت ماله في الكوفة ، وقد رتّب أبو رافع الحديث على الأبواب فاشتُهر بكتابه في السنن والأحكام والقضايا.
ثمّ كانت أبرز المدوّنات : الكتاب المنسوب إلى الصحابي الجليل سلمان المحمّدي الفارسي (ت٣٧هـ) ، والمسمّى بحديث الجاثليق(٥) ، وكتاب
__________________
(١) علوم الحديث الشريف/ بحث في كتاب حضارة العراق/ج٧.
(٢) أعيان الشيعة ١/٣٣٠.
(٣) أضواء على السنّة المحمّدية : ٩٥.
(٤) نفس المصدر السابق.
(٥) الجاثليق : مبعوث ملك الروم إلى الرسول(صلى الله عليه وآله).
ميثم التمّار وهو من خواصّ الإمام علي عليهالسلام وتابعيه ، وكتاب سليم بن قيس الهلالي ، قيل إنّ الإمام علي بن الحسين عليهماالسلام قال بعد أن قرأ الكتاب بتمامه : «هذه أحاديثنا صحيحة».
ثمّ كتب علي بن أبي رافع القبطي وهو من التابعين جملة من الأحاديث المتّصلة بالوضوء والصلاة وغيرهما من أبواب الفقه وجمعها على شكل كتاب(١) ، وتتابعت المصنّفات بعد ذلك حتّى قال الشيخ المفيد :
«صنّفت الإمامية من عهد أمير المؤمنين عليهالسلام إلى عصر أبي محمّد الحسن العسكري عليهالسلام أربعمائة كتاب تسمّى بالأصول»(٢). وسمّيت بعد ذلك بـ : (الأصول الأربعمائة) ، وذلك خلافاً لبقية المدوّنات لأنّ جميع الأحاديث الواردة فيها قد سمعت مباشرة وشفاهاً من الإمام أو كان لها طريق واحد فقط بيّن الراوي والإمام(٣).
وحيث إنّ هذه الأصول الأربعمائة لم تخضع للمنهجة والبرمجة ولم يكن لها ترتيب أو تنسيق خاصّ لأنّ جلّها من إملاءات المجالس وجوابات المسائل النازلة المختلفة فقد عمد ـ وبعد تنامي الحركة العلمية ونشاطها ـ عدد من أقطاب الإمامية إلى تأليف بعض المجاميع الحديثية القائمة على
__________________
(١) مشروعية تدوين الحديث ، علوم الحديث الشريف.
(٢) معالم العلماء.
(٣) الذريعة ٢/١٦٤.
أساس منهجي مبوّب على أن تكون مادّتها الرئيسية (الأصول الأربعمائة) (١) ، فكانت الكتب الأربعة وعلى رأسها وفي مقدّمتها وريادتها (الكافي) ، وهنّ :
١ ـ الكافي.
٢ ـ من لا يحضره الفقيه لأبي جعفر محمّد بن علي بن بابويه القمّي (ت٣٨١هـ).
٣ ـ كتاب التهذيب والاستبصار وكلاهما لأبي جعفر محمّد بن الحسن الطوسي (ت٤٦٠هـ) (٢).
* وأصبحت هذه الأربعة في قبالة الصحاح الستّة عند أهل السنّة.
المبحث الثاني
مكانة الكافي
الكليني كان أثراً من آثار عصره ونتاجاً من نتاجات بيئته ، فبيئته ـ (كلين ـ الري) ـ مدرسة حديثية النزعة ، وعصره ـ القرن الهجري الرابع ـ عصر تمايز العلوم واستقلاليّتها وما بين ذين كان الكافي مدوّنة موسوعية حديثية جمعت بين مزايا مدرسة الريّ ومدرسة بغداد في الحديث ، وألقى القرن الرابع الهجري بظلاله على الكليني فأضحى (التدوين).
__________________
(١) مشروعية تدوين الحديث.
(٢) دروس في المناهج والاتجاهات التفسيرية للقرآن ، علوم الحديث الشريف.
قضى حياته مهاجراً بين الأمصار ومتنقّلاً بين الأقطار بحثاً عن حديث أو رواية واستقرّ به المقام في بغداد وهي يوم ذاك مركز العالم الإسلامي وحاضرته العلمية والسياسية ، نشأت بها المدارس ودور العلم وازدهرت مجالس النظر والجدل وكانت مثابة العلماء وملتقى المتكلّمين ومنتدى الأدباء.
والعصر الذهبي للعلوم كان قرن الكليني «فقد رغب الأحداث في التأدّب والشيوخ في التأديب وانبعثت القرائح ونفقت أسواق الفضل وكانت كاسدة»(١) ، لقد نشطت الحركة العلمية واتّسعت المعارف والعلوم العقلية والنقلية ، فعلى النقيض من الحياة السياسية المضطربة الهوجاء كانت الحياة الفكرية والعهد العلمي في أخصب فترة وأزهى مرحلة حينها انبرى الكليني في الشروع بتدوين كافيه ، وقد كان أوّل فقيه إمامي محدّث يصل إلينا كتابه في الحديث ـ كموسوعة ـ بعد عصر النصّ أي الغيبة الصغرى عند الإمامية ، لأنّ الفقهاء كانوا يستمدّون نصوصهم التشريعية من الطبقة التالية لعصر الأئمّة عليهمالسلام.
إنّ الكافي من بين آثاره ـ وكلّها مفقودة ـ الأشهر ذيوعاً والأكثر صيتاً والأوثق نقلاً ، حتّى لقد عرف به فقيل كتاب الكليني :
«صنّف كتابه الكبير المعروف بالكليني يسمّى الكافي»(٢).
__________________
(١) تجارب الأمم ٦/٤٠٨.
(٢) رجال النجاشي : ٢٦٦.
المبحث الثالث
تأثير الكافي فيما بعده
لولا تصدّي هؤلاء المحدّثين والشيوخ من أقطاب مدرسة آل البيت عليهمالسلام ومنهم شيخنا الكليني إلى جمع وتدوين الأحاديث الشريفة لاندرست ثروتنا التشريعية أو معظمها ولآل أمرها إلى الضياع.
وبلغ الأمر من عنايتهم بهذه الموسوعة الحديثية ـ أي الفقهاء والعلماء والمحدّثون ـ أن تعاهدوها بالاستنساخ والطبع والترجمة والشروحات وتعليقات الحواشي عليها ، ومن اهتمامهم الفائق بها أن درسوا بعضا من أمورها وأبوابها ، وكذلك اختصروا بعض أحاديثها ، فما أعهد المصنّفات الحديثية في مختلف الأدوار بعده إلاّ واعتمدته ، نورد بعضاً منها أنموذجاً :
ـ الصدوق (ت٣٨١هـ) في من لا يحضره الفقيه.
ـ الطوسي (ت٤٦٠هـ) في التهذيب والاستبصار.
ـ الفيض الكاشاني (ت١٠٩١هـ) في الوافي.
ـ الحرّ العاملي (ت١٠٤٢هـ) في وسائل الشيعة.
ـ المجلسي (ت١١١هـ) في بحار الأنوار.
ـ عبد الله الكاظمي (ت ١٢٤٢ هـ) في جامع الأحكام.
وما يصدق على كتب الحديث يصدق على الفقه والفقهاء فقد أورد
الطوسي والحرّ العاملي نفس نصّ الكافي في الحديث الآتي :
«روى عبد الكريم بن عتبة الهاشمي عن الصادق عليهالسلام قال : (كان رسول الله(صلى الله عليه وآله) يقسّم صدقة أهل البوادي في أهل البوادي ، وصدقة أهل الحضر في أهل الحضر) ولا يقسّمها بينهم بالسوية وإنّما يقسّمها على قدر من يحضر منهم وما يرى وليس في ذلك شيء مؤقّت»(١).
وكذا الشيخ المفيد في معرض تحريمه نقل الأموال الزكوية من بلدان أُخر مع وجود المستحقّين لها في البلد المنقول عنه(٢).
نتائج البحث
آن لنا بعد هذه الرحلة الحديثية في ملكوت الحديث المطهر كافياً والكليني البغدادي محدّثاً أن ندوّن ما استخلصناه ونثبّت ما استنتجناه :
١ ـ إنّ الكليني الرازي انعطافة استثنائية في تاريخ المحدّثين الإسلاميين ، فهو وريث كلين ـ الري ـ المدرسة الحديثية ومدرسة بغداد الأثرية.
٢ ـ استدرك البحث على فوات مترجميه وهنات مؤرّخيه.
٣ ـ تميّز برحلاته وهجراته وله أياد بيضاء في سبيل تدوين السنّة.
__________________
(١) الكافي ١/١٧٥ ، التهذيب ٤/١٠٣ ، الوسائل ٦/١٨٣.
(٢) المقنعة في الفقه ، ص٢٦٠ مصوّرة مخطوطة في مكتبتي الخاصّة ، التهذيب ٤/١٠٣ ، الوسائل ٦/١٨٣.
٤ ـ الكافي يكفي للمتقدّمين ويصلح للمبتدئين نظراً لإيجازه غير المخلّ وإسهابه غير المملّ ولدقّة معالجاته وتركيز مرويّاته.
٥ ـ نسبة الكليني إلى (كلين) كـ : (زبير) وليس إلى (كلين) كـ : (أمير) ، والأرجح في وفاته (٣٢٩هـ) ، أمّا مثواه فهو في الرصافة وليس كما يتصوره البعض من العلماء والرجاليين والباحثين.
٦ ـ تاريخ كلين كان عاصفاً من مجمل الأحداث والصراعات.
٧ ـ من (كلين) ظهر رجال مبرّزون شيعة وسنّة مثّلوا المشترك الإسلامي والتعدّدية المذهبية انطلاقاً من تعادلية ثنائية فكرية.
٨ ـ أحصى البحث اساتيذه وشيوخه ما كان منهم في الأُصول وما كان منهم في الروضة والفروع.
٩ ـ يرتئي البحث أنّ تلامذته والراوين عنه هم أثر من تراثه الفكري يستوجب حصرهم.
١٠ ـ كلّ كتاباته ونتاجاته مفقودة سوى (الكافي).
١١ ـ الكليني : رئيس الفقهاء في عصره اضافة إلى أنّه محدّث ثقة ومن شيوخ المحدّثين.
١٢ ـ أقطاب المدارس الإسلامية الأخرى ذكرته فشكرته وأكبرت دوره وعدّوه مجدداً على رأس المائة الثالثة للهجرة المشرّفة.
١٣ ـ المستشرقون أشادوا بمكانة ومنزلة الشيخ المحدّث.
١٤ ـ تألّق الكليني رائداً من روّاد التقريب وداعية من دعاة الوحدة.
١٥ ـ ضمّ تيّار تلاميذه طيفاً واسعاً حتّى ممن هم ليسوا على مذهبه.
١٦ ـ للكافي منهجيّتان : منهجية عامة فيما يتعلّق بتبويب الكتاب وبعض ملامحه العامّة ومنهجية خاصّة (فنّية) في التعامل مع الحديث سنداً ومتناً.
١٧ ـ كان رائد التبويب الحديثي ، فقد كانت الفروع من الكافي بحسب أبواب الفقه ، وقد حذا حذوه الفقهاء من بعده ، ومن أبرزهم الشيخ المفيد في مقنعته.
١٨ ـ مباحث (الفقه الأكبر) العقائدية كانت في بدايات الموسوعة.
١٩ ـ ثقافة الكليني موسوعية ، وقد عالج موضوعات فيها من التاريخ وعلم الأخلاق وعلم الكلام والعربية وآدابها.
٢٠ ـ للكليني معالجات محدّدة سنداً ومتناً غايته فيها التحرّج بتحمّل الحديث والأمانة في الأداء والتثبّت في النقل.
٢١ ـ تعدّدية الرواة في طبقة واحدة من إسناده وتعدّدية الطرق ذاتها أهمّ سمتين لتلافي (الجرح) وتأكيد (التعديل) في مرويّاته.
٢٢ ـ الانفتاحية ، وكذا النأي عن التعصّب المقيت كانت الصفة الغالبة في نتاجه الكافي ، منها روايته عن رموز المذاهب الإسلامية الأخرى وأروع من ذلك روايته عن المخالفين مثل : الأفطحية والواقفة.
٢٣ ـ للعنصر النسائي حضور متميّز في هذه الموسوعة فقد روى عن عائشة ونساء صدر الرسالة ونساء عامّة المسلمين.
٢٤ ـ سنّة المعصوم عليهالسلام كسنّة النبيّ(صلى الله عليه وآله) ، وسند الحديث المنتهي إلى الإمام يعدّ سنداً منتهياً إلى النبيّ(صلى الله عليه وآله).
٢٥ ـ تفاعل الكليني مع المتن بروحية الأديب ورهافة حسّه وله من الشواهد الشعرية ما ينبئ عن تمكّنه من العربية.
٢٦ ـ من معالجاته في المتن التقديم والتعقيب وتوضيح المصطلحات لرواياته.
٢٧ ـ في الفروع من الكافي : روايات الكليني (فقه سنّة) وما كان لتوضيح آية يعدّ تفسيراً روائياً لـ : (آيات الأحكام).
٢٨ ـ دُوّن الكافي بمنهجية علمية وبأسلوب مبرمج للأصول الأربعمائة.
٢٩ ـ تأثير الكليني فيمن خلفه من المحدّثين والفقهاء جليّاً ومؤثّراً.
٣٠ ـ تنوّعت مصادر إسناده فضمّت حتّى الضعفاء والمناوئين ، فالحكمة ضالّة المؤمن وهو ينهج بذلك مبدأ : أنا والآخر.
٣١ ـ انطلق الشيخ الكليني إثر ذلك إلى مديات أرحب في الدعوة الإسلامية لتحقيق أممية الإسلام وعالمية الدعوة.
المصادر
١ ـ القرآن الكريم
٢ ـ إرشاد الفحول إلى تحقيق الحقّ في علم الأصول : الشوكاني ، محمّد بن علي : مطبعة البابي الحلبي ، مصر ١٩٣٧م.
٣ ـ الاستبصار : الطوسي ، أبو جعفر : /ط٢/ مطبعة النجف/١٩٥٧م.
٤ ـ الأعلام : الزركلي ، خير الدين : ط٢/ مطبعة كوستاف ماس وشركاه/ ١٩٥٦م.
٥ ـ أعيان الشيعة : العاملي ، محسن الأمين : مطبعة الإتقان والإنصاف/ بيروت / بدون سنة طبع.
٦ ـ الأربعون حديثاً : السيّد روح الله الموسوي الخميني ، دار الكتاب الإسلامي الطبعة الخامسة ، تعريب : محمّد الغروي.
٧ ـ أصول البحث : الشيخ الدكتور عبد الهادي الفضلي ، مؤسّسة دار الكتاب الإسلامي ، إيران ، قم.
٨ ـ أصول الحديث (علومه ومصطلحه) : د. محمّد عجاج الخطيب : دار الفكر ، ط٢ ، ١٩٧١م.
٩ ـ أضواء على السنّة المحمّدية : د. محمود أبو ريّة :
١٠ ـ أعيان الشيعة : محسن الأمين العاملي : مطبعة الإتقان والإنصاف بيروت.
١١ ـ باب مدينة علم الفقه : كاشف الغطاء ، علي ، مطبعة الزهراء ، بيروت ، ط١ ، ١٩٨٥م.
١٢ ـ بحوث في تاريخ السنّة
المشرّفة : د. أكرم العمري : ط٢ ، مطبعة الإرشاد ، بغداد ١٩٧٢. ١٣ ـ تاج العروس : الزبيدي ، محبّ الدين
: الناشر دار ليبيا للنشر والتوزيع/ بنغازي/ مطابع دار صادر/ بيروت/ ١٩٦٦م. ١٤ ـ تاريخ الأدب العباسي : نيكلسن ، رينولد
: المكتبة الأهلية/ مطبعة أسعد/١٩٦٧م. ١٥ ـ تأسيس الشيعة لعلوم الشريعة : الصدر ، حسن هادي
: شركة النشر والطباعة العراقية المحدودة/بغداد/١٩٥١م. ١٦ ـ تجارب الأمم : ابن مسكويه ، أبو
علي : مطبعة شركة التمدّن ، مصر. ١٩١٤م. ١٧ ـ تجارب الأمم : ابن مسكويه : مطبعة
شركة التمدن/مصر/١٩١٤م. ١٨ ـ تذكرة الحفاظ : الذهبي ، أبو عبد
الله : دار إحياء التراث العربي/ بيروت/١٣٧٥هـ. ١٩ ـ تنقيح المقال في أحوال
الرجال : المامقاني : المطبعة المرتضوية في النجف. ٢٠ ـ التهذيب : الطوسي أبو جعفر
محمّد بن الحسن تحقيق حسن الموسوي الخرسان ، ط٢ ، مطبعة النعمان ، النجف الأشرف ١٩٦٢م. ٢١ ـ جامع الأُصول : ابن الأثير ، أبو
السعادات. ٢٢ ـ جامع البيان عن تأويل
آي القرآن : الطبري ، أبو جعفر : /ط٣/ مطبعة مصطفى البابي الحلبي/١٩٦٨م. ٢٣ ـ الحضارة الإسلامية في
القرن الرابع الهجري : المباركفوري ، عبد
الرحمن بن عبد الرحيم : دار الكتاب العربي/بيروت/١٩٦٧م. ٢٤ ـ دروس في المناهج والاتّجاهات
التفسيرية للقرآن : محمّد علي
الرضائي الأصفهاني منشورات المركز العالمي للدراسات الإسلامية ، إيران ، قم.
٢٥ ـ دليل القضاء الشرعي ،
أصوله وفروعه : محمّد صادق بحر العلوم
: مطبعة النجف/١٩٥٩م. ٢٦ ـ الذريعة إلى تصانيف الشيعة : الطهراني ، آقابزرك
: /ط١/ طهران. ٢٧ ـ رجال الطوسي : منشورات المكتبة
والمطبعة الحيدرية/ النجف/١٩٦١م. ٢٨ ـ الرجال : النجاشي ، أبو العبّاس
أحمد : بمباي ، الهند ، ١٣١٧هـ. ٢٩ ـ الرجال : النجاشي ، أبو العبّاس
: طبعة حجرية/ مكتبة الداوري/إيران. ٣٠ ـ روضات الجنات في أحوال
العلماء والسادات : الخوانساري ، الميرزا
محمّد باقر : تحقيق أسد الله إسماعليان/ دار الكتاب العربي/ بيروت/١٣٥١هـ. ٣١ ـ الروضة البهية في شرح
اللمعة الدمشقية : محمّد بن مكّي العاملي
(الشهيد الثاني) : تحقيق جامعة النجف الدينية النجف الأشرف ، ط١ ، ١٣٨٦هـ. ٣٢ ـ سفينة البحار في مدينة
الحكم والآثار : القمّي ، الشيخ عباس. ٣٣ ـ الشافي في شرح أصول الكافي : المظفّر ، مجلد٤
، مطبعة الآداب ، مجلد٢ ، مطبعة النعمان ، ١٩٥٨م ، مجلد٦ ، مطبعة الغري الحديثة ، النجف
الأشرف. ٣٤ ـ ضحى الإسلام : أحمد أمين : مطبعة
لجنة التأليف والترجمة والنشر/ط٧/ القاهرة/١٩٦٤م. ٣٥ ـ عقيدة الشيعة : رونلدسن : تعريب
مكتبة الخانجي ومطبعتها مطبعة السعادة/مصر/١٩٤٦م. ٣٦ ـ علوم الحديث الشريف ،
ضمن كتاب حضارة العراق ، مجموعة الباحثين العراقيّين/جـ٧ : د. قحطان عبد الرحمن الدوري : ١٩٨٠م. ٣٧ ـ علوم الحديث ونصوص من
الأثر : د. قحطان عبد الرحمن الدوري ، رشدي عليان ، كاظم الراوي :
مطبعة جامعة بغداد ١٩٨٠م.
٣٨ ـ الغدير في الكتاب والسنة
والأدب : الأميني ، عبد الحسين النجفي : / دار إحياء التراث العربي/
بيروت. ٣٩ ـ الفتاوى الواضحة : الشهيد محمّد باقر
الصدر. ٤٠ ـ الفهرست : ط٢/ المطبعة الحيدرية/
النجف/١٩٦٠م. ٤١ ـ القاموس المحيط : الفيروزآبادي : توزيع
مكتبة النوري/ دمشق. ٤٢ ـ الكامل في التاريخ : ابن الأثير : المطبعة
المنيرية /القاهرة/١٣٥٣هـ. ٤٣ ـ الكليني وكتابه الكافي
، الفروع : ثامر العميدي : / رسالة ماجستير/ كلية الفقه/ النجف/١٩٨٩م. ٤٤ ـ لسان العرب : ابن منظور ، جمال
الدين جمال الدين بن مكرم : دار صادر ، لبنان ، بيروت ١٩٥٦م. ٤٥ ـ لسان الميزان : ابن حجر ، شهاب الدين
العسقلاني : منشورات مؤسّسة الأعلمي للمطبوعات/ بيروت/١٣٩٠هـ/ط٢. ٤٦ ـ المحاضرات في أصول الفقه
الجعفري : محمّد أبو زهرة : نشر دار الثقافة العربية للطباعة ، مصر ١٣٧٧هـ. ٤٧ ـ مختار الصحاح الرازي : دار صادر ، بيروت
١٩٧٦م. ٤٨ ـ مرقد المعارف : حرز الدين ، محمّد
: تحقيق محمّد حسين حرز الدين : مطبعة الآداب/ النجف/١٩٧١م. ٤٩ ـ مشروعية تدوين الحديث : د. محمود المظفّر
، بحث في مجلّة كلّية الفقه/النجف ٢الأشرف ، العدد الأوّل ، ١٩٧٩م. ٥٠ ـ معالم العلماء : ابن شهرآشوب ، رشيد
أبو جعفر :/ط٢ ، دار المعرفة ، بيروت ١٩٧٥م.
٥١ ـ معالم العلماء : ابن شهرآشوب : محمّد
سيّد كيلاني/ط٢/ دار المعرفة/ بيروت/١٩٧٥م. ٥٢ ـ معجم رجال الحديث : الخوئي ، أبو القاسم
الموسوي : ط١/ مطبعة الآداب/ النجف/١٩٧٠م. ٥٣ ـ المقالات والفرق : الأشعري ، سعد بن
عبد الله : مطبعة حيدر ، طهران ١٩٦٣م. ٥٤ ـ المقنعة في الفقه : الشيخ المفيد ، مصورة
مخطوطة في مكتبتي الخاصّة. ٥٥ ـ مناهج البحث العلمي : د. عبد الرحمن بدوي
: وكالة المطبوعات ، الكويت ، ط٣ ، ١٩٧٧م. ٥٦ ـ المنتظم في تاريخ الملوك
والأمم : ابن الجوزي ، أبو الفرج : مطبعة دارئة المعارف العثمانية/
حيدرآباد الدكن/١٣٥٨هـ. ٥٧ ـ من لا يحضره الفقيه : الصدوق ، أبو جعفر
: طهران/١٣٩٦هـ. ٥٨ ـ موسوعة الإمام المهدي : الشهيد محمّد الصدر
: تاريخ الغيبة الصغرى/ج١/ منشورات دار بني الزهراء/إيران/قمّ. ٥٩ ـ نقد الرجال : التفريشي ، مصطفى
: طبعة حجرية/ طهران/١٣١٣هـ. ٦٠ ـ الوافي : الفيض الكاشاني ،
محمّد حسين : طهران. ٦١ ـ الوافي بالوفيات : الصفدي ، صلاح الدين
: إصدار جمعية المستشرقين الألمانية/ دار صادر/ بيروت/١٩٦٩م. ٦٢ ـ الوافي في شرح الأُصول
من الكافي : المظفّر ، عبد الحسين عبد الله. ٦٣ ـ وسائل الشيعة إلى تحصيل
مسائل الشريعة : الحرّ العاملي ،
محمّد بن الحسن : دار إحياء التراث العربي ، بيروت ١٣٨٨هـ.
|
قراءة سريعة في كتاب رجال الكشّي (القرن الثالث ـ الرابع) |
|
الشيخ حميد البغدادي
بسم الله الرحمن الرحيم
الشيخ محمّد بن عمر الكشّي :
الشيخ الأقدم والعالم بالأخبار والمضطلع في الآثارِ محمّد بن عمر بن عبد العزيز الكَشِّي من مشاهير علماء الإمامية في القرن الثالث والرابع الهجري ، والكَشّي بالفتح والتشديد نسبة إلى منطقة كشّ بلد معروف من نواحي سمرقند في آسيا الوسطى.
النسبة إلى كشّ :
وقد ضمّ النجاشي (الكاف) ، وقال الفاضل المهندس البيرجندي في
كتابه المعروف في مساحة الأرض وبلدان الأقاليم : «كشّ : بفتح الكاف وتشديد الشين المعجمة ، من بلاد ما وراء النهر ، بلد عظيم ، ثلاثة فراسخ في ثلاثة فراسخ والنسبة إليه كشّي»(١).
جاء في القاموس : «الكشّ بالضمّ : يلقّح به النخل ، وكشّ : بالفتح قرية بجرجان»(٢).
وعن بعض آخر : «من أنّ كشّ ـ بفتح الكاف وتشديد الشين المعجمة ـ قرية على ثلاث فراسخ من قرى جرجان»(٣).
وذكر الطريحي : أنّ «الكشّ بالفتح قرية من جرجان»(٤).
وقال الداماد في الرواشح بعد نقل عبارة القاموس : «فعلى تقدير الصحّة ، فليست هذه النسبة إلى تلك القرية ، ولا في المعروفين من العلماء والمحدّثين من يعدّ من أهلها»(٥).
وقد تخرّج من كَشّ الكثير من مشائخنا وعلمائنا ورواتنا منهم :
١ ـ إبراهيم بن نصير الكشّي(٦).
__________________
(١) راجع : خاتمة مستدرك الوسائل ٣/٢٩٠.
(٢) القاموس المحيط ٢/٢٩٧ ، مادّة كشش.
(٣) معجم البلدان ٤/٤٦٢.
(٤) مجمع البحرين ٤/٤٥ ، مادّة (ك ش ش).
(٥) الرواشح السماوية : ١٢٧.
(٦) قال الشيخ في رجاله في من لم يرو عنهم عليهمالسلام : «ثقة مأمون كثير الرواية». رجال الشيخ ، ص٤٠٧ ، الرقم : ٥٩٣٣/١٤.
٢ ـ جعفر بن محمّد بن معروف أبو محمّد الكشّي(١).
٣ ـ حمدويه بن نصير الكشّي(٢).
٤ ـ خلف بن محمّد الكشّي(٣).
٥ ـ سعد بن جناح الكشّي(٤).
٦ ـ محمّد بن سعد (سعيد) بن يزيد (مزيد) الكشّي(٥).
٧ ـ محمّد بن مسعود بن مزيد الكشّي(٦).
٨ ـ محمّد بن نصير الكشّي(٧).
كنيته :
أبو عمرو(٨).
__________________
(١) قال الشيخ في رجاله في من لم يرو عنهم عليهمالسلام : «يكنّى أبا محمّد من أهل كشّ وكيل وكان مكاتباً» ، رجال الشيخ ، ص٤١٨ ، الرقم : ٦٠٤١/٦.
(٢) قال الشيخ في رجاله في من لم يرو عنهم عليهمالسلام : «يكنّى أبا الحسن عديم النظير في زمانه كثير العلم والرواية ثقة حسن المذهب». رجال الشيخ ، ص٤٢١ ، الرقم : ٦٠٧٤/٩.
(٣) راجع : معجم رجال الحديث ٨/٦٩.
(٤) راجع : معجم رجال الحديث ٩/٥٩.
(٥) راجع : معجم رجال الحديث ١٧/١١٦.
(٦) راجع : معجم رجال الحديث ١٨/٢٤٣. وأضاف السيّد الخوئي ، احتمال أنّ مسعود من خطأ النسّاخ بدل سعيد ، فقال : «وغير بعيد أن تكون كلمة مسعود هنا من تحريف النسّاخ» فيتّحد مع من سبقه ، والله العالم.
(٧) راجع : معجم رجال الحديث ١٨/٣١٦.
(٨) الفهرست ص٢١٧ ، ترجمة رقم : ٢٩.
ولادته ووفاته :
لم تحدّد لنا المصادر تاريخ ولادته إلاّ أنّه ولد في القرن الثالث الهجري ، فهو معدود في طبقة الشيخ الكليني المتوفّى سنة (٣٢٩ هـ) ؛ إذ كان معاصراً للكليني ، وكانا يتشاركان الكثير من الأساتذة والمشايخ والتلاميذ ، وبناءً على بعض الأقوال فإنّ وفاته في منتصف القرن الرابع في حدود سنة (٣٥٠ هـ) ؛ لأنّه توفّي قبل صاحب كامل الزيارات الشيخ جعفر بن قولويه القمّي المتوفّى سنة (٣٦٩هـ) بسنوات عديدة(١).
الكشّي والغيبة الصغرى :
لا نملك تفاصيل عن حياة أبي عمرو الكشّي وأسفاره لكنّه كان معاصراً للغيبة الصغرى للإمام المهدي المنتظر عج وكان يقيم في بغداد مثل الشيخ الجليل الكليني ، لذلك فيحتمل أن يكون له اتّصال مع النوّاب الخواصّ للإمام الحجّة عج وإن لم يكن بين أيدينا ما يدلّ على ذلك.
أساتذته :
لقد سمع الشيخ الكشّي رحمهالله الرواية من كثير من العلماء ، فقد روى عن أكثر من ٥٠ شخصاً ومن جملة هؤلاء :
__________________
(١) وقيل في الثامن من ذي القعدة (٣٨٥ هـ) ، كما في مستدرك سفينة البحار ٥/٢٣٧.
١ ـ الشيخ محمّد بن مسعود العيّاشي ، صاحب التفسير القيّم تفسير العيّاشي(١).
٢ ـ الشيخ أبو القاسم ، نصر بن صباح البلخي.
٣ ـ الشيخ إبراهيم بن عيّاش القمّي.
٤ ـ الشيخ حسين بن بندار القمّي.
٥ ـ الشيخ أحمد بن علي القمّي.
٦ ـ الشيخ أحمد بن محمّد بن يعقوب ، أبو علي البيهقي.
٧ ـ الشيخ محمّد بن أحمد بن شاذان.
٨ ـ الشيخ محمّد بن قولويه القمّي ، والد ابن قولويه صاحب كامل الزيارات.
__________________
(١) محمّد بن مسعود بن محمّد بن عيّاش السلمي السمرقندي أبو النضر ، المعروف بالعيّاشي. وكان ثقة ، صدوقاً ، عيناً من عيون هذه الطائفة ، وكان في أوّل أمره على ما ذكره النجاشي (عامّي المذهب ، وسمع حديث العامّة فأكثر منه ، ثمّ تبصّر وعاد إلى مذهب الأمامية وكان حديث السنّ ، سمع أصحاب عليّ بن الحسن بن فضّال ، وعبد الله أبي محمّد بن خالد بن الطيالسي وجماعة من شيوخ الكوفيّين والبغداديّين والقمّيّين). ثمّ حكى عن ابن الغضائري أنّه قال : (سمعت القاضي أبا الحسن عليّ بن محمّد ، قال لنا أبو جعفر الزاهد أنفق أبو النضر على العلم والحديث تركة أبيه سائرها وكانت ثلاثمائة ألف دينار وكانت داره كالمسجد بين ناسخ أو مقابل أو قاري أو معلّق ، مملوءة من الناس). ثمّ عدّ كتبه ومصنّفاته متجاوزاً عن المائة والخمسين (رجال النجاشي : ٣٥٠ ترجمة رقم ٩٤٤) ، بل ذكر في الفهرست : (أنّ كتبه تزيد على مائتين) (الفهرست : ١٣٦ ترجمة رقم ٥٩٣.). ونحوه ذكر في المعالم بعد أن ذكر : (أنّه أفضل أهل المشرق علماً) (معالم العلماء : ١٣٥ ترجمة رقم ٦٦٨).
٩ ـ الشيخ حمدويه بن نصير الكشّي.
١٠ ـ الشيخ أحمد بن علي السرخي.
من تلامذته :
لا شكّ في استفادة الكثير من هذا المحدّث الجليل نذكر منهم :
١ ـ الشيخ هارون بن موسى التلعكبري (ت ٣٨٥ هـ).
٢ ـ صاحب كامل الزيارات الشيخ جعفر بن قولويه القمّي (ت ٣٦٩هـ).
٣ ـ الشيخ عيسى بن حيّان النخعي.
٤ ـ الشيخ حيدر بن محمّد بن نعيم السمرقندي(١).
الوثاقة :
يعتبر الشيخ الكشّي من أبرز وجوه الشيعة في القرن الرابع الهجري ، ومن عيون الثقات والعلماء ، وقد مدحه العلماء ووصفوه بأوصاف تناسب مقامه الشامخ.
قال الشيخ النجاشي عنه في رجاله : «كان ثقة عيناً»(٢).
وقال الشيخ الطوسي عنه في الفهرست : «ثقة بصير بالأخبار وبالرجال
__________________
(١) راجع : معجم رجال الحديث ١٧/٣٣١.
(٢) رجال النجاشي : ٣٧٢ ترجمة رقم ١٠١٨.
حسن الاعتقاد»(١).
وقريب منه ، ما في رجاله : «من أنّه من غلمان العيّاشي ، ثقة ، بصير بالرجال والأخبار ، مستقيم المذهب»(٢).
ووصفه الشيخ يوسف البحراني صاحب الحدائق (ت ١١٨٦ هـ) بنحو ما وصفه الشيخ النجاشي : «بصير بالأخبار وبالرجال ، حسن الاعتقاد ، وكان ثقةً عيناً»(٣).
وقال السيّد الداماد : «إنّ أبا عمرو محمّد بن عمر بن عبد العزيز الكشّي ـ شيخنا المتقدّم الثقة الثبت العالم البصير بالرجال والأخبار ، صاحب أبي النضر محمّد بن مسعود العيّاشي السُلَمي السمرقندي ـ وكثيراً من وجوه شيوخنا وعلمائنا كانوا من (كشّ) البلد المعروف على مراحل من سمرقند»(٤).
الرواية عن الضعفاء :
إنّ نقل الروايات عن الضعفاء يعتبر قدحاً ومنقصة للراوي ـ وهو واضح لمن له اطلاع على علم الرجال ـ وقد قال النجاشي عنه في الفهرست : «كان ثقةً ، عيناً ، وروى عن الضعفاء كثيراً»(٥) ، فقد يقال بأنّ ذلك تضعيف للشيخ الكشّي.
__________________
(١) فهرست الشيخ : ١٤١ ترجمة رقم ٦٠٤.
(٢) رجال الطوسي : ٤٤٠ ترجمة رقم ٦٢٨٨/٣٨ ، في باب من لم يرو عنهم عليهمالسلام.
(٣) لؤلؤة البحرين : ٤٠١.
(٤) الرواشح السماوية : ١٢٦.
(٥) رجال النجاشي : ٣٧٢ ترجمة رقم ١٠١٨.
ويرد عليه :
لا دلالة في ما ذكر على التضعيف :
أوّلاً : تصريح النجاشي بوثاقة الكشّي حيث قال : «إنّه كان ثقة عيناً» كما مرّ عليك سابقاً.
ثانياً : يحتمل أنّ أساتذة ومشايخ الكشّي كانوا ضعفاء بنظر النجاشي ، ولكنّهم ليسوا كذلك بنظر الكشّي.
ولابدّ من الالتفات إلى مبرّرات الرواية حتّى عن الضعفاء لاشتماله على نفع ، ولذلك نجد الكثير من الأكابر يروون عن الضعفاء ولنذكر على سبيل المثال الحسن بن محبوب(١) ، ولذا قال الفاضل القهبائي : «إنّ روايته عن
__________________
(١) فقد روى عن أبي جميلة مفضّل بن صالح الذي قال فيه ابن الغضائري : (ضعيف ، كذّاب ، يضع الحديث) راجع : تقييمات ابن الغضائري تحت مجهر التحقيق : ١٥٨ ، ترجمة رقم : ١٦١/٣٤ ، مجمع الرجال ٦/١٢٢.
وروى عن داود بن كثير الرقّي ، الذي قال فيه النجاشي : (ضعيف ، جدّاً) رجال النجاشي : ١٥٦ ترجمة رقم ٤١٠. وقال ابن الغضائري : (إنّه فاسد المذهب ، ضعيف الرواية ، لا يلتفت إليه) راجع : تقييمات ابن الغضائري : ١١٤ ، ترجمة رقم ٢٥/٢ ، مجمع الرجال ٢/٢٩٠.
وروى عن محمّد بن سنان الذي قال فيه النجاشي : (ضعيف جدّاً) رجال النجاشي : ٣٢٨ ترجمة رقم ٨٨٨ وقال الشيخ : (إنّه ضعيف) رجال الطوسي : ٣٦٤ ، ترجمة رقم ٥٣٩٤/٧..
وروى عن هؤلاء الكثير من الأجلاّء والمشايخ الثقات كابن أبي عمير والبزنطي وصفوان الذين قال الشيخ في حقّهم : لا يروون ولا يرسلون إلاّ عمّن يوثق به. راجع معجم رجال الحديث ١/٦٣.
الضعفاء لا يضرّ فيه بعد التأمّل في الترجمة ، فإنّه يظهر منها حرصه على الأخذ ، ولو من الضعيف»(١).
مؤلّفاته :
لا شكّ في أنّ الكشّي من العلماء الكبار ، ومن غير البعيد أنّ له عدّة مؤلّفات ، وإن لم ينقل عنه إلاّ الكتاب المعروف رجال الكشّي واسمه قد اختلف فيه وسيجيئك تفصيله قريباً.
نعم ذكر العلاّمة آقا بزرگ الطهراني أنّ له كتاب آخر باسم فهرست الكشّي حيث قال : «فهرست الكشّي ، وهو أبو عمرو محمّد بن عمر بن عبد العزيز الكشّي. حكى الميرزا في منهج المقال عن رجال الكشّي أنّه قال بعد ترجمة أبي يحيى الجرجاني ، ما لفظه : وسنذكر مصنّفاته فإنّها.. ذكرناها نحن في كتاب الفهرست»(٢).
ويضعّف هذا الرأي :
أ ـ لم يذكر ذلك أحد من العلماء الذين تعرّضوا لترجمة الشيخ الكشّي.
ب ـ إنّ العبارة قد وردت في اختيار معرفة الرجال ـ منتخب الشيخ الطوسي من كتاب الكشّي ـ ومن المعروف أنّ للشيخ الطوسي كتاب بعنوان الفهرست لذلك من المحتمل جدّاً أنّه يقصد بذلك كتاب الفهرست للشيخ
__________________
(١) مجمع الرجال ٦/١٠.
(٢) الذريعة ١٦/٣٩٤.
الطوسي فلعلّ العبارة للشيخ الطوسي لا الشيخ الكشّي ، خصوصاً إنّ الشيخ في الفهرست تعرّض لكتب الفزاري(١).
اسم كتاب الكشّي :
اختلف في اسم كتاب الشيخ الكشّي :
١ ـ معرفة الرجال لما يلي :
أ ـ صرّح به الشيخ في الفهرست في ترجمة أحمد بن داود بن سعيد الفزاري حيث قال : «أحمد بن داود بن سعيد الفزاري ، يكنّى أبا يحيى الجرجاني ، وكان من جملة أصحاب الحديث من العامّة ، ورزقه الله هذا الأمر ، وله تصنيفات كثيرة... كتاب في نكاح السكران ذكره الكشّي في كتابه في معرفة الرجال»(٢).
ب ـ ذكر العلاّمة المجلسي في بيان الكتب والأصول التي هي مصادر كتابه بحار الأنوار : «وكتابا معرفة الرجال والفهرست للشيخين الفاضلين الثقتين محمّد بن عمر بن عبد العزيز الكشّي ، وأحمد بن علي بن أحمد النجاشي»(٣).
__________________
(١) تعرّض الشيخ الطوسي لكتبه في الفهرست ص٨٠ ترجمة رقم : ٣٨ وصاحب الترجمة هو أحمد بن داود بن سعيد الفزاري.
(٢) الفهرست : ٨٠ ترجمة رقم ١٠٠.
(٣) بحار الأنوار ١/١٦.
ج ـ السيّد بحر العلوم حيث قال عند تعداده مصنّفات الشيخ الطوسي : «وكتاب الاختيار ، وهو تهذيب كتاب معرفة الرجال للكشّي»(١).
٢ ـ معرفة الناقلين عن الأئمّة الصادقين عليهمالسلام ، جاء ذلك في معالم العلماء(٢).
٣ ـ معرفة الناقلين فقط كما أشار إليه في كلّيّات في علم الرجال(٣).
اسم مهذّب كتاب الكشّي :
وقد لخّص الشيخ الطوسي كتاب الشيخ الكشّي وسمّاه بـ : (اختيار الرجال) حيث صرّح به الشيخ الطوسي في الفهرست في تعداد تصانيفه(٤).
كما يسمّى اليوم بـ : (معرفة اختيار الرجال) وبه عنون الكتاب المطبوع واشتهر بـ : (رجال الكشّي)
وقد أملاه على تلاميذه في المشهد الغروىّ المبارك في النجف الأشرف يومَ السادس والعشرين من شهر صفر الخير سنة ٣٥٦ هجرية(٥) أي قبل وفاته رحمه الله بأربع سنوات.
__________________
(١) رجال السيّد بحر العلوم (المعروف بالفوائد الرجالية) ٣/٢٣١.
(٢) معالم العلماء : ١٣٧ ، ترجمة رقم : ٦٧٩.
(٣) كلّيّات في علم الرجال : ٥٩.
(٤) الفهرست : ١٥٩ ، ترجمة رقم ٦٩٩.
(٥) فرج المهموم ، الباب الخامس (فيما نذكره ممّن كان عالماً بالنجوم من الشيعة وصنّف في تلك العلوم) : ١٣١.
ولا توجد ضرورة للتأكيد على أنّ الذي هذّب رجال الكشّي إنّما هو الشيخ الطوسي فهو مسلّم لا يكاد يختلف عليه اثنان ، وإنّما سنذكر أنّ الموجود هو كتاب الشيخ ولا يوجد كتاب الكشّي فالموجود من كتاب الكشّي في هذه الأزمنة ، بل وعصر العلاّمة وما قاربه هو اختيار الرجال لشيخ الطائفة كما نصّ عليه البعض(١) ولذا يعبّر عنه بـ : (الاختيار) ، وصرّح به غير واحد من العلماء منهم :
١ ـ صاحب الرواشح حيث قال : «الذي نجده فيما هو المعروف في هذا العصر من كتاب أبي عمرو الكشّي في الرجال وهو اختيار الشيخ رحمهالله وخيرته منه»(٢).
٢ ـ المولى القهبائي في مجمع الرجال(٣).
٣ ـ الشيخ يوسف البحراني حيث قال : «وكتاب الكشّي المذكور لم يصل إلينا وإنّما الموجود المتداول كتاب اختيار الكشّي للشيخ أبي جعفر الطوسي ...»(٤).
٤ ـ الأفندي في رياض العلماء(٥).
__________________
(١) راجع: خاتمة مستدرك الوسائل ٣/٢٨٦.
(٢) الرواشح السماوية : ١١٦.
(٣) مجمع الرجال ١/١١.
(٤) لؤلؤة البحرين : ٤٠٣.
(٥) رياض العلماء ٧/٢٤٠.
٥ ـ أبو علي الحائري في منتهى المقال(١).
شواهد على أنّ الاختيار كان للشيخ الطوسي :
١ ـ ما ذكر في ترجمة (أبي يحيى الجرجاني) «قال أبو عمرو : وأبو يحيى الجرجاني ، إسمه أحمد بن داود بن سعيد ، كان من أجلّة أصحاب الحديث... ـ إلى أن قال ـ : وسنذكر بعض مصنّفاته ، فإنّها ملاح». قال الشيخ بعده بلا فصل : «ذكرناها نحن في كتاب الفهرست»(٢) فقوله : «ذكرناها...» مع أنّه ذكر تلك الكتب فيه في ترجمته في الفهرست(٣) يؤيّد ذلك.
٢ ـ ما ذكر في ترجمة فضل بن شاذان : «وقيل : إنّ للفضل بن شاذان مائة مصنّفاً ، ذكرنا بعضها في كتاب الفهرست»(٤) حيث ذكر عدّة منها في الفهرست(٥).
٣ ـ عدّ الشيخ من جملة كتبه : كتاب اختيار الرجال.
٤ ـ وأوضحه السيّد بحر العلوم عند عدّه مصنّفات الشيخ الطوسي في الرجال حيث قال : «وكتاب الاختيار ، وهو تهذيب معرفة الرجال للكشّي»(٦).
__________________
(١) منتهى المقال ٦/١٤٤.
(٢) رجال الكشّي : ٨١٤ ، ترجمة رقم ١٠١٦.
(٣) الفهرست : ٣٣ ، ترجمة رقم ٩٠.
(٤) رجال الكشّي : ٨٢٢ ، ترجمة رقم ١٠٢٩.
(٥) الفهرست : ١٢٤ ، ترجمة رقم ٥٥٢.
(٦) رجال السيّد بحر العلوم ٣/٢٣١.
وما يظهر من الذخيرة من وجود كتاب الكشّي حيث قال : «إنّ أبا بصير يحيى ابن القاسم أسديٌّ ، كما يظهر من رجال النجاشي والكشّي واختيار الرجال»(١) غير صحيح ، إلاّ إذا قصد مهذّب الشيخ الطوسي وإن عبّر عنه برجال الكشّي.
تهذيب الشيخ كتاب الكشّي :
ادّعى البعض بوقوع التصرّف من بعض العلماء أو النسّاخ في اختيار الشيخ وأنّ الموجود في هذه الأزمنة غير حاو لتمام ما في اختيار الشيخ ، صرّح بذلك المحدّث النوري(٢) اعتماداً على بعض القرائن(٣).
__________________
(١) ذخيرة المعاد : ٦٥.
(٢) راجع : خاتمة المستدرك ، الفائدة الثالثة : ٢٨٧.
(٣) قال المحقّق النوري : «واعلم أنّه قد ظهر لنا من بعض القرائن أنّه قد وقع في إختيار الشيخ أيضاً من تصرّف بعض العلماء أو النسّاخ بإسقاط بعض ما فيه ، وأنّ الدائر في هذه الأعصار غير حاو لتمام ما في الاختيار ، ولم أر من تنبّه لذلك ، ولا وحشة من هذه الدعوى بعد وجود القرائن التي منها :
ما في (فرج المهموم) للسيّد علي بن طاوس : قال في جملة كلام له : (ونحن نذكر ما روى عنه ـ يعني عن جدّه الشيخ الطوسي ـ في أوّل اختياره عن خطّه ، فهذا لفظ ما وجدناه : أملا علينا الشيخ الجليل ، الموفّق ، أبو جعفر ، محمّد بن الحسن بن علي الطوسي ـ أدام الله علوّه ـ وكان ابتداء إملائه يوم الثلاثاء ، السادس والعشرين من صفر سنة ستّ وخمسين وأربعمائة بالمشهد المقدّس الشريف الغروي ـ على ساكنه السلام ـ فإنّ هذه الأخبار اختصرتها من كتاب الرجال ، لأبي عمرو ، محمّد بن عمر بن عبد
__________________
العزيز الكشّي ، اخترنا ما فيها). (انتهى).
وأوّل النسخ التي رأيناها ، الأخبار السبعة التي صدر بها الكتاب ، قبل الشروع في التراجم وليس فيه هذه العبارة.
ومنها : ما في (مناقب ابن شهر آشوب) نقلاً عن اختيار الرجال ، لأبي جعفر الطوسي ، عن أبي عبد الله عليهالسلام ، عن سلمان الفارسي : (أنّه لمّا استخرج أمير المؤمنين عليهالسلام ، خرجت فاطمة عليهاالسلام حتّى انتهت إلى القبر ، فقالت : خلّوا عن ابن عمّي! فوالذي بعث محمّداً صلّى الله عليه وآله وسلّم بالحقّ لئن لم تخلّوا عنه لأنشرنّ شعري ولأضعنّ قميص رسول الله صلّى الله عليه وآله وسلّم على رأسي ولأصرخنّ إلى الله ، فما ناقة صالح بأكرم على الله من ولدي. قال سلمان فرأيت والله أساس حيطان المسجد تقطّعت من أسفلها حتّى لو أراد رجل أن ينفذ من تحتها نفذ ، فدنوت منها ، فقلت : يا سيّدتي ومولاتي! إنّ الله تبارك وتعالى بعث أباك رحمة ، فلا تكوني نقمة! فرجعت الحيطان حتّى سطعت الغبرة من أسفلها ، فدخلت في خياشيمنا). (انتهى). ولم أجد هذا الخبر في النسخ التي رأيناها.
ومنها : ما في حاشية (تلخيص المقال) الميرزا محمّد الاسترابادي : (ذكر أبو جعفر الطوسي في اختيار الرجال عن هشام بن سالم ، عن أبي عبد الله عليهالسلام عن أبي البختري ، قال حدّثنا عبد الله بن الحسن بن الحسن : أنّ بلالاً أبى أن يبايع أبا بكر ، وأنّ عمر أخذ بتلابيبه فقال له : يا بلال! هذا جزاء أبي بكر منك أن اعتقك فلا تجيئ تبايعه. فقال : إن كان أبو بكر اعتقني لله ، فليدعني له ، وإن كان اعتقني لغير ذلك ، فها أنا ذا!! ، أمّا بيعته ، فما كنت أبايع أحداً لم يستخلفه رسول الله صلّى الله عليه وآله وسلّم ، والذي استخلفه بيعته في أعناقنا إلى يوم القيمة. فقال عمر لا أبا لك ، لا تقم معنا! فارتحل إلى الشام وتوفّي بدمشق ، ودفن بالباب الصغير ، وله شعر في هذا المعنى) ، كذا وجد منسوباً إلى الشهيد الثاني. ولم أره في كتاب الاختيار.
لا شكّ أنّ الشيخ الطوسي هذّب الكتاب ، واختار منه ما اختاره ، واختُلف فيما فعله الشيخ الطوسي ، لأنّه لم يصرّح بما قام به ، فقد طرحت عدّة احتمالات لذلك :
١ ـ إنّ الأغلاط الموجودة في هذا الكتاب هي الروايات المتعارضة ظاهراً(١).
ولكن التعبير عن ذلك بالغلط والخطأ بعيد عن ذلك.
٢ ـ اختار الشيخ الطوسي مِن كتاب رجال الكشّي الذي كان فيه العامّة والخاصّة ، فحذف العامّة منهم(٢).
واعترض على ذلك آخرون كالمحقّق التستري حيث قال : «إنّ الأصل في ذاك الكلام القهبائي ، وأنّه توهّم ، وأنّه كان كباقي كتب رجال الإمامية مختّصاً بالخاصّة ، ومن صنّف لهم ، أو روى لهم من غيرهم ، وأوّل رجال عمّ رجال الشيخ»(٣).
__________________
ومنها : ما في رجال ابن داود في ترجمة (حمدان بن أحمد) نقلاً عن الكشّي : (أنّه من خاصّة الخاصّة ، أجمعت العصابة على تصحيح ما يصحّ عنه ، والإقرار له بالفقه في آخرين). (انتهى). هو غير مذكور في الكتاب. وعدّه من أوهام ابن داود ، بعيد كبعد كون النقل من أصل كتاب الكشّي». خاتمة المستدرك ٣/٢٨٧.
(١) روضة المتّقين ١٤/٤٤٥.
(٢) مجمع الرجال ١/٢٥١ ، هامش ترجمة البراء بن عازب ، خاتمة مستدرك الوسائل ٣/٢٨٦ ، لؤلؤة البحرين : ٤٠٢ ، الذريعة ١٠/١٤١ ومصفى المقال في مصنّفي علم الرجال : ٣٧٥.
(٣) قاموس الرجال ٩/٤٨٧.
٣ ـ قال النجاشي فيه : «كان ثقة ، عيناً ، وروى عن الضعفاء كثيراً ، وصحب العيّاشي وأخذ عنه وتخرّج عليه ، له كتاب الرجال ، كثير العلم ، وفيه أغلاط كثيرة»(١).
٤ ـ وذكر آخر : «وأمّا الكشّي فمن راجع كتابه وقف على أغلاطه الكثيرة الواضحة»(٢).
نذكر منها :
أ ـ في ترجمة عليّ بن يقطين : «قال أبو الحسن عليهالسلام : إنّ لله مع كلّ طاغية وزيراً من أوليائه يدفع به عنهم ، دعوة أبي عبد الله عليهالسلام علي بن يقطين وما ولد قال : فقال : ليس حيث تذهب»(٣).
فإنّ الظاهر ، اتفاق النسخ على الوجه المذكور ، كما أنّ الظاهر وقوع سقوط من البين(٤).
__________________
(١) رجال النجاشي : ٣٧٢ ترجمة رقم ١٠١٨.
(٢) رسالة عديمة النظير في تحقيق أحوال أبي بصير : ٣١٠ ، ضمن مجموعة ميراث حديث شيعة المجلد ١٣.
(٣) رجال الكشّي : ٧٣٤ ترجمة رقم ٨٢٠. وعنه في البحار ٤٨/١٥٨.
(٤) ذكر الكليني هذه الرواية في موضعين من الكافي بسنده عن علي بن يقطين :
١ ـ «قال : قال لي أبو الحسن عليهالسلام : إنّ لله عزّ وجلّ مع السلطان أولياء ، يدفع بهم عن أوليائه». الكافي ٥/١١٢.
٢ ـ «بسنده عن علي بن يقطين ، عن أبي الحسن موسى عليهالسلام قال : قلت له : إنّي قد أشفقت من دعوة أبي عبد الله عليهالسلام على يقطين وما ولد ، فقال : يا أبا الحسن ليس
ب ـ روى في أوائل الكتاب عن جبرئيل بن محمّد الفاريابي(١) ثمّ روى بفاصلة قليلة عن جبرئيل بن أحمد الفاريابي(٢) ، ومن الظاهر اتّحادهما واشتباه أحدهما(٣) ، والظاهر اشتباه أوّلهما نظراً إلى وقوع روايته عن جبرئيل بن أحمد الفاريابي مطلقاً ومقيّداً ، متكثّراً(٤).
ج ـ ما ذكره في حمّاد بن عيسى فإنّه بعد ذكر بعض الروايات قال :
__________________
حيث تذهب...» الكافي ٢/١٣. قال العلاّمة المجلسي : «هذا الخبر... يدلّ على أنّ يقطين لم يكن مشكوراً... ويدلّ على أنّ الصادق عليهالسلام كان دعا ولعن على (يقطين) و(ولده) وكان ابنه (علي) مشفقاً خائفاً من أن يصيبه أثر تلك الدعوة واللعنة». مرآت العقول ٧/٦٥. فعلى هذا ، سقط شيء من آخر الرواية الأولى ، وشيء من أوّل الرواية الثانية ، وصحف (على يقطين) بـ : (علي بن يقطين).
(١) رجال الكشّي : ١٥ ترجمة رقم ٧.
(٢) رجال الكشّي : ٣٢ ترجمة رقم ١٣.
(٣) نبّه عليه الفاضل التستري في بعض تعليقاته عليه ، كما عبّر عنه في سماء المقال في علم الرجال ، أبو الهدى الكلباسي ١/٨٢.
(٤) سماء المقال في علم الرجال ١/٨٢ وذكر في الهامش : يحتمل أن يكون (جبرئيل بن محمّد) مصحّف (جبرئيل أبو محمّد) لأنّ كنيته أبو محمّد ، كما في رجال الشيخ : ٤٥٨ رقم ٩ ، رجال ابن داود : ٦١ رقم ٢٩٣ ، مجمع الرجال ٢/١٦ ، منهج المقال ٣/١٧٤ ، ترجمة رقم : ٩٧٩ ، نقد الرجال ١/٣٢٩ ، منتهى المقال ٢/٢٢١ ، طرائف المقال ١/٢٠٤ ، جامع الرواة ١/١٤٦ ، إتقان المقال : ١٦٩ ، تنقيح المقال ١٤/٢١٣ ، أعيان الشيعة ٤/٦٥ ، وميزان الاعتدال ٢/٩٤ ، لسان الميزان ٢/١٢١ و.... أو كان (أبو محمّد جبرئيل بن أحمد) ، كتب الناسخ (أحمد) أيضاً (محمّد) لما في ذكره من لفظة (محمّد) في أوّل اسمه.
«عاش إلى وقت الرضا عليهالسلام»(١). ووافقه على ذلك الشيخ في الرجال(٢) ، والسيّد أحمد بن طاوس(٣) وابن داود(٤) ، مع أنّه صرّح بعد العبارة المذكورة بلا فصل : «وتوفّي سنة تسع ومائتين» ، ومقتضى ذلك أنّه بقى بعد وفاة الإمام الرضا عليهالسلام سبعة سنين(٥).
فإنّه على ما رواه في الكافي توفّي سنة ثلاث ومائتين(٦).
__________________
(١) رجال الكشّي : ٦٠٥ ترجمة رقم ٥٧٢.
(٢) رجال الطوسي : ١٨٧ ، ترجمة رقم : ٢٢٩٤/١٥١ ، (في أصحاب الصادق عليهالسلام).
(٣) التحرير الطاووسي : ١٥١ ترجمة رقم ١١٤.
(٤) رجال ابن داود : ٨٤ ترجمة رقم ٥٢٣.
(٥) قال النجاشي : «... ومات في حياة أبي جعفر الثاني عليهالسلام ولم يحفظ عنه رواية عن الرضا ولا عن أبي جعفر عليهماالسلام... ومات في سنة تسع ومائتين وقيل : سنة ثمان ومائتين وله نيف وتسعون سنة.» رجال النجاشي : ١٤٣ ترجمة رقم ٣٧٠. وقال الأربلي : «عن أميّة بن علي القيسي ، قال : دخلت أنا وحمّاد بن عيسى على أبي جعفر عليهالسلام» كشف الغمّة ٢/٣٦٥. ولا يخفى أنّ قول الكشّي : «له نيف وسبعون سنة» مصحّف ، والصحيح ما في النجاشي كما في الاختصاص للمفيد : ٢٠٥ ، الخلاصة : ١٢٤ ، ترجمة رقم : ٣٢٣ ، رجال ابن داود : ٨٤ ، جامع الرواة ١/٢٧٣ و... ، أيضاً قال السيّد الخوئي قدسسره ـ بعد ذكر صريح النجاشي والكشّي والمفيد بأنّه مات سنة ٢٠٩ أو ٢٠٨ ـ : «ولكن المذكور في الكشّي والاختصاص وفي رجال الشيخ أنّه عاش إلى زمان الرضا عليهالسلاموهذا الكلام ، ظاهر في عدم إدراكه زمان الجواد عليهالسلام ، إلاّ أنّه لابدّ من حمله على خلاف ظاهره : بأن يراد به ، أنّه عاش إلى تمام زمان الرضا عليهالسلام». معجم رجال الحديث ٧/٢٤٠.
(٦) «إنّه قبض عليهالسلام في صفر من سنة ثلاث ومائتين وهو ابن خمس وخمسين سنة ، وقد اختلف في تاريخه إلاّ أنّ هذا التاريخ هو أقصد إن شاء الله». الكافي ١/٤٨٦.
د ـ في ترجمة معاوية بن عمّار : «إنّه عاش مائة وخمساً وسبعين سنة»(١). والظاهر أنّه اشتباه ؛ إذ هي سنة الوفاة ، قال النجاشي : «من أنّه مات سنة خمس وسبعين ومائة»(٢).
مضافاً إلى بعده في نفسه يلزم تمكّنه من الرواية عن النبيّ ومن بعده من الأئمّة الطاهرين عليهمالسلام ، ولم يظهر منه روايته عنهم ، وعدم الرواية مع التمكّن بعيد جدّاً(٣).
ميزات كتاب الكشّي :
إنّ تنقيح وتصفية الأحاديث والروايات الموضوعة من قبل الرواة المطعونين والكذّابين من الحاجات الملحّة ، وكتاب الكشّي خطوة في هذا الطريق ، وهو من الروّاد في هذا المجال ، فكان كتابه القيّم مرجعاً للعلماء يعتمدون عليه في الدراسات التوثيقية للرجال ، ويستفيدون منه للوصول إلى صحّة الروايات.
ويتميّز هذا الكتاب بمميّزات منها :
أوّلاً : جمع الروايات المتعلّقة بالرواة ، بحيث يمهّد للقارىء الواعي
__________________
(١) رجال الكشّي : ٥٩٦ ترجمة رقم ٥٥٧.
(٢) رجال النجاشي : ٤١١ ترجمة رقم ١٠٩٦.
(٣) وقال في سماء المقال في علم الرجال ١/٧٨ بعد موارد أشار إليها ممّا يمكن أن تكون اشتباهات ما نصّه : «هذا ، ويظهر من التتبّع في الكشّي ومطاوي كتابنا هذا غير ما ذكرنا وللأختصار على هذا المقدار اقتصرنا».
تمييز الثقة عن الضعيف ، فنَقَلَ الروايات المربوطة بالرواة ، ولذا اقتصر في كتابه على الرواة الذين ورد فيهم أحاديث ـ مدحاً أو ذمّاً ـ وأهمل الباقين لخروجهم عن هدف الكتاب.
ثانياً : إبراز الجنبة الرجالية عند الشيعة ، حيث قام بجمع الروايات بخصوص الرواة ، في حين كان هدف النجاشي والطوسي إثبات كثرة مؤلّفي الشيعة والجانب الرجالي مقصود بالعرض.
ثالثاً : ترتيب الرواة على نهج الطبقات ، مبتدئاً بأصحاب الرسول والوصيّ إلى أن يصل إلى أصحاب العسكري (صلوات الله عليهم أجمعين) ، لكنّ الكتاب غير مبوّب ، على خلاف الطريقة المعروفة في الكتب الرجالية ، فيحتاج الباحث إلى عناء تتبّع الروايات ليجد مقصوده ، فكثيراً ما يروي أخباراً متعدّدة في حقِّ شخص واحد في مواضع شتّى ، فحاول جماعة ترتيب ذلك كالسيّد يوسف بن محمّد بن زين العابدين العاملي ، حيث رتّبه بحسب طبقات أصحاب الأئمّة عليهمالسلام ، والشيخ داود بن حسن بن يوسف حيث رتّبه على أساس حروف الهجاء ، حيث حكى الشيخ يوسف البحراني في اللؤلؤة عن الشيخ عبد الله البحراني أنّ الصالح الأديب الشيخ داود بن الحسن الجزيري البحراني رتّبه على حروف المعجم(١) ، وفي خاتمة المستدرك(٢) أنّ
__________________
(١) لؤلؤة البحرين : ٤٠٣.
(٢) خاتمة مستدرك الوسائل ٣/٢٨٦.
الفاضل القهبائي صاحب المجمع رتّبه كذلك(١).
رابعاً : وربّما يذكر بعض الرواة من غير ذكر شيء من الروايات ، فيصير حال الراوي حينئذ حال المهملين(٢).
وجاء في التحرير الطاووسي : (... وأمّا كتاب الاختيار ـ من كتاب الكشّي للشيخ رحمهالله ـ فهو باعتبار اشتماله على الأخبار المتعارضة من دون تعرض لوجه الجمع بينها ، محتاج إلى التحرير والتحقيق ، ومع ذلك ليس بمبوب ، فتحصيل المطلوب منه عسر ، فعنى السيّد رحمهالله بتبويبه وتهذيبه وبحث عن أكثر أخباره متناً واسناداً ، وضم إليه فوائد شريفة ، وزوائد لطيفة ، ووزعه على أبواب كتابه) (٣).
خامساً : رغم اهتمام الكتاب بذكر الأخبار الواردة في أحوال الرجال مدحاً وقدحاً من غير تعديل وجرح غالباً ، لكنّه ربّما يجري على توثيق ونحوه :
١ ـ ما ذكر في ترجمة زرارة ـ بعد ذكر رواية عن محمّد بن بحر عن المحاربي عن يعقوب بن يزيد عن فضالة ـ : «إنّ محمّد بن بحر هذا غال ، وفضالة ليس من رجال يعقوب ، وهذا الحديث مزاد فيه ، مغيّر عن وجهه»(٤).
__________________
(١) وجاء في ترجمة الشيخ علي النمازي الشاهرودي في مقدّمة كتاب مستدرك البحار : ان من مؤلّفاته المخطوطة ، مستطرفات المعالي وهو كتاب في علم الرجال ، رتّب فيه رجال الكشّي مع إضافات كثيرة تخلو منها الكتب الرجالية المفصلة. مستدرك سفينة البحار ٢١/١.
(٢) سماء المقال في علم الرجال ١/٩٠.
(٣) التحرير الطاووسي : ٤.
(٤) رجال الكشّي : ٣٦٣ ترجمة رقم ٢٣٥.
٢ ـ وما يحكى فيه عن الفضل بن شاذان وغيره ، ممّن سئل عنهم أحوال الرواة :
أ ـ قال في ترجمة إبراهيم بن عبد الحميد الصنعاني : «ذكر الفضل بن شاذان : أنّه صالح»(١).
ب ـ في ترجمة الحسن بن محمّد بن بابا : «ذكر أبو محمّد الفضل بن شاذان : إنّ من الكذّابين المشهورين ابن بابا القمّي»(٢).
ج ـ في ترجمة فارس بن حاتم القزويني : «ذكر الفضل بن شاذان : إنّ من الكذّابين المشهورين : الفاجر فارس بن حاتم القزويني»(٣).
٣ ـ وفي يونس بن عبد الرحمن ، ذكر فيه من الأخبار القادحة : «روى بإسناده عن الحجّال أنّه قال : كنت عند مولانا الرضا عليهالسلام ومعه كتاب يقرؤه في باب ، حتّى ضرب به الأرض فقال : كتاب ولد الزنا للزانية ، فكان كتاب يونس»(٤).
«وعن يونس بن بهمن ، قال : قال يونس بن عبد الرحمن : كتبت إلى أبي الحسن الرضا عليهالسلام سألته عن آدم عليهالسلام هل كان فيه من جوهرية الربِّ شيء. قال فكتب إليّ جواب كتابي : ليس صاحب هذه المسألة على شيء من السنّة!
__________________
(١) رجال الكشّي : ٧٤٤ ترجمة رقم ٨٣٩.
(٢) رجال الكشّي : ٨٠٥ ترجمة رقم ٩٩٩.
(٣) رجال الكشّي : ٨٠٧ ترجمة رقم ١٠٠٥
(٤) رجال الكشّي : ٤٩٥ ترجمة رقم ٩٤٩.
زنديق!!»(١).
و«عن أحمد بن محمّد بن عيسى ، عن يعقوب بن يزيد ، عن أبيه ، عن أبي عن أبي الحسن عليهالسلام... قلت له : أصلي خلف يونس وأصحابه؟ فقال : يأبى ذلك عليكم ، علي بن حديد! قلت : آخذ بقوله في ذلك؟ فقال : نعم! قال : فسألت علي بن حديد عن ذلك ، فقال : لا تصلّ خلفه ولاخلف أصحابه!».
ثمّ قال الكشّي معقّباً : «فلينظر الناظر ، فيتعجّب من هذه الأخبار التي رواها القمّيّون في يونس! وليعلم أنّها لا تصحّ في العقل! أمّا حديث الحجّال : فإنّ أبا الحسن عليهالسلام أجلّ خطراً وأعظم قدراً من أن يسبّ وكذلك آباءه وأبناءه فإنّهم قد نهوا عنه ، وحثّوا على غيره ، فهم منزّهّون عن البذاء والرفث والقذف.
وأمّا حديث ابن بهمن : فلا يعقل أن يظهر يونس له مثلبة من نفسه ، إذ ليس في طباع الناس إظهار مساويهم بألسنتهم على نفوسهم.
وأمّا حديث أحمد وعلي : فقد ذكر الفضل رجوعهما عن الوقيعة في يونس ، ولعلّ هذه الروايات كانت من أحمد قبل رجوعه ، ومن عليّ مداراة لأصحابه»(٢).
سادساً : نقل إجماع العصابة على تصحيح ما يصحّ عن جماعة ، وهي من القواعد المهمّة جدّاً في البحوث الرجالية والتي استفاد منها علماء الرجال كثيراً.
__________________
(١) رجال الكشّي : ٧٨٧ ترجمة رقم ٩٤٨.
(٢) رجال الكشّي : ٧٨٧ ترجمة رقم ٩٤٩. وقد نقلنا عبارة المناقشة عن سماء المقال ولا يخفى أنّ المؤلّف قدسسره ذكر مضمون كلام الكشّي ملخّصاً مع التأخير والتقديم.
مصادر البحث
١ ـ اتقان المقال في أحوال الرجال : طه نجف ، الشيخ محمّد طه بن مهدي بن محمّد رضا (١٢٤١ ـ ١٣٢٣ هـ) ، الطبعة القديمة.
٢ ـ الاختصاص : المفيد ، الشيخ محمّد بن النعمان العكبري البغدادي (ت ٤١٣ هـ) ، تحقيق : علي أكبر الغفاري ، مؤسّسة النشر الإسلامي التابعة لجماعة المدرّسين بقم المشرّفة (١٤١٣ هـ).
٣ ـ اختيار معرفة الرجال المعروف برجال الكشّي : الطوسي ، شيخ الطائفة أبي جعفر محمّد بن الحسن (٣٨٥ ـ ٤٦٠ هـ) تصحيح وتعليق : حسن مصطفوي ، جامعة مشهد ، المؤتمر الألفي للشيخ الطوسي ، الطبعة الأولى (١٣٨٩ هـ).
٤ ـ أعيان الشيعة : الأمين ، السيّد محسن العاملي (١٢٨٤ ـ ١٣٧١هـ) ، حقّقه وأخرجه حسن الأمين ، دار التعارف للمطبوعات ، الطبعة الخامسة ـ بيروت ـ لبنان (١٤٠٦ هـ).
٥ ـ بحار الأنوار الجامعة لدرر أخبار الأئمة الأطهار : المجلسي ، العلاّمة محمّد باقر (ت١١١١هـ) ، مؤسّسة الوفاء ـ بيروت ـ لبنان ، الطبعة الثانية المصحّحة (١٤٠٣هـ).
٦ ـ التحرير الطاووسي المستخرج من كتاب حلّ الإشكال : للسيّد ابن طاووس أحمد بن موسى (٦٧٣ هـ) ، تأليف : الشيخ حسن بن زين الدين صاحب المعالم (ت ١٠١١ هـ) ، تحقيق : فاضل الجواهري ، إشراف : السيّد محمود المرعشي ، الطبعة الأولى (١٤١١ هـ) ، الناشر : مكتبة آية الله العظمى المرعشي النجفي ـ قم المقدّسة.
٧ ـ تقييمات ابن الغضائري
تحت مجهر التحقيق : البغدادي ، الشيخ
حميد (معاصر) ، الناشر : باقيات للطباعة والنشر ، قم ـ إيران (١٤٣٤ هـ). ٨ ـ تنقيح المقال في علم الرجال : المامقاني ، الشيخ
عبد الله بن محمّد حسن (ت ١٣٥١ هـ) ، تحقيق واستدراك : الشيخ محي الدين المامقاني ،
مؤسّسة آل البيت عليهمالسلام لإحياء التراث ، قم
ـ إيران (١٤٢٦ هـ). ٩ ـ جامع الرواة : الأردبيلي ، محمّد
بن عليّ الغروي الحائري (كان حيّاً١١٠٠ هـ) ، تصحيح وتعليق : أبي الحسن الشعراني ،
من منشورات مكتبة آية الله العظمى المرعشي بقم المشرّفة (١٤٠٣ هـ). ١٠ ـ خاتمة مستدرك الوسائل : النوري ، الشيخ حسين
بن محمّد تقي الطبرسي (١٢٥٤ ـ ١٣٢٠ هـ) ، الطبعة المحقّقة الأولى ١٤١٦ هـ مؤسّسة آل
البيت عليهمالسلام لإحياء التراث ، قم
ـ إيران. ١١ ـ الخلاصة (خلاصة الأقوال في
معرفة الرجال) : العلاّمة الحلّي ، أبي منصور الحسن بن يوسف بن المطهّر الأسدي (٦٤٨
ـ ٧٢٦ هـ) ، تحقيق : الشيخ جواد القيّومي ، الطبعة الأولى ، مؤسّسة نشر الفقاهة ، قم
المقدّسة (١٤١٧ هـ). ١٢ ـ ذخيرة العباد : السبزواري ، المحقّق
ملاّ محمّد باقر (ت ١٠٩٠ هـ) ، مؤسّسة آل البيت عليهمالسلام ـ قم المقدّسة. ١٣ ـ الذريعة إلى تصانيف الشيعة : الطهراني ، الشيخ
العلاّمة محمّد محسن آقا بزرگ (١٢٩٣ ـ ١٣٨٩ هـ) ، الطبعة الثالثة ، دار الأضواء ، بيروت
ـ لبنان. ١٤ ـ رجال ابن داود : ابن داود ، تقيّ
الدين الحسن بن علي الحلّي (٦٤٧ هـ ـ بعد سنة ٧٠٧ هـ) ، حقّقه وقدّم له : العلاّمة
السيّد محمّد صادق آل بحر العلوم ، منشورات المطبعة الحيدرية ـ النجف الأشرف (١٣٩٢
هـ).
١٥ ـ رجال السيّد بحر العلوم
(المعروف بالفوائد الرجالية) : الطباطبائي ، السيّد
محمّد مهدي بحر العلوم (١٢١٢ هـ) ، تحقيق وتعليق : محمّد صادق بحر العلوم وحسين بحر
العلوم ، مكتبة العلمين الطوسي وبحر العلوم في النجف الأشرف. ١٦ ـ رجال الطوسي : الطوسي ، محمّد بن
الحسن (٣٨٥ ـ ٤٦٠ هـ) ، تحقيق : جواد القيّومي الأصفهاني ، تحقيق ونشر : مؤسّسة النشر
الإسلامي التابعة لجماعة المدرّسين بقم المقدّسة (١٤١٥ هـ). ١٧ ـ رجال النجاشي (فهرست أسماء
مصنّفي الشيعة) : النجاشي ، الشيخ
أبو العبّاس أحمد بن علي بن أحمد بن العبّاس الأسدي الكوفي (٣٧٢ ـ ٤٥٠ هـ) ، تحقيق
: السيّد موسى الشبيري الزنجاني ، مؤسّسة النشر الإسلامي التابعة لجماعة المدرّسين
بقم المشرّفة (١٤٠٧ هـ). ١٨ ـ رسالة عديمة النظير في
تحقيق أحوال أبي بصير : الخوانساري ، السيّد
محمّد مهدي (ت ١٢٤٦ هـ) ، تحقيق : مهدي هوشمند ، ١٣٨٤ هـ. ش ضمن مجموعة ميراث حديث
الشيعة ، ج ١٣ ، باهتمام مهدي مهريزي وعلي صدرايي خويي ، الصادر عن مركز تحقيقات دار
الحديث ، قم ـ إيران (١٣٨٤ هـ. ش). ١٩ ـ الرواشح السماوية : الميرداماد ، محمّد
باقر الحسيني الأسترآبادي (ت ١٠٤١ هـ) ، منشورات مكتبة آية الله العظمى المرعشي النجفي
ـ قم (١٤٠٥ هـ). ٢٠ ـ روضة المتّقين في شرح
من لا يحضره الفقيه : المجلسي ، الشيخ
محمّد تقي (١٠٠٣ ـ ١٠٧٠ هـ) ، نمّقه وعلّق عليه وأشرف على طبعه : السيّد حسين الموسوي
الكرماني والشيخ علي پناه الإشتهاردي ، الناشر : بنياد فرهنك إسلامي حاج محمّد
حسين كوشانپور (١٤١٣ هـ).
٢١ ـ رياض العلماء وحياض الفضلاء : أفندي ، عبد الله
الأصبهاني ، عبد الله بن عيسى الأصفهاني التبريزي (١٠٦٦ ـ ١١٣٠ هـ) ، تحقيق : السيّد
أحمد الحسيني ، مكتبة آية الله العظمى المرعشي النجفي ـ قم (١٤٠١ هـ). ٢٢ ـ سماء المقال في علم الرجال : الكلباسي ، أبو الهدى
(ت ١٣٥٦ هـ) ، تحقيق : السيّد محمّد الحسيني القزويني ، مؤسّسة وليّ العصر للدراسات
الإسلامية. ٢٣ ـ طرائف المقال : البروجردي ، السيّد
علي أصغر بن السيّد شفيع الجابلقي (ت ١٣١٣ هـ) ، تحقيق : السيّد مهدي الرجائي ، مكتبة
آية الله المرعشي ـ قم المقدّسة ـ الطبعة الأولى (١٤١٠ هـ). ٢٤ ـ فرج المهموم في تاريخ
علماء النجوم : ابن طاووس ، السيّد
رضيّ الدين علي الحسني الحسيني (ت ٦٦٤ هـ) ، الناشر : منشورات الرضي ـ قم ، (١٣٦٣ هـ
ش). ٢٥ ـ الفهرست : الطوسي ، أبو جعفر
محمّد بن الحسن (٣٨٥ ـ ٤٦٠ هـ) ، تحقيق : الشيخ جواد القيّومي ، مؤسّسة نشر الفقاهة
، الطبعة الأولى (١٤١٧ هـ). ٢٦ ـ قاموس الرجال : التستري ، الشيخ
محمّد تقي (١٣٢٠ ـ ١٤١٥ هـ) ، تحقيق : مؤسّسة النشر الإسلامي التابعة لجماعة المدرّسين
بقم المشرّفة ، الطبعة الأولى (١٤١٠ هـ). ٢٧ ـ القاموس المحيط : الفيروزآبادي ، محمّد
بن يعقوب (٧٢٩ هـ ـ ٨١٦ أو ٨١٧ هـ) ، دار الجيل ، بيروت ـ لبنان. ٢٨ ـ كشف الغمّة في معرفة الأئمّة : الإربلي ، أبو الحسن
علي بن عيسى بن أبي الفتح (ت ٦٩٣ هـ) ، مكتبة بني هاشمي ، تبريز ـ إيران (١٣٨١ هـ).
٢٩ ـ كلّيات في علم الرجال : السبحاني ، الشيخ
جعفر ، مؤسّسة النشر الإسلامي التابعة لجماعة المدرّسين بقم المشرّفة ، الطبعة الثالثة
(١٤١٤ هـ). ٣٠ ـ لسان الميزان : العسقلاني ، شهاب
الدين أبي الفضل أحمد بن علي بن حجر (ت ٨٥٢ هـ) ، منشورات مؤسّسة الأعلمي للمطبوعات
بيروت ـ لبنان ، الطبعة الثالثة (١٤٠٦ هـ). ٣١ ـ لؤلؤة البحرين في الإجازات
وتراجم رجال الحديث : البحراني ، الشيخ
يوسف بن أحمد (ت ١١٨٦ هـ) ، حقّقه وعلّق عليه : السيّد محمّد صادق بحرالعلوم ، مؤسّسة
آل البيت عليهمالسلام للطباعة والنشر. ٣٢ ـ مجمع البحرين ومطلع النيرين : الطريحي ، الشيخ
فخر الدين بن محمّد النجفي (ت ١٠٨٥ هـ) ، تحقيق : السيّد أحمد الحسيني ، المكتبة المرتضوية
، الطبعة الثانية (١٤٠٨ هـ). ٣٣ ـ مجمع الرجال الحاوي لذكر
الرجال المترجمين في الأُصول الخمسة الرجالية : القهبائي ، زكيّ
الدين المولى عناية الله علي القهبائي (من أعلام القرن الحادي عشر) ، صحّحه وعلّق عليه
: السيّد ضياء الدين الشهير بالعلاّمة الأصفهاني ، الطبعة الثانية الناشر : مؤسّسة
إسماعيليان ، إيران ـ قم (١٣٦٤ هـ. ش). ٣٤ ـ مرآة العقول في شرح أخبار
آل الرسول : المجلسي ، العلاّمة محمّد باقر (ت ١١١١ هـ) ، قدّم له : السيّد
مرتضى العسكري ، إخراج ومقابلة وتصحيح : السيّد هاشم الرّسولي ، الناشر : دار الكتب
الإسلامية ، الطبعة الثانية (١٤٠٤ هـ) طهران.
٣٥ ـ مستدرك سفينة البحار : النمازي ، الشيخ
علي الشاهرودي (١٣٣٣ ـ ١٤٠٢ هـ) ، تحقيق وتصحيح : الشيخ حسن بن علي النمازي ، مؤسّسة
النشر الإسلامي التابعة لجماعة المدرّسين بقم المشرّفة (١٤١٩ هـ). ٣٦ ـ مصفى المقال في مصنّفي
علم الرجال : الطهراني ، الشيخ
العلاّمة محمّد محسن آقا بزرگ (١٢٩٣ ـ ١٣٨٩ هـ) ، عنى بتصحيحه ونشره : أحمد المنزوي
، الطبعة الأولى (١٣٧٨ هـ). ٣٧ ـ معالم العلماء : ابن شهرآشوب ، مشير
الدين أبي عبد الله محمّد بن علي ابن شهرآشوب بن أبي نصر بن أبي حبيشي السروي المازندراني
(ت ٥٨٨ هـ) ، قدّم له : السيّد محمّد صادق بحر العلوم ، المطبعة الحيدرية ـ النجف الأشرف
(١٣٨٠ هـ). ٣٨ ـ معجم البلدان : الحموي ، الشيخ شهاب
الدين أبي عبد الله ياقوت بن عبد الله الرومي البغدادي (٦٢٦ هـ) ، دار صادر ، بيروت
ـ لبنان (١٣٩٩ هـ). ٣٩ ـ معجم رجال الحديث وتفصيل
طبقات الرواة : الخوئي ، السيّد
أبو القاسم علي أكبر الموسوي (ت ١٤١٣ هـ) ، الطبعة الخامسة ، طبعة منقّحة ومزيدة ،
قم المقدّسة (١٤١٣ هـ). ٤٠ ـ مناقب آل أبي طالب : ابن شهرآشوب ، مشير
الدين أبي عبد الله محمّد بن علي بن شهرآشوب بن أبي نصر بن أبي حبيشي السروي المازندراني
(ت ٥٨٨ هـ) ، المطبعة العلمية قم المقدّسة.
٤١ ـ منتهى المقال في أحوال
الرجال : الحائري ، الشيخ أبي علي محمّد بن إسماعيل المازندراني (ت
١٢١٦ هـ) ، تحقيق : مؤسّسة آل البيت عليهمالسلام لإحياء التراث في قم
المقدّسة ، الطبعة الأولى (١٤١٦ هـ). ٤٢ ـ منهج المقال : الأسترآبادي ، السيّد
الميرزا محمّد بن علي بن إبراهيم (ت ١٠٢٨ هـ) ، تحقيق : مؤسّسة آل البيت عليهمالسلام لإحياء التراث في قم
المقدّسة ، الطبعة الأولى (١٤٢٢ هـ). ٤٣ ـ ميزان الاعتدال في نقد
الرجال : الذهبي ، أبي عبد الله محمّد بن أحمد بن عثمان (ت ٧٤٨ هـ)
، تحقيق : علي محمّد البجاوي ، دار الفكر للطباعة والنشر ، بيروت ـ لبنان (١٣٨٢ هـ). ٤٤ ـ نقد الرجال : التفرشي ، السيّد
مصطفى بن الحسين الحسيني (ت ١٠٤٤ هـ) ، تحقيق : مؤسّسة آل البيت عليهمالسلام لإحياء التراث في
قم المقدّسة ، الطبعة الأولى (١٤١٨هـ).
من ذخائر التراث
الأدعية المهمّة
تأليف
العلاّمة الشيخ الفاضل أبي عبدالله
المقداد السيوري الحلّي المتوفّى ٨٢٦ هـ
تحقيق
محمّد جواد نورالدين فخرالدين
مقـدّمة التحقيـق
بسم الله الرحمن الرحيم
الحمد لله ربّ العالمين ، والصلاة والسّلام على أفضل المرسلين محمّد صلّى الله عليه وعلى آل بيته الطيّبين الطاهرين.
ممّا لا شكّ فيه أنّ أفضل وسيلة للاتّصال بالله سبحانه وتعالى هو الدعاء ، وهذا ما صرّحت به الآيات القرآنية والسنّة النبوية والأخبار الواردة عن أئمّة أهل البيت عليهمالسلام ، والشيء المميّز هنا أنّه لم يحدّد بمكان أو زمان ، فبإمكان الإنسان التوجّه إلى الله بقلب خالص في أيّ وقت وفي أيّ مكان ، أضف إلى ذلك أنّه لم يقتصر على شخص دون آخر على الرغم من أنّ هناك إشارات وردت عن الرسول(صلى الله عليه وآله) وأئمّة أهل البيت عليهمالسلام حدّدت أوقات وأمكنة الدعاء وسرعة استجابته ، إلاّ أنّها لم تلزمه بذلك ، بل حثّته عليها.
ولذا أخذ أدب الدعاء شطراً كبيراً في كتب العامّة والخاصّة ، ونلحظ ذلك من خلال ما وصل إلينا من هذه الكتب ، وعند تصفّحها نجد عدداً كبيراً
من الروايات الواردة عن الرسول(صلى الله عليه وآله) وأئمّة أهل البيت عليهمالسلام ، أكّدت من خلاله على فضل الدعاء ، وشروطه وأوقاته وأمكنته وأيّامه ولياليه وشهوره ، بل حتّى جاء في ساعاته.
هذا التراث الخالد الضخم ، أكبَّ عليه الروّاد الأوائل ، أمثال الشيخ الكليني ، والشيخ المفيد ، والشيخ الطوسي ، والسيّد ابن طاووس ، والشيخ الكفعمي ، والشيخ المجلسي (أعلى الله مقامهم) ، فجمعوه وحفظوه لنا في أسفار ، ليكون لنا رصيداً في هذه الأيّام. وهذه المخطوطة التي بين أيدينا تمثّل واحداً من تلك الأسفار ، حيث سيجد فيها القارىء نموذجاً مصغّراً لتلك الموسوعات الكبيرة في أدب الدعاء.
المخطوطة :
لقد ضمّت مكتبة الحكيم العامّة في النجف الأشرف تراثاً لا يستهان به من المخطوطات في مختلف صنوف العلم والمعرفة ، فالبعض منها مطبوعاً والبعض الآخر لم يزل لحدّ وقتنا الحاضر ينتظر من يشمّر عن ساعديه ويخرجه إلى الوجود.
وخلال تواجدي في أروقة مكتبتها (قسم المخطوطات) ، أتصفّح في كتبها حبّاً للإطّلاع ، والتزوّد من فيض علومها ونقل بعض النصوص التي أحتاجها في كتابة بحوثي ودراساتي ، فقد تولّدت في داخلي رغبة جامحة في
التحقيق كجزء أحاول من خلاله إكمال مسيرتي العلمية هذا من جانب ، ومن جانب آخر خدمة لأولئك الذين رفدوا تراثنا العلمي والأدبي بتلك الأسفار القيّمة.
وعليه فقد عثرت على هذه المخطوطة الصغيرة حجماً ، الغنية بمواردها ، للشيخ المقداد السيوري الحلّي قدسسره المسمّاة بـ : (الأدعية المهمّة) كبداية عمل في هذا المجال ، وقد قلّبتها مراراً وتكراراً وحرصت بعد ذلك على العمل بها ، وذلك لأهمّيتها من ناحية المواضيع التي طرحت فيها.
فهي وإن كانت تضمّ بين دفّتيها ثلاثين دعاءاً مرويّاً عن الرسول(صلى الله عليه وآله) والأئمّة الأطهار عليهمالسلام ، إلاّ أنّ الشيخ السيوري عندما وقع اختياره لتدوين هذه الأدعية دون غيرها ، فهي لا شكّ أنّها كانت من مجرّباته ، لذا حرص على جمعها في كتاب مستقلّ ليطّلع عليها الجميع ممّن غابت عنهم تلك الأدعية ، لأنّ أغلبها متناثرة هنا وهناك.
وقد نسخ هذه المخطوطة الشيخ محمّد السماوي رحمهالله وأشار في نهايتها أنّه نسخها في النجف في يوم الجمعة السادس من شهر ربيع الأوّل عام ١٣٦٠ هـ عن نسخة جعفر بن محمّد بن بكّه الحسيني الذي نسخها عام ٩٤٠ هـ في تبريز ، ولم يشر الشيخ السماوي إلى مكان وجود المخطوطة ، وقد أطلق العلاّمة المتبحّر في مصنّفات الشيعة الشيخ آقا بزرك على هذه المخطوطة بـ (الأدعية الثلاثون) ورأى كذلك بخطّ الناسخ لهذه المخطوطة
المذكور آنفاً في مكتبة السيّد محمّد علي السبزواري بالكاظمية(١) ، لكنّنا لم نتمكّن من الحصول على المخطوطة الأم أو أيّة واحدة أخرى منسوخة بخطٍّ آخر ، لكي نقابلها بهذه المخطوطة التي بين أيدينا.
ولقد اتّخذ الشيخ السيوري منهجاً في مؤلّفه يكاد يكون قريباً من معاصريه ومن سبقوه في هذا المضمار ، أي منهجاً يعتمد على نقل الروايات بحذافيرها ، في حين كان هناك بعض الزيادات في النصّ نفسه ، أو بعض النقصان ، ونجد كذلك في بعض الصفحات يعبّر عن رأيه الشخصي في بعض الأدعية التي يذكرها.
ويمكن القول أنّه على الرغم من الإطار التقليدي الذي تلبّست به هذه المخطوطة ، من حيث طريقة عرض المواضيع وأسلوب البحث القائم على منهج القدامى ، ولكن في نفس الوقت لا تخرج عن الإطار الروحي الذي رسمه لها الشيخ السيوري.
وسيجد القارىء خلال تصفّحه لهذا الكتاب الجانب الروحي الذي ارتبطت به ، وعاش الشيخ السيوري ليخرج بنهاية المطاف بهذه المحصّلة والهدف الذي سعى من ورائه.
منهجنا في التحقيق :
قد لا نختلف كثيراً عمّن سبقونا من الأعلام في تحقيق الكتب ، لأنّ
__________________
(١) الذريعة ١/٣٩٦.
مناهج المحقّقين تكاد تتوخّى هدف واحد وهو إخراج النصّ التاريخي بأفضل صورة ممكنة.
وأتّبعنا في تحقيقنا لهذه المخطوطة والتعليق عليها الخطوات الآتية :
١ ـ لقد عنيت بإخراج النصّ في صورته التي نطق بها مؤلّفه ، إذ حافظنا على عبارة المؤلّف ولم نمسّها بأيّ تغيير.
٢ ـ حاولت إثبات النصّ الصحيح ، وقد عمدت في سبيل هذا إلى جمع الأصول الأخرى التي تناولت تاريخ هذه الحقبة ، وقد صوّبت ما وقع فيه من خطأ غير مقصود.
٣ ـ قمت بتخريج الآيات القرآنية والأحاديث والروايات الواردة عن الرسول(صلى الله عليه وآله) وأئمّة أهل البيت عليهمالسلام والأخبار التاريخية الورادة في ثنايا النصّ.
٤ ـ وضعت عناوين داخلية للمواضيع ممّا يعين القارىء على رصد مفردات الكتاب بيسر وسهولة.
٥ ـ أضف إلى ذلك فقد حاولنا قدر المستطاع مقابلة هذه الأدعية مع أقدم المصادر على الرغم من أنّ الشيخ السيوري قد اعتمد في معظمها على كتاب مهج الدعوات للسيّد ابن طاووس ، إلاّ أنّنا وضعنا المصادر القديمة في البدء ، لأنّها المنهل الأوّل لما جاء بعدها.
ومهما يكن من أمر ندعو الله أن يوفّقنا في عملنا هذا ، لأنّه خالص لله تعالى دون طلب لمنافع دنيوية.
وفي الختام لا يسعني إلاّ أن أقدّم خالص شكري وتقديري إلى جميع
من أسهم معي في إتمام هذه المخطوطة ، لا سيّما الأخ العزيز علي محمّد رشاد فخر الدين ، وكذلك السيّد جواد الحكيم مدير مكتبة الإمام الحكيم العامّة في النجف الأشرف ، وإلى الأخوة الأعزّاء في قسم المخطوطات الذين قدّموا لي كلّ الرعاية والتقدير وسهّلوا لي الحصول على هذه النسخة ، وإلى جميع العاملين فيها ، وفّقهم الله لما يحبّ ويرضى لخدمة العلم وأهله.
|
|
المحقّق النجف الأشرف ١/محرّم/١٤٢٣ هـ |
الشيخ السيوري
أوّلا : نسبه ـ ولادته ـ نشأته ـ وفاته :
هو المقداد بن عبدالله بن محمّد بن الحسين بن محمّد (١) ، الأسدي (٢) ، الحلّي (٣) ، المكنّى بأبي عبدالله (٤) ، والملقّب بجمال الدين (٥) ، وشرف الدين (٦) ، والغروي (٧) ، ومن أشهر ألقابه على الإطلاق السيوري (٨) ، ونسبة ذلك اللقب إلى إحدى قرى الحلّة تسمّى (سيور) وأشار الشيخ البهائي في
__________________
(١) روضات الجنّات : ٥٦٦ ، الذريعة ١/١٧ ، لؤلؤة البحرين : ١٧٢ ، معجم رجال الحديث ١٨/٣٦٨ ، مستدرك وسائل الشيعة ١/٢٢ ، الأعلام للزركلي ٨/٢٠٧ ، مقدّمة كنز العرفان ١/٤ ، تاريخ الحلّة ق٢/ ٩٠.
(٢) روضات الجنّات : ٥٦٦ ، الذريعة ١/١٧ ، لؤلؤة البحرين : ١٧٢ ، أعيان الشيعة ١/١٣٦ ، الأعلام ٨/٢٠٧ ، مقدّمة كنز العرفان ١/٤ ، تاريخ الحلّة ، ق٢/٩٠.
(٣) روضات الجنّات : ٥٦٦ ، الذريعة ١/١٧ ، لؤلؤة البحرين : ١٧٢ ، أعيان الشيعة ١/١٣٦ ، الأعلام ٨/٢٠٧ ، مقدّمة كنز العرفان ١/٤ ، تاريخ الحلّة ق٢/٩٠.
(٤) روضات الجنّات : ٥٦٦ ، الذريعة ١/١٧ ، لؤلؤة البحرين : ١٧٢ ، أعيان الشيعة ١/١٣٦ ، الأعلام ٨/٢٠٧ ، مقدّمة كنز العرفان ١/٤ ، تاريخ الحلّة ق٢/٩٠.
(٥) مقدّمة كنز العرفان ١/ ٤.
(٦) الذريعة ١/١٧.
(٧) مقدّمة كنز العرفان ١/ ٤.
(٨) روضات الجنّات : ٥٦٦ ، الذريعة ١/١٧ ، لؤلؤة البحرين : ١٧٢ ، أعيان الشيعة ١/١٣٦ ، الأعلام ٨/٢٠٧ ، مقدّمة كنز العرفان ١/٤ ، تاريخ الحلّة ق٢/٩٠.
كتابه الفهرست إلى ذلك(١).
والشيء الذي يثير الانتباه عند قراءة ودراسة حياة الشيخ السيوري ، نجد أنّ كتب الرجال والتراجم قد أغفلت وأهملت ، بل وقفت صامتة عن تفاصيل مهمّة من حياته ولا سيّما العلمية منها ، ولولا أهمّية مؤلّفاته وشموليّتها ، هذا من جهة ، ووصولها إلينا من جهة أخرى ، لضاع الكثير الكثير ممّا هو مدوّن اليوم عنه شأنه شأن الكثير من العلماء الذين أندثر ذكرهم ولم يبق سوى مفردات لاتغني شيئاً.
فهي مثلا لم تذكر سنة ولادته ، ولا نشأته العلمية ، على الرغم من كون عصره كان غاصّاً بالعلماء والمتعلّمين خاصّة في مدينتي الحلّة والنجف ، في حين تشير عدد غير قليل من المصادر إلى نبوغه ، وسعة إطّلاعه ، وتنوّع معارفه ، فنراها تنعته بمختلف النعوت والألقاب ، فيقول عنه الحرّ العاملي إنّه : (كان عالماً فاضلا متكلّماً محقّقاً مدقّقاً) (٢) وهذا ما أشار إليه الخوانساري والسيّد الخوئي في معجمه(٣) ، ولُقِّب كذلك بالفاضل السيوري(٤) ، ووصف كذلك بأنّه : (كان من أجلاّء الأصحاب ، وعظماء مشايخ الرجال ، جامعاً بين المعقول والمنقول ، عالماً فاضلا محقّقاً مدقّقاً ، من أعاظم الفقهاء) (٥).
__________________
(١) روضات الجنّات : ٥٦٧ ، مقدّمة كنز العرفان ١ / ٤.
(٢) أمل الآمل ٢/٣٢٥.
(٣) روضات الجنات : ٥٦٦ ، معجم رجال الحديث ١٨/٣٦٨.
(٤) مقدّمة كنز العرفان ١/٤.
(٥) مقدّمة كنز العرفان ١/٤.
على أنّ هذه الثغرات في تفاصيل حياته دعتنا نحجم عن كتابة الشيء الكثير ، وحاولنا تدوين ما هو موجود وما وقع بأيدينا.
ومن خلال قراءة بعض نصوص حياته ، نستنتج أنّه تلقّى تعليمه في مدينة الحلّة ، ثمّ انتقل بعد ذلك إلى النجف الأشرف حيث ذكر الخوانساري ذلك وأكّد عليه بقوله : (كان من جملة مستوطني المشهد المقدّس) (١) ، ليغترف من بحار علومها ، ويتتلمذ على أفاضل أساتذتها ، ونقلت بعض المصادر تتلمذه على يد الشهيد الأوّل (محمّد بن مكّي العاملي) (٢) ، ويذكر أنّه : (تتلمذ عند الشهيد وسمع منه عندما ارتحل إلى النجف الغريّ) (٣).
ونظراً لانتقاله إلى مدينة النجف الأشرف واستيطانه فيها ، لذا لُقِّبَ بعد ذلك بـ : (الغرويّ) (٤).
وخلال مدّة بقائه في هذه المدينة المقدّسة أسّس مدرسة دينية يطلق عليها مدرسة (المقداد السيوري) أو المدرسة (السليمية).
وتقع هذه المدرسة في سوق المشراق إحدى محلاّت النجف مقابل مسجد الصاغة ، وهي اليوم مهجورة لم يبق منها ذكر سوى بعض الأطلال القائمة.
__________________
(١) روضات الجنات : ٥٦٧.
(٢) روضات الجنات : ٥٦٧ ، الذريعة ١/٤٢٩.
(٣) مقدّمة كنز العرفان ١/٥.
(٤) روضات الجنات : ٥٦٧.
وذكرها الشيخ جعفر محبوبة في كتابه ماضي النجف وحاضرها بقوله : «إنّ الذي يظهر من خطوط بعض طلاّبها على بعض كتبهم أنّها كانت مسكونة بالطلاّب الدينيّين في أوائل القرن التاسع الهجري فقد شوهد على كتاب مصباح المتهجّد المخطوط للشيخ الطوسي ، وكان عند المغفور له الميرزا حسين النائيني ما نصّه : كان الفراغ من نسخه يوم السبت ١٢ جمادى الأولى سنة ٨٢٣ هـ على يد الفقير إلى رحمة ربّه وشفاعته عبدالوهّاب بن محمّد بن جعفر بن محمّد بن علي السيوري الأسدي بالمشهد الشريف الغروي على ساكنه السلام وذلك في مدرسة المقداد السيوري»(١).
وبذلك يتّضح لنا أنّ المقداد السيوري خلال سنوات بقائه في مدينة النجف الأشرف استطاع أن يكون حوزة علمية قائمة بذاتها من خلال تأسيسه لهذه المدرسة التي كانت محطّ رحال طلاّب العلم.
وكانت وفاته رحمه الله سنة ٨٢٦ هـ في النجف الأشرف ، ودفن في المشهد الشريف عند مولانا أمير المؤمنين عليهالسلام (٢).
ثانياً : شيوخه ـ تلامذته :
شيوخه :
اقتصرت المصادر الرجالية ومن تناول حياته على ذكر أهمّ شيوخه وهو
__________________
(١) ماضي النجف وحاضرها١/٥٨.
(٢) روضات الجنّات : ٥٦٧ ، الذريعة ١٠/٢٥١ ، مقدّمة كنز العرفان ١/٥ ، تاريخ الحلّة ق٢/٩٠.
الشهيد الأوّل(١) ، وهذا ليس بالغريب عنّا ، فهي كما أغفلت مفردات مهمّة من حياته لم ترَ هذا الجانب ، أضف إلى ذلك أنّ الشيخ السيوري نفسه لم يدوّن في مصنّفاته الكثيرة من نقل عنهم أو تتلمذ على أيديهم ، شأن من سبقه في هذا المضمار.
وعليه نلحظ أنّ الشهيد الأوّل أثّر تأثيراً ملحوظاً في تلميذه الشيخ السيوري ، وهذا ما لمسناه واضحاً عند قراءة قائمة مؤلّفاته حيث انكبّ على شرح عدد غير قليل من كتب أستاذه ، لذا عدّ من أجلاّء تلامذته والراوين عنه (٢) وكان من المميّزين بل من أشهر طلاّبه ، ومن المعروفين بالبحث والتنقيب ، حيث عمد إلى تنضيد وترتيب كتاب أستاذه الشهيد القواعد الفقهية على أحسن ترتيب وسمّاه نضد القواعد ، إضافة إلى ذلك شرح كتباً أخرى لأستاذه ، وقام بجمع بعض الأسئلة التي سائل بها أستاذه في عدّة مسائل خلافية ، فسمّيت تلك المسائل بـ : المسائل المقدادية.
ونقل الشيخ السيوري كيفية شهادة أستاذه الشهيد ، وقد ذكرها الشيخ المجلسي في إجازاته بقوله :
«وجدت في بعض المواضع ما هذه صورته ، قال السيّد عزّ الدين حمزة بن محسن الحسيني : وجدت بخطّ شيخنا المرحوم المغفور العالم أبي عبدالله المقداد السيوري ما هذه صورته : كانت وفاة شيخنا الأعظم الشهيد
__________________
(١) بحار الأنوار ١٠٤ ، ١٨٤ ، روضات الجنّات : ٥٦٧ ، مقدّمة كنز العرفان ١/٦.
(٢) نفس المصادر المتقدِّمة في هامش رقم(١).
الأكرم أعني شمس الدين محمّد بن مكّي (قدّس وفي حظيرة القدس سرّه) تاسع جمادي الأولى سنة ستٍّ وثمانين وسبعمائة ، قتل بالسيف ثمّ صلب ثمّ رجم ثمّ أحرق ببلدة دمشق لعن الله الفاعلين لذلك والراضين به في دولة بيدمر وسلطنة برقوق بفتوى المالكي ، يسمى برهان الدين وعبّاد بن جماعة الشافعي ، وتعصّب عليه في ذلك جماعة كثيرة بعد أن حبس في القلعة الدمشقية سنة كاملة»(١).
تلامذته :
تتلمذ على يد الشيخ السيوري عدد من الفقهاء حسبما ذكرته كتب الرجال والتراجم ، لكونه كان يمثّل علماً من أعلام الرواية والحديث ، والفقه والكلام ، وكذلك سمع منه كثير من مشايخ الإجازة ، منهم :
١ ـ تاج الدين الحسن بن راشد الحلّي(٢) ، ويعدّ من أكابر العلماء والفقهاء(٣) ، إضافة إلى أنّه أديب وشاعر وله مجموعة من القصائد في مدح أهل البيت عليهمالسلام ، وقد أرّخ وفاة شيخه المقداد السيوري في٢٦ جمادي الثاني سنة ٨٢١ هـ ، على ظهر كتاب الأربعون حديثاً(٤) ، وكما وجد كذلك بخطّه
__________________
(١) بحار الأنوار ١٠٤/١٨٤ ـ ١٨٥.
(٢) الذريعة ٥/٦٤ ، روضات الجنّات : ٥٦٧ ، أعيان الشيعة ٥/٦٦ ، أمل الآمل ١/٤٦٤.
(٣) أمل الآمل ١/٤٦٤.
(٤) أعيان الشيعة ٥/٦٥.
على نسخة قواعد الشهيد(١).
٢ ـ زين الدين علي بن الحسن بن علالة(٢) ، الشيخ الصالح ، العالم الفاضل ، وعدّ من تلامذته ، حيث أجازه على ظهر كتاب مجموع الفتاوى للعلاّمة الحلّي(٣) ، وكذلك على ظهر كتاب المقنعة في آداب الحجّ(٤).
٣ ـ أبو الحسن علي بن هلال الجزائري(٥) شيخ من مشايخ الأمامية في عصره(٦) ، وينقل عن الشيخ السيوري ، وذلك ما ورد في إجازة المحقّق الكركي للقاضي صفيّ الدين ، جاء في نهايتها : (هذا الشيخ الجليل ينقل عن جماعة من الأساطين من أجلاّء تلامذة الشهيد الأوّل وفخر المحقّقين ، منهم الشيخ مقداد عبدالله السيوري عن الشهيد) (٧).
٤ ـ رضيّ الدين عبد الملك بن شمس الدين إسحاق بن رضيّ الدين عبد الملك بن فتحان ، القاضي القمّي الكاشاني(٨).
٥ ـ الشيخ زين الدين بن الشيخ شمس الدين محمّد بن علي بن
__________________
(١) أعيان الشيعة ٥/٦٥.
(٢) الذريعة ٢٠/٩٢ ، مقدّمة كنز العرفان ١/٩.
(٣) الذريعة ٢٠/٩٢.
(٤) الذريعة ٢٠/٩٢.
(٥) روضات الجنّات : ٥٧٧ ، مقدّمة كنز العرفان ١/٨.
(٦) مقدّمة كنز العرفان ، ١/٨.
(٧) روضات الجنّات : ٥٧٧.
(٨) مقدّمة كنز العرفان ١/٩.
الحسن العاملي التوليني(١) ، عالماً فاضلا ، تقيّاً ورعاً زاهداً(٢) ، وروى عن الشيخ السيوري(٣).
٦ ـ محمّد بن شجاع الأنصاري الشهير بابن القطّان(٤) ، وعدّ من تلامذة الشيخ السيوري ، وسجّل إجازته له في نهج العرفان في أحكام الإيمان في الأخلاق ، وذكر في أوّلها : (أبو عبدالله المقداد السيوري الأسدي مُتِّعنا بطول حياته ولا أُعدِمنا شمول بركاته عن جماعة أكملهم الشيخ الشهيد محمّد بن مكّي) (٥).
ثالثاً : مؤلّفاته(٦) :
خلّف الشيخ السيوري مجموعة من المصنّفات في مختلف صنوف المعرفة ، فقد كان محقّقاً ، منقّباً ، مدقّقاً ، ذا رأي بديع ، وأسلوب رفيع في الكتابة ، فأتقن تآليفه وكتبه أحسن إتقان ، وهي :
__________________
(١) الذريعة ١٨/٢٦ ، أعيان الشيعة ٧/١٦٢.
(٢) أعيان الشيعة ٧/١٦٢.
(٣) الذريعة ١٨/٢٦ ، أعيان الشيعة ٧/١٦٢.
(٤) الذريعة ٢١/١٩٩ ، أعيان الشيعة ٩/٣٦٣.
(٥) أعيان الشيعة ٩/٣٦٣.
(٦) لمزيد من المعلومات أنظر : الذريعة ١/١٧ ، ٢٥١ ، ٣٩٦ ، ٤٢٩ ، ٥١٥ ، ٢/٨٦ ، ٩٢ ، ٢٣٠ ، ٤٢٣ ، ٣/٧ ، ٣٦٠ ، ٤/٣١٥ ، ٤٦٣ ، ٥/٦٨ ، ٢١٢ ، ١٣/١٠٧ ، ١٤/٥٤ ، ١٦٣ ، ١٨/١٥٩ ، ٣٦١ ، ٢٠/٣٦٩ ، ٣٩٢ ، ٢١/٢٧٥ ، ٢٤/١٨٧ ، روضات الجنّات : ٥٧٧ ، مقدّمة كنز العرفان ١/١٠ ـ ١٤ ، القمّي ، الكنى والألقاب ٣/١٠.
١ ـ إرشاد الطالبين إلى شرح نهج المسترشدين في أصول الدين.
٢ ـ الأسئلة السيورية.
٣ ـ الأسئلة المقدادية.
٤ ـ الاعتماد في شرح واجب الاعتقاد في الأصول والفروع ، وهو من تصانيف العلاّمة الحلّي.
٥ ـ الأنوار الجلالية في شرح الفصول النصيرية.
٦ ـ النافع يوم الحشر ، ويسمّى (شرح الباب الحادي عشر).
٧ ـ تجويد البراعة في شرح تجريد البلاغة.
٨ ـ تفسير مغمضات القرآن.
٩ ـ الأدعية المهمّة المسمّاة بالأدعية الثلاثين (وهو الكتاب الذي بين يديك).
١٠ ـ التنقيح الرائع من المختصر النافع.
١١ ـ جامع الفوائد في تلخيص القواعد ، وهو تلخيص قواعد الشهيد.
١٢ ـ شرح ألفية الشهيد.
١٣ ـ شرح مبادىء الأصول الموسوم بنهاية المأمول.
١٤ ـ كنز العرفان في فقه القرآن.
١٥ ـ اللوامع الإلهية في المسائل الكلامية.
١٦ ـ مسألة في المتعة.
١٧ ـ رسالة في معنى الناصب.
١٨ ـ تنضيد القواعد الفقهية على مذهب الأمامية.


مقدّمة المؤلّف
قبل الشروع في الغرض المعهود مقدّمات نافعة في ذلك المقصود وما توفيقي إلاّ بالله عليه توكلّت وإليه أنيب :
الأولى : الدعاء لغة هو النداء(١) واصطلاحاً هَو مرادف للسؤال الذي هو طلب الأدنى من الأعلى على هيئة الخضوع والخشوع وعكسه وهو طلب الأعلى من الأدنى على وجه الاستعلاء ويسمّى أمراً ، وأمّا المساوي من مثله ، فذلك التماس ، وقد يقال في تعريف الدعاء أنّه استمداد السافل من العالي إفاضة خير وكمال أو دفع شرٍّ ووبال.
واتّفق الحكماء والمتكلّمون على جوازه وحسنه أمّا الحكماء فقالوا إنّ العلل العلوية وإن كانت علامة الفيض على الذوات القابلة لكن قبول الحوادث قد يتوقّف على حدوث استعداد مستند إلى حادث سابق فجاز أن يكون الدعاء الحادث علّة مقدّمه لحصول المطلوب وجوده وأمّا المتكلّمون فقالوا إنّ المطلوب قد يكون معلوماً وهو عدد حصوله لا محالة فالفائدة في الدعاء وطلبه هو التقرّب إلى الله سبحانه والانقطاع إليه وقد لا يكون معلوماً وقوعه
__________________
(١) لسان العرب ١٤/٢٦٠.
وحصوله ولكن جاز أن تكون إفاضته بالدعاء مشروطة لا يقال : إنّ شرط المطلوب حصوله كونه مصلحة ـ كما يجيء ـ وهو حكيم فلا يخلّ بالمصلحة ، فما الفائدة في الدعاء لأنّا نقول : جاز أن لا يكون مصلحة إلاّ مع الدعاء.
الثانية : يشترط في حسن الدعاء كون المطلوب مقدوراً للمدعوّ ، ممكن الوقوع ، غير مشتمل على مفسدة ، ويشترط حينئذ أن يكون الداعي عارفاً بالله تعالى وصفاته ، وأن يكون عالماً بصفات الأفعال وغاياتها وإلاّ لم يحسن الدعاء.
الثالثة : إنّ الدعاء له سبحانه وقد حثَّ عليه في كتابه العزيز فقال : قُلْ ما يَعْبَؤُا بِكُمْ رَبِّي لَوْ لا دُعاؤُكُم(١) وقال : وَاصْبِرْ نَفْسَكَ مَعَ الَّذِينَ يَدْعُونَ رَبَّهُمْ بِالْغَداةِ وَالْعَشِيِّ يُرِيدُونَ وَجْهَهُ(٢) وقال : ادْعُونِي أَسْتَجِبْ لَكُمْ(٣) وقال : وَإِذا سَأَلَكَ عِبادِي عَنِّي فَإِنِّي قَرِيبٌ أُجِيبُ دَعْوَةَ الدَّاعِ إِذا دَعانِ(٤) وقال رسول الله(صلى الله عليه وآله وسلم) : (الدُّعَاءُ سِلاحُ الْمُؤْمِنِ وَعَمُودُ الدِّينِ وَنُورُ السَّمَاوَاتِ وَالأَرْضِ) (٥) ، وقال الباقر : حدّثني أبي عليهالسلام قال : (مَا مِنْ شَيء أَحَبُّ إِلَى الله مِنْ
__________________
(١) سورة الفرقان ٢٥ : ٧٧.
(٢) سورة الكهف ١٨ : ٢٨.
(٣) سورة غافر ٤٠ : ٦٠.
(٤) سورة البقرة ٢ : ١٨٦.
(٥) عوالي اللئالي ٤/٩ ، مكارم الأخلاق : ٢٦٨ ، بحار الأنوار ٩٠/٢٩٤ ، وسائل الشيعة ٧/٣٨ ، مستدرك الوسائل ٥/١٦١.
أَنْ يُسْأَلَ وَيُطْلَبَ مَا عِنْدَهُ وَمَا أَحَدٌ أَبْغَضُ إِلَى اللَّهِ عَزَّ وَجَلَّ مِمَّنْ يَسْتَكْبِرُ عَنْ عِبَادَتِهِ وَلا يَسْأَلُ مَا عِنْدَهُ) (١). وكان الرضا عليهالسلام يقول : (عَلَيْكُمْ بِسِلاحِ الأنْبِيَاءِ فَقِيلَ وَمَا سِلاحُ الأنْبِيَاءِ؟ قَالَ : الدُّعَاءُ) (٢).
الرابعة : وينبغي للداعي أن يتطهّر ويخلص لله تعالى في الدعاء. قال أمير المؤمنين صلوات الله عليه وسلامه : (الدُّعَاءُ مَفَاتِيحُ النَّجَاحِ وَمَقَالِيدُ الْفَلاحِ وَخَيْرُ الدُّعَاءِ مَا صَدَرَ عَنْ صَدْر نَقِيّ وَقَلْب تَقِيّ وَفِي الْمُنَاجَاةِ سَبَبُ النَّجَاةِ وَبِالإخْلاصِ يَكُونُ الْخَلاصُ فَإِذَا اشْتَدَّ الْفَزَعُ فَإِلَى اللَّهِ الْمَفْزَعُ) (٣).
الخامسة(٤) : وينبغي الإلحاح في الدعاء ، قال رسول الله(صلى الله عليه وآله وسلم) : (رَحِمَ اللَّهُ عَبْداً طَلَبَ مِنَ اللَّهِ حَاجَةً فَأَلَحَّ فِي الدُّعَاءِ) (٥).
وينبغي أيضاً تقديم الدعاء قبل البلاء قال الصادق عليهالسلام : (مَنْ تَخَوَّفَ بَلاءً
__________________
(١) الكافي ٢/٤٦٦ ، عدّة الداعي : ٣٩ ، عوالي اللئالي ٤/١٩ ، مكارم الأخلاق : ٢٧٠ ، وسائل الشيعة ، ٧/٢٣.
(٢) الكافي ٢/٤٦٨ ، عوالي اللئالي ٤/١٩ ، مكارم الأخلاق : ٢٧٠ ، مهج الدعوات : ١٨ ، بحار الأنوار ٩٠/٢٩٥ ، وسائل الشيعة ٧/٣٩.
(٣) الكافي ٢/٤٦٨ ، عدّة الداعي : ١٧٧ ، المصباح : ٧٦٩ ، بحار الأنوار ٩٠/٣٤١.
(٤) لم يشر إليها الشيخ السيوري.
(٥) الكافي ٧/٥٨ ، عدّة الداعي : ٢٠٢ ، عوالي اللئالي ٤/٢٠ ، مكارم الأخلاق : ٢٧١ ، بحار الأنوار ٩٠/٣٧٠ ، ٣٧٥ ، وسائل الشيعة ٧/٦٠.
والحديث المذكور في المتن فيه بعض الزيادة والنقصان ، وقد ذكرته المصادر المتقدِّمة بهذه الصيغة وهو : (رحم الله عبداً طلب من الله عزّ وجلّ حاجته فألحّ في الدعاء أستجيب له أو لم يستجب له).
يُصِيبُهُ فَتَقَدَّمَ فِيهِ بِالدُّعَاءِ لَمْ يُرِهِ اللَّهُ ذَلِكَ الْبَلاءَ أَبَداً) (١). وقال زين العابدين عليهالسلام : (الدُّعَاءُ بَعْدَ مَا يَنْزِلُ الْبَلاءُ لاَ يُنْتَفَعُ بِهِ) (٢).
ويستحبّ إخفاء الدعاء ، قال الرضا عليهالسلام : (دَعْوَةُ الْعَبْدِ سِرّاً دَعْوَةً وَاحِدَةً تَعْدِلُ سَبْعِينَ دَعْوَةً عَلانِيَةً) (٣).
ويستحبّ البكاء وإن لم يكن فالتباكي. روى سعيد بن يسار(٤) عن الصادق عليهالسلام قال : سألته عليهالسلام إنِّي أَتَبَاكَى فِي الدُّعَاءِ وَلَيْسَ لِي بُكَاءٌ قَالَ : نَعَمْ وَلَوْ مِثْلَ رَأْسِ الذُّبَابِ(٥).
__________________
(١) فلاح السائل : ٢٩ ، مكارم الأخلاق : ٢٦٩ ، ٣٨٩ ، عدّة الداعي : ١٨٢ بحار الأنوار ٩٠/٢٩٧ ، ٢٩٩ ، ٣٨١ ، وسائل الشيعة ٧/٤١ ، مستدرك الوسائل ٥/١٨٠. وهناك سقط في أصل الحديث فحسبما جاء بالمصادر المتقدّمة : (من تخوّف بلاء يصيبه فيقوم فيه بالدعاء لم يره الله ذلك البلاء أبداً).
(٢) الكافي ٢/٤٧٢ ، عدّة الداعي : ١٨٢ ، مكارم الأخلاق : ٢٧١ ، بحار الأنوار ٩٠/٣١٤ ، وسائل الشيعة ٧/٤١. وأصل الحديث حسبما ذكرته المصادر المتقدِّمة الذكر : (الدعاء بعدما ينزل البلاء لا ينتفع به).
(٣) الكافي ٢/٤٧٦ ، عدّة الداعي : ١٥٦ ، فلاح السائل : ٣٦ ، ثواب الأعمال : ١٦٠ ، مكارم الأخلاق : ٢٧٠ ، بحار الأنوار ٩٠/٣١٨ ، ٣٢٣ ، ٣٤٠ ، ٩٢/١٦٤ ، وسائل الشيعة ٧/٦٣ ، مستدرك الوسائل ، ١/١١٨ ، ٥/٩٦.
(٤) سعيد بن يسار بن عجيل الضبعي مولى بني ضبيعة ، كوفي ، ثقة ، روى عن الإمام الصادق والإمام الرضا عليهماالسلام، له كتاب ، أنظر رجال البرقي : ١٥ ، رجال الكشي : ٣٣٠، رجال النجاشي : ١٨١ ، رجال الطوسي : ٢١٣ ، رجال العلاّمة الحلّي : ٨٠ ، رجال ابن داود : ١٧٢.
(٥) الكافي ٢/٤٨٣ ، ٣/٣٠١ ، الاستبصار ١٠/٤٠٧ ، مكارم الأخلاق : ٣١٧ ، عدّة الداعي : ١٧٣ ـ ١٧٤ ، بحار الأنوار ٩٠/٣٣٤ ، ٣٣٦ ، وسائل الشيعة ٧/٧٤ ـ ٧٥ ، مستدرك الوسائل ٥/٢٠٧.
وينبغي تقديم الثناء على الله
سبحانه وتعالى والمدحة له جلّ شأنه والاعتراف بالذنب ، ثمّ المسألة ، قال الصادق عليهالسلام : «إِنَّمَا هِيَ الْمِدْحَةُ
ثُمَّ الثَّنَاءُ ثُمَّ الإِقْرَارُ بِالذَّنْبِ»(١) ، وكيفية الثناء ما
قاله عليهالسلام : يَا أَجْوَدَ مَنْ
أَعْطَى وَيَا خَيْرَ مَنْ سُئِلَ وَيَا أَرْحَمَ مَنِ اسْتُرْحِمَ يَا وَاحِدُ يَا
أَحَدُ يَا صَمَدُ يَا مَنْ لَمْ يَلِدْ وَلَمْ يُولَدْ وَلَمْ يَكُنْ لَهُ كُفُواً
أَحَدٌ يَا مَنْ لَمْ يَتَّخِذْ صَاحِبَةً وَلا وَلَداً يَا مَنْ يَفْعَلُ مَا يَشَاءُ
وَيَحْكُمُ مَا يُرِيدُ وَيَقْضِي مَا أَحَبَّ يَا مَنْ يَحُولُ بَيْنَ الْمَرْءِ وَقَلْبِهِ
يَا مَنْ هُوَ بِالْمَنْظَرِ الأعْلَى يَا مَنْ لَيْسَ كَمِثْلِهِ شَيَْءٌ يَا
حَكِيمُ يَا سَمِيعُ يَا بَصِيرُ صَلِّ عَلَى مُحَمَّد وَآلِهِ(٢). واذكر حاجتك. وينبغي تقديم الصلاة على النبيّ
وآله قبل أن تذكر الحاجة ، قال عليهالسلام : (لا يَزَالُ الدُّعَاءُ
مَحْجُوباً حَتَّى يُصَلَّى عَلَى النبيّ مُحَمَّد وَآلِه صلوات الله وسلامه عليهم)
(٣). السادسة
: الدعاء وذكر الله تعالى وذكره حسن على كلّ حال فقد ورد __________________ (١) الكافي ٢/٨٤ ،
مهج الدعوات : ٢٣ ، عدّة الداعي : ١٦١ ، بحار الأنوار ٩٠/٣١٢ ، المصباح : ٧٦٦ ، وسائل
الشيعة ٧/٨٠ ، مستدرك الوسائل ٥/٢١١. (٢) الكافي ٢/٥٦٨
، التهذيب ٣/٨٥ ، الإقبال : ١٧٣ ، عدّة الداعي : ١٦١ ، بحار الأنوار ٩١/٦٨ ، المصباح
: ٥٧٢ ، وسائل الشيعة ٧/٧٩ ، مصباح المتهجّد : ٥٩٣ ، مكارم الأخلاق : ٢٧٣. (٣) الكافي ٢/٤٩١ ،
الأمالي : ٦٣٣ ، الدعوات : ٣١ ، عدّة الداعي : ١٦٦ ، مكارم الأخلاق : ٢٧٤ ، الصراط
المستقيم ٢/١١٨ ، كفاية الأثر : ٣٩ ، بحار الأنوار ٩٠/٣١٢ ـ ٣١٣ ، مستدرك الوسائل ٥/٣٥٤.
عن موسى عليهالسلام أنّه قال : يَا رَبِّ إِنِّي أَكُونُ فِي أَحْوَال أُجِلُّكَ أَنْ أَذْكُرَكَ فِيهَا فَقَالَ يَا مُوسَى اذْكُرْنِي عَلَى كُلِّ حَال(١).
لكن مراعاة الأماكن الشريفة أولى. قال بعض الحكماء : اجتماع القلوب بإخلاص النيّات في بيوت العبادات تحلّ ما عقدته الأفلاك الدائرات. وكذا مراعاة الأوقات الشريفة. قال أمير المؤمنين عليهالسلام : (اغْتَنِمُوا الدُّعَاءَ عِنْدَ أَرْبَع عِنْدَ قِرَاءَةِ الْقُرْآنِ وَعِنْدَ الأذَانِ وَعِنْدَ نُزُولِ الْغَيْثِ وَعِنْدَ الْتِقَاءِ الصَّفَّيْنِ لِلشَّهَادَةِ) (٢) ، وعن الصادق عليهالسلام : (اطْلُبُوا الدُّعَاءَ فِي أَرْبَعِ سَاعَات عِنْدَ هُبُوبِ الرِّيَاحِ وَزَوَالِ الأفْيَاءِ وَنُزُولِ الْقَطْرِ وَأَوَّلِ قَطْرَة مِنْ دَمِ الْقَتِيلِ الْمُؤْمِنِ فَإِنَّ أَبْوَابَ السَّمَاءِ تُفَتَّحُ عِنْدَ هَذِهِ الأشْيَاءِ) (٣). وعنه عليهالسلام : (يُسْتَجَابُ الدُّعَاءُ فِي أَرْبَعَةِ مَوَاطِنَ فِي الْوَتْرِ وَبَعْدَ الْفَجْرِ وَبَعْدَ الظُّهْرِ وَبَعْدَ الْمَغْرِبِ) (٤). وعنه عليهالسلام : (إِذَا رَقَّ أَحَدُكُمْ فَلْيَدْعُ فَإِنَّ الْقَلْبَ لا يَرِقُّ حَتَّى يَخْلُصَ) (٥). وورد أيضاً عنهم عليهالسلام : (إنّ
__________________
(١) التهذيب ١/٢٧ ، وسائل الشيعة ١/٣١٢ ، علل الشرائع ١/٦٧ ، بحار الأنوار ١٣/٦٤.
(٢) الكافي ٢/٤٧٧ ، أمالي الصدوق : ١٠٩ ، ٢٦٥ ، روضة الواعظين : ٢/٣٢٦ ، الجعفريّات : ٢٣٥ ، دعائم الإسلام ١/٣٧١ ، مكارم الأخلاق : ٢٧١ ، بحار الأنوار ٩٠٠/٣٤٥ ، وسائل الشيعة ٧/٦٤ ، مستدرك الوسائل ٧/٦٤.
(٣) الكافي ٧/٤٧٦ ـ ٤٧٧ ، مكارم الأخلاق : ٢٧١ عدّة الداعي : ٥٤ ، بحار الأنوار ٩٠/٣٤٤ وسائل الشيعة ٧/١٤.
(٤) الكافي ٢/٥٩٣ ، التهذيب ٢/١١٤ ، الاختصاص : ٢٢٣ ، عدّة الداعي : ٩٧ ، وسائل الشيعة ، ٧/٧٢ ، بحار الأنوار ٩٠/٣٤٥.
(٥) الكافي ٢/٤٧٧ ، عدّة الداعي : ١٧٩ ، عوالي اللئالي ٤/٢١ ، مكارم الأخلاق : ٢٧١ ، بحار الأنوار ٩٠/٣٤٥ وسائل الشيعة ٧/٧٢.
حَالَةَ الزَّوَالِ تُفَتَّحُ أَبْوَابُ السَّمَاءِ) (١) فينبغي اغتنام الدعاء حينئذ. وكذا ورد : (الدُّعَاءِ بَيْنَ الأَذَانِ وَالإِقَامَة لاَ يُرَدُّ) (٢) خصوصاً إذا كان ساجداً.
السابعة : ينبغي للداعي أن لا يخصّ نفسه بالدعاء بل يعمّمه خصوصاً للغائب. قال رسول الله(صلى الله عليه وآله) : (إِذَا دَعَا أَحَدُكُمْ فَلْيَعُمَّ فَإِنَّهُ أَوْجَبُ لِلدُّعَاءِ) (٣). وعنه (صلى الله عليه وآله) : (إِنَّ دُعَاءَ الْمُؤْمِنِ لأخِيهِ بِظَهْرِ الْغَيْبِ مُسْتَجَابٌ) (٤). وروي أَنَّ اللَّهَ سبحانهُ أوحى إلى موسى عليهالسلام : ادْعُنِي عَلَى لِسَانِ غَيْرِكَ(٥). وعنه عليهالسلام أنّه سبحانه
__________________
(١) لايوجد نصّ هذا الحديث ، ولكن ما جاء عن الأئمّة عليهمالسلام شيء يطابق المضمون في المتن ، فعن الإمام الصادق عليهالسلام قال : «كَانَ أَمِيرُ الْمُؤْمِنِينَ عليهالسلام لا يُقَاتِلُ حَتَّى تَزُولَ الشَّمْسُ وَيَقُولُ تُفَتَّحُ أَبْوَابُ السَّمَاءِ وَتُقْبِلُ الرَّحْمَةُ وَيَنْزِلُ النَّصْرُ وَيَقُولُ هُوَ أَقْرَبُ إِلَى اللَّيْلِ وَأَجْدَرُ أَنْ يَقِلَّ الْقَتْلُ وَيَرْجِعَ الطَّالِبُ وَيُفْلِتَ الْمُنْهَزِمُ» ، وهناك عدد من الروايات بمثل المعنى المتقدم. للاطلاع انظر : الكافي ٥/٢٨ ، من لايحضره الفقيه ١/٢٢٤ ، غيبة النعماني : ٢٧٦ ، تحف العقول : ١٠٧ ، علل الشرائع ٢/٦٠٣ ، بحار الأنوار ١٠/٩٤ ، ٣٣/٤٥٣ ، وسائل الشيعة ٤/١٦٤ ، ٧/٦٥ ، ١٥/٦٣.
(٢) ورد عن الرسول(صلى الله عليه وآله) والأئمّة عليهمالسلام ما ذكره الشيخ السيوري في المتن من استجابة الدعاء بين الأذان والإقامة وخصوصاً إذا كان ساجداً للاطلاع انظر : البلد الأمين : ٦ ، بحار الأنوار ٨١/١٥٣ ، ١٧٨ ـ ١٧٩ ، وسائل الشيعة ٥/٤٠١ ، مستدرك الوسائل ٤/٣٢.
(٣) الكافي ٧/١٠٦ ، أعلام الورى : ٣٩٤ ، ثواب الأعمال : ١٦٢ ، مهج الدعوات : ٢٦ ، عدّة الداعي : ١٥٧ ، بحار الأنوار ٩٠/٣١٣ ،٣.
(٤) الجعفريّات : ١٩٥ ، وسائل الشيعة ١/١٠٩ ، بحار الأنوار /٣٨٣ ، مستدرك وسائل الشيعة ٥/٢٤٣.
(٥) عدّة الداعي : ١٣١ ، عوالي اللئالي ٤/٢١ ، وسائل الشيعة ٧/١٠٩ ، بحار الأنوار ٩٠/٣٦٠.
قال : يا مُوسَى ادْعُنِي عَلَى لِسَان لَمْ تَعْصِنِي بِهِ قطّ فَقَالَ : يَا رَبِّ أَنَّى لِي بِذَلِكَ قَالَ ادْعُنِي عَلَى لِسَانِ غَيْرِكَ(١).
وينبغي رفع اليدين حالة الدعاء لأنّه كفاية عن الطلب. وسأل أبو بصير الصادق عليهالسلام عن الدعاء ورفع اليدين فقال : (أَمَّا التَّعَوُّذُ فَتَسْتَقْبِلُ الْقِبْلَةَ بِبَاطِنِ كَفَّيْكَ وَأَمَّا الدُّعَاءُ فِي الرِّزْقِ فَتَبْسُطُ كَفَّيْكَ وَتُفْضِي بِبَاطِنِهِمَا إِلَى السَّمَاءِ وَأَمَّا التَّبَتُّلُ فَإِيمَاءٌ بِإِصْبَعِكَ السَّبَّابَةِ وَأَمَّا الابْتِهَالُ فَرَفْعُ يَدَيْكَ تُجَاوِزُ بِهِمَا رَأْسَكَ وَدُعَاءُ التَّضَرُّعِ أَنْ تُحَرِّكَ إِصْبَعَكَ السَّبَّابَةَ مِمَّا يَلِي وَجْهَكَ) (٢).
ولنقتصر في المقدِّمات على هذا القدر ، ففيه كفاية.
الدعاء الأوّل
عن النبيّ(صلى الله عليه وآله) دعا به الصادق عليهالسلام عند دخوله على المنصور العبّاسي حين دعاه للشكّ به ، وقال من دعا به صباحاً كان في أمان الله تعالى إلى الصباح وهو(٣) :
__________________
(١) عدّة الداعي : ١٣١ ، عوالي اللئالي ٤/٢١ ، وسائل الشيعة ٧/١٠٩ ، بحار الأنوار ٩٠/٣٤٢.
(٢) الكافي ٢/٤٨٠ ـ ٤٨١ ، عدّة الداعي : ٤٩ ـ ٥٠ ، وسائل الشيعة ٧/٤٩ ، بحار الأنوار ٨٢/٢٠٥.
(٣) مهج الدعوات : ١٩ ـ ٢٢ ، بحار الأنوار ٨٣/٣٠١ ، المصباح : ٢٣٦.
قال الإمام الصادق عليهالسلام عن هذا الدعاء : (هذا حرز جليل ودعاء عظيم نبيل من قرأه
بِسْمِ اللهِ الرَّحْمنِ الرَّحيم
اَلْحَمْدُ للّهِ الَّذي هَداني لِلإِسلامِ وَأَكْرَمَني بِالإِيمانِ وَعَرَّفَني الحَقَّ الَّذي عَنْهُ يُؤفَكُون وَاَلنَبَّأَ اَلْعَظيمَ الَّذي هُمْ فيهِ مُخْتَلِفُونَ وَسُبْحانَ اللهِ الَّذي رَفَعَ السَّماءَ بِغَيْرِ عَمَد تَرَونَها وَأنْشَأ جَنّاتِ الَمَأوى بِلا أَمَد تَلْقَوْنَها لا إِلهَ اِلاَّ اللّهُ السّابِغُ النِعَّمَةَ الدّافِعُ النِقمَةَ الواسِعُ الّرَّحْمَةَ وَاللّهُ أَكْبَرُ ذُو السُّلطانِ اَلمَنيعِ وَالإنْشاءِ اَلبَديعِ وَالشَّأنِ الرَّفيعِ وَالحِسابِ السَّريعِ اَللّهُمَّ صَلِّ على مُحَمَّد عَبْدِكَ وَرَسُولِكَ وَنَبِّيك وَأَمينِكَ وَشَهيدِك التَّقيِّ النَّقِيِّ البَشير النَّذيرِ السِّراجِ المُنيرِ وَآلِهِ الطَّيِّبينَ(١) الأَخيارِ ما شاءَ اللّهُ تَقَرُّباً إلَى اللّه ما شاء اللّهُ تَوَجُّهاً(٢) إلَى اللهِ ما شاءَ اللّه تَلَطُّفاً باللّهِ ما شاءَ اللّهُ ما يَكُن مِنْ نِعمَة فَمِنَ اللهِ ما شاءَ اللّهُ لا يَصرِفُ السُّوءَ اِلاَّ اللّهُ ما شاءَ اللّهُ لا يَسُوقُ الخَيْرَ إِلاَّ اللّهُ ما شاءُ اللّهُ لا قُوَّةَ إِلاَّ باللّهِ أُعُيذُ نَفسي وَشَعْري وَبَشَري وَأَهلي وَمالي وَوَلَدي وَذُرِيَّتي وَديني وَدُنْياي وَما
__________________
صباحاً كان في أمان الله إلى العشاء ومن قرأه عشاءاً كان في حفظ الله تعالى إلى الصباح وقد علّمنيه أبي باقر علم الأوّلين والآخرين عن أبيه سيّد العابدين عن أبيه سيّد الشهداء عن أبيه سيّد الأوصياء عن محمّد سيّد الأنبياء صلوات الله عليه وعلى آله الطاهرين استخرجه من كتاب الله العزيز الذي لايأتيه الباطل بين يديه ولا من خلفه تنزيل من حكيم حميد) ، مهج الدعوات : ١٩ ـ ٢٠.
وقال عنه الشيخ الكفعمي : إنّه دعاء يوم الإثنين للإمام علي عليهالسلام ، المصباح : ١١٢.
(١) نصّ نسخة المخطوطة وآل محمّد ، ورقة رقم ٦.
(٢) نصّ نسخة المخطوطة تقرباً الأصوب ماذكر في المتن ، ورقة رقم ٦.
رَزَقَني رَبّي وَما أُغْلِقَتْ عَلَيْهِ أَبْوابي وَأَحاطَت بِه جُدْراني وَما أَتَقَلَّبُ فيهِ مِنْ نِعَمِه وَاِحسانِه وَجَميع إخواني وَأَقربائي وَقَراباتي مِنَ المُؤمنينَ وَالمُؤمِناتِ باللّهِ العَظِيم وَبِأَسْمائِهِ التَامَّةِ العَامَّةِ الكامِلَةِ الشّافِيَةِ الفاضِلَةِ المُبارَكَةِ المُنيفَةِ المُتَعالِيَةِ الزّاكِيَةِ الشَّريفَةِ الكَريمَةِ الطّاهِرَةِ العَظيمَةِ المَخزُونَةِ المَكنُونَةِ الَّتي لا يُجاوِزُهُنَّ بَرٌّ ولا فاجِرٌ وَبِأُمِّ الكِتابِ وَفاتِحَتِه وَخاتِمَتِه وَما بَيْنَهُما مِنْ سُورَة شَريفَة وَآيَة مُحْكَمَة وَشِفاء وَرَحْمَة وَعَوذَة وَبَرَكَة وَبِالتَّوراةِ وَالإنْجِيلِ وَالزَّبُورِ وَالفُرْقانِ وَبِصُحُفِ إبراهيمَ وَموسى وبِكُلِّ كِتاب أَنزَلَهُ اللّهُ وبِكُلِّ رَسُول أَرْسَلَهُ اللّهُ وَبِكُلِّ حُجَّة أَقامَهَا اللّهُ وَبِكُلِّ بُرْهان أَظهَرَهُ اللّهُ وَبِكُلِّ آلاءِ اللهِ وَعِزَّةِ اللهِ وَعَظَمَةِ اللهِ وَقُدرَةِ اللهِ وَسُلطانِ اللهِ وَجَلالِ اللهِ وَمَنْعِ اللهِ وَمَنِّ اللهِ وَعَفْوِ اللهِ وَحِلْمِ اللهِ وَحِكْمَةِ اللهِ وَغُفْرانِ اللهِ وَمَلائِكَةِ اللهِ وَكُتُبِ اللهِ وَرُسُلِ اللهِ وَأَنْبِياءِ اللهِ وَمُحَمَّد رَسُولِ اللهِ وَأَهْلِ بَيْتِ رَسُولِ اللهِ صَلَّى اللّهُ عَلَيْهِ وَعَلَيْهُم أَجْمَعينَ مِن غَضَبِ اللهِ وَسَخَطِ اللهِ وَنَكالِ اللهِ وَعِقابِ اللهِ وَأَخْذِ اللهِ وَبَطْشِه وَاجْتِياحِه وَاِجتِثاثِه وَاِصْطِلامِه وَتَدْميره وَسطَواتِه وَنَقِمَتِه وَجَميع مَثُلاتِه وَمِنْ إِعراضِه وَصُدُودِه وَتَنْكيلِه وَتَوكيلِه وَخِذْلانِه وَدَمْدَمَتِه وَتَخْلِيَتِه وَمِنَ الكُفْرِ والنِّفاقِ وَالشَّكِ وَالشِّرْكِ وَالحَيْرَةِ في دينِ اللهِ وَمِنْ شَرِّ يَوْمِ النُّشُورِ وَالحَشْرِ وَالمَوقِفِ وَالحِسابِ وَمِنْ شَرِّ كِتاب قَدْ سَبَقَ وَمِنْ زَوالِ النِّعْمَة وَتَحويلِ العافِيَةِ وَحِلُولِ النَّقِمَةِ وَمُوجِباتِ الهَلَكَةِ وَمِنْ مَواقِفِ الخِزْيِ وَالفَضيحَةِ في الدُّنْيا والآخِرَةِ وَأَعُوذُ باللّهِ العَظيمِ مِنْ هَوىً مُرْد وَقَرين مُلْه وَصاحِب مُسْه وَجار مُوذ وغِنىً مُطْغ وَفَقْر مُنْس وَقَلْب لا يَخْشَعُ وَصَلوة لا تُرْفَعُ وَدُعاء لا يُسْمَعُ وَعَيْن لا
تَدْمَعُ وَنَفْس لا تَقْنَعُ وَبَطْن لا يَشْبَعُ وَعَمَل لا يَنْفَعُ وَاِستِغاثَة لا تُجابُ وَغَفْلَة وَتَفريط يُوجِبانِ الحَسْرَةَ وَالنَّدامَةَ وَمِنَ الرِّياءِ وَالسُّمعَةِ وَالشَّكّ وَالعَمى في دينِ اللهِ وَمِنْ نَصْب وَاجْتِهاد يُوجِبانِ العَذابَ وَمِنْ مَرَدّ إلَى النّارِ وَمِنْ ضَلَعِ الدَّيْنِ وَغَلَبَةِ الرِّجالِ وَسُوءِ المَنْظَرِ في الدّينِ وَالنَّفْسِ وَالأهْلِ وَالمالِ وَالوَلَدِ وَالإخوانِ وَعِنْدَ مُعايَنَةِ مَلَكِ المَوْتِ وَأَعُوذُ بِاللّهِ العَظيمِ مِنَ الغَرَقِ وَالحَرَقِ والشَرَقِ والسَرَقِ وَالهَدْمِ وَالخَسْفِ وَالمَسْخِ وَالحِجارَةِ والصَّيْحَةِ وَالزَلازِلِ وَالفِتَنِ وَالعَيْنِ وَالصَواعِقِ وَالبَرْدِ وَالقَوَدِ(١) وَالقَرَدِ وَالجُنُونِ وَالجُذامِ وَالبَرَصِ وَأَكلِ السَّبُعِ وَميتَةِ السُوءِ وَجَميعِ أَنواعِ البَلايا في الدُّنيا وَالآخِرَةِ وَأَعُوذُ بِاللّهِ العَظيمِ مِنْ شَرِّ السّامَّةِ والهامَّةِ وَاللامّةِ وَالخاصَّةِ وَالعامَّةِ وَمِنْ شَرِّ أَحْداثِ النَّهارِ وَمِنْ شَرِّ طَوارِقِ اللَّيْلِ إِلاّ طارِقاً بِخَيْر يا رَحْمنُ وَمِنْ دَرَكِ الشَقاءِ وَسُوءِ القَضاءِ وَجَهْدِ البَلاءِ وَشَماتَةِ الأَعداءِ وَتَتابُعِ العَناءِ وَالفَقْرِ إِلَى الأَكفاءِ وَسُوءِ المَماتِ وَالمَحيا وَسوءِ المُنْقَلَبِ وَأَعُوذِ باللّهِ العَظيمِ مِنْ شَرِّ إِبليسَ وَجُنودِه وَأَعوانِه وَأَتباعِه وَأَشياعِهِ(٢) وَمِنْ شَرِّ الجِنِّ وَالإِنسِ وَمِنْ شَرَِ الشَّيطانِ وَمِنْ شَرِّ السُّلطانِ وَمِنْ شَرِّ كُلِّ ذي شَرّ وَمِنْ شَرِّ ما أَخافُ وأَحذَرُ وَمِنْ شَرِّ فَسَقَةِ العَرَبِ وَالعَجَمِ وَمِنْ شَرِّ ما هَجَمَ أو دَهَمَ أو أَلَمَّ وَمِنْ شَرِ كُلِّ سَقَم وَهَمّ وَغَمّ وَآفة وَنَدَم وِمِنْ شَرِّ ما في اللَّيِل وَالنَّهارِ وَالبَرِّ وَالبحارِ وَمِنْ شَرِّ الفُسّاقِ وَالدُعّارِ وَالفُجّارِ وَالحُسّادِ وَالسُحّارِ وَالجَبابِرَةِ والأشرارِ وَمِنْ شَرِّ ما يَنْزِلُ من السَّماءِ وَما يَعرُجُ
__________________
(١) نصّ النسخة المخطوطة (والقواد) الأصوب ما ذكر في المتن ، ورقة رقم ٧.
(٢) نصّ نسخة المخطوطة [وأشياعه وأتباعه] الأصوب ما ذكر في المتن ، ورقة رقم ٧.
فيها وَمِنْ شَرِّ ما يَلِجُ في الأرْضِ وَما يَخْرُجُ مِنها وَمِنْ شَرِّ كُلِّ دابَة رَبّي آخِذٌ بِناصِيَتِها إنَّ رَبّي عَلى صِراط مُستَقيم وَأَعُوذُ بِاللّهِ العَظيم من شَرِّ ما استَعاذَ مِنْهُ المَلائكَةُ المُقَرَّبُونَ وَالأنْبِياءُ المُرْسَلُونَ وَالشُّهَداءُ وَعِبادُكَ الصّالِحُونَ وَمُحَمَّدٌ وَعَلِيٌّ وَفاطِمَةُ وَالحَسَنُ وَالحُسَيْنُ وَالأئِمّةُ المَهْدِيُّونَ وَالأوْصِياءُ وَالحُجَجُ المُطَهَّروُن عَلَيْهِمُ السَّلامُ وَرَحْمَةُ اللهِ وَبَرَكاتُهُ وَأَسْألُكَ أَنْ تُعْطِيَني مِنْ خَيِرِ ما سَألُوكَهُ وَأَنْ تُعيذَنَي مِنْ شَرَّ ما استعاذَوا بِكَ مِنْهُ وَأَسْأَلُكَ مِنَ الخَيْرِ كُلِّه عاجِلِه وَآجِلِه ما عَلِمْتُ مِنْهُ وَما لَمْ أَعْلَم وَأَعُوذُ بِكَ مِنْ هَمَزاتِ الشَّياطين وَأَعُوذُ بِكَ رَبِّ أَنْ يَحْضُرُونِ اَللّهُمَّ مَنْ أرادني في يَومي هذا وفيما بَعدَهُ مِنَ الأيّامِ مِنْ جَمِيعِ خَلْقِكَ كُلِّهِم مِنَ الجِنِّ وَالإنْسِ قَريب أو بَعيد ضَعيف أو شَديد بِشَرّ أو مَكرُوه أو مساءَة بِيَد أَو بِلِسان أَو بِقَلْب فَأَحْرِجْ صَدْرَهُ وَأَلْجِمْ فاهُ وَأَفْحِمْ لِسانَهُ وَاسْدُدْ سَمْعَهُ وَاقمَحْ بَصَرَهُ وَارْعَبْ قَلْبَهُ وَاشْغَلْهُ بِنَفْسِه وَأَمِتْهُ بِغَيْظِه وَاكْفِناهُ (١) بِما شِئتَ وَكَيْفَ شِئْتَ وَأَنّى شِئْتَ بِحَولِكَ وَقوّتِكَ إنَّكَ عَلى كُلِّ شَيء قَديرٌ اَللّهُمَّ اكفِني شَرَّ مَنْ نَصَبَ لي حَدَّهُ وَاكفِني مَكْرَ المَكَرَةِ وَأَعِنّي عَلى ذلِكَ بالسَّكينَةِ والوَقارِ وَأَلبِسْني دِرْعَكَ الحَصينَةَ وَأَحيِني في سِترِكَ الواقي وأَصلِح لي كُلَّهُ أَصْبَحْتُ في جِوارِ اللهِ مُمْتَنِعاً وَبِعِزَّةِ اللهِ الّتي لا تُرامُ مُحتَجِباً وَبِسُلْطانِ اللهِ المَنيعِ مُعتَصِماً مُتَمَسِّكاً وَبِأَسْماءِ اللهِ الحُسْنى كُلِّها عائِذاً أَصْبَحْتُ في حِمَى اللهِ الَّذي لا يُستَباحُ وَفي ذِمَّةِ اللهِ الَّتي لا تُخفَرُ وَفي حَبْلِ اللهِ الَّذي لا يُجْذَمُ
__________________
(١) نصّ نسخة المخطوطة [وأكفنيه] الأصوب ما ذكر في المتن، ورقة رقم ٨.
وَفي جِارِ اللهِ الَّذي لا يُسْتَضامُ وَفي عَوْنِ اللهِ الَّذي لا يُخذَلُ اَللّهُمَّ اِعْطِف عَلَيْنا قُلُوبَ عِبادِكَ وَإمائكَ وَأَوْلِيائِكَ بِرَأفَة مِنْكَ وَرَحْمَة إنَّكَ أَرحَمُ الرّاحمينَ حَسبِيَ اللّهُ وَكَفى سَمِعَ اللّهُ لِمَنْ دَعا لَيْسَ وَراءَ اللهِ مُنْتَهى وَلا دُونَ اللهِ مَلْجَأٌ مَنْ اعْتَصَمَ بِاللّهِ نَجا كَتَبَ اللّهُ لأغْلِبَّنَ أَنَا وَرُسُلي إنَّ اللّهَ قَوِيٌّ عَزيزٌ فَاللّهُ خَيْرٌ حافِظاً وَهُوَ أَرْحَمُ الرّاحِمينَ وَما تَوفيقي اِلاّ بِاللّهِ [عَلَيْهِ تَوَكَّلْتُ وَإلَيْهِ أُنيبُ فَإنْ تَوَّلَوْا فَقُلْ حَسْبِيَ اللّهُ لا إلهَ إلاَ هُوَ عَلَيْهِ تَوَكَّلْتُ وَهُوَ](١) رَبُّ العَرْشِ العَظيم شَهِدَ اللّهُ أنَّهُ لا إلهَ إلاّ هُوَ وَالمَلائِكَةُ وَأُولُوا العِلْمِ قائِماً بِالقِسْطِ لا إلهَ إلاّ هُوَ العَزيزُ الحَكيمُ إنَّ الدّينَ عِنْدَ اللهِ الإسْلامُ [وَأنَا عَلى ذلِكَ مِنَ الشّاهِدينَ](٢)تَحصَّنَتُ بِاللّهِ العَظيمِ وَاستَعصَمْتُ بِالحَيِّ الَّذي لا يَمُوتُ وَرَمَيْتُ كُلَّ عَدوّ لَنا بِلا حَوْلَ وَلا قُوَّةَ اِلاّ بِاللّهِ العَلِيِّ العَظيم وَصَلَّى اللّهُ عَلى سَيّدِنا مُحَمَّد وَآلهِ الطَيِّبينَ الطّاهِرينَ.
الدعاء الثاني
عن النبيّ (صلى الله عليه وآله) قال : لو دعي بهذه الأسماء على صفائح من حديد لذاب الحديد بإذن الله تعالى ، وقال عليهالسلام : والذي بعثني بالحقِّ لو أنّ رجلاً بلغ به الجوع والعطش شدّة ثمّ دعا بهذه الأسماء لسكن عنه الجوع والعطش ، والذي
__________________
(١) سقطت من نصّ نسخة المخطوطة ، ورقة رقم ٩.
(٢) سقطت من نصّ نسخة المخطوطة، ورقة رقم ٩.
بعثني بالحقّ نبيّاً لو دعي بهذا الدعاء على مجنون لأفاق من جنونه ، ولو دعت بهذا الدعاء امرأة قد عسر عليها الولد لسهّل الله ذلك عليها ولو دعا به امرءٌ في مدينة والمدينة تحترق ومنزله في وسطها لنجا منزله ولو أنّ رجلاً دعا به أربعين ليلة من ليالي الجمعة لغفر الله له كلّ ذنب بينه وبين الله ولو فجر بأمّه لغفر الله له والذي بعثني بالحقِّ ما دعا به مغموم إلاّ صرف الله الكريم عنه غمّه في الدنيا والآخرة برحمته ، وما دعا به أحد عند سلطان جائر قبل أن يدخل عليه وينظره إلاّ جعل الله ذلك السلطان طوعاً له إن شاء الله وهو هذه الأسماء(١) :
بِسْمِ اللهِ الرَّحْمنِ الرَّحيم
اَللّهُمَّ إنّي أَسْألُكَ يا مَنْ احْتَجَبَ بِشُعاعِ نُورِه عَنْ نَواظِرِ خَلْقِهِ يا مَنْ
__________________
(١) مهج الدعوات : ٧٦ ـ ٧٧ ، البلد الأمين : ٣٧٥ ـ ٣٧٦ ، المصباح : ٢٧٥ ـ ٢٧٦ ، بحار الأنوار ٩١/٤٠٣ ـ ٤٠٤.
وقد سأل سلمان الفارسي الرسول(صلى الله عليه وآله) ، قال يا رسول الله بأبي أنت وأمّي ألا أعلّمه الناس ، قال : يا أبا عبد الله يتركون الصلاة ويركبون الفواحش ويغفر لهم ولأهل بيتهم وجيرانهم ومن في مسجدهم ولأهل مدينتهم بهذه الأسماء ، انظر كذلك المصادر المتقدّمة.
وقد عقّب السيّد ابن طاووس على هذا الدعاء بقوله : ((وهذا الدعاء ماردّت تلاوته طلباً للسلامة يوم الثلاثاء عند شدّة الابتلاء عند البلايا فظفرنا بإجابة الدعاء وبلوغ الرجاء وكفينا شرّ الحسّاد ببلوغ المراد إن شاء الله تعالى)) أنظر : مهج الدعوات : ٧٧.
ويسمّى هذا الدعاء بدعاء الحجب المصباح : ٢٧٥.
تَسَربَلَ بِالجَلالِ وَالعَظَمَةِ وَاشْتَهَرَ بِالتَّجَبُّرِ(١) في قُدْسِه يا مَنْ تَعالى بِالجَلالِ وَالكِبرِياء في تَفَرُّدِ مَجْدِهِ يا مَنْ انقادَتِ الأُمُورُ بِأَزِمَّتِها طَوْعاً لأَمْرِه يا مَنْ قامَتِ السَّمواتُ وَالأَرَضُونَ مُجيبات لِدَعْوَتِه يا مَنْ زَيَّنَ السَّماءَ بِالنُّجُومِ الطّالِعَةِ وَجَعَلها هادِيَةً لِخَلْقِه يا مَنْ أَنارَ القَمَرَ المُنيرَ في سَوادِ اللَّيْلِ المُظلِمِ بِلُطْفِه يا مَنْ أَنارَ الشَمْسَ المُنيرَةَ وَجَعَلَها مَعاشاً لِخَلْقِه وَجَعَلَها مُفَرِّقَةً(٢) بَيْنَ اللَّيْلِ والنَّهارِ بِعَظَمَتِه يا مَنْ اسْتَوجَبَ الشُكْرَ بِنَشْرِ سَحائِبِ نِعَمِه أسْأَلُكَ بِمَعاقِدِ العِزِّ مِنْ عَرْشِكَ وَمُنتَهى الرَّحْمَةِ مِنْ كِتابِكَ وَبِكُلِّ اسْم هُوَ لَكَ سَمَّيْتَ بِهِ نَفْسَكَ أَو اِسْتَأثَرْتَ بِهِ في عِلْمِ الغَيْبِ عِنْدَكَ وَبِكُلِّ اسْم هُوَ لَكَ أَنْزَلتَهُ في كِتابِكَ أَو أَثْبَتَّهُ في قُلُوبِ الصّافّينَ الحافّينَ حَوْلَ عَرْشِكَ فَتَراجَعَتِ القُلُوبُ إلَى الصُّدُورِ عَنِ البَيانِ بِإخْلاصِ الوَحْدانِيَّةِ وَتَحْقيقِ الفَردانِيَّةِ مُقِرَّةً لَكَ بِالمعبُوُديَّةِ وَإِنَّكَ أَنْتَ اللّهُ أَنْتَ اللّهُ أَنْتَ اللّهُ لا إِلهَ إلاّ أَنْتَ وَأَسْألُكَ بِالأَسْماء الَّتي تَجَلَّيْتَ بِها لِلْكَليم عَلَى الجَبَلِ العَظيمِ فَلَمّا بدا شُعاعُ نُورِ الحُجُب مِنْ بَهاءِ العَظَمَة خَرَّتِ الجِبالُ مُتَدَكْدِكَةً لِعَظَمَتِكَ وَجَلالِكَ وَهَيْبَتِكَ وَخَوْفاً مِنْ سَطْوَتِكَ راهِبَةً مِنْكَ فَلا إِلهَ إلاّ أَنْتَ فَلا إِلهَ إلاّ أَنْتَ فَلا إله إلاّ أَنْتَ وَأَسْأَلُكُ بِالاسْمِ الَّذي فَتَقْتَ بِهِ رَتْقَ عَظيمِ جُفُونِ عُيُونِ النّاظِرينَ الَّذي بِهِ تَدبيرُ حِكْمَتِكَ وَشَواهِدُ حُجَجِ أَنْبيائكَ يَعرِفُونَكَ بِفَطَنِ القُلُوبِ وَأَنْتَ في غَوامِضِ مسرَّاتِ سَريراتِ الغُيوبِ أَسألُكَ بِعِزَّةِ ذلِك الاسْمِ أَنْ تُصلّي عَلى
__________________
(١) نصّ نسخة المخطوطة [بالجبرية] الأصوب ما ذكر في المتن ، ورقة رقم ٩.
(٢) نصّ النسخة المخطوطة [فارقة] والأصوب ماذكر في المتن ، ورقة رقم ٩.
مُحَمَّد وَآلِ مُحَمَّد [وأَنْ تَصْرِفَ عَنّي وَعَنْ أَهْلِ حُزانَتي وَجَميعِ المُؤمِنينَ وَالمُؤمِناتِ](١) جَميعَ الآفاتِ وَالعاهاتِ وَالأعراضِ وَالأمراضِ وَالخَطايا وَالذَنُوبِ وَالشَّكِ وَالشِّرْكِ وَالكُفِرِ وَالشِّقاقِ وَالنِّفاقِ والضَّلالَةِ وَالجَهْلِ وَالمَقْتِ وَالغَضَبِ وَالعُسْرِ وَالضّيقِ وفَسادِ الضَّميرِ وَحُلولِ النَّقِمَةِ وَشَماتَةِ الأعداءِ وَغَلَبةِ الرِّجال إنَّكَ سَميعُ الدُّعاءِ لَطيفٌ [لِما تَشاءُ وَلا حَوْلَ وَلا قُوَّةَ إلاّ بِاللّهِ العَلِيِّ العَظيمِ](٢).
الدعاء الثالث
عن أمير المؤمنين صلوات الله عليه ممّا علّمه إيّاه رسول الله(صلى الله عليه وآله) وذكر له من الفضل والثواب ، ما يطول بذكره الكتاب ، وهو هذا(٣) :
__________________
(١) سقطت من نصّ نسخة المخطوطة ، ورقة رقم ١٠.
(٢) سقطت من نصّ نسخة المخطوطة ، ورقة رقم ١٠.
(٣) وقد ورد هذا الدعاء برواية أبي ذر الغفاري عن الرسول(صلى الله عليه وآله) وذكر له فضله بقوله : (يا سلمان إنّه من دعا بهذا الدعاء وكان في حياته وقد ارتكب الكبائر ثمّ مات من ليلته أو من يومه بعد ما دعا الله عزّ وجلّ بهذا الدعاء مات شهيداً وإن مات يا سلمان على غير توبة غفر الله له ذنوبه بكرمه وعفوه) ، مهج الدعوات : ١٢٤ ـ ١٢٦.
ويسمّى هذا الدعاء بـ : (دعاء يستشير).
وجاء عن الإمام أمير المؤمنين عليهالسلام حسبما ذكره الكفعمي في كتابه البلد الأمين : ٣٨٠ ـ ٣٨١ ، المصباح : ٢٨٦ ـ ٢٨٧ ، وكذلك الشيخ المجلسي في بحاره : ٥٤/٣٦ ـ ٣٧ ، وعن سلمان الفارسي بحار الأنوار ٨٣/٣٣٢.
بِسْمِ اللهِ الرَّحْمنِ الرَّحيمِ
الحّمْدُ الَّذي لا إله إلاّ هُوَ المَلِكُ المُبينُ المُدَّبِرُ بِلا وَزير وَلا خَلْق مِنْ عِبادِه يَسْتَشيرُ الأوَّلُ غَيْرُ مَصْرُوف وَالباقي بَعْدَ فَناءِ الخَلقِ العَظيمُ الرُبُوبيَّة نُورُ السَّمواتِ وَالأرَضينَ وَفاطِرُهُما وَمُبْتَدِعُهُما بِغَيْرِ عَمَد خَلَقَهُما وَفَتَقَهُما فَتْقاً فَقامِتِ السَّمواتُ طائِعات بِأَمْرِه وَاسْتَقَرَّتِ الأرَضُونَ بِأَوتادِها فَوْقَ الماءِ ثُمَّ عَلا رَبُّنا في السَّمواتِ العُلا الرَّحمنُ عَلَى العَرْشِ اسْتَوى لَهُ ما فِي السَّمواتِ وَما في الأرْضِ وما بَيْنَهُما وَما تَحْتَ الثّرى فَأنا أشْهَدُ أنَّكَ أنْتَ اللّهُ لا رافِعَ لِما وَضعْتَ وَلا واضِعَ لِما رَفَعْتَ وَلا مُعِزَّ لِمَنْ أذْلَلْتَ ولا مُذِّلَ لِمَنْ أعْزَزْتَ وَلا مانِعَ لِما أعْطَيْتَ وَلا مُعْطِيَ لِما مَنَعْتَ وَأنْتَ لا إله إلاّ أنْتَ كُنْتَ إذْ لَمْ تَكُنْ سَماءٌ مَبْنيَّةٌ وَلا أرضٌ مَدْحيَّةٌ وَلا شَمْسٌ مُضيئَةٌ وَلا لَيْلٌ مُظْلِمٌ وَلا نَهارٌ مُضيءٌ وَلا بَحْرٌ لُجّيٌّ وَلا جَبَلٌ راس وَلا نَجْمٌ سار(١) وَلا قَمَرٌ مُنيرٌ وَلا ريحٌ تَهُبُّ وَلا سَحابٌ يَسْكُبُ وَلا بَرْقٌ يَلْمَعُ [وَلا رَعْدٌ يُسَبِّحُ](٢) وَلا رُوْحٌ تَتَنَفَّسُ وَلا طائِرٌ يَطيرُ وَلا نارٌ تَتَوَقَّدُ وَلا ماءٌ يَطَّرِد وَكُنْتَ قَبْلَ كُلِّ شَيء وَكَوَّنْتَ كُلَّ شَيء وَقَدَرْتَ عَلى كُلِّ شَيء وَابتَدَعْتَ كُلَّ شَيء وَأَغْنَيْتَ وَأَفْقَرْتَ وَأَمَتَّ [وَأَحْيَيْتَ وَأَضْحَكْتَ وَأبْكَيتَ وَعَلى العَرْشِ اسْتَويتَ](٣) فَتَبارَكْتَ يا ألله وَتَعالَيْتَ أَنْتَ
__________________
(١) نصّ نسخة المخطوطة [ولا بحر ساج] والأصوب ماذكر في المتن ، ورقة رقم ١٠.
(٢) سقطت من نصّ نسخة المخطوطة ، ورقة رقم ١١.
(٣) سقطت من نصّ نسخة المخطوطة ، ورقة رقم ١١.
اللّهُ الَّذي لا إله [إلاّ أَنْتَ الخَلاّقُ المُعينُ](١) أَمْرُكَ غالِبٌ وَعِلمُكَ نافِذٌ وَكَيْدُكَ غَريبٌ وَوَعْدُكَ صادِقٌ وَقَوْلُكَ حَقٌّ وَحُكْمُكَ عَدْلٌ وَكَلامُكَ هُدىً وَوَحْيُكَ نُورٌ وَرَحْمَتُكَ واسِعَةٌ وَعَفْوُكَ عَظيمٌ وَفَضلُكَ كَثيرٌ وَعَطاؤُكَ جَزيلٌ وَحَبلُكَ مَتينٌ وَإمكانُكَ عَتيدٌ وَجارُكَ عَزيزٌ وَبَأسُكَ شَديدٌ وَمَكْرُكَ مَكيدٌ [أَنْتَ يا رَبِّ](٢) مَوْضِعُ كُلِّ شَكْوى حاضِرُ كَلِّ مَلأ [وَشاهِدُ كُلِّ نَجوى](٣) مُنتَهى كُلِّ حاجَة مُفَرِّجُ كُلِّ حُزْن غِنى كُلِّ مِسْكين حِصْنُ كُلِّ هارِب أَمانُ كُلِّ خائِف حِرْزُ الضُعفاءِ كَنْزُ الفُقَراء مُفَرِّجُ الغَمّاءِ مُعينُ الصّالِحينَ ذلِكَ اللّهُ رَبُّنا لا إله إلاّ هُوَ تَكفِي مِنْ عِبادِكَ مَنْ تَوَّكَلَ عَليْكَ وَأَنْتَ جارُ مَنْ لاذَ بِكَ وَتَضَّرَعَ إلَيْكَ عِصْمَةُ مَنْ اعتَصَمَ بِكَ ناصِرُ مَنِ انتَصَرَ بِكَ تَغْفِرُ الذُّنُوبَ لِمَنِ استَغْفَرَكَ جَبّارُ الجَبابِرَةِ عَظيمُ العُظَماءِ كَبيرُ الكُبراءِ سَيِّدُ السّاداتِ مَوْلَى المَوالي صَريخُ المُسْتَصْرِخينَ مُنَفِّسٌ عَنِ المَكْرُوبينَ مُجيبُ دَعْوةِ المُضْطَرّينَ أَسْمَعُ السّامِعينَ أَبْصَرُ النَاظِرينَ أَحْكَمُ الحاكِمينَ أَسْرَعُ الحاسِبينَ أَرْحَمُ الراحِمينَ خَيْرُ الغافِرينَ قاضي حَوائِج المُؤمِنينَ مُغيثُ الصّالِحينَ [أَنْتَ اللّهُ لا إله](٤) إلاّ أَنْتَ رَبُّ العالَمينَ أَنْتَ الخالِقُ وَأَنَا المَخْلُوقُ وَأَنْتَ المالِكُ وَأَنَا المَملُوكُ وَأَنْتَ الرَّبُّ وَأَنا العَبْدُ وَأَنْتَ الرّازِقُ وَأَنَا المَرْزوُقُ وَأَنْتَ المُعْطي وَأَنَا السّائل وَأَنْتَ الجَوادُ وَأَنَا البَخيلُ وَأَنْتَ
__________________
(١) سقطت من نصّ نسخة المخطوطة ، ورقة رقم ١١.
(٢) سقطت من نصّ نسخة المخطوطة ، ورقة رقم ١١.
(٣) سقطت من نصّ نسخة المخطوطة ، ورقة رقم ١١.
(٤) سقطت من نص نسخة المخطوطة ، ورقة رقم ١١.
القَوِيُّ وَأَنَا الضَّعيفُ وَأَنْتَ العَزيزُ وَأَنَا الذَّليلُ وَأَنْتَ الغَنِّيُ [وَأَنَا الفَقيرُ وَأَنْتَ السَّيّدُ وَأَنَا العَبْدُ وَأَنْتَ الغافِرُ وَأَنَا المُسيءُ وَأَنْتَ العالِمُ وَأَنَا الجاهِلُ وَأَنْتَ الحَليمُ وَأَنَا العَجُولُ وَأَنْتَ الرَّحْمنُ](١) وَأَنَا المَرْحُومُ وَأَنْتَ المُعافى وَأَنَا المُبتَلى [وَأَنْتَ الْمُجِيبُ وَأَنَا الْمُضْطَرُّ وَأَشْهَدُ بِأَنَّكَ أَنْتَ اللّهُ لا إله إلاّ أَنْتَ](٢) المُعطي عِبادَكَ بِلا سُؤال [وَأَشْهَدُ بِأَنَّكَ](٣) أَنْتَ اللّهُ الواحِدُ [الأَحَدُ المُتَفَرِّدُ الصَّمَدُ الفَرْدُ](٤) وَإلَيْكَ المَصيرُ وَصَلَّى اللّهُ عَلى مُحَمَّد وَأَهْلِ بَيْتِهِ الطَّيِّبينَ الطّاهِرينَ [وَاغفِر لي](٥) ذُنُوبي وَاستُر عَلَيَّ عُيُوبي وَاَفْتَح لي مِنْ لَدُنْكَ رَحْمَةً وَرِزْقاً واسِعاً يا أَرْحَمَ الرّاحِمِينَ [وَالحَمْدُ للّهِ رَبِّ العالَمينَ وَحَسْبُنَا اللّهُ وَنِعْمَ الوَكيل وَلا حَوْلَ وَلا قُوَةَ اِلاّ بِاللّهِ العَليِّ العَظيمِ](٦).
الدعاء الرابع
بِسْمِ اللهِ الرَّحْمنِ الرَّحيم
عن أمير المؤمنين عليهالسلام أيضاً ممّا علّمه رسول اللّه(صلى الله عليه وآله) عن سعيد بن جبير
__________________
(١) سقطت من نصّ نسخة المخطوطة ، ورقة رقم ١١.
(٢) سقطت من نصّ نسخة المخطوطة، ورقة رقم ١١.
(٣) نصّ نسخة المخطوطة [إنّك] ، ورقة رقم ١١.
(٤) سقطت من نص نسخة المخطوطة ، ورقة رقم ١١.
(٥) سقطت من نص نسخة المخطوطة ، ورقة رقم ١١.
(٦) وقد ورد في نصّ المخطوطة [وحسبنا ونعم الوكيل] وهي زائدة والأصوب حسبما ذكره السيّد ابن طاووس وآخرون ، ورقة رقم ١١.
عن ابن عبّاس قال أقبل عليٌّ عليهالسلام إلى النبيِّ (صلّى الله عليه وآله) فسأله شيئاً فقال له النبيّ عليهالسلام : يا عليّ والذي بعثني بالحقّ نبيّاً ما عندي كثير ولا قليل ولكن أعلّمك شيئاً أتاني به جبرائيل خليلي فقال لي يا محمّد هذه هديّة لك من عند الله عزّ وجلّ أكرمك بها لم يُعطَها أحدٌ قبلك من الأنبياء وهي تسعة عشر حرفاً لا يدعو بهنّ ملهوف ولا مكروب ولا محزون ولا مغموم ولا عند شرق ولا حرق ولا يقولهن عبد يخاف سلطاناً إلاّ فرّج الله عنه وهذه التسعة عشر حرفاً أربعة منها مكتوبة على جبهة جبرائيل وأربعة على جبهة ميكائيل وأربعة على جبهة إسرافيل وأربعة مكتوبة حول العرش وثلاثة منها حيث شاء الله تعالى فقال عليٌّ عليهالسلام كيف أدعو بهن يا رسول الله؟ فقال عليهالسلام تقول(١) :
يَا عِمَادَ مَنْ لاَ عِمَادَ لَهُ وَيَا ذُخْرَ مَنْ لاَ ذُخْرَ لَهُ وَيَا سَنَدَ مَنْ لاَ سَنَدَ لَهُ وَيَا غِيَاثَ مَنْ لاَ غِيَاثَ لَهُ وَيَا حِرْزَ مَنْ لاَ حِرْزَ لَهُ يَا كَرِيمَ الْعَفْوِ يَا حَسَنَ الْبَلاَءِ يَا عَظِيمَ الرَّجَاءِ يَا عَوْنَ الضُّعَفَاءِ يَا مُنْقِذَ الْغَرْقَى يَا مُنْجِيَ الْهَلْكَى يَا مُحْسِنُ يَا مُجْمِلُ يَا مُنْعِمُ يَا مُفْضِلُ أَنْتَ الَّذِي سَجَدَ لَكَ سَوَادُ اللَّيْلِ وَنُورُ النَّهَارِ وَضَوْءُ الْقَمَرِ وَشُعَاعُ الشَّمْسِ وَخَرِيرُ الْمَاءِ وَحَفِيفُ الشَّجَرِ يَا أللَّهُ يَا أللَّهُ يَا أللَّهُ لَكَ الأسْمَاءُ الْحُسْنَى لاَ شَرِيكَ لَكَ ثمّ تقول : اللّهمّ افعل بي كذا وكذا فإنّك لاتقوم من مجلسك حتّى
__________________
(١) الخصال ٢/٥١٠ ـ ٥١١ ، مصباح المتهجد : ١٥١ ، بحار الأنوار ٩٣/١٥٥.
يستجاب لك إن شاء الله(١) تعالى اسمه.
الدعاء الخامس
لأمير المؤمنين صلوات الله عليه وكان الباقر والصادق عليهماالسلام كثيراً ما يدعوان به وهو مفضَّل على كلّ دعاء وهو(٢) :
بِسْمِ اللهِ الرَّحْمنِ الرَّحيم
اَللّهُمَّ أَنْتَ رَبّي وَأَنَا عَبْدُكَ آمَنْتُ بِكَ مُخْلِصاً لَكَ عَلى عَهْدِكَ وَوَعْدِكَ مَا اسْتَطَعْتُ وَأَتُوبُ اِلَيْكَ مِنْ سُوءِ عَمَلي وَأَسْتَغْفِرُكَ لِذُنُوبي الَّتي لا يَغْفِرُها غَيْرُكَ أَصْبَحَ ذُلّي مُسْتَجيراً بِعِزَّتِكَ وَأَصْبَحَ فَقْري مُسْتَجيراً بِغِناكَ وَأَصْبَحَ جَهْلي مُسْتَجيراً بِحِلْمِكَ وَأَصْبَحتْ قِلّةُ حيلَتي مُسْتَجيرة بِقُدْرَتِكَ وَأَصْبَحَ خَوْفي مُسْتَجيراً بِأَمانِكَ وَأَصْبَحَ دائي مُسْتَجيراً بِدَوائِكَ وَأَصْبَحَ سُقْمي مُسْتَّجيراً بِشِفائِكَ وَأَصْبَحَ جَبيني مُسْتَجيراً بِقَضائِكَ وَأَصْبَحَ ضَعْفي مُسْتَجيراً بِقُوَّتِكَ وَأَصْبَحَ ذَنْبي مُسْتَجيراً بِمَغْفِرَتِكَ وَأَصْبَحَ وَجْهِي الفاني البالي مُسْتَجيراً بِوَجْهِكَ الباقي الدّائِم الَّذي لا يَبْلى وَلا يَفْنى يا مَنْ لا يُواريهِ لَيْل داج وَلا سَماءٌ ذاتُ
__________________
(١) وردت في نصّ نسخة المخطوطة (صلّ على محمّد وآل محمّد) وهي زائدة عن النصّ الأصلي للدعاء ، ورقة رقم ١٢.
(٢) مهج الدعوات : ١١٩ ـ ١٢٢ ، البلد الأمين : ٣٧٨ ـ ٣٨٠ ، بحار الأنوار ٩٢/٤٠٢ ـ ٤٠٤.
أَبْراج وَلا حُجُبٌ ذاتُ أَتْراج وَلا ماءٌ ثَجّاجٌ في قَعْرِ بَحْر عَجّاج يا دافِعَ السَّطَواتِ يا كاشِفَ الكُرُباتِ يا مُنْزِلَ البَركاتِ مِنْ فَوْقِ سَبْعِ سَموات أَسْأَلُكَ يا فَتّاحُ يا نَفّاحُ يا مُرتاحُ يا مَنْ بِيَدِه خَزائِنُ كُلِّ مِفْتاح أَنْ تُصَلِيَ عَلى مُحَمَّد وَآلِ مُحَمَّد الطّاهِرينَ الطَّيّبينَ وَأَنْ تَفْتَحْ لي مِنْ خَيْرِ الدُّنْيا وَالآخِرَةِ وَأَنْ تَحْجُبَ عَنّي فِتْنَةَ المُوكَّلِ بي وَلا تُسَلِّطْهُ عَلَيَّ فَيُهْلِكَني وَلا تَكِلْني إِلى أَحَد طَرْفَةَ عَيْن فَيَعْجَزُ عَنّي وَلا تَحْرِمْنِي الجَنَّةَ وارْحَمْني وَتَوَفّني مُسْلِماً وَأَلْحِقْني بِالصّالِحينَ وَاكفني بِالحَلالِ عَنِ الحَرامِ وَالطَّيِّبِ عَنِ الخَبيثِ يا أَرْحَمَ الرَاحِمينَ اَللّهُمَّ خَلَقْتَ القُلُوبَ عَلى إِرادَتِكَ وَفَطَرْتَ العُقُولَ عَلى مَعْرِفَتِكَ فَتَمَلْمَلَتِ الأَفْئِدَةُ مِنْ مَخافَتِكَ وَصَرخَتِ القُلُوبُ بالوَلَهِ وَتَقاصَرَ وُسْغُ قَدْرِ العُقُولِ عَنِ الثَناءِ عَلَيْكَ وَانْقَطَعَتِ الألفاظُ عَنْ مِقْدارِ مَحاسِنِكَ وَكَلّتِ الألْسُنُ عَنْ إحْصاءِ نِعَمِكَ فَإذا وَلَجَتْ بِطُرُقِ البَحْثِ عَنْ نَعْتِكَ بَهَرَتْها حَيْرَةُ العَجْزِ عَنْ إدراك وَصفِكَ فَهِيَ تَرَدَّدُ فِي التَّقْصيرِ عَنْ مُجاوَزَةِ ما حَدَّدْتَ لَها إذْ لَيْسَ لَها أَنْ تتَجاوَزَ ما أَمَرْتَها فَهِيَ بِالاقْتِدارِ عَلى ما مَكَنَّتها تَحْمَدُكَ بِما أَنْهَيْتَ إِلَيْها وَالألْسُنُ مُنْبَسِطَةٌ بِما تُملى عَلَيْها وَلَكَ عَلى كُلِّ مَنِ اسْتَعْبَدْتَ مِنْ خَلْقِكَ ألاّ يَمِلّوُا مِنْ حَمْدِكَ وَإنْ قَصُرَتِ المَحامِدُ عَنْ شُكْرِكَ عَلى ما أَسْدَيْتَ إلَيْها مِنْ نِعَمِكَ فَحَمِدُكَ بِمَبْلَغِ طاقَةِ جُهْدِهِمْ الحامِدُونَ وَاْعْتَصَمَ بِرَجاءِ عَفْوِكَ المُقَصِّروُنَ وَأَوْجَسَ بالرُّبوُبيَّةِ لَكَ الخائِفُونَ وَقَصَدَ بِالرَّغْبَةِ إليْكَ الطّالِبُونَ وَانْتَسَبَ إلى فَضْلِكَ المُحْسِنُونَ وَكُلٌّ يَتَفَيّأُ في ظِلالِ تَأْميلِ عَفْوِكَ وَيَتَضاءَلُ بِالذُّلِّ لِخَوْفِكَ وَيَعْتَرِفُ بِالتَّقْصيرِ في شُكْرِكَ فَلَمْ يَمْنَعْكَ صُدُوفُ مَنْ صَدَفَ عَنْ طاعَتِكَ وَلا عُكوفُ
مَنْ عَكَفَ عَلى مَعْصِيَتِكِ إنْ أَسْبَغْتَ عَلَيْهِمُ النِّعَمَ وَأَجْزَلْتَ لَهُمُ القِسَمَ وَصَرَفْتَ عَنْهُمُ النِقَمَ وَخَوَّفْتَهُمْ عَواقِبَ النَّدَمِ وَضاعَفْتَ لِمَنْ أَحْسَنْ وَأوْجَبْتَ عَلَى المُحْسِنينَ شُكْرَ تَوْفيقِكَ لِلإحْسانِ وَعَلَى المُسيء شُكْرَ تَعَطُّفِكَ بِالاِمْتِنانِ وَوَعَدْتَ مُحْسِنَهُمْ بِالزِّيادَةِ فِي الإحْسانِ مِنْكَ فَسُبْحانَكَ تُثيبُ عَلى ما بَدؤُهُ مِنْكَ وَاِنتِسابُه إلَيْكَ وَالقُوَّةُ عَلَيْهِ بِكَ وَالإحسانُ فيهِ مِنْكَ وَالتّوَّكُلُ فِي التَوفيقِ لَهُ عَلَيْكَ فَلَكَ الحَمْدُ حَمْدَ مَنْ عَلِمَ أنَّ الحَمْدَ لَكَ وَأنَّ بَدْءَهُ مِنْكَ وَمَعادَهُ إلَيْكَ حَمْداً لا يَقْصُرُ عَنْ بُلُوغِ الرِّضا مِنْكَ حَمْدَ مَنْ قَصَدَكَ بِحَمْدِهِ وَاسْتَحَقَّ المَزيدَ لَهُ مِنْكَ في نِعَمِهَ وَلَكَ مُؤَيِّداتٌ مِنْ عَوْنِكَ وَرَحْمَةٌ تَخُصُّ بِها مَنْ أَحْبَبْتَ مِنْ خَلْقِكَ وَصَلِّ عَلى مُحَمَّد وَآلهِ وَاخْصُصْنا مِنْ رَحْمَتِكَ وَمُؤيِّداتِ لُطْفِكَ بِأَوْجَبِها لِلإقالاتِ وَأَعْصَمِها مِنَ الإضاعاتِ وَأَنجاها مِنَ الهَلَكاتِ وَأرْشَدِها إلَى الهِداياتِ وَأَوْقاها مِنَ الآفاتِ وَأَوْفَرِها مِنَ الحَسَناتِ وَأَنْزَلِها بِالبَرَكاتِ وَأَزْيَدِها في القِسَمِ وَأَسْبَغِها لِلنِعَّمِ وَأَسْتَرِها لِلْعُيوبِ وَأغْفَرِها لِلّذِنوُبِ إنَّكِ قَريبٌ مٌجيبٌ فَصَلِّ عَلى خِيرَتِكَ مِنْ خَلْقِكَ وَصِفْوَتِكَ مِنْ بَرِيَّتِكَ وَأمينِكَ عَلى وَحْيِكَ بأَفْضَلِ الصَّلواتِ وَبارِكْ عَلَيْهِ بِأَفْضَلِ البَرَكاتِ بِما بَلَّغَ عَنْكَ مِنَ الرِّسالاتِ وَصَدَعَ بِأَمْرِكَ وَدَعا إِلَيْكَ وَأَفْصَحَ بِالدَّلائِل عَلَيْكَ بِالحَّقِ المُبينِ حَتّى أتاهُ اليَقينُ وَصَلَّى اَللّهُ عَلَيْهِ في الأوَّلينَ وَصَلَّى اللّهُ عَلَيْهِ في الآخِرينَ وَعَلى آلهِ وَأهْلِ بَيْتِهِ الطّاهِرينَ وَاخْلُفهُ فيهُم بِأَحْسَنِ ما خَلَّفْتَ بِهِ أَحَداً مِنَ المُرْسلَينَ بِكَ يا أَرْحَمَ الرَّاحِمينَ اَللّهُمَّ لَكََ إراداتٌ لا تُعارَضُ دوُنَ بُلوُغِها الغاياتُ قَدْ انقَطَعَ مُعارَضَتُها بِعَجْزِ الاسْتِطاعاتِ عَنِ الرَّدِّ لَها دُونَ النِّهاياتِ فَأيَّةُ إرادَة جَعَلْتَها إرادَةً
لِعَفْوِكَ وَسَبَباً لِنَيْلِ فَضْلِكَ وَاسْتِنزالاً لِخَيْرِكَ فَصَلِّ عَلى مُحَمَّد وَأَهْلِ بيْته وَصِلْها اَللّهُمَّ بِدَوام وَابْدَأها بِتَمام إنَّكَ واسِعُ الحِباءِ كَريمُ العَطَاءِ مُجيبُ النِّداءِ سَميعُ الدُّعاءِ [يَا أَرْحَمَ الرَّاحِمِينَ](١).
الدعاء السادس
له أيضاً صلوات الله عليه دعا به يوم الجمل قبل الوقعة فكان من أمره ماكان وهو(٢) :
بِسْمِ اللهِ الرَّحْمنِ الرَّحيم
اَللَّهُمَّ إِنِّي أَحْمَدُكَ وَأَنْتَ لِلْحَمْدِ أَهْلٌ عَلَى حُسْنِ صُنْعِكَ إِلَيَّ وَتَعَطُّفِكَ عَلَيَّ وَعَلَى مَا وَصَلْتَنِي بِهِ مِنْ نُورِكَ وَتَدَارَكْتَنِي بِهِ مِنْ رَحْمَتِكَ وَأَسْبَغْتَ عَلَيَّ مِنْ نِعْمَتِكَ فَقَدِ اصْطَنَعْتَ يَا مَوْلاَيَ مَا يَحِقُّ لَكَ بِهِ حَمْدِي وَشُكْرِي بِحُسْنِ [عَفْوِكَ](٣) وَبَلاَكَ الْقَدِيمِ عِنْدِي وَتَظَاهُرِ نَعْمَائِكَ عَلَيَّ وَتَتَابُعِ أَيَادِيكَ لَدَيَّ لَمْ أَبْلُغْ إِحْرَازَ حَظِّي وَلاَ إِصْلاحَ نَفْسِي وَلَكِنَّكَ يَا مَوْلاَيَ قَدْ بَدَأْتَنِي أَوّلا بِإِحْسَانِكَ فَهَدَيْتَنِي لِدِينِكَ وَعَرَّفْتَنِي نَفْسَكَ وَثَبَّتَّنِي فِي أُمُورِي كُلِّهَا بِالْكِفَايَةِ وَالصُّنْعِ لِي
__________________
(١) غير موجودة في أصل الدعاء.
(٢) مهج الدعوات : ٩٤ ـ ٩٦ ، بحار الأنوار ٩١/٢٣٤ ـ ٢٣٥ ، مستدرك الوسائل ١١/١١٠.
(٣) سقطت من نصّ نسخة المخطوطة ، ورقة رقم ١٤.
فَصَرَفْتَ عَنِّي جَهْدَ الْبَلاَءِ وَمَنَعْتَ عَنِّي مَحْذُورَ الْقَضَاءِ فَلَسْتُ أَذْكُرُ مِنْكَ إلاّ جَمِيلا وَلَمْ أَرَ مِنْكَ إِلا تَفْضِيلا يَا إِلَهِي كَمْ مِنْ بَلاَء وَجَهْد صَرَفْتَهُ عَنِّي وَأَرَيْتَنِيهِ فِي غَيْرِي وَكَمْ مِنْ نِعْمَة أَقْرَرْتَ بِهَا عَيْنِي وَكَمْ مِنْ صَنِيعَة شَرِيفَة لَكَ عِنْدِي إِلَهِي أَنْتَ الَّذِي تُجِيبُ فِي الإضْطِرَارِ دَعْوَتِي وَأَنْتَ الَّذِي تُنَفِّسُ فِي الْغُمُومِ كُرْبَتِي وَأَنْتَ الَّذِي تَأْخُذُ لِي مِنَ الأعْدَاءِ بِظُلامَتِي فَمَا وَجَدْتُكَ وَلاَ أَجِدُكَ بَعِيداً مِنِّي حِينَ أُرِيدُكَ وَلاَ مُنْقَبِضاً عَنِّي حِينَ أَسْأَلُكَ وَلاَ مُعْرِضاً [عَنِّي](١) حِينَ أَدْعُوكَ فَأَنْتَ إِلَهِي أَجِدُ صَنِيعَكَ عِنْدِي مَحْمُوداً وَحُسْنَ بَلائِكَ عِنْدِي مَوْجُوداً وَجَمِيعَ أَفْعَالِكَ عِنْدِي جَمِيلا يَحْمَدُكَ لِسَانِي وَعَقْلِي وَجَوَارِحِي وَجَمِيعُ مَا أَقَلَّتِ الأرْضُ مِنِّي يَا مَوْلاَيَ أَسْأَلُكَ بِنُورِكَ الَّذِي اشْتَقَقْتَهُ مِنْ عَظَمَتِكَ وَعَظَمَتِكَ الَّتِي اشْتَقَقْتَهَا مِنْ مَشِيَّتِكَ وَأَسْأَلُكَ بِاسْمِكَ الَّذِي عَلا أَنْ تَمُنَّ عَلَيَّ بِوَاجِبِ شُكْرِي نِعْمَتَكَ رَبِّ مَاأَحْرَصَنِي عَلَى مَا زَهَّدْتَنِي فِيهِ وَحَثَثْتَنِي عَلَيْهِ إِنْ لَمْ تُعِنِّي عَلَى دُنْيَايَ بِزُهْد وَعَلَى آخِرَتِي بِتَقْوَى هَلَكْتُ رَبِّ دَعَتْنِي دَوَاعِي الدُّنْيَا مِنْ [حَرْثِ](٢) النِّسَاءِ وَالْبَنِينَ فَأَجَبْتُهُمَا سَرِيعاً وَرَكَنْتُ إِلَيْهَا طَائِعاً وَدَعَتْنِي دَوَاعِي الآخِرَةِ مِنَ الزُّهْدِ وَالاجْتِهَادِ فَكَبَوْتُ لَهَا وَلَمْ أُسَارِعْ إِلَيْهَا مُسَارَعَتِي إِلَى الْحُطَامِ الْهَامِدِ وَالْهَشِيمِ الْبَائِدِ وَالسَّرَابِ الذَّاهِبِ عَنْ قَلِيل رَبِّ خَوَّفْتَنِي وَشَوَّقْتَنِي وَاحْتَجَجْتَ عَلَيَّ فَمَا خِفْتُكَ حَقَّ خَوْفِكَ وَأَخَافُ أَنْ أَكُونَ قَدْ تَثَبَّطْتُ عَنِ السَّعْيِ لَكَ وَتَهَاوَنْتُ بِشَيء مِنِ احْتِجَاجِكَ اَللَّهُمَّ فَاجْعَلْ فِي هَذِهِ
__________________
(١) سقطت من نصّ نسخة المخطوطة ، ورقة رقم ١٥.
(٢) نصّ نسخة المخطوطة [حبّ] الأصوب ماذكر في المتن ، ورقة رقم ١٥.
الدُّنْيَا سَعْيِي لَكَ وَفِي طَاعَتِكَ وَامْلأ لُبِّي مِنْ خَوْفِكَ وَحَوِّلْ تَثْبِيطِي وَتَهَاوُنِي وَتَفْرِيطِي وَكُلَّ مَا أَخَافُهُ مِنْ نَفْسِي فَرَقاً مِنْكَ وَصَبْراً عَلَى طَاعَتِكَ وَعَمَلاً بِهِ يَا ذَا الْجَلالِ وَالإِكْرَامِ وَاجْعَلْ جُنَّتِي مِنَ الْخَطَايا حَصِينَةً وَحَسَنَاتِي مُضَاعَفَةً فَإِنَّكَ تُضَاعِفُ لِمَنْ تَشَاءُ اَللَّهُمَّ اجْعَلْ دَرَجَاتِي فِي الْجِنَانِ رَفِيعَةً وَأَعُوذُ بِكَ رَبِّ مِنْ رَفِيعِ المَطْعَمِ وَالْمَشْرَبِ وَأَعُوذُ بِكَ مِنْ شَرِّ مَا أَعْلَمُ وَمِنْ شَرِّ مَا لاَ أَعْلَمُ وَأَعُوذُ بِكَ مِنَ الْفَوَاحِشِ كُلِّهَا مَا ظَهَرَ مِنْهَا وَمَا بَطَنَ وَأَعُوذُ بِكَ رَبِّ أَنْ أَشْتَرِيَ الْجَهْلَ بِالْعِلْمِ كَمَا اشْتَرَى غَيْرِي أَوِ السَّفَهَ بِالْحِلْمِ أَوِ الْجَزَعَ بِالصَّبْرِ أَوِ الضَّلاَلَةَ بِالْهُدَى أَوِ الْكُفْرَ بِالإيمَانِ يَا رَبِّ مُنَّ عَلَيَّ بِذَلِكَ فَإِنَّكَ تَوَلَّى الصَّالِحِينَ وَلاَ تُضِيعُ أَجْرَ الْمُحْسِنِينَ وَالْحَمْدُ لِلَّهِ رَبِّ الْعَالَمِينَ.
الدعاء السابع
لسيّدة النساء فاطمة الزهراء بنت رسول الله صلّى الله عليه وعليها روي عنها بالإسناد أنّ النبيّ(صلى الله عليه وآله) قال لها : يا بنية ألا أعلِّمُك دعاءً لا يدعو به أحد إلاّ استجيب له ولا يجوز عليه سحر ولا سمٌّ ولا يشمت به عدوٌّ ولا يعرض له الشيطان ولا يعرض عنه الرحمن ولا ينزع عنه نعمة ولا يردّ له دعوة ويقضي حوائجه كلّها قالت يا أبة لهذا أحبّ إليَّ من الدنيا وما فيها فقال هو(١) :
__________________
(١) مهج الدعوات : ١٤٠ ـ ١٤١ ، المصباح : ٣٠٢ ـ ٣٠٣ ، بحار الأنوار ٩٢/٤٠٥ ـ ٤٠٦.
وكانت تدعو به سيّدة النساء عليهاالسلام في عقب صلاتها يوم جمعتها ، المصباح : ٣٠٢.
بِسْمِ اللهِ الرَّحْمنِ الرَّحيم
يا أَعَزَّ مَذْكُور وَأَقْدَمَهُ قِدَماً فِي العِزِّ وَالجَبَرُوتِ يا رَحيمَ كُلِّ مُسْتَرحِم وَمَفْزَعَ كُلِّ مَلْهُوف إلَيْهِ يا راحِمَ كُلِّ حَزين يَشْكُو بَثَّهُ وَحُزْنَهُ يا خَيْرَ مَنْ سُئِلَ المَعْرُوفُ مِنْهُ وَأَسْرَعَهُ إعْطاءً يا مَنْ يَخافُ المَلائَكةُ المُتَوَقِّدَةُ بِالنُورِ مِنْهُ أَسْأَلُكَ بِالأسْماءِ الّتي يَدْعُوكَ بِها حَمَلَةُ عَرْشِكَ وَمَنْ حَوْلَ عَرْشِكَ بِنوُرِكَ يُسَبِّحُونَ شَفَقَةً مِنْ خَوْفِ عِقابِكَ وَبالأسْماءِ الَّتي يَدْعُوكَ بِها جَبْرَئيلُ وَميكائيلُ وَإسرافيلُ إلاّ أَجَبْتَني وَكَشَفْتَ يا إلهي كُربَتي وَسَتَرْتَ ذُنُوبي يا مَنْ أمَرَ بِالصَّيْحَةِ في خَلْقِهِ فَإذا هُمْ بِالسّاهِرَةِ يُحْشَرُونَ وَبِذلِكَ الإسْمِ الَّذي أَحْيَيْتَ بِهِ العِظامَ وَهيَ رَميمٌ أَحْيِ قَلْبي وَاشرَح صَدري وَأصْلِحْ شَأني يا مَنْ خَصَّ نَفْسَهُ بِالبَقاءِ وَخَلَقَ لِبَرِيَّتِه المَوْتَ وَالحَيوةَ وَالفَناءَ يا مَنْ فِعْلُهُ قَوْلٌ وَقَوْلُهُ أَمْرٌ وَأَمْرُهُ ماض عَلى ما يَشاءُ أَسْأَلُكَ [بالإسْم](١) الَّذي دَعاكَ بِهِ خَليلُكَ حينَ أُلْقِيَ في النّارِ فَدَعاكَ بِهِ فاَسْتَجَبْتَ لَهُ وَقُلْتَ يا نارُ كُوني بَرْداً وَسَلاماً عَلى إبْراهيمَ وَبِالإسْمِ الَّذي دَعاكَ بِهِ مُوسى مِنْ جانِبِ الطُّورِ الأيْمَنِ فَاسْتَجَبْتَ لَهُ وَبِالإسْمِ الَّذي خََلَقْتَ بِهِ عيسى مِنْ رُوحِ القُدُسِ وَبِالإسْمِ الَّذي تُبْتَ بِهِ عَلى داوُدَ وَبِالإسْمِ الَّذي وَهَبْتَ لِزَكَريّا يَحيى وَبِالإسْمِ الَّذي كَشَفْتَ بِهِ عَنْ أيُّوبَ الضُرَّ وتُبْتَ بِهِ عَلى داوُدَ وَسَخَّرْتَ بِهِ لِسُلَيْمانَ الرّيحَ تَجْري بِأَمْرِه وَالشَّياطينَ
__________________
(١) نصّ النسخة المخطوطة [باسمك] الأصوب ما ذكر في المتن ، ورقة رقم ١٥.
وَعَلَّمْتَهُ مَنْطِقَ الطَّيْرِ وَبِالإسْمِ الَّذي خَلَقْتَ بِهِ العَرْشَ وَبِالإسْمِ الَّذي خَلَقْتَ بِهِ الكَرْسيّ وَبالإسْمِ الَّذي خَلَقْتَ بِهِ جَميعَ الخَلْقَ وَبالإسْمِ الَّذي خَلَقْتَ بِهِ جَميعَ ما أرَدْتَ مِنْ شَيء وَبِالإِسْمِ الّذي قَدَرْتَ بِهِ عَلى كُلِّ شَيء أسْألُكَ بَحَّقِ هذِهِ الأَسماءِ إلاّ ما أَعْطَيْتَني سُؤْلي وَقَضَيْتَ حَوائجي يا كَريمُ فإنّه يقال لكِ يا [فاطمة](١) نعم نعم.
الدعاء الثامن
للحسن بن عليّ عليهماالسلام دعا به حين دخل على معاوية وهو(٢) :
بِسْمِ اللهِ الرَّحْمنِ الرَّحيم
بِسْمِ اللهِ العَظيمِ الأكْبَرِ اَللّهمَّ سُبْحانَكَ يا قَيُّومُ سُبْحانَ الحَيّ الّذي لا يَمُوتُ أسْألُكَ كَما أمْسَكْتَ عَنْ دانيال أفْواهَ الأُسْدِ وَهُوَ فِي الجُبِّ فَلا يَسْتَطيعونَ إلَيْهِ سَبيلاً إلاّ بِإذْنِكَ أسْأَلُكَ أنْ تُمْسِكَ عَنّي أمْرَ هذَا الرَّجُلِ وَكُلَّ
__________________
(١) سقطت من نصّ نسخة المخطوطة [يا فاطمة] ، ورقة رقم ١٦.
(٢) مهج الدعوات : ١٤٣ ، بحار الأنوار ٩٢/٩١ ، ٤٠٧/١٩٠.
وفي رواية مرفوعة عن رجاء بن يحيى أبي الحسين العبرتائي قال : كتبت هذا الدعاء في دار سيّدنا أبي محمّد الحسن بن عليٍّ صاحب العسكر عليهالسلام وهو دعاء الحسن ابن عليّ عليهالسلام لما أتى معاوية. انظر المصادر المتقدّمة الذكر.
عَدُوٍّ لي في مَشارِقِ الأرْضِ وَمَغارِبِها [مِنَ الإنْسِ وَالجِنِّ](١) خُذْ بِآذانِهِمْ وَأَسْماعِهِمْ وَأَبْصارِهِمْ وَقُلُوبِهِمْ وَجَوارِحِهِمْ وَاِكْفِني كَيْدَهُمْ بِحَوْل مِنْكَ وَقُوَّة وَكُنْ لي جاراً مِنْهُمْ وَمِنْ كُلِّ جَبّار عَنيد وَمِنْ كُلِّ شَيْطان مَريدْ لا يُؤْمِنُ بِيَوْمِ الحِسابِ إنَّ وَلِيِّي اللّهُ الَّذي نَزَّلَ الكِتابَ وَهُوَ يَتَولّى الصّالِحينَ فَإنْ تَوَلَّوْا فَقُلْ حَسْبِيَ اللّهُ لا إله إلاّ هُوَ عَلَيْهِ تَوَكَّلْتُ وَهُوَ رَبُّ العَرْشِ العَظيمْ [وَالْحَمْدُ لِلَّهِ وَحْدَهُ وَصَلَّى اللَّهُ عَلَى مُحَمَّد وَآلِهِ الْمَيَامِينِ](٢).
الدعاء التاسع
له ـ الإمام الحسن السبط ـ عليه أفضل الصلاة والسلام(٣) :
بِسْمِ اللهِ الرَّحْمنِ الرَّحيم
يا مَنْ إلَيْهِ يَفِرُّ الهارِبُونَ وَبِهِ يَسْتَأنِسُ المُسْتَوْحِشُونَ صَلِّ عَلى مُحَمَّد وَآلِه وَاجْعَلْ أُنْسي بِكَ فَقَدْ ضاقَتْ عَنّي بِلادُكَ وَاجْعَلْ تَوَكُّلي عَلَيْكَ فَقَدْ مالَ عَلَيَّ أَعداؤُكَ اَللّهُمَّ صَلِّ عَلى مُحَمَّد وَآلِ مُحَمَّد وَاجْعَلني بِكَ أَصُولُ وَبِكَ
__________________
(١) نصّ نسخة المخطوطة [من الجنّ والإنس] الأصوب ما ذكر في المتن ، ورقة رقم ١٦.
(٢) وصلّى الله على محمّد وآله الميامين زائدة في الدعاء من قبل المؤلّف وقد ارتأينا بقاءها ، ورقة رقم١٧.
(٣) مهج الدعوات : ١٤٣ ـ ١٤٤ ، بحار الأنوار ٩٢/٤٠٨.
أَجُولُ وَعَلَيْكَ أَتَوَكَّلُ وَإلَيْكَ أُنيبُ اَللّهُمَّ وَما وَصَفْتُكَ مِنْ صِفَة أَو دَعَوْتُكَ مِن دُعاء يُوافِقُ ذلِكَ مَحَبَّتَكَ وَرِضْوانَكَ وَمَرْضاتِكَ فَأَحْيِني عَلى ذلِكَ وَأَمِتْني عَلَيْهِ وَما كَرِهْتَ مِنْ ذلِكَ فَخُذْ بِناصِيَتي إلى ما تُحِبُّ وَتَرْضى بُؤْتُ إلَيْكَ رَبّي مِنْ ذُنُوبي وَأَسْتَغْفِرُكَ مِنْ جُرْمي وَلا حَوْلَ وَلا قُوَّةَ إلاّ بِاللّهِ لا إله إلاّ هُوَ الحَليمُ الكَريمُ وَصَلَّى اللّهُ عَلى مُحَمَّد وَآلِه [وَاكْفِنا مُهِمَّ الدُّنْيا وَالآخِرَةِ في عافِيَة يا رَبَّ العالَمينَ](١).
اَللّهُمَّ إنَّكَ الخَلَفُ مِنْ جَميعِ خَلْقِكَ وَلَيْسَ في خَلْقِكَ خَلَفٌ مِنْكَ إلهي مَنْ أحْسَنَ فَبِرَحْمَتِكَ وَمَنْ أساءَ فَبِخَطيئَتِه فَلا الَّذي أحْسَنَ اسْتَغْنى عَنْ رِفْدِكَ وَمَعُونَتِكَ وَلا الَّذي أساءَ اسْتَبْدلَ بِكَ وَخَرَجَ مِنْ قُدْرَتِكَ إلهي بكَ عَرَفْتُكَ وَبِكَ اهْتَدَيْتُ إلى أمْرِكَ وَلَوْلا أنْتَ لَمْ اَدْرِ ما أنْتَ فَيا مَنْ هُوَ هكَذا وَلا هكَذا غَيْرُهُ صَلِّ عَلى مُحَمَّد وَآلِ مُحَمَّد وَارْزُقْنِي الاِخلإصَ في عَمَلي وَالسَعَةَ في رِزْقي اَللّهُمَّ اجْعَلْ خَيْرَ عُمْري آخِرَهُ وَخَيْرَ عَملَي خَواتِمهُ وَخَيْرَ أيّامي يَوْمَ أَلْقاكَ إلهي أطَعْتُكَ وَلَكَ المِنَّةُ عَلَيَّ في أحَبِّ الأشْياءِ إلَيْكَ الإيمانِ بِكِ وَالتَّصْديقِ بِرَسُولِكَ فَاغْفِرْ لي ما بَيْنَهُما يا أرْحَمَ الرّاحِمينَ(٢).
الدعاء العاشر
للإمام الحسين بن عليّ عليهما أفضل الصلاة والسلام(٣) :
__________________
(١) سقطت من نصّ نسخة المخطوطة ، ورقة رقم ١٧.
(٢) هذا دعاء مرويّ عن الإمام الحسن عليهالسلام ضمَّه الشيخ السيوري مع هذا الدعاء.
(٣) مصباح المتهجد : ٣١١ ، مهج الدعوات : ١٥٧ ، جمال الأسبوع : ٢٩٣ ، المصباح :
بِسْمِ اللهِ الرَّحْمنِ الرَّحيم
اَللّهُمَّ إنّي أَسْأَلُكَ تَوْفيقَ أَهْلِ الهُدى وَأَعْمالَ أَهْلِ التَّقْوى وَمُناصَحَةَ أَهْلِ التَّوْبَةِ وَعَزْمَ أَهْلِ الصَّبْرِ وَحَذَرَ أَهْلِ الخَشْيَةِ وَطَلَبَ أَهْلِ العِلْمِ وَزينَةَ أَهْلِ الوَرَعِ وَخَوْفَ أَهْلِ الجَزَعِ حَتّى أَخافَكَ اَللّهُمَّ مَخافَةً تَحْجُزُني عَنْ مَعاصيكَ وَحَتّى أَعْمَلَ بِطاعَتِكَ عَمَلاً أَسْتَحِقُّ بِهِ [كَرامَتَكَ](١) وَحَتّى أُناصحَكَ في التّوْبَةِ خَوْفاً لَكَ وَحَتّى أُخْلِصَ لَكَ في النَّصيحَةِ حُبّاً لَكَ وَحَتّى أَتَوَكَّلَ عَلَيْكَ في الأُمُورِ حُسْنَ ظَنّ بِكَ سُبْحانَ خالِق النّورِ سُبْحانَ اللهِ العَظيمِ وَبِحَمْدِه [اَللَّهُمَّ صَلِّ عَلَى مُحَمَّد وَآلِ مُحَمَّد وَتَفَضَّلْ عَلَيَّ فِي أُمُورِي بِمَا لاَ يَمْلِكُهُ غَيْرُكَ وَلاَ يَقِفُ عَلَيْهِ سِوَاكَ وَاسْمَعْ وَأَجِبْ دُعَائِي وَاجْعَلْهُ مِنْ شَأْنِكَ فَإِنَّهُ عَلَيْكَ يَسِيرٌ وَهُوَ عِنْدِي عَظِيمٌ يَا أَرْحَمَ الرَّاحِمِينَ](٢).
الدعاء الحادي عشر
للإمام الحسن عليهالسلام دعا به في القنوت(٣) :
__________________
٣٠٤ ، بحار الأنوار ٩١/١٩١.
وضمّ الشيخ السيوري هذا الدعاء مع صلاة التسبيح أو صلاة الحبوة [صلاة جعفر الطيّار] المصباح : ٣٠٤.
(١) سقطت من نصّ نسخة المخطوطة ، ورقة رقم ١٩.
(٢) لم يكمل الشيخ السيوري هذا الدعاء وارتأينا تكملته حسبما ذكره الشيخ الطوسي ، ورقة رقم ١٨.
(٣) مهج الدعوات : ١٤٨ ، بحار الأنوار ٨٢/٢١٤.
بِسْمِ اللهِ الرَّحْمنِ الرَّحيم
اَللّهُمَّ مِنْكَ البَدْءُ وَلَكَ المَشيئَةُ وَلَكَ الحَوْلُ وَلَكَ القُوَّةُ وَأَنْتَ اللّهُ الَّذي لا إله إلاّ أَنْتَ جَعَلْتَ قُلُوبَ أَوْلِيائِكَ مَسْكَناً لِمَشيَّتِكَ وَمَكْمَناً لإرادَتِكَ وَجَعَلْتَ عُقُولَهُمْ مَناصِبَ أَوامِرِكَ وَنَواهيكَ فَأَنْتَ إذا شِئْتَ ما تَشاءُ حَرَّكْتَ مِنْ أَسْرارِهِمْ كَوامِنَ ما أَبْطَنْتَ فيهِمُ وَأَبْدَأتَ مِنْ إرادَتِكَ عَلى أَلْسِنَتِهِمْ ما أَفْهَمْتَهُمْ بِهِ عَنْكَ في عُقُودِهِم بِعُقُول تَدْعُوكَ وَتَدعُو إِلَيْكَ بِحَقائِقِ ما مَنَحْتَهُمْ بِهِ(١) وَإِنّي لأَعْلَمُ مِمّا عَلَّمْتَني مِمّا أَنْتَ المَشْكُورُ عَلى ما مِنْهُ أَرَيْتَني وَإِلَيْهِ آوَيْتَني اَللّهُمَّ وَاِنّي مَعَ ذلِكَ كُلِّه عائذٌ بِكَ لائِذٌ بِحَوْلِكَ وَقُوَّتِكَ راض بِحُكْمِكَ الَّذي سُقْتَهُ إلَيَّ في عِلْمِكَ جار بِحَيْثُ أَجْرَيْتَني قاصِدٌ ما أَمَّمتَني غَيْرَ ضَنين بِنَفْسي في ما يُرْضيكَ عَنّي إذ بِه قَدْ رَضَّيْتَني وَلا قاصِر بِجُهدي عَمّا إلَيْهِ نَدَبْتَني مُسارِعٌ لِما عَرَّفْتَني شارِعٌ فيما أَشْرَعْتَني مُستَنصِرٌ في ما بَصَّرتَني مُراع ما أَرعَيْتَني فَلا تُخْلِني من رِعايَتِكَ وَلا تُخْرِجْني مِنْ عِنايَتِكَ وَلا تُقْعِدْني عَنْ حَوْلِكَ وَلا تُخْرِجْني عَنْ مَقْصَد أَنالُ بِهِ إرادَتَكَ وَاجْعَلْ عَلَى البَصيرَةِ مَدْرَجَتي وَعَلَى الهِدايَةِ مَحَجَّتي وَعَلَى الرَّشادِ مَسْلَكي حَتّى تُنيلَني وَتُنيلَ بي أُمْنِيَتي وَتُحِلَّ بي [عَلى](٢) ما بِهِ أَرَدْتَني وَلَهُ خَلَقْتَني وَإلَيْهِ آوَيْتَني وَأَعِذْ أَوْلِياءَكَ مِنَ الإفْتِتانِ بي وَفَتِّنْهُمْ
__________________
(١) سقطت من نصّ نسخة المخطوطة ، ورقة رقم ١٨.
(٢) سقطت من نصّ نسخة المخطوطة ، ورقة رقم ١٨.
بِرَحْمَتِكَ لِرَحْمَتِكَ في نِعْمَتِكَ تَفْتينَ الاِجْتِباءِ وَالإخْلاصِ بِسُلُوكِ طَريقَتي وَاتّباعِ مَنْهَجي وَأَلْحِقْني بِالصّالِحينَ مِنْ آبائي وَذَوي رحِمي [إنَّكَ أَرْحَمُ الرَّاحِمِينَ](١).
الدعاء الثاني عشر
لسيّد العابدين عليّ بن الحسين عليهماالسلام عند الحجر الأسود عند محاكمة محمّد بن الحنفية رويناه بالإسناد عن أبان بن تغلب(٢) عن الصادق عليه السلام عنه وهو(٣) :
بِسْمِ اللهِ الرَّحْمنِ الرَّحيم
اَللَّهُمَّ إِنِّي أَسْأَلُكَ بِاسْمِكَ الْمَكْتُوبِ فِي سُرَادِقِ الْمَجْدِ وَأَسْأَلُكَ بِاسْمِكَ الْمَكْتُوبِ فِي سُرَادِقِ الْبَهَاءِ وَأَسْأَلُكَ بِاسْمِكَ الْمَكْتُوبِ فِي سُرَادِقِ الْعَظَمَةِ
__________________
(١) هذه العبارة من المؤلّف ورقة رقم ١٨.
(٢) هو أبان بن تغلب بن رباح الكندي ، أبو سعيد ، عظيم المنزلة ، لقي الإمام عليّ بن الحسين وأبا جعفر وأبا عبد الله عليهمالسلام ، روى عنهم ، وكانت له عندهم منزلة وقدم ، وعدّ من الثقات ، وكان مقدّما في كلّ فنٍّ من العلم في القرآن والفقه والحديث والأدب واللغة والنحو ، وله كتب منها تفسير غريب القرآن وكتاب الفضائل.
رجال النجاشي : ١٠ ـ ١٢ ، رجال الكشّي : ٣٣١ ، رجال الطوسي : ١٢٩ ، رجال ابن داود : ١٠١.
(٣) التهذيب ٣/٩١ ، الإقبال : ١٧٧ ، بحار الأنوار ، ٩٢/١٦٦.
وَأَسْأَلُكَ بِاسْمِكَ الْمَكْتُوبِ فِي سُرَادِقِ الْجَلاَلِ وَأَسْأَلُكَ بِاسْمِكَ الْمَكْتُوبِ فِي سُرَادِقِ الْعِزَّةِ وَأَسْأَلُكَ بِاسْمِكَ الْمَكْتُوبِ فِي سُرَادِقِ الْقُدْرَةِ وَأَسْأَلُكَ بِاسْمِكَ الْمَكْتُوبِ فِي سُرَادِقِ السَّرَائِرِ السَّابِقِ الْفَائِقِ الْحَسَنِ النَّصيِرِ(١) رَبِّ الْمَلاَئِكَةِ الثَّمَانِيَةِ وَرَبِّ الْعَرْشِ الْعَظِيمِ وَبِالْعَيْنِ الَّتِي لاَ تَنَامُ وَبِالاسْمِ الأَكْبَرِ الأَكْبَر(٢) وَبِالاسْمِ الأعْظَمِ الأعْظَمِ(٣) الْمُحِيطِ بِمَلَكُوتِ السَّمَاوَاتِ وَالأرْضِ وَبِالاسْمِ الَّذِي أَشْرَقَتْ لَهُ السَّمَاوَاتُ وَالأرْضُ وَبِالاسْمِ الَّذِي أَشْرَقَتْ بِهِ الشَّمْسُ وَأَضَاءَ بِهِ الْقَمَرُ وَسُجِّرَتْ بِهِ الْبِحَارُ وَنُصِبَتْ بِهِ الْجِبَالُ وَبِالاسْمِ الَّذِي قَامَ بِهِ الْعَرْشُ وَالْكُرْسِيُّ وَبِأَسْمَائِكَ الْمُكَرَّمَاتِ الْمُقَدَّسَاتِ الْمَكْنُونَاتِ الْمَخْزُونَاتِ فِي عِلْمِ الْغَيْبِ عِنْدَكَ أَسْأَلُكَ بِذَلِكَ كُلِّهِ أَنْ تُصَلِّيَ عَلَى مُحَمَّد وَآلِ مُحَمَّد. وأن تفعل بي كذا وكذا.
[فَإِذَا فَرَغْتَ مِنَ الدُّعَاءِ فَاسْجُدْ وَقُلْ فِي سُجُودِكَ سَجَدَ وَجْهِيَ اللَّئِيمُ لِوَجْهِ رَبِّيَ الْكَرِيمِ سَجَدَ وَجْهِيَ الْحَقِيرُ لِوَجْهِ رَبِّيَ الْعَزِيزِ الْكَرِيمِ يَا كَرِيمُ يَا كَرِيمُ يَا كَرِيمُ بِكَرَمِكَ وَجُودِكَ اغْفِرْ لِي ظُلْمِي وَجُرْمِي وَإِسْرَافِي عَلَى نَفْسِي](٤).
__________________
(١) في بعض كتب الأدعية : النضِر والنضير.
(٢) وردت كلمة [الأكبر] ثلاث مرات في نصّ المخطوطة ولا توجد في أصل الدعاء والأصوب مرّتين.
(٣) وردت كلمة [الأعظم] ثلاث مرّات في نصّ المخطوطة ولا توجد في أصل الدعاء والأصوب مرّتين.
(٤) غير موجودة في أصل نصّ نسخة المخطوطة وارتأينا وضعها لارتباطها بهذا الدعاء.
قال الراوي قال الصادق عليهالسلام : إيّاكم أن تدعوا بهذا الدعاء إلاّ لأمر مهمٍّ من أمور الآخرة والدنيا فإنّ العباد لا يدرون ما هو من مخزون علم آل محمّد عليه وعليهم الصلاة والسلام(١).
الدعاء الثالث عشر
له ـ الإمام عليّ بن الحسين ـ صلوات الله عليه يُدعى به في المهمّات(٢) :
بِسْمِ اللهِ الرَّحْمنِ الرَّحيم
اَللّهُمَّ هَدَيْتَني فَلَهَوْتُ وَوَعْظْتَني فَقَسَوْتَ وَأَبْلَيْتَ الجَميلَ فَعَصَيْتُ
__________________
(١) مهج الدعوات : ١٥٨ ، بحار الأنوار ٩٢/١٦٦.
(٢) الأمالي للشيخ المفيد : ٢٤٠ ـ ٢٤٤ ، الأمالي للشيخ الطوسي : ١٥ ـ ١٨ ، بحار الأنوار ٩٢/١٨٠ ، ٢٢٥ ـ ٢٢٩.
وأصل هذا الدعاء المرويّ عن الإمام الصادق ، أنّ أحد أصحاب الإمام الصادق وهو مسعدة بن صدقة قال : سألت أبا عبد الله جعفر بن محمّد عليهالسلام أن يعلّمني دعاء أدعو به في المهمّات فأخرج لي أوراقاً من صحيفة عتيقة ، فقال : أنسخ ما فيها فهو دعاء جدّي عليّ بن الحسين زين العابدين عليهالسلام للمهمّات فكتبت ذلك على وجهه فما كربني شيء قطّ وأهمّني إلاّ دعوت به ففرّج الله همّي وكشف غمّي وكربي وأعطاني سؤلي. أنظر نفس المصادر السابقة.
[ثُمَّ](١) عَرَفْتُ ما أصْدَرْتُ إذ عَرَّفتَنيهِ فَاسْتَغْفَرْتُ وَأقَلْتَ [فَعُدْتُ](٢) فَسَتَرْتَ فَلَكَ الحَمْدُ يا إلهي تَقَحّمتُ أوْدِيَةَ هَلاكي وَتَخَلْلَّتُ شِعابَ تَلَفي وَتَعَرّضتُ فيها لِسَطَواتِكَ وَبحلُولِها لِعُقُوباتِكَ وَسيلَتي إلَيْكَ التَّوْحيدُ وَذَريعَتي إنّي لَمْ أُشْرِكْ بِكَ شَيْئاً وَلَمْ أَتَخِّذُ مَعَكَ إلهاً وَقَدْ فَرَرْتُ إلَيْكَ مِنْ نَفْسي وَإلَيْكَ يَفِرُّ المُسيءُ وَأنْتَ مَفْزَعُ المُضَيِّعِ حَظَّ نَفْسِهِ المُلْجِىء فَلَكَ الحَمْدُ يا إلهي فَكَمْ مِنْ عَدُّو اِنْتَضا عَلَيَّ سَيْفَ عَداوَتِه وَشَحَذَ لي ظُبَةَ مُدْيَتِه وَأرْهَفَ لي شَبا حَدِّهِ وَدافَ لي قَواتل سُمُومِه وَصَدَّدَ نَحوي صَوائِبَ سِهامِه وَلَمْ تَنَمْ عَنّي عَيْنُ حِراسَتِه وَأَضْمَرَ أنْ يَسُومَنِي المَكْرُوهَ وَيُجِرِّعَني ذعُافَ مَرارَتِه فَنَظَرْت يا إلهي إلى ضَعْفي عَنْ اِحْتِمالِ الفَوادِحِ وَعَجْزي عَنْ [الاِنْتِصارِ](٣) مِمّنْ قَصَدَني بِمُحارَبَتِه وَوَحْدَتي في كَثْرَةِ عَدَدِ مَنْ ناواني وَأرْصَدَ لي بِالبَلاءِ فيما لَمْ أُعْمِلْ فيهِ فِكْرِي وَابِتَدأتَني بِنُصْرَتِكَ وَشَدَدْتَ أزري بِقُوَّتِكَ ثُمَّ فَلَلْتَ لي حَدَّهُ وَصَيَّرْتَهُ مِنْ بَعْدِ جَمْعِ عَديدِه وَحْدَهُ وَأعْلَيْتَ كَعْبي عَلَيهِ وَجَعَلْتَ ما سَدَّدَهُ مَردوداً عَلَيْهِ وَرَدَدْتَهُ لَمْ يَشْفِ غَليَلَهُ وَلَمْ يُبَرِّدْ حَرارَةَ غَيظِه قَدْ عَضَّ عَلى شواهُ وَأَدْبَرَ مُوَلّياً قَدْ أخْلَفَتْ سَراياهُ وَكَمْ مِنْ باغ بَغاني بِمَكائِدِه وَنَصَبَ لي أَشْراكَ مَصائِدِهِ وَوَكَّلَ بي تَفَقُّدَ رِعايَتِه وأَضْبَأَ إلَيَّ إضباءَ السَّبُعِ لِطَريدَتِه انِتِظاراً
__________________
(١) سقطت من نصّ نسخة المخطوطة ، ورقة رقم ١٩.
(٢) نصّ النسخة المخطوطة [وعدت] الأصوب ماذكر في المتن ، ورقة رقم ١٩.
(٣) نصّ النسخة المخطوطة [الانتصاف] الأصوب ماذكر في المتن ، ورقة رقم ١٩.
[لانْتهازِ](١) الفُرْصَةِ لِفَريصَتِه وَهُوَ يُظْهِرُ لي بَشاشَةَ المَلَقِ وَيُبطِنُ عَليَّ شِدَّةَ الحَنَقِ فَلمّا رَأيْتَ يا إلهي تبارَكْتَ وَتعَالَيْتَ دَغَلَ سَريرَتِه وَقُبْحَ ما انطَوى عَلَيْهِ أركَسْتَه لأمِّ رَأسِه في زُبْيَتِه وَرَدَدْتَهُ في مَهوى حَفيرَتِه فَانْقَمَعَ بَعْدَ اسْتِطالَتِه ذَليلاً في رِبْقِ حَبائِله الَّتي كانَ يُقّدِّرُ لي أنْ يَراني فيها وَقَدْ كادَ أنْ يَحُلَّ بي لولا رَحمَتُكَ ما حَلَّ بِساحَتِه وَكَمْ مِنْ حاسِد قَدْ شَرَقَ بي بِغُصَّتِه وَشَجى مِنّي بِغَيْظِه وَسَلَقَني بِحَدِّ لِسانِه وَوَخَزَني بِقَرْفِ عُيُوبِه وَجَعَلَ عِرْضي غَرَضاً لِمَراميهِ وَقَلَّدَني خِلالاً لَم يَزَلْ فيهِ وَوَخَزَني بِكَيدِهِ وَقَصَدَني بِمَكيدَتِه فَنادَيْتُكَ يا إلهي مُسْتَغيثاً بِكَ واثِقاً بِسُرْعَةِ إجابَتِكَ عالِماً أَنَّهُ لَنْ يُضْطَهَدَ مَنْ آوى إلى ظِلِّ كَنَفِكَ وَلَمْ يَفْزَعْ مَنْ لَجَأَ إلى مَعاقِلِ انْتِصارِكَ فَحَصَّنْتَني مِنْ بَأسِه بِقُدْرَتِكَ وَكَمْ مِنْ سَحائِب مَكْروه قَدْ جَلَّيْتَها عَنّي وَسَحائِبَ نِعَم أَمْطَرْتَها عَلَيَّ وَجَداوِلَ رَحْمَة نَشَرْتَها وَعافِيَة أَلْبَسْتَها وَأَعْيُنِ أَحْداث طَمَسْتَها وَغَواشي كُرُبات كَشَفْتَها وَكَمْ مِنْ ظَنّ حَسَن حَقَّقْتَ وَعُدُمِ إملاق جَبَرْتَ وَصَرْعَة أَنْعَشْتَ وَمَسْكَنَة حَوَّلْتَ كُلُّ ذلِكَ إنْعاماً وَتَطَوُّلاً مِنْكَ وَفي جَميعِ ذلِكَ اِنْهِماكاً مِنّي عَلى مَعاصيكَ لَمْ يَمْنَعْكَ إِساءَتي عَنْ إتْمامِ إِحْسانِكَ وَلا حَجَزَني ذلِكَ عَنْ اِرتِكابِ مَساخِطِكَ لا تُسأَلُ عَمّا تَفْعَلُ ولَقَدْ سُئِلْتَ فَأعْطَيْتَ وَلَمْ تُسْأَلْ فَابْتَدَأتَ وَاسْتُميحَ فَضْلُكَ فَما أَكْدَيْتَ أَبَيْتَ إلاّ إحْساناً وَأَبَيْتُ إلاّ تَقَحُّمَ حُرُماتِكَ وَتَعَدِّيَ حُدُودِكَ وَالغَفْلَةَ عَنْ وعَيدِكَ فَلَكَ الحَمْدُ مِنْ مُقْتَدِر لا يُغْلَبُ وَذي أَناة لا يَعْجَلُ هذا مَقامُ مَنِ
__________________
(١) سقطت من نصّ النسخة المخطوطة ، ورقة رقم ٢٠.
اعْتَرَفَ لَكَ بِسُبُوغِ النِّعَمِ وَقابَلَها بِالتَّقْصيرِ وَشَهِدَ عَلى نَفْسِه بِالتَّضْييعِ اِلهي أَتَقَرَّبُ إلَيْكَ بِالمُحَمَّدِيَّةِ الرَّفيعَةِ وَأَتَوَجَّهُ اِلَيْكَ بِالعَلَوَّيةِ البَيْضاءِ فَأَعِذْني مِنْ شَرِّ ما يَكيدُني وَمِنْ شَرِّ ما خَلَقْتَ وَمِنْ شَرِّ مَنْ يُريدُني سُوءً فَإنَّ ذلكَ لا يَضيقُ عَلَيْكَ في وُجْدِكَ وَلا يَتَكَأَدُكَ في قُدْرَتِكَ وَأَنْتَ عَلى كُلِّ شَيء قَديرٌ فَهَبْ لي يا إلهي مِنْ رَحْمَتِكَ وَدَوامِ تَوْفيقِكَ مَا أتَّخِذُهُ سُلَّماُ أعْرُجُ بِه اِلى مَرضاتِكَ وَآمَنُ بِه مِنْ عِقابِكَ يا أرْحَمَ الرّاحِمينَ إلهي اِرْحَمْني بِتَرْكِ المَعاصي ما أبْقَيْتَني وَارْحَمْني بِتَرْكَ تَكَلُّفِ ما لا يَعْنيني وَارْزُقْني حُسْنَ النَّظَرِ في ما يُرْضيكَ عَنّي وَألْزِمْ قَلبي حِفْظَ كِتابِكَ كَما عَلَّمْتَني وَاجْعَلني أتْلُوهُ عَلى ما يُرْضيكَ بِه عَنّي وَنَوِّر بِه بَصَري وَأوْعِه سَمْعي وَاشْرَح بِه صَدْري وَفَرِّجْ بِه قَلْبي وَأطْلِقْ بِه لِساني وَاسْتَعْمِلْ بِه بَدَني وَاجْعَلْ فِيَّ مِنَ الحَوْلِ وَالقُوَّةِ ما يُسَهِّلُ ذلِكَ عَلَيَّ فَإنَّهُ لا حَوْلَ وَلا قُوَّةَ إلاّ بِكَ اَللّهُمَّ أنْتَ رَبّي وَمَولايَ وَسَيِّدي وَأمَلي وَإلهي وَغِياثي وَسَنَدي وَخالِقي وَناصِري وَثِقَتي وَرَجائي لَكَ مَحْياىَ وَمَماتي وَلَكَ سَمْعي وَبَصَري وَبِيَدِكَ رِزْقي وَإلَيْكَ أمْري في الدُّنْيا وَالآخِرَةِ وَمَلَكْتَني بِقُدْرَتِكَ وَقَدَرْتَ عَلَيَّ بِسُلْطانِكَ فَلَكَ القُدْرَةُ في أمري وَناصِيَتي بِيَدِكَ لا يَحُولُ أحَدٌ دُونَ رِضاكَ بِرَأْفَتِكَ أرْجُو رَحْمَتَكَ وَبِرَحْمَتِكَ أرْجُو رِضْوانَكَ لا أرْجُو ذلِكَ بِعَمَلي فَقَدْ عَجَزَ عَنّي عَمَلي فَكَيْفَ أرجُو ما قَدْ عَجَزَ عَنّي أشْكُو إلَيْكَ فاقَتي وَضَعْفَ قُوَّتي وَإِفراطي في أمرْي وَكُلُّ ذلِكَ مِنْ عِنْدي وَما أنْتَ أعْلَمُ بِه مِنّي فَاكْفِني ذلِكَ كُلَّهُ اَللّهُمَّ اجْعَلني مِنْ رُفَقاءِ مُحَمَّد حَبيبِكَ وَإبرهيمَ خَليلِكَ وَيَوْمَ الفَزَعِ الأكْبَرِ مِنَ الآمِنينَ فَآمِنّي وَبِتَيْسيرِكَ فَيَسِّرْ لي وَبِإظلالِكَ
فَظَلِّلْني وَبِمَفازَة مِنَ النّارِ فَنَجِّني وَلا تَمُسَّنِي السُّوءَ وَلا تُخْزِني وَمِنَ الدُّنْيا فَسَلِّمْني وَحُجَّتي يَوْمَ القِيامَةِ فَلَقِّنّي وَبِذِكْرِكَ فَذَكِّرْني وَلِلْيُسرى فَيَسِّرْني وَللْعُسْرى فَجَنِّبني وَلِلصَّلوةِ وَالزَكوةِ ما دُمْتُ حَيّاً فَأَلْهِمْني وَبِعِبادَتِكَ فَقَوِّني وَفِي الفِقْهِ وَمَرضاتِكَ فَاسْتَعْمِلْني وَمِنْ فَضْلِكَ فَارْزُقْني وَيَوْمَ القِيامَةِ فَبَّيِضْ وَجْهي وَحِساباً يَسيراً فَحاسِبْني وَبِقَبيحِ عَمَلي فَلا تَفْضَحْني وَبِهُداكَ فَاهْدِني وَبِالقَوْلِ الثّابِتِ فِي الحَيوةِ الدُّنْيا وَفِي الآخِرَةِ فَثَبِّتْني وَما أحْبَبْتَ فَحَبِّبْهُ إلَيَّ وَما كَرِهْتَ فَبَغِّضْهُ إلَيَّ وَما أهَمَّني مِنْ أمْرِ الدُّنْيا وَالآخِرَةِ فَاكْفِني وَفي صَلوتي وَصِيامي وَدُعائي وَنُسُكي وَشُكْري وَدُنْياىَ وَآخِرَتي فَبارِكْ لي وَالمَقامَ المَحْمُودَ فَابْعَثْني وَسُلْطاناً نَصيراً فَاجْعَلْ لي وَظُلْمي وَجَهْلي وَإسرافي في أمْري فَتَجاوَزْ عَنّي وَمِنْ فِتْنَةِ المَحْيا وَالمَماتِ فَخَلِّصْني وَمِنَ الفَواحِشِ ما ظَهَرَ مِنْها وَما بَطَنَ فَنَجِّني وَمِنَ أولِيائِكَ يَوْمَ القِيامَةِ فَاجْعَلْني وَأدِمْ لي صَلاحَ الَّذي آتَيتَني وَبالحِلالِ عَنِ الحَرامِ فَاغْنِني وَبالطَّيِّبِ عَنِ الخَبيثِ فَاكفِني أَقْبِلْ بِوَجهكَ الكَريمِ إلَيَّ ولا تَصْرِفهُ عَنّي وَإلى صراطِكَ المُسْتقيمِ فَاهْدِني وَلِما تُحِبُ وَتَرْضى فَوَفِّقْني اَللّهُمَّ إنِّي أعُوذُ بِكَ مِنَ الرِّياءِ وَالسُّمْعَةِ وَالكِبْرِياءِ وَالتَّعَظُّمِ وَالخُيَلاءِ وَالفَخْرِ وَالبَذَخِ وَالأشَرِ وَالبَطَرِ وَالإعجابِ بِنَفْسي وَالجَبَرِيَّةِ رَبِّ فَنَجِّني وَأعُوذُ بِكَ رَبِّ مِنَ العَجْزِ وَالبُخْلِ وَالحِرصِ وَالمُنافَسَةِ وَالغِشِّ وَأعُوذُ بِكَ مِنَ الطَّمَعِ وَالطَّبْعِ وَالهَلَعِ وَالجَزَعِ وَالزَّيْغِ وَالقَمْعِ وَأعُوذُ بِكَ مِنْ البَغْيِ
وَالظُّلْمِ وَالاِعْتَداءِ وَالفَسادِ وَالفُجُورِ [وَالفُسُوقِ](١) وَأعُوذُ بِكَ مِنَ الخِيانَةِ وَالعُدوانِ وَالطُّغْيانِ رَبِّ وَأعُوذُ بِكَ مِنَ الفَضيحَةِ وَمِنَ المَعْصِيَةِ وَالقَطيعَةِ وَالسَّيِّئَةِ وَالفَواحِشِ وَالذُّنُوبِ وَأعُوذُ بِكَ مِنَ الإثْمِ وَالمَأْثَمِ وَالحَرامِ والمُحرَّمِ وَالخَبيثِ وَكُلِّ ما لا تُحِبُّ رَبِّ أعُوذُ بِكَ مِنْ شَرِّ الشَّيْطانِ وَبَغْيِه وَظُلْمِه وَعُدوانِه وَشَرَكِه وَزبانِيَتِه وَجُنْدِه وَأعُوذُ بِكَ مِنْ شَرِّ ما يَنْزِلُ مِنَ السَّماءِ وَما يَعْرُجُ ما فيها وَأعُوذُ بِكَ مِنْ شَرِّما خَلَقْتَ مِنْ دابَّة وَهامَّة أوْ جِنّ أوْ إنْس مِمّا يَتَحَرَّكُ وَأعُوذُ بِكَ مِنْ شَرِّ ما ذَرَأ فِي الأرْضِ وَما يَخْرُجُ مِنْها وَأعُوذُ بِكَ مِنْ شَرِّ كُلِّ كاهِن وَساحِر وَراكِن وَنافِث وَراق وَأعُوذُ بِكَ مِنْ شَرِّ كُلِّ حاسِد وَباغ وَطاغ وَنافِث وَظالِم وَمُتَعَدّ وَجائِر وَأعُوذُ بِكَ مِنَ العَمى وَالبَكَمِ وَالصَّمَمِ وَالبَرَصِ وَالجُذامِ وَالشَّكِّ وَالرَّيْبِ وَأعُوذُ بِكَ مِنَ الكَسَلِ وَالفَشَلِ وَالعَجْزِ وَالتَّفْريطِ وَالعَجَلَةِ [وَالتَّضْييعِ](٢) والتَّقْصيرِ وَالإبْطاءِ وَأعُوذُ بِكَ رَبِّ مِنْ شَرِّ ما خَلَقْتَ فِي السَّمواتِ وَالأرْضِ وَما بَيْنَهُما وَما تَحْتَ الثَّرى رَبِّ وَأعُوذُ بِكَ مِنَ الفاقَةِ وَالحاجَةِ وَالمَسْكَنَةِ وَالضّيقَةِ وَالعائِلَةِ وَأعُوذُ بِكَ مِنَ القِلَّةِ وَالذِّلَّةِ وَأعُوذُ بِكَ مِنَ الضّيقِ وَالشِّدَّةِ وَالقَيْدِ وَالحَبْسِ وَالوَثاقِ وَالسُجُّونِ وَالبَلاءِ وَكُلِّ مُصيبَة لا صَبْرَ لِي عَلَيْها آمينَ رَبَّ العالَمينَ اَللّهُمَّ اعْطِنا كُلَّ الَّذي سَأَلْناكَ وَزِدْنا مِنْ فَضْلِكَ عَلى قَدْرِ جَلالِكَ وَعَظَمَتِكَ بِحَقِّ لا إله إلاّ أنْتَ العَزيزُ الحَكيمُ.
__________________
(١) سقطت من نصّ نسخة المخطوطة ، ورقة رقم ٢١.
(٢) سقطت من نصّ نسخة المخطوطة ، ورقة رقم ٢١.
الدعاء الرابع عشر
لمولانا محمّد بن علي الباقر عليهماالسلام ويسمّى دعاء الجامع رواه أبو حمزة الثمالي ورويناه بطريق محمّد بن يعقوب الكليني عنه وهو(١) :
بِسْمِ اللهِ الرَّحْمنِ الرَّحيم
أَشْهَدُ أَنْ لاَ إِلَهَ إِلا اللَّهُ وَحْدَهُ لاَ شَرِيكَ لَهُ وَأَشْهَدُ أَنَّ مُحَمَّداً عَبْدُهُ وَرَسُولُهُ آمَنْتُ بِاللَّهِ وَبِجَمِيعِ رُسُلِهِ وَبِجَمِيعِ مَا أَنْزَلَ بِهِ عَلَى جَمِيعِ الرُّسُلِ وَأَنَّ وَعْدَ اللَّهِ حَقٌّ وَلِقَاءَهُ حَقٌّ وَصَدَقَ اللَّهُ وَبَلَّغَ الْمُرْسَلُونَ وَالْحَمْدُ لِلَّهِ رَبِّ الْعَالَمِينَ وَسُبْحَانَ اللَّهِ كُلَّمَا سَبَّحَ اللَّهَ شَيء وَكَمَا يُحِبُّ اللَّهُ أَنْ يُسَبَّحَ وَالْحَمْدُ لِلَّهِ كُلَّمَا حَمدَ اللَّهَ شَيْْءٌ وَكَمَا يُحِبُّ اللَّهُ أَنْ يُحْمَدَ وَلاَ إله إلاّ اللَّهُ كُلَّمَا هَلَّلَ اللَّهَ شَيء وَكَمَا يُحِبُّ اللَّهُ أَنْ يُهَلَّلَ وَاللَّهُ أَكْبَرُ كُلَّمَا كَبَّرَ اللَّهَ شَيءٌ وَكَمَا يُحِبُّ اللَّهُ أَنْ يُكَبَّرَ اَللَهُمَّ إِنِّي أَسْأَلُكَ مَفَاتِيحَ الْخَيْرِ وَخَوَاتِيمَهُ وَسَوَابِغَهُ وَفَوَائِدَهُ وَبَرَكَاتِهِ وَمَا بَلَغَ عِلْمَهُ عِلْمِي وَمَا قَصُرَ عَنْ إِحْصَائِهِ حِفْظِي اَللَّهُمَّ انْهَجْ إِلَيَّ أَسْبَابَ مَعْرِفَتِهِ وَافْتَحْ لِي أَبْوَابَهُ وَغَشِّنِي بِبَرَكَاتِ رَحْمَتِكَ وَمُنَّ عَلَيَّ بِعِصْمَة عَنِ الإزَالَةِ عَنْ دِينِكَ وَطَهِّرْ قَلْبِي مِنَ الشَّكِّ وَلاَ تَشْغَلْ قَلْبِي بِدُنْيَايَ وَعَاجِلِ مَعَاشِي عَنْ آجِلِ ثَوَابِ آخِرَتِي وَاشْغَلْ قَلْبِي بِحِفْظِ مَا لاَ تَقْبَلُ مِنِّي جَهْلَهُ وَذَلِّلْ لِكُلِّ خَيْر لِسَانِي وَطَهِّرْ قَلْبِي مِنَ الرِّيَاءِ وَلاَ تُجْرِهِ فِي مَفَاصِلِي وَاجْعَلْ عَمَلِي خَالِصاً لَكَ
__________________
(١) الكافي ٢/٥٨٧ ـ ٥٩٠ ، مصباح المتهجد : ٥٤٨ ـ ٥٥٠ ، التهذيب ٣/٧٦ ـ ٧٧.
اَللَّهُمَّ إِنِّي أَعُوذُ بِكَ مِنَ الشَّرِّ وَأَنْوَاعِ الْفَوَاحِشِ كُلِّهَا ظَاهِرِهَا وَبَاطِنِهَا وَغَفَلاتِهَا وَجَمِيعِ مَا يُرِيدُنِي بِهِ الشَّيْطَانُ الرَّجِيمُ وَمَا يُرِيدُنِي بِهِ السُّلْطَانُ الْعَنِيدُ مِمَّا أَحَطْتَ بِعِلْمِهِ وَأَنْتَ الْقَادِرُ عَلَى صَرْفِهِ عَنِّي اَللَّهُمَّ إِنِّي أَعُوذُ بِكَ مِنْ طَوَارِقِ الْجِنِّ وَالإِنْسِ وَزَوَابِعِهِمْ وَبَوَائِقِهِمْ وَمَكَايِدِهِمْ وَمَشَاهِدِ الْفَسَقَةِ مِنَ الْجِنِّ وَالإِنْسِ وَأَنْ أُسْتَزَلَّ عَنْ دِينِي فَتَفْسُدَ عَلَيَّ آخِرَتِي وَأَنْ يَكُونَ ذَلِكَ مِنْهُمْ ضَرَراً عَلَيَّ فِي مَعَاشِي أَوْ يَعْرِضُ بَلاَءٌ يُصِيبُنِي مِنْهُمْ لاَ قُوَّةَ لِي بِهِ وَلاَ صَبْرَ لِي عَلَى احْتِمَالِهِ فَلا تَبْتَلِنِي يَا إِلَهِي بِمُقَاسَاتِهِ فَيَمْنَعَنِي ذَلِكَ عَنْ ذِكْرِكَ وَيَشْغَلَنِي عَنْ عِبَادَتِكَ أَنْتَ الْعَاصِمُ الْمَانِعُ الدَّافِعُ الْوَاقِي مِنْ ذَلِكَ كُلِّهِ أَسْأَلُكَ اَللَّهُمَّ الرَّفَاهِيَةَ فِي مَعِيشَتِي مَا أَبْقَيْتَنِي مَعِيشَةً أَقْوَى بِهَا عَلَى طَاعَتِكَ وَأَبْلُغُ بِهَا رِضْوَانَكَ وَأَصِيرُ بِهَا إِلَى دَارِ الْحَيَوَانِ غَداً وَلاَ تَرْزُقْنِي رِزْقاً يُطْغِينِي وَلاَ تَبْتَلِنِي بِفَقْر أَشْقَى بِهِ مُضَيَّقاً عَلَيَّ أَعْطِنِي حَظّاً وَافِراً فِي آخِرَتِي وَمَعَاشاً وَاسِعاً هَنِيئاً مَرِيئاً فِي دُنْيَايَ وَلاَ تَجْعَلِ الدُّنْيَا عَلَيَّ سِجْناً وَلاَ تَجْعَلْ فِرَاقَهَا عَلَيَّ حُزْناً أَجِرْنِي مِنْ فِتْنَتِهَا وَاجْعَلْ عَمَلِي فِيهَا مَقْبُولا وَسَعْيِي فِيهَا مَشْكُوراً اَللَّهُمَّ وَمَنْ أَرَادَنِي بِسُوء فَأَرِدْهُ بِمِثْلِهِ وَمَنْ كَادَنِي فِيهَا فَكِدْهُ وَاصْرِفْ عَنِّي هَمَّ مَنْ أَدْخَلَ عَلَيَّ هَمَّهُ وَامْكُرْ بِمَنْ مَكَرَ بِي فَإِنَّكَ خَيْرُ الْمَاكِرِينَ وَافْقَأْ عَنِّي عُيُونَ الْكَفَرَةِ الظَّلَمَةِ وَالطُّغَاةِ وَالْحَسَدَةِ اَللَّهُمَّ وَأَنْزِلْ عَلَيَّ مِنْكَ السَّكِينَةَ وَأَلْبِسْنِي دِرْعَكَ الْحَصِينَةَ وَاحْفَظْنِي بِسِتْرِكَ الْوَاقِي وَجَلِّلْنِي عَافِيَتَكَ النَّافِعَةَ وَصَدِّقْ قَوْلِي وَفِعَالِي وَبَارِكْ لِي فِي وُلْدِي وَأَهْلِي وَمَالِي اَللَّهُمَّ مَا قَدَّمْتُ وَمَا أَخَّرْتُ وَمَا أَغْفَلْتُ وَمَا تَعَمَّدْتُ وَمَا تَوَانَيْتُ وَمَا أَعْلَنْتُ وَمَا أَسْرَرْتُ فَاغْفِرْهُ لِي يَا أَرْحَمَ الرَّاحِمِينَ.
الدعاء الخامس عشر
للإمام الباقر عليهالسلام كان يدعو به في القنوت على الأعداء وهو(١) :
بِسْمِ اللهِ الرَّحْمنِ الرَّحيم
اَللّهُمَ إنَّ عَدُوِّي قَدْ اِسْتَسَنَّ في غُلوائِه وَاسْتَمَرَّ في عُدُوانِه وَأمِنَ بِما شَمِلَهُ مِنَ الحِلْمِ عاقِبَةَ جُرْأَتِه عَلَيْكَ وَتَمَّرَدَ في مُبايَنتِك وَلَكَ اَللَّهُمَّ لَحَظاتُ سَخَط بَياتاً وَهُمْ نائُمونَ وَنَهاراً وَهُمْ غافِلُونَ وَجَهْرَةً وَهُمْ يَلْعَبُونَ وَبَغْتَةً وَهُمْ ساهُونَ وَأنَّ الخِناقَ قَد اِشْتَدَّ وَالوِثاقَ قَدْ اِحْتَدَّ وَالقُلُوبَ قَدْ مُحِيَتْ وَالعُقُولَ قَدْ تَنَكَّرَتْ وَالصَّبْرَ قَدْ أوْدى وَكادَ يَنْقَطِعُ حَبائِلُهُ فَإنَّكَ لَبِالمِرْصادِ مِنَ الظاّلِمِ وَمُشاهَدَةً مِنَ الكاظِمِ لا يُعجِلُكَ فوْتُ دَرَك وَلا يُعْجِزُكَ اِحتِجازُ مُحتَجِز وَإنَّما مُهِّلَ اِستِثْباتاً وَحُجَّتُكَ عَلَى الأحوالِ البالِغَةِ الدّامِغَةِ وَبِعُبَيْدِكَ ضَعْفُ البَشَرِيَّةِ وَعَجْزُ الإنْسانِيّةِ وَلَكَ سُلْطانُ الإلهِيَّةِ وَمَلْكَةُ البَرِيَّةِ وَبَطْشَةُ الأناةِ وَعُقُوبَةُ التأبيدِ اَللّهُمَّ إنْ كانَ في المُصابَرَةِ لِحَرارَةِ المُعانِ مِنَ الظّالمينَ وَكَمَدِ مَنْ يُشاهِدُ مِنَ المُبَدِّلينَ لَكَ وَمَثُوبَةً مِنْكَ فَهَبْ لَنا مَزيداً مِنَ التَّأيْيدِ وَعَوْناً مِنَ التَّسْديدِ إلى حينِ نُفُوذِ مَشِيَّتِكَ فيمَنْ أَسْعَدتَهُ وَأَشقَيْتَهُ مِنْ بَرِيَّتِكَ وَامْنُنْ عَلَيْنا بِالتَسْليمِ لِمَحْتُوماتِ قَضِيَّتِكَ وَالتَّجَرُّعِ لِوارِداتِ أقْدارِكَ وَهَبْ لَنا مَحَبةً لِما أحْبَبْتَ في مُتَقَدَّم وَمُتأخَّر وَمُتَعَجَّل وَمُتَأجَّل والإيثارِ لِمَا اخْتَرْتَ في مُسْتَقْرَب وَمُسْتَبْعَد
__________________
(١) مهج الدعوات : ٥١ ، بحار الأنوار ٨٢/٢١٦.
وَلا تُخْلِنا اَللّهُمَّ مَعَ ذلِكَ مِنْ عَواطِفِ رَأفَتِكَ وَرَحْمَتِكَ وَكِفايَتِكَ وَحُسْنِ كِلاءَتِكَ [بِمَّنِكَ وَكَرَمِكَ](١).
الدعاء السادس عشر
لمولانا جعفر بن محمّد الصادق صلوات الله عليهما وقد استدعاه المنصور في إحدى المرّات وهو(٢) :
بِسْمِ اللهِ الرَّحْمنِ الرَّحيم
اَللَّهُمَّ أَنْتَ ثِقَتِي فِي كُلِّ كَرْب وَأَنْتَ رَجَائِي فِي كُلِّ شِدَّة وَأَنْتَ لِي فِي كُلِّ أَمْر نَزَلَ بِي ثِقَةٌ وَعُدَّةٌ كَمْ مِنْ كَرْب يَضْعُفُ عَنْهُ الْفُؤَادُ وَتَقِلُّ فِيهِ الْحِيلَةُ
__________________
(١) سقطت من نصّ نسخة المخطوطة ، ورقة رقم ٢٤.
(٢) التهذيب ٣/٩٤ ، مهج الدعوات : ١٨٨ ، بحار الأنوار ٩١/٢٨٤ ،٣٠٧.
وقد روي هذا الدعاء بطرق متعدّدة عن الرسول(صلى الله عليه وآله) وأئمّة أهل البيت عليهمالسلام ، وذلك لأهمّيته وسرعة استجابته ، فقد روي عن الرسول(صلى الله عليه وآله) أنّه دعا به يوم معركة بدر. انظر : المصباح ٢٩٩ ـ ٣٠٠ ، بحار الأنوار ، ٩١/٢١١.
وكذلك روي عن الإمام زين العابدين عليهالسلام أنّه قال : لمّا صبّحت الخيل يوم عاشوراء الحسين رفع يديه ودعا بهذا الدعاء ، انظر : الإرشاد ٢/٩٦ ، مستدرك الوسائل ١١/١١٢ ، وكذلك روي بطرق متعدّدة وحوادث مختلفة ، انظر الأمالي للشيخ المفيد : ٢٧٣ ، الأمالي ، للشيخ الطوسي : ٣٥ ، مصباح المتهجّد : ٥٥٩ ، التهذيب ٣/٨٢ ، مهج الدعوات : ٦٩ ، الإقبال : ١٠٦ ، بحار الأنوار ٩١/٢١١.
وَيَخْذُلُ عَنْهُ الْقَرِيبُ وَيَشْمَتُ بِهِ الْعَدُوُّ وَتُعْيِينِي فِيهِ الأمُورُ أَنْزَلْتُهُ بِكَ وَشَكَوْتُهُ إِلَيْكَ رَاغِباً إِلَيْكَ فِيهِ عَمَّنْ سِوَاكَ فَفَرَّجْتَهُ وَشَكَوْتُهُ فَكَفَيْتَنِيهِ فَأَنْتَ وَلِيُّ كُلِّ نِعْمَة وَصَاحِبُ كُلِّ حَاجَة وَمُنْتَهَى كُلِّ رَغْبَة لَكَ الْحَمْدُ كَثِيراً وَلَكَ الْمَنُّ فَاضلا.
وفيه زيادة مروية عن الإمام الرضا عليهالسلام وهي(١) :
وَبِنِعْمَتِكَ تَتِمُّ الصَّالِحَاتُ يَا مَعْرُوفاً بِالْمَعْرُوفِ يَا مَنْ هُوَ بِالْمَعْرُوفِ مَوْصُوفٌ أنلني مِنْ مَعْرُوفِكَ مَعْرُوفاً تُغْنِينِي بِهِ عَنْ مَعْرُوف مَنْ سِوَاكَ بِرَحْمَتِكَ يَا أَرْحَمَ الرَّاحِمِينَ.
الدعاء السابع عشر
له ـ الإمام الصادق عليهالسلام ـ يدعو به في القنوت(٢) :
بِسْمِ اللهِ الرَّحْمنِ الرَّحيم
يا مَنْ سَبَقَ عِلْمُهُ وَنَفَذَ حُكْمُهُ وَشَمِلَ حِلْمُهُ صَلِّ عَلى مُحَمَّد وَآلِ مُحَمَّد وَأَزِلْ حِلْمَكَ عَنْ ظالِمي وَبادِرْهُ بِالنَّقِمَةِ وَعاجِلهُ بِالاِستيصالِ [وَكُبَّهُ](٣)
__________________
(١) بحار الأنوار ٩٢/ ٢٠٢. وهو دعاء طويل مرويٌّ عن الإمام عليّ بن موسى الرضا عليهالسلام.
(٢) مهج الدعوات : ٥٢ ، بحار الأنوار ٨٢/٢١٨.
(٣) نصّ نسخة المخطوطة وأكبّه الأصوب ماذكر في المتن، ورقة رقم ٢٤.
لِمَنْخَرِه وَ[اغْصُصْهُ](١) بِريقِه وَاردُدْ كَيْدَهُ في نَحْرِه وَحُلْ بَيْني وَبَيْنَهُ بِشُغْل شاغِل مُؤْلِم وَسُقْم دائِم وَامْنَعْهُ التَوْبَةَ وَحُلْ بَيْنَهُ وَبَيْنَ الإنابَةِ وَاسْلُبْهُ رَوْحَ الرّاحَةِ وَاشْدُدْ عَلَيْهِ الوَطأَةَ وَخُذْ مِنْهُ بِالمَخْنَقِ وَحَشرِجْهُ في صَدْرِهَ وَلا تُثَبِّتْ لَهُ قَدَماً وَاثكلهُ وَنَكِّلْهُ وَاجْتَثَّهُ [وَاجْتَثَّ راحَتَهُ](٢) وَاسْتَأصِلْهُ [وَجُثَّهُ وَجُثَّ](٣)نِعْمَتَكَ عَنْهُ وَألْبِسْهُ الصَّغارَ وَاجْعَلْ عُقْباهُ النّارَ بَعْدَ مَحْوِ آثارِه وَسَلْبِ قَرارِه وَإجهارِ قَبيحِ آصارِه وَأسْكِنْهُ دارَ بَوارِه ولا تُبْقِ لَهُ ذِكْراً وَلا تُعقِبْهُ مِنْ مُسْتَخْلَف أجْراً [اَللّهُمَّ بادِرْهُ اَللّهُمَّ عاجِلْهُ ولا تُؤَجِّلْهُ اَللّهُمَّ خُذْهُ اَللّهُمَّ اسْلُبْهُ التَّوفيقَ اَللّهُمَّ لا تُنْهِضْهُ اَللّهُمَّ لا تَرِثْهُ اَللّهُمَّ لا تُؤَخِّرْهُ](٤) اَللّهُمَّ عَلَيْكَ بِهِ اَللّهُمَّ اشْدُدْ قَبْضَتَكَ عَلَيْهِ اَللّهُمَّ بِكَ اعْتَصَمْتُ عَلَيْهِ وَبِكَ اسْتَجَرْتُ مِنْهُ وِبِكَ تَوارَيْتُ عَنْهُ وَبِكَ اسْتَكْفَفْتُ دُونَهُ وَبِكَ اسْتَتَرْتُ مِنْ ضَرّائِه اَللّهُمَّ احرُسْني بِحِراسَتِكَ مِنْهُ وَمِنْ عَذابِكَ وَاكْفِني بِكِفايَتِكَ كَيْدَهُ وَكَيْدَ بُغاتِكَ اَللّهُمَّ احْفَظْني بِحِفْظِ الإيمانِ وَأسْبِلْ عَلَيَّ سِتْرَكَ الَّذي سَتَرْتَ بِهِ رُسُلَكَ عَنِ الطَّواغيتِ وَحَصِّنّي بِحِصْنِكَ الَّذي وَقَيْتَهُمْ بِهِ مِنَ الجَوابيتِ اَللّهُمَّ أيِّدْني مِنْكَ بِنْصْر لا يَنْفَكُّ وَعَزيمَةِ صِدْق لا تُختَّلُ وَجَلِّلْني بِنُورِكَ وَاجْعَلْني مُتَدَرِّعاً بِدِرْعِكَ [الحَصينَةِ](٥) الواقِيَةِ وَاكْلأني بِكِلاءَتِكَ الكافِيَةِ إنَّكَ واسِعٌ لِما تَشاءُ وَوَلِيٌّ لِمَنْ لَكَ تَوالا وَناصِر مَنْ إلَيْكَ
__________________
(١) نصّ نسخة المخطوطة وغصّه الأصوب ماذكر في المتن ، ورقة رقم ٢٤.
(٢) سقطت من نصّ نسخة المخطوطة ، ورقة رقم٢٥.
(٣) سقطت في نصّ نسخة المخطوطة، ورقة رقم ٢٥.
(٤) نصّ نسخة المخطوطة تقديم وتأخير وزيادة على النصّ الأصلي.
(٥) سقطت من نصّ نسخة المخطوطة ، ورقة رقم ٢٥.
آوى وَعَيْنُ مَنْ بِكَ اسْتَعْدى وَكافي مَنْ بِكَ اسْتَكفى وَالعَزيزُ الَّذي لا يُمانَعُ عَمّا يَشاءُ وَلا قُوَّةَ إلاّ بِاللّهِ وَهُوَ حَسْبي عَلَيْهِ تَوَّكَلَتُ وَهُوَ رَبُّ العَرْشِ العَظيمِ.
الدعاء الثامن عشر
لمولانا الكاظم موسى بن جعفر عليهماالسلام وهو المعروف بدعاء الجوشن(١) :
__________________
(١) مهج الدعوات : ٢١٩ ـ ٢٢٧ ، بحار الأنوار ٩١/٣٢٠ ـ ٣٢٧.
وقد دعا به الإمام موسى بن جعفر على الخليفة العبّاسي موسى الهادي عندما توعّده بالقتل ، وكان قد كتب عليّ بن يقطين إلى أبي الحسن موسى بن جعفر عليهالسلام بصورة الأمر ، فلمّا أصبح أحضر أهل بيته وشيعته فأطلعهم أبو الحسن عليهالسلام على ما ورد من الخبر وقال لهم : ما تشيرون في هذا؟ فقالوا : نشير عليك أصلحك الله وعلينا معك أن نباعد شخصك عن هذا الجبّار وتغيّب شخصك دونه فإنّه لا يؤمن شرّه وعاديته وغشمه سيّما وقد توعّدك وإيّانا معك فتبسّم موسى عليهالسلام ثمّ تمثّل ببيت كعب بن مالك أخي بني سلمة وهو :
|
زعمت سخينة أن ستغلب ربّها |
|
فـليغلبنّ مغالب الغُـلاّب |
ثمّ أقبل على من حضره من مواليه وأهل بيته فقال : ليفرح روعكم أنّه لا يرد أوّل كتاب من العراق إلاّ بموت موسى بن مهدي وهلاكه ، فقالوا : وما ذاك أصلحك الله؟ فقال : قد وحرمة هذا القبر مات في يومه هذا والله إنّه لحقٌّ مثل ما أنّكم تنطقون سأخبركم بذلك ، بين ما أنا جالس في مصلاّي بعد فراغي من وردي وقد تنوّمت عيناي إذ سنح لي جدّي رسول الله(صلى الله عليه وآله)في منامي فشكوت إليه موسى بن المهدي وذكرت ما جرى منه في أهل بيته وأنا مشفق من غوائله فقال لي لتطب نفسك يا موسى فما جعل الله لموسى عليك سبيلا فبينما هو يحدّثني إذ أخذ بيدي وقال لي قد
بِسْمِ اللهِ الرَّحْمنِ الرَّحيم
إلهي كَمْ مِنْ عَدُوٍّ انْتَضى عَلَيَّ سَيفَ عَداوَتِهِ وَشَحَذَ لي ظُبَةَ مُدْيَتِهِ ، وَأرْهَفَ لي شَبا حَدِّهِ ، وَدافَ لي قَواتِلَ سمُوُمِهِ ، وَسَدَّدَ نَحْوي صَوائِبَ سِهامِهِ وَلَمْ تَنَمْ عَنّي عَيْنُ حِراسَتِهِ ، وَأضْمَرَ اَنْ يَسوْمَنىَ الْمَكْروْهَ وَيُجَرِّعَني ذُعافَ مَرارَتِهِ فَنَظَرْتَ إلى ضَعْفي عَنِ احتِمالِ الْفَوادِحِ وَعَجْزي عَنِ الاْنْتِصارِ مِمَّنْ قَصَدني بِمُحارَبَتِهِ وَوَحْدَتي في كَثير مِمَّنْ ناواني وأرْصَدَ لي فيما لَمْ أُعْمِلْ فِكْري في الإرْصادِ لَهُمْ بِمِثْلِهِ ، فَأيَّدْتَني بِقُوَّتِكَ وَشَدَدْتَ أزْري بِنُصْرَتِكَ وفَلَلْتَ شَبا حَدِّهِ وَخَذَلْتَهُ بَعْدَ جَمْعِ عَديدِهِ وَحَشْدِهِ وأعْلَيْتَ كَعْبي عَلَيْهِ وَوَجَّهْتَ ما سَدَّدَ إلَيَّ مِنْ مَكائِدِهِ إلَيْهِ ، وَرَدَدْتَهُ عَلَيْهِ وَلَمْ يَشْفِ غَليلَهُ وَلَمْ تَبْرُدْ حَزازاتُ غَيْظِهِ وَقَدْ عَضَّ عَلَيَّ أنامِلَهِ وَأدْبَرَ مُوَلِّياً قَدْ أخْفَقَتْ سَراياهُ ، فَلَكَ الْحَمْدُ يا رَبِّ مِنْ مُقْتَدِر لاَ يُغْلَبُ وَذي أناة لا يَعْجَلُ صَلِّ عَلى مُحَمَّد وَآلِ مُحَمَّد وَاجْعَلْني لِنَعْمائِكَ مِنَ الشّاكِرينَ [وَلآلائِكَ مِنَ الذّاكِرينَ](١) ، إلهِي وَكَمْ مِنْ باغ بَغاني بِمَكائِدِهِ وَنَصَبَ لي أشْراكَ مَصايِدِهِ وَوَكَّلَ بي تَفَقُّدَ رِعايَتِهِ ، وأضبَأَ إلَيَّ إضْباءَ السَّبُعِ لِطَريدَتِهِ انْتِظاراً لاِنْتِهازِ فُرْصَتِهِ وَهُوَ يُظْهِرُ بَشاشَةَ الْمَلَقِ ، وَيَبْسُطُ لي وَجْهاً غَيْرَ طَلِق ، فَلَمّا رَأيْتَ دَغَلَ سَريرَتِهِ وَقُبْحَ مَا انْطَوى
__________________
أهلك الله آنفا عدوَّك فلتحسن لله شكرك..... .
ودعا بهذا الدعاء.
(١) سقطت من نصّ نسخة المخطوطة ، ورقة رقم ٢٦
عَلَيْهِ لِشَريكِهِ في مِلّتِهِ وأصْبَحَ مُجْلِباً إلَيَّ في بَغْيِهِ أرْكَسْتَهُ لأُمِّ رَأسِهِ وأتَيْتَ بُنْيانَهُ مِنْ أساسِهِ فَصَرَعْتَهُ في زُبْيَتِهِ وأرْدَيْتَهُ في مَهْوى حُفْرَتِهِ وَجَعَلْتَ خَدَّهُ طَبَقاً لِتُرابِ رِجْلِهِ وَشَغَلْتَهُ في بَدَنِهِ وَرِزْقِهِ وَرَمَيْتَهُ بِحَجَرِهِ وَخَنَقْتَهُ بِوَتَرِهِ وَذَكَّيْتَهُ بِمَشاقِصِهِ وَكَبَبْتَهُ لِمَنْخَرِهِ وَرَدَدْتَ كَيْدَهُ في نَحْرِهِ وَوَثَقْتَهُ بِنَدامَتِهِ أفْنَيْتَهُ بِحَسْرَتِهِ فَاسْتَخْذَأ وَتَضاءَلَ بَعْدَ نَخْوَتِهِ وانْقَمَعَ بَعْدَ اْستِطالَتِهِ ذَليلاً مَأسُوراً في رِبْقِ حَبائِلِهِ الَّتي كانَ يُؤَمِّلُ أنْ يَراني فيها يَوْمَ سَطْوَتِهِ ،وَقَدْ كِدْتُ يا رَبِّ لَوْلا رَحْمَتُكَ أنْ يَحُلَّ بي ما حَلَّ بِساحَتِهِ فَلَكَ الْحَمْدُ يا رَبِّ مِنْ مُقْتَدِر لاَ يُغْلَبُ وَذي أناة لا يَعْجَلُ صَلِّ عَلى مُحَمَّد وَآلِ مُحَمَّد وَاجْعَلنى لِنَعْمائِكَ مِنَ الشّاكِرينَ ولآلائِكَ مِنَ الذّاكِرينَ ، إلهى وَكَمْ مِنْ حاسِد شَرِقَ بِحَسَدِهِ وَعَدُوّ شَجِيَ بِغَيْظِهِ وَسَلَقَني بِحَدِّ لِسانِهِ ، وَوَخَزَني بِمُوقِ عَيْنِهِ وَجَعَلَني غَرَضاً لِمراميهِ ، وَقَلَّدَني خِلالاً لَمْ تَزَلْ فِيهِ ، فَنادَيْتُ يا رَبِّ مُسْتَجيراً بِكَ واثِقاً بِسُرْعَةِ إجابَتِكَ مُتَوَكِّلاً عَلى ما لَمْ أزَلْ أتَعرَّفُهُ مِنْ حُسْنِ دِفاعِكَ عالِماً أنَّهُ لا يُضْطَهَدُ مَنْ آوى إلى ظِلِّ كَنَفِكَ وَلَنْ تَقْرَعَ الْحَوادِثُ مَنْ لَجَاَ إلى مَعْقِلِ الانْتِصارِ بِكَ فَحَصَّنْتَني مِنْ بأسِهِ بِقُدْرَتِكَ فَلَكَ الْحْمدُ يا رَبِّ مِنْ مُقْتَدِر لا يُغْلَبُ وَذِي أناة لا يَعْجَلُ صَلِّ عَلى مُحَمَّد وَآلِ مُحَمَّد واجْعَلْني لِنَعْمـائِكَ مِنَ الشّاكِرينَ وَلآلائِكَ مِنَ الذّاكِرينَ ، إلهي وَكَمْ مِنْ سَحائِبِ مَكْروه جَلَّيْتَها وسَماءِ نِعْمَة أمْطَرْتَها وَجَداوِلِ كَرامَة أجْرَيْتَها وأعْيُنِ أحْداث طَمَسْتَها وناشِئَةِ رَحْمَة نَشَرْتَهَا وَجُنَّةِ عافِيَة ألْبَسْتَها وَغَوامِرِ كُرُبات كَشَفْتَها وأُمُور جارِيَة قَدَّرْتَها ، لَمْ تُعْجِزْكَ إذْ طَلَبْتَها وَلَمْ تَمْتَنِعْ مِنْكَ إذْ أرَدْتَهَا ، فَلَكَ الْحَمْدُ يـا رَبِّ مِنْ مُقْتَدِر لا يُغْلَبُ
وَذِي أناة لا يَعْجَلُ صَلِّ عَلى مُحَمَّد وَآلِ مُحَمَّد وَاْجَعْلني لِنَعْمائِكَ مِنَ الشّاكِرينَ وَلآلائِكَ مِنَ الذّاكِرينَ إِلـهي وكَمْ مِنْ ظَنّ حَسَن حَقَّقْتَ وَمِنْ كَسْرِ إمْلاق جَبَرْتَ وَمِنْ مَسْكَنَة فادِحَة حَوَّلْتَ وَمِنْ صَرْعَة مُهْلِكَة أنْعَشْتَ وَمِنْ مَشَقَّة أرَحْتَ ، لا تُسْأَلُ يا سَيِّدي عَمّا تَفْعَلُ وَهُمْ يُسْأَلُونَ وَلا يَنْقُصُكَ ما أنْفَقْتَ وَلَقَدْ سُئِلْتَ فَأعْطَيْتَ وَلَمْ تُسْأَلْ فاَبْتَدَأتَ وَاسْتُميحَ بابُ فَضْلِكَ فَما أكْدَيْتَ ، أبَيْتَ إلاّ إنْعاماً وَاْمِتناناً وإلاّ تَطَوُّلاً يا رَبِّ وَإحْساناً ، وأبَيْتُ يا رَبِّ إلاّ اْنتِهاكاً لِحُرُماتِكَ وَاْجْتِراءً عَلى مَعاصِيكَ وَتَعَدِّياً لِحُدُودِكَ وَغَفْلَةً عَنْ وَعيدِكَ وَطاعَةً لِعَدُوّي وَعَدُوِّكَ ، لَمْ يَمْنَعْكَ يا إلهي وناصِري إخْلالي بِالشُّكْرِ عَنْ إتْمامِ إحْسانِكَ وَلاَ حَجَزَني ذلِكَ عَنِ ارْتِكابِ مَساخِطِكَ ، اَللّهُمَّ فَهذا مَقامُ عَبْد ذَليل اعْتَرَفَ لَكَ بِالتَّوْحيدِ وَأقَرَّ عَلى نَفْسِهِ بِالتَّقْصيرِ في أداءِ حَقِّكَ وَشَهِدَ لَكَ بِسُبُوغِ نِعْمَتِكَ عَلَيْهِ وَجَميلِ عادَتِكَ عِنْدَهُ وإحْسانِكَ إلَيْهِ فَهَبْ لي يا إلهي وَسَيِّدِي مِنْ فَضْلِكَ ما أريدُهُ إلى رَحْمَتِكَ وأتَّخِذُهُ سُلَّماً أعْرُجُ فيهِ إلى مَرْضاتِكَ وَآمَنُ بِهِ مِنْ سَخَطِكَ بِعِزَّتِكَ وَطَوْلِكَ وَبِحَقِّ نَبِيِّكَ مَحَمَّد صَلّى الله عليه وآله فَلَكَ الْحَمْدُ يا ربِّ مِنْ مُقْتَدِر لا يُغْلَب وذي أناة لا يَعْجَلُ صَلِّ عَلى مُحَمَّد وَآلِ مُحَمَّد وَاجْعَلْني لِنَعْمائِكَ مِنَ الشّاكِرينَ وَلآلائِكَ مِنَ الذّاكِرينَ ، [إلهي وَكَمْ مِنْ عَبْد أمْسى وَأصْبَحَ في كَرْبِ الْمَوْتِ وَحَشْرَجَةِ الصَّدْرِ وَالنَّظَرِ إلى ما تَقْشَعِرُّ مِنْهُ الجُلُودُ وَتَفْزَعُ لَهُ القُلُوبُ وأنَا في عافِيَة مِنْ ذلِكَ كُلِّهِ فَلَكَ الْحَمْدُ يا رَبِّ مِنْ مُقْتَدِر لا يُغْلَبُ وَذي أناة لا يَعْجَلُ صَلِّ عَلى مُحَمَّد وَآلِ مُحَمَّد وَاجْعَلْني لِنَعمائِكَ مِنَ الشّاكِرينَ وَلآلائِكَ مِنَ الذّاكِرينَ ، إلهي وَكَمْ مِنْ
عَبْد أمْسى وَأصْبَحَ سَقِيماً مُوْجِعاً في أنَّة وَعَويل يَتَقَلَّبُ في غَمِّهِ لا يَجِدُ مَحيصاً وَلا يُسيغُ طَعاماً وَلا شَراباً وَأنَا في صِحَّة مِنَ الْبَدَنِ وَسَلامَة مِنَ الْعَيْشِ كُلُّ ذلِكَ مِنْكَ فَلَكَ الْحَمْدُ يا رَبِّ مِنْ مُقْتَدِر لا يُغْلَبُ وَذي أناة لا يَعْجَلُ صَلِّ عَلى مُحَمَّد وَآلِ مُحَمَّد واجْعَلْني لِنَعْمائِكَ مِنٌ الشّاكِرينَ وَلآلائِكَ مِنَ الذّاكِرينَ](١) ، إلهي وَكَمْ مِنْ عَبْد أَمْسى وَأصْبَحَ خائِفاً مَرْعُوباً مُشْفِقاً وَجِلاً هارِباً طَريداً مُنْحَجِزاً في مَضيق أو مَخْبَأة مِنَ الْمخابِىء قَدْ ضاقَتْ عَلَيْهِ الاْرْضُ بِرَحْبِها لا يَجِدُ حيلَةً وَلا مَنْجىً وَلا مَأوىً وَأنَا في أمْن وَطُمَأنينة وَعافِيَة مِنْ ذلِكَ كُلِّهِ فَلَكَ الْحَمْدُ يا رَبِّ مِنْ مُقْتَدر لا يُغْلَبُ وَذي أناة لا يَعْجَلُ صَلِّ عَلى مُحَمَّد وَآلِ مُحَمَّد وَاْجعَلْني لِنَعْمائِكَ مِنَ الشّاكِرينَ وَلآلائِكَ مِنَ الذّاكِرينَ إلهي وَسَيِّدي وَكَمْ مِنْ عَبْد أمْسى وَأصْبَحَ مَغْلُولاً مُكَبَّلاً فِي الْحَديدِ بِأيْدي الْعَداةِ لا يَرْحَمُونَهُ ، فَقيداً مِنْ أهْلِهِ وَوَلَدِهِ مُنْقَطِعاً عَنْ إخْوانِهِ وَبَلَدهِ ، يَتَوَقَّعُ كُلَّ ساعَة بِأيِّ قِتْلَة يُقْتَلُ وَبِأيِّ مُثْلَة يُمَثَّلُ بِهِ وَأنَا في عافِيَة مِنْ ذلِكَ كُلِّهِ فَلَكَ الْحَمْدُ يا رَبِّ مِنْ مُقْتَدر لا يُغْلَبُ وَذي أناة لا يَعْجَلُ صَلِّ عَلى مُحَمَّد وَآلِ مُحَمَّد وَاجْعَلْني لِنَعْمائِكَ مِنَ الشّاكِرينَ وَلآلائِكَ مِنَ الذّاكِرينَ ، إلهي وَكَمْ مِنْ عَبْد أمْسى وَأصْبَحَ يُقاسِي الْحَرْبَ وَمُباشَرَةَ الْقِتالِ بِنَفْسِهِ قَدْ غَشِيَتْهُ الأعْداءُ مِنْ كُلِّ جانِب بِالسُّيُوفِ وَالرِّماحِ وَآلَةِ الْحْربِ يَتَقَعْقَعُ فِي الْحَديدِ قَدْ بَلَغَ مَجْهُودَهُ لا يَعْرِفُ حيلَةً وَلا يَجِدُ مَهْرَباً قَدْ أُدْنِفَ بِالْجِراحاتِ أوْ مُتَشَحِّطاً بِدَمِهِ تَحْتَ
__________________
(١) سقط هذا الجزء من الدعاء من نصّ نسخة المخطوطة ، ورقة رقم ٢٧.
السَّنابِكِ وَالأَرْجُلِ يَتَمَنّى شَرْبَةً مِنْ ماء أوْ نَظْرَةً إلى أهْلِهِ وَوَلَدِهِ لا يَقْدِرُ عَلَيْها وَأنَا في عافِيَة مِنْ ذلِكَ كُلِّهِ فَلَكَ الْحَمْدُ يا رَبِّ مِنْ مُقْتَدِر لا يُغْلَبُ وَذي أناة لا يَعْجَلُ صَلِّ عَلى مُحَمَّد وَآلِ مُحَمَّد وَاْجَعَلْني لِنَعْمائِكَ مِنَ الشّاكِرينَ وَلآلائِكَ مِنَ الذّاكِرينَ ، إلهي وكم مِنْ عَبْد أمْسى وَأصْبَحَ في ظُلُماتِ الْبِحارِ وَعَواصِفِ الرِّياحِ وَالأَهْوالِ وَالأَمْواجِ يَتَوقَّعُ الغَرَقَ وَالْهَلاكَ لا يَقْدِرُ عَلى حيلَة أوْ مُبْتَلىً بِصاعِقَة أوْ هَدْم أوْ حَرْق أوْ شَرْق أوْ خَسْف أوْ مَسْخ أوْ قَذْف وَأنَا في عافِيَة مِنْ ذلِكَ كُلِّهِ فَلَكَ الْحَمْدُ يا رَبِّ مِنْ مُقْتَدِر لا يُغْلَبُ وَذي أناة لا يَعْجَلُ صَلِّ عَلى مُحَمَّد وَآلِ مُحَمَّد وَاجْعَلني لِنَعْمائِكَ مِنَ الشّاكِرينَ وَلآلائِكَ مِنَ الذّاكِرينَ ، إلهي وكَمْ مِنْ عَبْد أمْسى وأصْبَحَ مُسافِراً شاخِصاً عَنْ أهْلِهِ وَوَلَدِهِ مُتَحَيِّراً فِي الْمَفاوِزِ تائِهاً مَعَ الْوُحُوشِ وَالْبَهائِمِ وَالْهَوامِّ وَحِيداً فَريداً لا يَعْرِفُ حيلَةً وَلا يَهْتَدي سَبيلاً ، أوْ مُتَأذِّياً بِبَرْد أوْ حَرٍّ أوْ جُوع أوْ عُرْي أوْ غَيْرِهِ مِنَ الشَّدائِدِ مِمَّا أنَا مِنْهُ خِلْوٌ في عافِيَة مِنْ ذلِكَ كُلِّهِ فَلَكَ الْحَمْدُ يا رَبِّ مِنْ مُقْتَدِر لا يُغْلَبُ وَذي أناة لا يَعْجَلُ صَلِّ عَلى مُحَمَّد وَآلِ مُحَمَّد واجْعَلْني لِنعمائِكَ مِنَ الشّاكِرينَ ولآلائِكَ مِنَ الذّاكِرينَ ، إلهي وَسَيِّدي وكَمْ مِنْ عَبْد أمْسى وَأصْبَحَ فَقيراً عائِلاً عارِياً مُمْلِقاً مُخْفِقاً مَهْجُوراً (خائِفاً) جائِعاً ظَمآنَ يَنْتَظِرُ مَنْ يَعُودُ عَلَيْهِ بِفَضْل ، أوْ عَبْد وَجيه عِنْدَكَ هُوَ أوْجَهُ مِنّي عِنْدَكَ وَأشدُّ عِبادَةً لَكَ مَغْلُولاً مَقْهُوراً قَدْ حُمِّلَ ثِقْلاً مِنْ تَعَبِ الْعَناء وَشِدَّةِ الْعُبُودِيَّةِ وَكُلْفَةِ الرِّقِّ وَثِقْلِ الضَّريبَةِ أوْ مُبْتلىً بِبَلاء شَديد لا قِبَلَ لَهُ إلاّ بِمَنَّكَ عَلَيْهِ وأنَا الْمَخْدُومُ الْمُنَعَّمُ الْمُعافَى الْمَكَرَّمُ في عافِيَة مِمّا هُوَ فيهِ فَلَكَ الْحَمْدُ عَلى ذلِكَ كُلِّهِ مِنْ مُقْتَدر لا يُغْلَبُ
وَذي أناة لا يَعْجَلُ صَلِّ عَلى مُحَمَّد وَآلِ مُحَمَّد وَاْجَعْلني لِنَعْمائِكَ مِنَ الشّاكِرينَ وَلآلائِكَ مِنَ الذّاكِرينَ ، إلهي وَسَيِّدي وَكَمْ مِنْ عَبْد أمْسى وأصْبَحَ شَريداً طَريداً حَيرانَ مُتَحَيِّراً جائِعاً خائِفاً خاسِراً فِي الصَّحاري وَالْبَراري قَدْ أحْرَقَهُ الْحَرُّ وَالْبَرْدُ وَهُوَ في ضرّ مِنَ الْعَيْشِ وَضَنْك مِنَ الْحَياةِ وَذُلّ مِنَ المَقامِ يَنْظُرُ إلى نَفْسِهِ حَسْرَةً لا يَقْدِرُ لَها عَلى ضَرّ وَلا نَفْع وَأنَا خِلْوٌ مِنْ ذلِكَ بِجُودِكَ وَكَرَمِكَ فَلا إله إلاّ أنْتَ سُبْحانَكَ مِنْ مُقْتَدر لا يُغْلَبُ وَذي أناة لا يَعْجَلُ صَلِّ عَلى مُحَمَّد وَآلِ مُحَمَّد واْجعَلْني لأنْعُمِكَ مِنَ الشّاكِرينَ ولآلائِكَ مِنَ الذّاكِرينَ واَرْحَمْني بِرَحْمَتِكَ يا أرْحَمَ الرَّاحِمينَ إلهي وَسَيِّدي وكَم مِنْ عَبْد أمْسى وَأصْبَحَ عَليلاً مَريضاً سَقيماً مُدْنِفاً عَلى فُرُشِ العِلَّةِ وَفي لِباسِها يَتَقَلَّبُ يَميناً وشِمالاً لا يَعْرِفُ شَيْئاً مِنْ لَذَّةِ الطَّعامِ وَلا مِنْ لَذَّةِ الشَّرابِ يَنْظُرُ إلى نَفْسِهِ حَسْرةً لا يَسْتَطيعُ لَها ضَرّاً وَلا نَفْعاً وَأنَا خِلْوٌ مِنْ ذلِكَ كُلِّهِ بِجُودِكَ وَكَرَمِكَ فَلا إله إلاّ أنْتَ سُبْحانَكَ مِنْ مُقْتَدر لا يُغْلَبُ وَذي أناة لا يَعْجَلُ صَلِّ عَلى مُحَمَّد وَآلِ مُحَمَّد واْجعَلْني لَكَ مِنَ الْعابِدينَ وَلِنعَمائِكَ مِنَ الشّاكِرينَ وَلآلائِكَ مِنَ الذّاكِرينَ وَارْحَمْني بِرحْمَتِكَ يا أرْحَمَ الرّاحِمينَ ، مَوْلاي وَسَيِّدي وَكَمْ مِنْ عَبْد أمْسى وَأصْبَحَ وَقَدْ دَنا يَومُهُ مِنْ حَتْفِهِ وأحْدَقَ بِهِ مَلَكُ الْمَوْتِ [في أعْوانِهِ يُعالِجُ سَكَراتِ الْمَوْتِ](١) وَحِياضَهُ تَدُورُ عَيْناهُ يَميناً وَشِمالاً يَنْظُرُ إلى أحِبّائِهِ وَأوِدّائِهِ وأخِلاّئِهِ ، قَدْ مُنِعَ مِنَ الكَلامِ وَحُجِبَ عَنِ الخِطابِ يَنْظُرُ إلى نَفْسِهِ
__________________
(١) سقطت من نصّ نسخة المخطوطة ، ورقة رقم ٢٩.
حَسْرَةً لا يَسْتَطيعُ لَها ضَرّاً وَلا نَفْعاً وَأنَا خِلْوٌ مِنْ ذلِكَ كُلِّهِ بِجُودِكَ وَكَرمِكَ فَلا إله إلاّ أنْتَ سُبْحانَكَ مِنْ مُقْتَدِر لا يُغْلَبُ وَذِي أناة لا يَعْجَلُ صَلِّ عَلى مُحَمَّد وَآلِ مُحَمَّد واجْعَلْني لِنَعْمائِكَ مِنَ الشّاكِرينَ وَلآلائِكَ مِنَ الذّاكِرينَ وَارْحَمْني بِرَحْمَتِكَ يا أرْحَمَ الرّاحِمينَ ، مَوْلايَ وَسَيِّدي وكَم مِنْ عَبْد أمْسى وَأصْبَحَ في مَضَائِقِ الحُبُوسِ وَالسُّجُونِ وَكُرَبِها وَذُلِّها وَحَديدِها يَتَداوَلُهُ أعْوانُها وَزَبانِيَتُها فَلا يَدْري أيَّ حال يُفْعَلُ بِهِ وَأيَّ مُثْلَة يُمَثَّلُ بِهِ فَهُوَ في ضُرّ مِنَ الْعَيْشِ وَضنْك مِنَ الْحَياةِ يَنْظُرُ إلى نَفْسِهِ حَسْرَةً لا يَسْتَطيعُ لَها ضَرّاً وَلا نَفْعاً وَأنَا خِلْوٌ مِنْ ذلِكَ كُلِّهِ بِجُودِكَ وَكَرَمِكَ فَلا إله إلاّ أنْتَ سُبْحانَكَ مِنْ مُقْتَدِر لا يُغْلَبُ وَذِي أناة لا يَعْجَلُ صَلِّ عَلى مُحَمَّد وَآلِ مُحَمَّد واْجعَلْني لَكَ مِنَ الْعابِدينَ ولِنَعْمائِكَ مِنَ الشّاكِرينَ وَلآلائِكَ مِنَ الذّاكِرينَ وَارْحَمْني بِرَحْمَتِكَ يا أرْحَمَ الرّاحِمينَ ، سَيِّدِي وَمَوْلايَ وَكَمْ مِنْ عَبْد أمْسى وَأصْبَحَ قَدِ اسْتَمَرَّ عَلَيْهِ القَضاءُ وَأحْدقَ بِهِ الْبَلاءُ وَفارَقَ أوِدّاءَهٌ وَأحِبّاءَهٌ وَأخِلاّءَهٌ وَأمْسى أسيراً حَقيراً ذَليلاً في أيْدِي الْكُفّارِ [وَالأعْداء يَتَداوَلُونَهُ يَميناً وَشِمالاً قَدْ حُصِرَ فِي الْمَطاميرِ وَثُقِّلَ بِالْحَديدِ لا يَرى شَيْئاً مِنْ ضِياءِ الدُّنْيا وَلا مِنْ رَوْحِها يَنْظُرُ إلى نَفْسِهِ حَسْرَةً لا يَسْتَطيعُ لَها ضَرّاً وَلا نَفْعاً](١) وَأنَا خِلْوٌ مِنْ ذلِكَ كُلِّهِ بِجُودِكَ وَكَرَمِكَ فَلا إله إلاّ أنْتَ سُبْحانَكَ مِنْ مُقْتَدِر لا يُغْلَبُ وَذي أناة لا يَعْجَلُ صَلِّ عَلى مُحَمَّد وَآلِ مُحَمَّد واْجعَلْني لَكَ مِنَ الْعابِدينَ وَلِنَعْمائِكَ مِنَ الشّاكِرينَ وَلآلائِكَ مِنَ
__________________
(١) سقط هذا الجزء من الدعاء من نصّ نسخة المخطوطة ، ورقة رقم ٣٠.
الذّاكِرينَ وَارْحَمْني بِرَحْمَتِكَ يا أرْحَمَ الرّاحِمينَ إلهي وَسَيِّدِي وَكَمْ مِنْ عَبْد أمْسى وَأصْبَحَ قَدِ اشتاقَ إلى الدُّنْيا للِرَّغْبَةِ فيها إلى أنْ خاطَرَ بِنَفْسِهِ وَمالِهِ حِرْصاً مِنْهُ عَلَيْها قَدْ رَكِبَ الْفُلْكَ وَكُسِرَتْ بِهِ وَهُوَ في آفاقِ الْبِحارِ وَظُلَمِها يَنْظِرُ إلى نَفْسِهِ حَسْرَةً لا يَقْدِرُ لَها على ضَرّ وَلا نَفْع وأنَا خِلْوٌ مِنْ ذلِكَ كُلِّه بِجُوِدكَ وَكَرَمِكَ فَلا إله إلاّ أنْتَ سُبْحانَكَ مِنْ مُقْتَدِر لا يُغْلَبُ وَذي أناة لا يَعْجَلُ صَلِّ عَلى مُحَمَّد وَآلِ مُحَمَّد واْجعَلْني لَكَ مِنَ الْعابِدينَ وَلِنَعْمائِكَ مِنَ الشّاكِرينَ وَلآلائِكَ مِنَ الذّاكِرينَ وَارْحَمْني بِرَحْمَتِكَ يا أرْحَمَ الرّاحِمينَ ، إلهي وَسَيِّدي وَكَمْ مِنْ عَبْد أمْسى قَدِ اسْتَمَرَّ عَلَيْهِ الْقَضاءُ وَأحْدَقَ بِهِ الْبَلاءُ والكُفّارُ والأعْداءُ وأخَذَتْهُ الرِّماحُ وَالسُّيُوفُ وَالسِّهامُ وَجُدِّلَ صَريعاً وَقَدْ شَرِبَتِ الأرْضُ مِنْ دَمِهِ وأكَلَتِ السِّباعُ وَالطِّيْرُ مِنْ لَحْمِهِ وأنَا خِلْوٌ مِنْ ذلِكَ كُلِّهِ بِجُودِكَ وَكَرَمِكَ لا بِاسْتِحْقاق مِنّي يا لا إله إلاّ أنْتَ سُبْحانَكَ مِنْ مُقْتَدِر لا يُغْلَبُ وَذِي أناة لا يَعْجَلُ صَلِّ عَلى مُحَمَّد وَآلِ مُحَمَّد واْجعَلْني لِنَعْمائِكَ مِنَ الشّاكِرينَ وَلآلائِكَ مِنَ الذّاكِرينَ وَارْحَمْني بِرَحْمَتِكَ يا أرْحَمَ الرّاحِمينَ ، وَعِزَّتِكَ](١) يا كَريمُ لأطْلُبَنَّ مِمّا لَدَيْكَ ، وَلأُلِحَّنَّ عَلَيْكَ وَلأمُدَّنَّ يَدي نَحْوَكَ مَعَ جُرْمِها إلَيْكَ يا رَبِّ فَبِمَنْ أعُوذُ وَبِمَنْ ألُوذُ لا أحَدَ لي إلاّ أنْتَ أفَتَرُدَّني وَأنْتَ مُعَوَّلي وَعَلَيْكَ مُتَّكَلي ، أسْأَلُكَ بِاسْمِكَ الَّذي وَضَعْتَهُ عَلَى السَّماءِ فَاْستَقَلَّتْ وَعَلَى الأرْضِ فاَسْتَقَرَّتْ وَعَلى الْجِبالِ فَرَسَتْ وَعَلَى اللَّيْلِ فَأَظْلَمَ وَعَلَى النَّهارِ فَاسْتَنارَ أنْ
__________________
(١) سقط من نصّ نسخة المخطوطة هذا الجزء من الدعاء ، ورقة رقم ٣٠.
تُصَلِّيَ عَلى مُحَمَّد وَآلِ مُحَمِّد وَأنْ تَقْضِيَ لي حَوائِجي كُلَّها وَتَغْفِرَ لي ذُنُوبي كُلَّها صَغيرَها وَكَبيرَها ، وَتُوَسِّعَ عَلَيَّ مِنَ الرِّزْقِ ما تُبَلِّغُني بِهِ شَرَفَ الدُّنْيا وَالآخِرَةِ يا أرْحَمَ الَّراحِمينَ ، مَوْلايَ بكَ اْستَعَنْتُ فَصَلِّ عَلى مُحَمَّد وَآلِ مُحَمَّد وأعِنّي ، وَبِكَ اسْتَجَرْتُ فَأجِرْنى واغْنِني بِطاعَتِكَ عَنْ طاعَةِ عِبادِكَ وَبِمَسْأَلَتِكَ عَنْ مَسْأَلَةِ خَلْقِكَ وَانْقُلْني مِنْ ذُلِّ الْفَقْرِ إلى عِزِّ الْغِنى وَمِنْ ذُلِّ الْمَعاصي إلى عِزِّ الطّاعَةِ فَقَدْ فَضَّلْتَني عَلى كَثير مِنْ خَلْقِكَ جُوداً مِنْكَ وَكَرَماً لا بِاسْتِحْقاق مِنّي ، إلهي فَلَكَ الْحَمْدُ عَلى ذلِكَ كُلِّهِ صَلِّ عَلى مُحَمَّد وَآلِ مُحَمَّد واْجعَلْني لِنَعْمائِكَ مِنَ الشّاكِرينَ وَلآلائِكَ مِنَ الذّاكِرينَ وَارْحَمْني بِرَحْمَتِكَ يا أرْحَمَ الرّاحِمينَ.
[ثمّ اسجد وقل : سَجَدَ وَجْهِيَ الذَّليلُ لِوَجْهِكَ الْعَزيزِ الْجَليلِ ، سَجَدَ وَجْهِيَ البالي الْفاني لِوَجْهِكَ الدّائِم الْباقي ، سَجَدَ وَجْهِيَ الْفَقيرُ لِوَجْهِكَ الْغَنىِّ الْكَبيرِ ، سَجَدَ وَجْهي وَسَمْعي وَبَصَري وَلَحْمي وَدَمي وَجِلْدي وَعَظْمي وَما أقَلَّتِ الاْرْضُ مِنّي للهِ رَبِّ الْعالَمينَ ، اَللّـهُمَّ عُدْ عَلى جَهْلي بِحِلْمِكَ ، وَعَلى فَقْري بِغِناكَ ، وَعَلى ذُلّي بِعِزِّكَ وَسُلْطانِكَ ، وَعَلى ضَعْفي بِقُوَّتِكَ ، وَعَلى خَوْفي بِأمْنِكَ ، وَعَلى ذُنُوبي وَخطايايَ بِعَفْوِكَ وَرَحْمَتِكَ يا رَحمن يا رَحيمُ اَللّهُمَّ إنّي أدْرَأُ بِكَ في نَحْرِ فلان بن فلان وأعُوُذ بِكَ مِنْ شَرِّهِ فَاكْفِنيهِ بِما كَفَيْتَ بِهِ أنْبِياءَكَ وَأوْلِياءَكَ مِنْ خَلْقِكَ وَصالِحي عِبادِكَ مِنْ فَراعِنَةِ خَلْقِكَ وَطُغاةِ عُداتِكَ وَشَرِّ جَميعِ خَلْقِكَ بِرَحْمَتِكَ ياأرْحَمَ الرّاحِمينَ إنَّكَ عَلى كُلِّ
شَيء قَديرٌ وَحَسْبُنَا اللّهُ وَنِعْمَ الْوَكيلُ](١).
الدعاء التاسع عشر
له صلوات الله عليه موسى بن جعفر وكان يدعو به في قنوته وهو(٢) :
بِسْمِ اللهِ الرَّحْمنِ الرَّحيم
يا مَفْزَعَ الفازِعِ وَمَأمَنَ الهالِعِ وَمَطْمَعَ الطّامِعِ وَمَلْجَأ الضّارِعِ يا غَوْثَ اللَّهْ فانِ وَمَأوَى الحَيْرانِ وَمُروِيَ الظَّمآنِ وَمُشْبِعِ الجَوْعانِ وَكاسِيَ العُرْيانِ وَحاضِرَ كُلِّ مَكان بِلا دَرَك وَلا عَيان وَلا صِفَة وَلا بَطان عَجَزَتِ الأَفْهامُ وَضَلَّتِ الأَوْهامُ عَنْ مُوافَقَةِ صِفَةِ دابَّة مِنَ الهَوامِّ فَضْلاً عَنِ الأَجْرامِ العِظامِ مِمّا أنْشَأتَ حِجاباً لِعَظَمَتِكَ وَأنّى يَتَغَلْغَلُ إلى ما وَراءِ ذلِكَ بِما لا يُرامُ تَقَدَّسْتَ يا قُدُّوسُ عن الظنُونِ وَالحُدُوسِ وَأنْتَ المَلِكُ القُدُّوسُ بارِىءَ الأَجْسامِ وَالنُفّوسِ وَمُنْخِرَ العِظامِ وَمُميتَ الأَنامِ وَمُعيدَها بَعْدَ الفَناءِ وَالتَّطْميسِ أسْألُكَ يا ذَا [القُدْرَةِ](٣) [وَالعُلا] وَالعِزِّ وَالثَّناءِ أنْ تُصَّليَ عَلَى مُحَمَّد وَآلِه أُولِي النُّهى وَالمَحَلِّ الأَوْفى وَالمَقامِ الأَعْلى وَأنْ تُعَجِّلَ ما قَدْ تَأجَّلَ وَتُقَدِّمَ ما قَدْ تَأخَّرَ وَتَأتِيَ بِما قَدْ
__________________
(١) غير موجودة في أصل نسخة المخطوطة وقد وضعناها كجزء مكمِّل للدعاء ـ المحقّق ـ.
(٢) مهج الدعوات : ٤٥ ، بحار الأنوار ٨٢/٢١٩ ـ ٢٢٠.
(٣) سقطت من نصّ نسخة المخطوطة، ورقة رقم ٣٠.
أوْجَبْتَ إثْباتَهُ وَتُقَرِّبَ ما قَدْ تَأخَّرَ فِي النُّفُوسِ الحَصِرَةِ أوانُهُ وَتَكْشِفَ البَأسَ وَسُوءَ اللِّباسِ وَعَوارِضَ الوَسْواسِ الخَنّاسِ في صُدُورِ النَّاسِ وَتَكْفيَنا ما قَدْ رَهِقَنا وَتَصْرِفَ عَنّا ما قَدْ رَكِبْنا وَتُبادِرَ اصْطِلامَ الظّالِمينَ وَنَصْرَ المُؤْمِنينَ وَالإِزالَةَ مِنَ المُعانِدينَ آمينَ رَبَّ العالَمينَ.
الدعاء العشرون
لمولانا الرضا عليّ بن موسى صلوات الله عليهما وهي عوذة وجدت في ثيابه قال الراوي : توفّي أبو الحسن عليّ بن موسى عليهالسلام وجد عليه تعليق معوَّذ وفي آخره عوذة ذكر فيها أنّ آباءه عليهمالسلام كانوا يقولون إنّ جدّهم عليّ ابن أبي طالب صلوات الله عليه كان يتعوّذ بها من الأعداء وكانت معلّقة في قراب سيفه وفي آخرها أسماء الله عزّ وجلّ وأنّه عليهالسلام شرط على أهله وولده أن لايدعو بها على أحد فإنّه من دعا بها لم يحجب دعاؤه عن الله جلّ اسمه وتقدّس وهو(١) :
بِسْمِ اللهِ الرَّحْمنِ الرَّحيم
اَللّهُمَّ بِكَ اَسْتَفْتِحُ وَبِكَ اَسْتَنْجِحُ وَبِمُحَمَّد صَلّى اللّهُ عَلَيْهِ وَآلِه أتَوَجَّهُ اَللّهُمَّ سَهِّلْ لي حُزُونَتَهُ وَكُلَّ حُزُونَة وَذَلِّلْ لي صُعُوبَتَه وَكُلُّ صُعُوبَة وَاكْفِني
__________________
(١) مهج الدعوات : ٢٤٧ ـ ٢٤٨ ، بحار الأنوار ٩١/٣٤٥ ـ ٣٤٦.
مَؤُنَتَهُ وَكُلَّ مَؤُنَة وَارْزُقْني مَعْرُوفَهُ وَوُدَّهُ وَاصْرِفْ عَنّي ضُرَّهُ وَمَعَرَّتَهُ إنَّكَ تَمحُو ما تَشاءُ وَتُثْبِتُ وَعِنْدَكَ أُمُّ الكِتابِ ألا إنَّ أوْلِياءَ اللهِ لا خَوْفٌ عَلَيْهِم وَلا هُم يَحْزَنُونَ إنّا رُسُلُ رَبِّكَ لَنْ يَصِلُو إلَيْكَ طه حم لا يُبْصِرُونَ وَجَعَلْنا مِنْ بَيْنِ أيْديهِمْ سَدّاً وَمَنْ خَلْفِهِمْ سَدّاً فَأغْشَيْناهُمْ فَهُمْ لا يُبْصِرُونَ أُولئِكَ الَّذينَ طَبَعَ اللّهُ عَلى قُلُوبِهِم وَسَمْعِهِمْ وَأبْصارِهِمْ وَأُولئِكَ هُمُ الغافِلُونَ لا جَرَمَ أنَّ اللّهَ يَعْلَمُ ما يُسِّرُونَ وَما يُعْلِنُونَ فَسَيَكْفيكَهُمُ اللّهُ وَهُوَ السَّميعُ العَليمُ وَتَريهُمْ يَنْظُرُونَ إلَيْكَ وَهُمْ لا يُبْصِرُونَ صُمٌّ بُكْمٌ عُمْيٌ فَهُمْ لا يَرْجِعُونَ طسم تِلْكَ آياتُ الكِتابِ المُبينِ لَعَلّكَ باخِعٌ نَفْسَكَ ألاّ يَكُونُوا مُؤْمِنينَ إنْ نَشَأ نُنَزِّلْ عَلَيْهِمْ مَنِ السَّماءِ آيَةً فَظَلّتْ أعْناقُهُم لَها خاضِعينَ.
الأسْماء :
اَللّهُمَّ إنّي أسْأَلُكَ بِالعَيْنِ الَّتي لا تَنامُ وَبِالعِزِّ الَّذي لا يُرامُ وَبِالمُلْكِ الَّذي لا يُضامُ وَبِالنّورِ الَّذي لا يُطْفى وَبِالوَجْهِ الَّذي لا يَبْلى وَبِالحَيوةِ الَّذي لا تَمُوتُ وَبِالصَّمَدِيَةِ الَّتي لا تُقْهَرْ وَبِالدَّيْمُومِيَّةِ الَّتي لا تَفْنى وَبِالاِسْمِ الَّذي لا يُرَدُّ وَبِالرُّبُوبيَّةِ الَّتي لا تُسْتَذَّلُ أنْ تُصَلّيَ عَلى مُحَمَّد وَآلِ مُحَمَّد وَأنْ تَفْعَلَ بِي كَذا وَكَذا وتذكر حاجتك تقضى إنشاء الله تعالى.
الدعاء الحادي والعشرون
للإمام عليّ بن موسى الرضا صلوات الله وسلامه عليه(١) :
__________________
(١) مهج الدعوات : ٢٥٣ ـ ٢٥٦ ، بحار الأنوار ٩١/٣٤٦ ـ ٣٤٩.
بِسْمِ اللهِ الرَّحْمنِ الرَّحيم
اَللّهُمَّ إنَّ ذُنُوبي وَكَثْرَتَها قَدْ أخْلَقَتْ وَجْهي عِنْدَكَ وَحَجَبَتْني عَنْ استيهالِ رَحْمَتِكَ وَباعَدَتني عَنْ اِستيجابِ مَغْفِرَتِكَ وَلَوْلا تَعَلُّقي بآلائِكَ وَتَمَسُّكي [بِالدُعاءِ](١) وَما وَعَدْتَ أمْثالي مِنَ المُسْرفينَ وَأشْباهي مِنَ الخاطِئينَ وَأوْعَدْتَ القانِطينَ مِنْ رَحْمَتِكَ بِقَوْلِكَ يا ِبادِىءَ الَّذينَ أسْرَفُوا عَلى أنْفُسِهِمْ لا تَقْنَطُوا مِنْ رَحْمَتِ اللهِ إنَّ اللّهَ يَغْفِرُ الذُّنوبَ جَميعاً إنَّهُ هُوَ الغَفُورُ الرَّحيمُ وَحَذَّرْتَ القانِطينَ مِنْ رَحْمَتِكَ فَقُلْتَ وَمَنْ يَقْنَطْ مِنْ رَحْمَةِ رَبِّهِ إلاّ الضالُّونَ ثُمَّ نَدَبْتَنا بِرَأفَتِكَ إلى دُعائِكَ فَقُلْتَ ادْعُوني أسْتَجِبْ لَكُمْ إنَّ الذَّينَ يَسْتَكْبِرُونَ عَنْ عِبادَتي سَيَدْخُلُونَ جَهَّنَم داخِرينَ إلهي لَقَدْ كانَ الإياس عَليَّ مُشْتَمِلاً وَالقُنُوطُ مِنْ رَحْمَتِكَ مُلْتَحِفاً إلهي لَقَدْ وَعَدْتَ المُحْسِنَ ظَنَّهُ بِكَ ثَواباً وَأوْعَدْتَ المُسيء ظَنَّهُ بِكَ عِقاباً اَللّهُمَّ وَقَدْ أمْسَكَ وَمَعي حُسْنُ الظَنِّ بِكَ في عَتْقِ رَقَبَتي مِنَ النّارِ وَتَغَمُّدَ زَلَّتي وَإقالَةَ عَثْرَتي اَللّهُمَّ قُلْتَ في كِتابِكَ وَقَوْلُكَ الحَقُّ الَّذي لا خُلْفَ لَهُ وَلا تَبْديلَ يَوْمَ نَدْعُوا كُلَّ أُناس بِإمامِهِمْ وَذلِكَ يَوْمُ النُّشُورِ إذا نُفِخَ فِي
__________________
ويسمّى هذا الدعاء بـ : (دعاء الاعتقاد) ، وذكر السيّد ابن طاووس : (ومن ذلك دعاء الرضا عليهالسلام وجدناه في أصل يونس بن بكير ، قال سألت سيّدي أن يعلّمني دعاء أدعو به عند الشدائد ، فقال يا يونس تحفظ ما أكتبه لك وادعُ به في كلِّ شديدة تجاب وتعطى ماتتمنّاه). مهج الدعوات : ٢٥٣.
(١) نصّ نسخة المخطوطة [بدعائك] الأصوب كما ذكر في المتن ، ورقة رقم ٣٢.
الصُّورِ وَبُعْثِرَ ما فِي القُبُورِ اَللّهُمَّ فَإنّي أُوفي وَأشْهَدُ وَأُقِرُّ [وَلا أُنْكِرُ](١) وَلا أَجْحَدُ وَأُسِرُّ وَأُعْلِنُ وَأُظْهِرُ وَأُبْطِنُ بِأَنَّكَ أَنْتَ اللّهُ لا إله إلاّ أنْتَ وَحْدَكَ لا شَريكَ لَكَ وَأنَّ مُحَمَّداً عَبْدُكَ وَرَسُولُكَ صَلَّى اللّهُ عَلَيْهِ وَأنَّ عَلِيّاً أميرُ المُؤْمِنينَ سَيِّدُ الأوصِياءِ وَوارِثُ عِلْمِ الأَنْبِياءِ عَلَمُ الدّينِ وَمُبيرُ المُشْرِكينَ وَمُمَيِّزُ المُنافِقينَ وَمُجاهِدُ المارِقينَ وَإمامي وَحُجَّتي وَعُرْوَتي وَصِراطي وَدَليلي وَحُجّتي وَمَنْ لا أثِقُ بِأعْمالي وَلَوْ زَكَتْ وَلا أراها مُنْجِيَةً لي وَلَوْ صَلُحَتْ إلاّ بِوِلايَتِهِ وَالائْتِمامِ بِهِ وَالإِقْرارِ بِفَضائِلِهِ وَالقَبُولِ مِنْ حَمَلَتِها وَالتَّسْليمِ لِرُواتِها وَأُقِرُّ بِأَوْصِيائِهِ مِنْ أبْنائِه أئَمّةً وَحُجَجاً وَأدِلَّةً وسُرُجاً وَأعْلاماً وَمَناراً وَسادَةً وَأبْراراً وَأُومِنُ بِسِّرِهِمْ وَجَهْرِهِمْ وَظاهِرِهِمْ وَباطِنِهِمْ وَشاهِدِهِمْ وَغائِبِهِمْ وَحيِّهِمْ وَمَيِّتِهِمْ لا شكَّ في ذلِكَ وَلا ارتِيابَ ، عِنْدَ بحولِكَ وَلا اِنْقِلاب(٢) ، اَللّهُمَّ فَادْعُني يَوْمَ حَشْري وَنَشْري بِإمامَتِهِمْ وَأنقِذني بِهِمْ يا مَوْلايَ مِنْ حَرِّ النيرانِ وَإنْ لَمْ تَرْزُقْني رَوْحَ الجِنانِ فَإنّكَ إنْ أعْتَقْتَني مِنَ النّارِ كُنْتُ مِنَ الفائزينَ اَللّهُمَ وَقَدْ أصْبَحْتُ يَوْمي هذا لا ثِقَة لي وَلا رَجاء وَلا لَجَأ وَلا مَفْزَعَ وَلا مَنْجا غَيْرَ مَنْ تَوَسَّلْتُ بِهِمْ إلَيْكَ مُتَّقَرِّباً إلى رَسُولِكَ مُحَمَّد صَلَّى اللّهُ عَلَيْهِ وَآلِه ثُمَّ عَليٍّ أميْرِ المُؤْمِنينَ وَالزَهْراءَ سَيِّدَةِ نِساءِ العالَمينَ وَالحَسَنِ وَالحُسَيْنِ وَعَليٍّ وَمُحَمَّد وَجَعْفَر وَمُوسى وَعَليٍّ وَمُحَمَّد وَعَليٍّ وَالحَسَنِ وَمَنْ بَعْدَهُمْ يُقيمُ المحَجَّةَ إلى الحُجَّةِ المَسْتُورَةِ مِنْ وُلْدِهِ المَرْجُوِّ لِلأُمَّةِ مِنْ بَعْدِهِ اَللّهُمَّ فَاجْعَلْهُمْ في هذا اليَوْمِ وَما بَعْدَهُ حِصْني مِنَ
__________________
(١) سقطت من نصّ نسخة المخطوطة ، ورقة رقم ٣٢.
(٢) وفي بعض الكتب : ولا تَحوُّلٌ عنهم ولا انقلاب.
المَكارِهِ وَمَعْقِلي مِنَ المَخاوِفِ وَنَجِّني بِهِمْ مِنْ كُلِّ عَدُوٍّ وَطاغ وَباغ وَفاسِق وَمِنْ شَرِّ ما أعْرِفُ وَما أُنكِرُ وَما اسْتَتَرَ عَنّي وَما أُبْصِرُ وَمِنْ شَرِّ كُلِّ دابَّة رَبّي آخِذٌ بناصَيَتِها إنَّكَ عَلى صِراط مُسْتَقيم اَللّهُمَّ [بتَوَسُّلي](١) بِهِمْ إلَيْكَ وَتَقُرُّبي بِمَحَبَّتِهِم وَتَحَصُّني بِإمامَتِهِمْ إفْتَحْ عَليَّ في هَذا اليَوْمِ أبْوابَ رِزْقِكَ وَانشُر عَلَيَّ رَحْمَتَكَ وَحَبِّبْني إلى خَلْقِكَ وَجَنِّبْني بُغْضَهُمْ وَعَداوَتَهُمْ إنَّكَ عَلى كُلِّ شَيء قديرٌ اَللّهُمَّ وَلِكُلِّ مُتَوَسِّل ثوابٌ وَلِكُلِّ ذي شَفاعَة حَقٌ فَأَسْأَلُكَ بِمَنْ جَعَلْتَهُ إلَيْكَ وَقَدَّمْتُهُ أمامَ طَلِبَتي أنْ تُعَرِّفَني بَركَةَ يَوْمي هذا وَشَهْري هذا وعامي هذا اَللّهُمَّ وَهُمْ مَفْزَعي وَمَعُونَتي في شِدَّتي وَرَخائي وَعافِيَتي وَبَلائي وَنَوْمي وَيَقْظَتي وَظَعْني وَإقامَتي وَعُسْري وَيُسْري وَعَلانِيَتي وَسِرّي وَإصْباحي وَإمسائي وَتَقَلُّبي وَمَثوايَ وَسِرّي وَجَهْري اَللّهُمَّ فَلا تُخيَّبْني بِهِمْ مِنْ نائِلِكَ وَلا تَقْطَعْ رَجائي مِنْ رَحْمَتِكَ وَلا تُؤيِسْني مِنْ رَوْحِكَ وَلا تَبْتَلِني بِانْغِلاقِ أبْوابِ الأرْزاقِ وَانْسِدادِ مَسالِكِها وَاِرتياحِ مذاهِبِها وَافْتَح لي مِنْ لَدُنْكَ فَتْحاً يَسيراً وَاجْعَلْ لي مِنْ كُلِّ ضَنْك مَخْرَجاً وَإلى كُلِّ سِعَة مَنْهَجاً إنَّكَ أرْحَمُ الرّاحِمينَ وَصَلَّى اللّهُ عَلى مُحَمَّد وَآلِهِ الطّيّبينَ الطّاهِرينَ آمينَ رَبَّ العالَمينَ.
الدعاء الثاني والعشرون
لمولانا الجواد محمّد بن علي صلوات الله عليه(٢) :
__________________
(١) نصّ نسخة المخطوطة [فبتوسّلي] الأصوب كما ذكر في المتن ، ورقة رقم ٣٣.
(٢) مهج الدعوات : ٥٩ ، بحار الأنوار ٨٢/٢٢٥. وكان يدعو به الإمام في القنوت.
بِسْمِ اللهِ الرَّحْمنِ الرَّحيم
مَنائِحُكَ مُتَتابِعَةٌ وَأياديكَ مُتَوالِيَةٌ وَنِعَمُكَ سابِغَةٌ وَشُكْرُنا قَصيرٌ وَحَمْدُنا يَسيرٌ وَأنْتَ بِالتَعَطُّفِ عَلى مَنِ اعْتَرَفَ جَديرٌ اَللّهُمَّ وَقَدْ غُصَّ أهْلُ الحَقِّ بِالريقِ وَارْتَبَكَ أَهْلُ الصِّدْقِ فِي [المَضيقِ](١) وَأنْتَ اَللّهُمَّ بِعِبادِكَ وَذَوِي الرَّغْبَةِ إلَيْكَ شَفيقٌ وَبِإجابَةِ دُعائِهِمْ وَتَعْجيلِ الفَرَج عَنْهُمْ حَقيقٌ اَللّهُمَّ فَصَلِّ عَلى مُحَمَّد وَآلِ مُحَمَّد وَبادِرْنا مِنْكَ بِالعَوْنِ الَّذي لا خِذلانَ بَعْدَهُ وَالنَّصْرِ الَّذي لا باطِلَ يَتَكَأَّدُهُ وَأتِحِ لَنا مِنْ لَدُنْكَ مُتاحاً فَيّاحاً يأَمَنْ فيهِ وَلِيُّكَ وَيَخيبُ فيهِ عَدُوُّكَ وَيُقامُ فيهِ مَعالِمُكَ وَيَظْهَرُ فيهِ أوامِرُكَ وَتَنْكَفُّ فيهِ عَوادي عِداتِكَ اَللّهُمَّ بادِرْنا مِنْكَ بِدارَ الرَّحْمةِ وَبادِرْ أعْدائِكَ مِنْ بَأسِكَ بِدارَ النِقْمَةِ اَللّهُمَّ أعِنّا وَأغِثْنا وَارْفَعْ نِقْمَتَكَ عَنّا وَأحِلْها بِالقَوْمِ الظّالِمينَ.
الدعاء الثالث والعشرون
للإمام الجواد صلوات الله عليه وسلامه(٢) :
بِسْمِ اللهِ الرَّحْمنِ الرَّحيم
اَللّهُمَّ أنْتَ الأوَّلُ بِلا أوَّلِيَّة مَعْدُودَة وَالآخِرُ بِلا آخِريِّة مَحْدُودَة أنْشَأتَنا لا
__________________
(١) نصّ نسخة المخطوطة [بالضيق] الأصوب كما ذكر في المتن ، ورقة رقم ٣٤.
(٢) مهج الدعوات : ٥٩ ـ ٦٠. وكان يدعو به الإمام في القنوت.
لِعِلَّة إقْتِساراً وَاخْتَرَعْتَنا لا لِحاجَة اِقْتِداراً وَابْتَدَعْتَنا بِحِكْمَتِكَ اِخْتِياراً [وَبَلَوْتَنا بِأمْرِكَ وَنَهْيَكَ اِخْتِباراً](١) وَأيَّدْتنَا بِالآلاتِ وَمَنَحْتَنا باِلأدَواتِ وَكَلَّفْتَنا الطّاقَةَ وَجَشَمّتَنا الطّاعَةَ فَأمَرْتَ تَخْييراً وَنَهَيْتَ تَحْذيراً وَخَوَّلْتَ كَثيراً وَسَألْتَ يَسيراً فَعُصِيَ أمْرُكَ فَحَلُمْتَ وَجُهِلَ قَدْرُكَ فَتَكَرَّمْتَ فَأنْتَ رَبُّ العِزَّةِ وَالبَهاءِ وَالعَظَمَةِ وَالكِبْرِياءِ وَالإحْسانِ وَالنَّعْماءِ وَالمنِّ وَالآلاءِ وَالمِنَحِ وَالعَطاءِ وَالإنْجازِ وَالوَفاءِ ولا تُحيطُ القُلُوبُ لَكَ بِكُنْه وَلا تُدْرِكُ الأَوْهامُ لَكَ صِفَةً وَلا يُشْبِهُكَ شَيءٌ مِنْ خَلقِكَ وَلا يُمْثَلُ بِكَ شَيءٌ مِنْ صَنْعَتِكَ تَبارَكْتَ أنْ تُحَسَّ أوْ تُمَسَّ أوْ تُدْرِكَكَ الحَواسُّ الخَمْسُ وَأنّى يُدْرِكُ مَخْلُوقٌ خالِقَهُ وَتَعالَيْتَ يا إلهي عَمّا يَقُولُ الظّالِمُونَ عُلُوّاً كَبيراً اَللّهُمَّ أدْل لأوْلِيائِكَ مِنْ أعْدائِكَ الظَالِمينَ الباغينَ النّاكِثينَ القاسِطينَ المارِقينَ الّذينَ أضَلُّوا عِبادَكَ وَحَرَّفُوا كِتابَكَ وَبَدَّلُوا أحْكامَكَ وَجَحَدُوا حَقَّكَ وَجَلَسُوا مَجالِسَ أوْلِيائِكَ جُرْأةً مِنْهُمْ عَلَيْكَ وَظُلْماً مِنْهُمْ لأهْلِ بَيْتِ نَبِّيَكَ عَلَيْهِمْ سَلامُكَ وَصَلَواتُكَ وَرَحْمَتُكَ وَبَرَكاتُكَ فَضَلُّوا وَأَضَلُّوا خَلْقَكَ وَهَتَكُوا حِجابَ سِتْرِكَ عَنْ عِبادِكَ واتَّخَذُوا اَللّهُمَّ مالَكَ دُوَلاً وَعِبادَكَ خَوَلاً وَتَرَكُوا اَللّهُمَّ عالِمَ أرْضِكَ في بَكْماءَ عَمْياءَ ظَلْماءَ مُدْلَهْمَّةً فَأعْيُنُهُمْ مَفْتُوحَةٌ وَقُلُوبُهُمْ عَمِيَةٌ وَلَمْ تَبْقَ لَهُمُ اَللّهُمَّ عَلَيْكَ مِنْ حُجَّة َقَدْ حَذَّرْتَ اَللّهُمَّ عَذابَكَ [وَبَيَّنْتَ](٢) نَكالَكَ وَوَعَدْتَ المُطيعينَ إحْسانَكَ وَقَدَّمْتَ إلَيْهِمْ بِالنُّذِرِ فَامنَتَ طائِفَةٌ فَأيِّدِ اَللّهُمَّ الَّذينَ آمَنُوا عَلى عَدُّوِكَ وَعَدُوِّ أوْلِيائِكَ فَأصْبَحُوا
__________________
(١) سقطت هذه الكلمات من نصّ نسخة المخطوطة ، ورقة رقم ٣٤.
(٢) نصّ نسخة المخطوطة [ووضعت] الأصوب كما ذكر في المتن ، ورقة رقم ٣٤.
ظاهِرينَ وَإلى الحَقِّ داعينَ وَلِلإِمامِ المُنْتَظَرِ القائِمِ بِالقِسْطِ تابِعينَ وَجَدِّد اَللّهُمَّ عَلى أعْدائِكَ وَأعْدائِهِمْ نارَكَ وَعَذابَكَ الَّذي لا تَدْفَعُهُ عَنِ القَوْمِ الظالِمينَ اَللّهُمَّ صَلِّ عَلى مُحَمَّد وَآلِ مُحَمِّد وَقَوِّ ضَعْفَ المُخْلِصينَ لَكَ بِالمَحَبَّةِ المُشايِعينَ لَنا بِالمُوالاةِ المُتَتَبِّعينَ لَنا بِالتَّصْديقِ وَالعَمَلِ المُؤازِرينَ لَنا بِالمُواساةِ فينا المُحِبّينَ ذِكْرَنا عِنْدَ اجْتِماعِهِمْ وَشُدَّ اَللّهُمَّ رُكْنَهُمْ وَسَدِّدْ لَهُمْ اَللّهُمَّ دينَهُمْ الَّذي ارتَضَيْتَهُ لَهُمْ وَأتْمِمْ عَلَيْهِمْ نِعْمَتَكَ وَخَلِّصْهُمْ وَاسْتَخْلِصْهُمْ وَسُدَّ اَللّهُمَّ فَقْرَهُمْ وَالْمُمِ اَللّهُمَّ شَعْثَ فاقَتِهِمْ اغْفِرِ اَللّهُمَّ ذُنُوبَهُمْ وَخَطاياهُمْ وَلا تُزِغْ قُلُوبَهُمْ بَعْدَ إِذْ هَدَيْتَهُمْ وَلا تُخَلِّهِمْ أي رَبِّ بِمَعْصِيَتِهِمْ وَاحْفَظْ لَهُمْ ما مَنَحْتَهُمْ بِهِ مِنَ الطّهارَةِ بِوِلايَةِ أوْلِيائِكَ وَالبَرائَةِ مِنْ أعْدائِكَ إنَّكَ سَميعٌ مٌجيبٌ [وَصَلَّى اللّهُ عَلى مُحَمَّد وَآلِهِ الطَّيِّبينَ الطّاهِرينَ](١).
الدعاء الرابع والعشرون
قنوت لمولانا الهادي عليّ بن محمّد صلوات الله عليهما(٢) :
بِسْمِ اللهِ الرَّحْمنِ الرَّحيم
مَناهِلُ كَراماتِكَ بِجَزيلِ عَطِيّاتِكَ مُتْرَعَةٌ وَأبْوابُ مٌناجاتِكَ لِمنَ أمَّكَ
__________________
(١) سقطت من نصّ نسخة المخطوطة ، ورقة رقم ٣٤.
(٢) مهج الدعوات : ٦٠ ، بحار الأنوار ٨٢/٢٢٦ ـ ٢٢٧.
مُشْرَعَةٌ وَعَطُوفُ لَحَظاتِكَ لِمَنْ ضَرَعَ إلَيْكَ غَيْرُ مُنْقَطِعَة وَقَدْ أُلْجِمَ الحِذارُ وَاشْتَدَّ الاضطِرارُ وَعَجَزَ عَنِ الاصْطِبارِ أهْلُ الانْتِظارِ وَأنْتَ اَللّهُمَّ بِالمَرْصَدِ مِنَ المَكارِهِ اَللّهُمَّ وَغَيْرُ مُهْمل مَعَ الإِمْهاِل وَالّلائِذُ بِكَ آمِنٌ وَالرّاغِبُ إلَيْكَ غانِمٌ وَالقاصِدُ اَللّهُمَّ لِبابِكَ سالِمٌ اَللّهُمَّ فَعاجِلْ مَنْ قَدِ اسْتَنَّ في طُغْيانِهِ وَاسْتَمرَّ عَلى جَهالَتِهِ لِعُقْباهُ في كُفْرانِه وَأطْمَعَهُ حِلْمُكَ عَنْهُ في نَيْلِ إرادَته فَهُوَ يَتَسَرَّعُ إلى أوْلِيائِكَ بِمَكارِهِه وَيُواصِلُهُمْ بِقَبائِح مَراصِدِه وَيَقْصُدُهُم في مَظانِّهِمْ بِأذِيَّتِه اَللّهُمَّ اكْشِفْ العَذابَ عَنْ المُؤْمِنينَ وَابْعَثْهُ جَهْرَةً عَلَى الظّالِمينَ اَللّهُمَّ اكْفُفْ العَذابَ عَنْ المُسْتَجيرينَ وَاصْبُبْهُ عَلَى المُغَيِّرينَ اَللّهُمَّ بادِرْ عُصْبَتَه الحَقَّ بِالعَوْنِ وَبادِرْ أعْوانَ الظُّلْمِ بِالقَضْمِ اَللّهُمَّ أسْعِدْنا بِالشُّكْرِ وَامْنَحْنا النَّصْرَ وَأعِذْنا مِنْ سُوءِ البَدار وَالعاقِبَةِ وَالخَتْرِ.
الدعاء الخامس والعشرون
له أيضاً ـ الإمام عليّ الهادي ـ صلوات الله عليه(١) :
روى أبو السري سهل بن يعقوب بن إسحق ويلقّب بأبي نواس(٢) قال ،
__________________
(١) الأمالي للشيخ الطوسي : ٢٧٦ ـ ٢٧٨ ، بشارة المصطفى : ١٢٩ ـ ١٣١ ، مكارم الأخلاق : ٢٧٧ ـ ٢٧٩ ، بحار الأنوار ٥٦/٢٤ ـ ٢٦ ، ٩٢/١ ـ ٢.
وقد نسب الشيخ النوري هذا الدعاء إلى الإمام الحسن العسكري ، مستدرك الوسائل ، ٨/٢٤٣.
(٢) سهل بن يعقوب ، ابن إسحاق ، يكنّى أبا السري ، الملقّب بأبي نواس ، من أصحاب
قلت : لمولانا عليّ بن محمّد الهادي عليهماالسلام يا سيّدي في هذه الأيّام أيّام منحوسة تقطع عن الحوائج فإذا دعتني ضرورة إلى السعي فيها لحاجة لا يمكنني تركها فعلّمني ما أحترز به منها لأسعى في حوائجي فقال عليهالسلام : يا سهل إنّ لشيعتنا بولايتنا عصمة لو سلكوا بها لجج البحار الغامرة وسباسب البيداء الغابرة بين سباع وذئاب وأعاد من الجنّ والإنس لأمِنوا من مخاوفهم بنا وبولايتنا فاتّق بالله عزّ وجلّ وأخلص الولاء لأئمّتك الطيّبين الطاهرين وتوجّه حيث شئت يا سهل إذا أصبحت وقلت ثلاثاً :
بِسْمِ اللهِ الرَّحْمنِ الرَّحيم
أَصْبَحْتُ اَللَّهُمَّ مُعْتَصِماً بِذِمَامِكَ الْمَنِيعِ الَّذِي لاَ يُطَاوَلُ وَلاَ يُحَاوَلُ مِنْ كُلِّ طَارِق وَغَاشِم مِنْ سَائِرِ مَا خَلَقْتَ وَمَنْ خَلَقْتَ مِنْ خَلْقِكَ الصَّامِتِ وَالنَّاطِقِ في جُنَّة مِنْ كُلِّ مَخُوف بِلِبَاس سَابِغَة ولاَءِ أَهْلِ بَيْتِ نَبِيِّكَ صَلَّى اللّهُ عَلَيْهِ [وَعَلَيْهِمْ] مُحْتَجِباً مِنْ كُلِّ قَاصِد لِي إلى(١) أَذِيَّة بِجِدَار حَصِينِ الإِخْلاَصِ فِي
__________________
الهادي لم تذكر المصادر الرجالية أسمه الكامل وأشارت إلى أنّه كان مؤذّناً في المسجد المعلّق في صفّ شنيف بسرّ من رأى (سامرّاء) وكان يلقّب بأبي نواس لأنّه كان يتخالع ويطيب مع الناس ويظهر التشيّع على الطيبة فيأمن على نفسه ، فلمّا سمع الإمام عليّ الهادي عليهالسلام لقّبه بهذا اللقب (أبي نواس) وقال له أنت أبو نواس الحقّ.
الأمالي للشيخ الطوسي : ٢١١ ، بشارة المصطفى : ١٢٩ ، بحار الأنوار ٩٢/١.
(١) سقطت من نصّ نسخة المخطوطة ، ورقة رقم ٣٦.
الاعْتِرَافِ بِحَقِّهِمْ وَالتَّمَسُّكِ بِحَبْلِهِمْ جَمِيعاً مُوْقِناً أَنَّ الْحَقَّ لَهُمْ وَمَعَهُمْ وَفِيهِمْ وَبِهِمْ أُوَالِي مَنْ وَالَوا وَأُجَانِبُ مَنْ جَانَبُوا فَأَعِذْنِي اَللَّهُمَّ بِهِمْ مِنْ شَرِّ كُلِّ مَا أَتَّقِيهِ يَا عَظِيمُ حَجَزْتُ الأعَادِيَ عَنِّي بِبَدِيعِ السَّمَوَاتِ وَالأرْضِ إنَّا جَعَلْنَا مِنْ بَيْنِ أَيْدِيهِمْ سَدّاًمِنْ خَلْفِهِمْ سَدّاً فَأَغْشَيْنَاهُمْ فَهُمْ لاَ يُبْصِرُونَ.
لو قلتها عند الماء ثلاثا أمِنْت من مخاوفك فإذا أردت التوجّه في يوم نحس وخفت شرّاً فقدِّم أمام توجّهك الحمد للّه ربّ العالمين والمعوّذتين وآية الكرسيّ وسورة القدر وآخر آية في سورة آل عمران وقل :
اَللَّهُمَّ بِكَ يَصُولُ الصَّائِلُ وَبِقُدْرَتِكَ يَطُولُ الطَّائِلُ وَلاَ حَوْلَ لِكُلِّ ذِي حَوْل إلاّ بِكَ وَلاَ قُوَّةَ يَمْتَازُ بِهَا ذُو قُوَّة إلاّ مِنْكَ أَسْأَلُكَ بِصَفْوَتِكَ مِنْ خَلْقِكَ وَخِيَرَتِكَ مِنْ بَرِيَّتِكَ مُحَمَّد نَبِيِّكَ وَعِتْرَتِهِ وَسُلاَلَتِهِ عَلَيْهِ وعَلَيْهِمُ السَّلاَمُ صَلِّ عَلَيْهِمْ وَاكْفِنِي شَرَّ هَذَا الْيَوْمِ وَضَرَّهُ وَارْزُقْنِي خَيْرَهُ وَأَمْنَهُ وَاقْضِ لِي فِي مُتَصَرَّفَاتِي بِحُسْنِ الْعَاقِبَةِ بُلُوغِ الْمَحَبَّةِ وَالظَّفَرِ بِالأمْنِيَّةِ وَكِفَايَةِ الطَّاغِيَةِ الْغَوِيَّةِ وَكُلِّ ذِي قُدْرَة لِي عَلَى أَذِيَّة حَتَّى أَكُونَ فِي جُنَّة وَعِصْمَة مِنْ كُلِّ بَلاء وَنِقْمَة وَأَبْدِلْنِي مِنَ الْمَخَاوِفِ فِيهِ أَمْناً وَمِنَ الْعَوَائِقِ فِيهِ يُسْراً حَتَّى لاَ يَصُدَّنِي صَادٌّ عَنِ الْمُرَادِ وَلاَ يَحُلَّ بِي طَارِقٌ مِنْ أَذَى الْعِبَادِ إِنَّكَ عَلَى كُلِّ شَيَّْء قَدِيرٌ وَالأمُورُ إِلَيْكَ تَصِيرُ يَا مَنْ لَيْسَ كَمِثْلِهِ شَيءٌ وَهُوَ السَّمِيعُ الْبَصِيرُ. [فَإِنَّهُ إِذَا قَالَ ذَلِكَ يَأْمَنُ مِنْ سُوئِهِ وَنُحُوسَتِهِ إِنْ شَاءَ اللَّهُ تَعَالَى](١).
__________________
(١) سقطت من نصّ نسخة المخطوطة ، ورقة رقم ٣٦.
الدعاء السادس والعشرون
لمولانا الحسن بن العسكري صلوات الله عليهما(١) :
بِسْمِ اللهِ الرَّحْمنِ الرَّحيم
يا مَنْ غَشِيَ نُورُهُ الظُّلُماتِ يا مَنْ أضاءتْ بِقُدْسِهِ الفِجاجُ المًتَوَعِّراتُ يا مَنْ خَشَعَ لَهُ أهْلُ الأرْضِ وَالسَّمواتِ يا مَنْ بَخَعَ لَهُ بِالطّاعَةِ كُلُّ مُتَجَبِّر عات يا عالِمَ الضَّمايِرِ المُستَخْفِياتِ وَسِعْتَ كُلَّ شَيء رَحْمَةً وَعِلماً فَاغْفِرْ للَّذينَ تابُوا وَاَتَّبعُوا سَبيلَكَ وَقِهِمْ عَذابَ الجَحيم وَعاجِلْهِمْ بِنَصْرِكَ الَّذي وَعَدْتَهُمْ إنَّكَ لا تُخْلِفُ الميعادَ وَعَجِّلِ اَللّهُمَّ اجْتياحَ أهْلِ الكَيْدِ وَأوِهِمْ إلى شَرِّ دار في أعظَمِ نَكال وَأقْبَحِ مَتاب اَللّهُمَّ إنَّكَ حاضِرُ أسْرارِ خَلْقِكَ وَعالِمٌ بِضَمائِرِهِمْ وَمُسْتَغْن لَوْلاَ النَّدْبُ بِاللَّجْأ إلى تَنَجُّزِ ما وَعَدْتَهُ اللاّجي عَنْ كَشْفِ مَكامِنِهِمْ وَقَدْ تَعْلَمُ يا رَبِّ ما أسِرُّهُ وَأبْديهِ وَأنْشُرُهُ وَأطْويهِ وَأظْهِرُهُ وَأخْفيهِ عَلى مُتَصَرَّفاتِ أوقاتي وأصنافِ حَرَكاتي مِنْ جَميعِ حاجاتي وَقَدْ تَرى يا رَبِّ ما قَدْ تَراطَمَ فيهِ أهْلُ وِلايَتِكَ وَاسْتَمَرَّ عَلَيْهِمِ مِنْ أعْدائِكَ غَيْرَ ظَنين في كَرَم وَلا ضَنين بِنِعَم ولكِنَّ الجُهْدَ يَبْعَثُ عَلَى الاِسْتِزادَةِ وَما أمَرْتَ بِه مِنَ الدُّعاءِ إذا أخْلَصَ لَكَ اللَّجَأَ يَقْتَضي اِحْسانُكَ شَرْطَ الزِيّادَةِ وَهذِهِ النَّواصي وَالأعْناقُ خاضِعَةٌ لَكَ بِذُلِّ
__________________
(١) مهج الدعوات : ٦٢ ـ ٦٣ ، بحار الأنوار ٨٢/٢٢٨ ـ ٢٢٩. وكان الإمام يدعو به في القنوت.
العُبُودِيَّةِ وَالاِعْتِرافِ بِمَلَكَةِ الرُّبُوبِيَّةِ داعِيَةٌ بِقُلُوبِها وَمُحَصَّناتٌ إلَيْكَ في تَعْجيلِ الإنالَةِ وَما شِئْتَ كانَ وَما نَشاءُ كائِنٌ أنْتَ المَدْعُوُّ المُرْجُوُّ المَأْمُولُ المَسْئُولُ لا يَنْقُصُكَ نائِلٌ [وَإنْ اتَّسَعَ](١) وَلا يُلْحِفُكَ سائِلٌ وَإنْ ألَحَّ وَضَرَعَ مُلْكُكَ لا يَلْحَقُهُ التَّنْفيذْ وَعِزُّكَ الباقي عَلَى التَّأبيدِ وَما فِي الأعْصارِ مِنْ مَشِيَّتِكَ بِمِقْدار وَأنْتَ اللّهُ لا إله إلاّ أنْتَ الرَّؤُفُ الجَبّارُ اَللّهُمَّ أَيّدْنا بِعَوْنِكَ وَاكْنُفْنا بِصَوْنِكَ وَأنِلْنا مَنالَ المُعْتَصِمينَ بِحَبْلِكَ المُستَظِّلينَ بِظِّلِكَ [بِرَحْمَتِكَ يَا أَرْحَمَ الرَّاحِمِينَ وَصَلَّى اللّهُ عَلى مُحَمَّد وَصَلَّى اللّهُ عَلى مُحَمَّد](٢).
الدعاء السابع والعشرون
للإمام الحسن العسكري صلوات الله عليه ، أمر أهل قم بالدعاء به وذلك لمّا شكوا إليه نقض الكلمة وهو(٣) :
بِسْمِ اللهِ الرَّحْمنِ الرَّحيم
الحَمْدُ لِلّهِ شُكْراً لِنَعْمائِه وَاسْتِدْعاءً لِمَزيده وَاسْتِخْلاصاً لَهُ وَبِه دُونَ غَيْرِه وَعِياذاً بِه مِنْ كُفْرانِه وَالإلحادِ في عَظَمَتِه وَكِبْرِيائِه حَمْدَ مَنْ يَعْلَمُ أنَّ ما بِه مِنْ
__________________
(١) سقطت من نصّ نسخة المخطوطة ، ورقة رقم ٣٧.
(٢) هذا النصّ من المؤلّف وغير موجود في أصل الدعاء ، ورقة رقم ٣٧.
(٣) مصباح المتهجّد ١٥٦ ـ ١٦٣ ، مهج الدعوات : ٦٣ ـ ٦٧. وكان يدعو به الإمام في القنوت.
نَعْمائِه فَمِنْ عِنْدِ رَبِّه وَما مَسَّهُ مِنْ عُقُوبَتِه فَبِسُوءِ جِنايَةِ يَدِه وَصَلَّى اللّهُ عَلى مُحَمَّد عَبْدِه وَرَسُولِه وَخِيرَتِه مِنْ خَلْقَهِ وَذَريعَةِ المُؤْمِنينَ إلى رَحْمَتِه وَآلِه الطّاهِرينَ وُلاةِ أمْرِه اَللّهُمَّ إنَّكَ نَدَبْتَ إلى فَضْلِكَ وَأمَرْتَ بِدُعائِكَ وَضَمِنْتَ الإجابَةَ لِعِبادِكَ وَلَمْ تُخَيِّبْ مَنْ فَزَعَ إلَيْكَ بِرَغْبَتِه وَقَصَّدَ إلَيْكَ بِحاجَتِه وَلَمْ تَرْجِعْ يَدٌ طالِبَةٌ صِفْراً مِنْ عَطائِكَ وَلا خائِبَةً مِنْ نِحَلِ هِباتِكَ وَأيُّ راحِل رَحَلَ إلَيْكَ فَلَمْ يَجِدْكَ قَريباً أوْ وافِد وَفَدَ عَلَيْكَ فَاقْتَطَعَتْهُ عَوائِقُ الرَّدِّ دُونَكَ بَل أيُّ مُحْتَفِر مِنْ فَضْلِكَ لَمْ يُمهِه فَيْضُ جُودِكَ وَأيُّ مُسْتَنْبِط لَمزيدِكَ أكْدى دُونَ اِسْتِماحَةِ سِجالِ عَطِيَّتِكَ اَللّهُمَّ وَقَدْ قَصَدْتُ إلَيْكَ بِرَغْبَتي وَقَرَعَتْ بابَ فَضْلِكَ يَدُ مَسْأَلَتي وَناجاكَ بِخُشُوعِ الاِسْتِكانَةِ قَلْبي وَوَجَدْتُكَ خَيْرَ شَفيع لي إلَيْكَ وَقَدْ عَلِمْتُ ما يَحْدُثُ مِنْ طَلِبَتي قَبْلَ أنْ يَخْطُرَ بِفِكْري أوْ يَقَعَ في خَلَدي فَصِلِ اَللّهُمَّ دُعائي إيّاكَ بِإجابَتي وَاشْفَعْ مَسْأَلَتي بِنُجْحِ طَلِبَتي اَللّهُمَّ وَقَدْ شَمَلَنا زَيْغُ الفِتَنِ وَاسْتَوْلَتْ عَلَينا غَشْوَةُ الحَيْرَة وَقارَعَنا الذُّلُّ وَالصَّغارُ وَحَكَمَ عَلَيْنا غَيْرُ المَأمُونينَ في دينِكَ وَابْتَزَّ اُمُورَنا مَعادِنُ الأُبَنِ مِمَّنْ عَطَّلَ حُكْمَكَ وَسَعى في إتلافِ عِبادِكَ وَإفْسادِ بِلادِكَ اَللّهُمَّ وَقَدْ عادَ فينا دُولَةً بَعْدَ القِسْمَةِ وَإمارَتُنا غَلَبَةً بَعْدَ المَشْوَرَةِ وَعُدنا ميراثاً بَعْدَ الاِخْتيارِ لِلأُمَّةِ فَاشْتُرِيَتِ المَلاهي وَالمَعازِفُ بِسَهْمِ اليَتيمِ وَالأَرْمَلَةِ وَحَكَمَ في أبْشارِ المُؤْمِنينَ أهْلُ الذِّمَّةِ وَوُلِّيَ القِيامَ بِاُمُورِهِمْ فاسِقُ كُلِّ قَبيلَة فَلا ذائِدَ يَذُودُهُمْ عَنْ هَلَكَة وَلا راع يَنْظُرُ إلَيْهِم بِعَيْنِ الرَّحْمَةِ وَلا ذُو شَفَقَة يُشْبِعُ الكَبِدَ الحَرّى مِنْ مَسْبَغَة فَهُمْ أُولُو ضَرَع بِدار مَضيعَة وَأُسَراءُ مَسْكَنَة وَخُلَفاءُ كَابَة وَذِلَّة اَللّهُمَّ وَقَدِ اسْتَحْصَدَ زَرْعُ الباطِلِ وَبَلَغَ
نِهايَتَهُ وَاسْتَحْكَمَ عَمُودُهُ وَاسْتَجْمَعَ طَريدُهُ وَخَذْرَفَ وَليدُهُ وَسَبَقَ فَرْعُهُ وَضُرِبَ بُحرانُهُ اَللّهُمَّ فاتِحْ لَهُ مِنَ الحَقِّ يَداً حاصِدَةً تَصْدَعُ قائِمَهُ وَتَهشُمُ سُوُقَهُ وَتَجُبُّ سَنامَهُ وَتَجْدَعُ مَراغِمَهُ لِيَسْتَخْفِيَ الباطِلُ بِقُبْحِ صُورَتِه وَيَظْهَرَ الحَقُّ بِحُسنِ حُليَتِهِ اَللّهُمَّ وَلا تَدَعْ لِلجَوْرِ دِعامَةً إلاّ قَصَمْتَها وَلا جُنَّةً إلاّ هَتَكْتَها وَلا كَلِمَةً مُجْتَمِعَةً إلاّ فَرَقْتَها وَلا سَرِيَّةَ ثِقْل إلاّ خَفَّفْتَها وَلا قائِمَةَ عُلُوّ إلاّ حَطَطْتَها وَلا رافِعَةَ عِلْم إلاّ نَكَّسْتَها وَلا خَضْراءَ إلاّ أبَرْتَها اَللّهُمَّ فَكَوِّرْ شَمْسَهُ وَحُطَّ نُورَهُ وَاطْمِسْ ذِكْرَهُ وَارْمِ بِالحَقِّ رَأسَهُ وَفُضَّ جُيُوشَهُ وَارْعُبْ قُلُوبَ أهْلِه اَللّهُمَّ وَلا تَدَعْ مِنْهُ بَقِيَّةً إلاّ أفْنَيْتَ وَلا بيّنَةً إلاّ سَوَّيْتَ وَلا حَلَقَةً إلاّ قَصَمْتَ وَلا سِلاحاً إلاّ أكْلَلْتَ وَلا حَدّاً إلاّ فَلَلْتَ وَلا كراعاً إلاّ اجْتَحْتَ وَلا حامِلَةَ عِلْم إلاّ نَكَسْتَ اَللّهُمَّ وَأرِنا أنصارَهُ عَباديدَ بَعْدَ الأُلْفَةِ وَشَتّى بَعْدَ اجْتِماعِ الكَلِمَةِ وَمُقْنِعِي الرُّؤُسِ بَعْدَ الظُّهُورِ عَلَى الأُمَّةِ وَأَسْفِرْ لَنا عَنْ نَهارِ العَدْلِ وَأَرِناهُ سَرْمَداً لا ظُلْمَةَ فيهِ وَنُوراً لا شَوْبَ مَعَهُ وَاهْطِلْ عَلَيْنا ناشِئَتَهُ وَأنْزِلْ عَلَيْنا بَرَكَتَهُ وَأدِلْ لَهُ مِمَّنْ ناواهُ وَاَنْصُرْهُ عَلى مَنْ عاداهُ اَللّهُمَّ وَأظْهِرِ الحَقَّ وَأصْبِحْ بِه في غَسَقِ الظُّلَمِ وَبُهَمِ الحَيْرَةِ اَللّهُمَّ وَآخِي بِهِ القُلُوبَ المَيِّتَةَ وَاجْمَعْ بِهِ الأهْواءَ المُتَفَرِّقَةَ وَالآراءَ المُخْتَلِفَةَ وَأَقِمْ بِهِ الحُدُودَ المُعَطَّلَةَ وَالأحْكامَ المُهْمَلَةَ وَأشْبِعْ بِهِ الخِماصَ السّاغبَةَ وَأرِحْ بِهِ الأبْدانَ [الّلاغِيَةَ](١) المُتْعَبَةَ كَما ألْهَجْتَنا بِذِكْرِهِ وَأخْطَرْتَ بِبالِنا دُعاءَكَ لَهُ وَوَفَّقْتَنا لِلدُّعاءِ إلَيْهِ وَحِياشَةِ أهْلِ الغَفْلَةِ عَنْهُ وَأسْكَنْتَ في قُلُوبِنا مَحَنَتَهُ وَالطَّمَعَ فيهِ
__________________
(١) نصّ النسخة المخطوطة [المتفرّقة] الأصوب كما ذكر في المتن ، ورقة رقم ٣٩.
وَحُسْنَ الظَّنِّ بِكَ لإقامَةِ مَراسِمِه اَللّهُمَّ فأتِ لَنا مِنْهُ عَلى أحْسَنِ يَقين يا مُحَّقِقَ الظُّنُونِ الحَسَنَةِ وَيا مُصَدِّقَ الآمالِ المُبْطِنَةِ اَللّهُمَّ وَأكْذِبْ بِهِ المُتَألّينَ عَلَيْكَ فيهِ وَأخْلِفْ بِهِ ظُنُونَ القانِطينَ مِنْ رَحْمَتِكَ والآيِسينَ مِنهُ اَللّهُمَّ اجْعَلْنا سَبَباً مِنْ أسْبابِه وَعَلَماً مِنْ أعْلامِه وَمَعْقِلاً مِنْ مَعاقِلِه وَنَضِّرْ وُجُوهَنا بِتَحْلِيَتِه وَأكْرِمْنا بِنُصْرَتِه وَاجْعَلْ فينا خَيْراً تُظْهِرُنا لَهُ بِهِ وَلا تُشْمِت بِنا [حاسِدي النِّعَمْ](١)والمُتَرَّبِصينَ بِنا حُلُولَ النَّدَمِ وَنُزُولَ المُثَلِ فَقَدْ تَرى يا رَبِّ بَرائَةَ ساحَتِنا وَخُلُوَّ ذَرْعِنا مِنَ الإضْمارِ لَهُمْ عَلى إحْنَة وَالتَّمَنّي لَهُمْ وُقُوعَ جائِحَة وَما تَنازَلَ مِنْ تَحْصينِهِمْ بِالعافِيَةِ وَما أضْبَؤوا لَنا مِنْ اِنْتِهازِ الفُرْصَةِ وَطَلَبِ الوُثُوبِ بِنا عَنْدَ الغَفْلَةِ اَللّهُمَّ وَقَدْ عَرَّفْتَنا مِنْ أنْفُسِنا وَبَصَّرْتَنا مِنْ عُيُوبِنا خِلالاً نَخْشى أنْ تَقْعُدَ بِنا عَنْ اِشْتِهارِ إجابَتِكَ وَأنْتَ المُتَفَضِّلُ عَلى غَيْرِ المُسْتَحِقِّينَ وَالمُبْتَدِىءُ بِالإحْسانِ غَيْرَ السّائِلينَ فَاتِ لَنا مِنْ أمْرِنا عَلى حَسَبْ كَرَمِكَ وَجُودِكَ وَفَضْلِكَ وَامْتِنانِكَ إنَّكَ تَفْعَلُ ما تَشاءُ وَتَحْكُمُ ما تُريدُ إنّا إلَيْكَ راغِبُونَ وَمِنْ جَميعِ ذُنُوبِنا تائِبُون اَللّهُمَّ والدّاعي إلَيْكَ وَالقائِمُ بِالقِسْطِ مِنْ عِبادِكَ الفَقيرُ إلى رَحْمَتِكَ المُحْتاجُ إلى مَعوُنَتِكَ علَى طاعَتِكَ إذ ابْتَدَأتَهُ بِنِعْمَتِكَ وَألْبَسْتَهُ أثْوابَ كَرامَتِكَ وَألْقَيْتَ عَلَيْهِ مَحَبَّةَ طاعَتِكَ وَثَبَّتَ وَطْأتَهُ فِي القُلُوبِ مِنْ مَحَبَّتِكَ وَوَفَّقْتَهُ لِلْقِيامِ بِما أغْمَضَ فيهِ أهْلُ زَمانِه مِنْ أمرِكَ وَجَعَلْتَهُ مَفْزَعاً لِمَظْلُومِ عِبادِكَ وَناصِراً لِمَنْ لا يَجِدُ ناصِراً غَيْرَكَ وَمُجَدِّداً لِما عُطِّلَ مِنْ أحْكامِ كِتابَكَ
__________________
(١) سقطت من نصّ نسخة المخطوطة، ورقة رقم ٣٩.
وَمُشَيِّداً لِما رُدَّ مِنْ أعْلامِ سُنَنِ نَبِيِّكَ عَلَيْهِ وَآلِهِ سَلامُكَ وَصَلَواتُكَ وَرَحْمَتُكَ وَبَرَكاتُكَ فَاَجْعَلْهُ اَللّهُمَّ في حِصانَة مِنْ بَأْسِ المُعْتَدينَ وَأشْرِقْ بِهِ القُلُوبَ المُخْتَلِفَةَ مِنْ بُناةِ الدّينِ وَبَلِّغْ بِهِ أفْضَلَ ما بَلَّغْتَ القائِمينَ [بِقِسْطِكَ](١) مِنْ أتْباعِ النَبِيّينَ اَللّهُمَّ وَأذْلِلْ بِه مَنْ لَمْ يُسْهِمْ لَهُ في الرُّجُوعِ إلى مَحَبَّتِكَ وَمَنْ نَصَبَ لَهُ العَداوَةَ وَارْمِ بِحَجَرِكَ الدّامِغِ مَنْ أرادَ التَّأليبَ عَلى دينِكَ بِإذلالِه وَتَشْتيتِ أمْرِه وَاغْضَبْ لِمَنْ لا تِرَةَ لَهُ وَلا طائِلَةَ وَعادى الأقْرَبينَ وَالأبْعَدينَ فيكَ مَنّاً مِنْكَ عَلَيْهِ لا مَنّاً مِنْهُ عَلَيْكَ اَللّهُمَّ فَكَما نَصَبَ نَفْسَهُ غَرَضاً فيكَ لِلأبْعَدينَ وَجادَ بِبَذْلِ مُهْجَتِه لَكَ فِي الذَّبِ عَنْ حَريمِ المُؤمِنينَ وَرَدَّ شَرَّ بُغاةِ المُرْتَدّينَ المُريبينَ حَتّى أُخْفِيَ ما كانَ جُهِرَ بِه مِنَ المَعاصي وَأبْدا ما كان نَبَذَهُ العُلَماءُ وَراءَ ظُهُورِهِمْ مِمّا أخَذْتَ ميثاقَهُمْ عَلى أنْ يُبَيِّنُوهُ لِلنّاسِ وَلا يَكْتُمُوهُ وَدَعا إلى إفرادِكَ بِالطّاعَةِ وَألاّ يَجْعَلَ لَكَ شَريكاً مِنْ خَلْقِكَ يَعْلُو أمْرُهُ عَلى أمْرِكَ مَعَ ما يَتَجرَّعُهُ فيكَ مِنْ مَراراتِ الغَيْظِ الجارِحَةِ بِحواسِّ القُلُوبِ وَما يَعْتَوِرُهُ مِنَ الغُمُومِ [وَيَفْزَعُ عَلَيْهِ مِنْ أحْداثِ الخُطُوبِ وَيَشْرَقُ بِه مِنَ الغُصَصِ](٢) الَّتي لا تَبْتَلِعُها الحُلُوقُ وَلا تَحْنُو عَلَيْهَا الضُّلُوعُ مِنْ نَظَرَة إلى أمْر مِنْ أمْر مِنْ أمْرِكَ وَلا تَنالُهُ يَدُهُ بِتَغْييرِه وَرَدِّه إلى مَحَبَّتِكَ فَاشْدُدْ اَللّهُمَّ أزْرَهُ بِنَصْرِكَ وَأطِلْ باعَهُ فيما قَصُرَ عَنْهُ مِنْ اِطّرادِ الرّاتِعينَ في حِماكَ وَزِدْهُ في قُوَّتِه بَسْطَةً مِنْ تَأْييدِكَ وَلا تُوحِشْنا مِنْ أُنْسِه وَلا تَخْتَرِمْهُ دُونَ أمَلِه مِنَ الصَّلاحِ الفاشي في أهْلِ مِلَّتِهِ
__________________
(١) نصّ نسخة المخطوطة [بالقسط] الأصوب ماذكر في المتن ، ورقة رقم ٤٠.
(٢) سقطت من نصّ نسخة المخطوطة ، ورقة رقم ٤٠.
وَالعَدْلِ الظّاهِرِ في أُمَّتِه اَللّهُمَّ وَشَرِّفْ بَما اسْتَقْبَلَ بِه مِنَ القِيامِ بِأمْرِكَ لَدى مَوْقِفِ الحِسابِ مُقامَهُ وَسُرَّ نَبيِّكَ مُحَمَّداً صَلَواتُكَ عَلَيْهِ وَآلِه بَرُؤيَتِه وَمَنْ تَبِعَهُ عَلى دَعْوَتِه وَأجْزِلْ لَهُ عَلى ما رَأيْتَهُ قائِماً بِه مَنْ أضمْرَكَ ثَوابَهُ وَأبِنْ قُرْبَ دُنُوِّه مِنْكَ في حَياتِه وَارْحَمْ اسْتِكانَتَنا مِنْ بَعْدِه وَاسْتِحْذاءَنا لِمَنْ كُنّا نَقْمَعُهُ بِهِ إذا فَقَدْتَنا وَجْهَهُ وَبَسَطْتَ أيْدِيَ مَنْ كُنّا نَبْسُطُ أيْدِيَنا عَلَيْهِ لِنَرُدَّهُ عَنْ مَعْصِيَتِه وَافْتَرَقْنا بَعْدَ الأُلْفَةِ وَالاجْتِماعِ تَحْتَ ظِلِّ كَنَفِه وَتَلَهَّفْنا عِنْدَ الفَوْتِ عَلى ما أَقْعَدتَنا عَنْهُ مِنْ نُصْرَتِه وَطَلَبْنا مِنَ القيامِ بِحَقِّ ما لا سَبيلَ لَنا إلى رَجْعَتِه وَاجْعَلهُ اَللّهُمَّ في أمْن مِمّا يُشْفَقُ عَلَيْهِ مِنْهُ وَرُدَّ عَنْهُ مِنْ سِهامِ المَكائِدِ ما يُوَجِّهُهُ أهْلُ الشَّنَئانِ إلَيْهِ وَإلى شُرَكائِه في أمْرِه وَمُعاوِنيهِ عَلى طاعَةِ رَبِّهِ الَّذينَ جَعَلْتَهُم سِلاحَهُ وَحِصْنَهُ وَمَفْزَعَهُ وَأُنْسَهُ الَّذينَ سَلَوا عَنْ الأهْلِ وَالأوْلادِ وَجَفَوُا الوَطَنَ وَعَطَّلُوا الوَثيرَ مِنَ المِهادِ وَرَفَضُوا تِجاراتِهِم وَأضَرُّوا بِمَعايشِهِمْ وَفُقِدُوا في أنْدِيَتِهِمْ بِغَيْرِ غَيْبَة عَنْ مِصْرِهِمْ وَخالَلُوا البَعيدَ مِمَّنَ عاضَدَهُمْ عَلى أمْرِهِمْ وَقَلُوا القَريبَ مِمَّنَ صَدَّ عَنْ وِجْهَتِهِمْ فَائتَلَفُوا بَعْدَ التَّدابُرِ وَالتَّقاطُعِ في دَهْرِهِمْ وَقَطَعُوا الأسْبابَ المُتَّصِلَةَ بِعاجِلِ حُطامِ الدُّنْيا فَاجْعَلهُمُ اَللّهُمَّ [في أمْنِ حِرْزِكَ وَظِلِّ كَنَفِكَ](١) وَرُدَّ عَنْهُمْ بَأسَ مَنْ قَصَدَ إلَيْهِمْ بِالعَداوِةِ مِنْ عِبادِكَ وَأجْزِلْ لَهُمْ عَلى دَعْوَتِهِمْ مِنْ كِفايَتِكَ وَمَعَونَتِكَ وَأمِدَّهُمْ بِتَأييدكَ وَنَصْرِكَ وَأزْهِق بِحَقِّهِمْ باطِلَ مَنْ أرادَ إطفاءَ نُورِكَ اَللّهُمَّ وَامْلاء بِهُم كُلَّ أُفُقّ مِنَ الآفاقِ وَقُطْر مِنَ
__________________
(١) نصّ نسخة المخطوطة [في أمن من حرزك وظلٍّ من كنفك] الأصوب كما ذكر في المتن ، ورقة رقم ٤١.
الأقْطارِ قِسْطاً وَعَدْلاً وَمَرْحَمَةً وَفَضْلاً وَاشْكُرْهُم عَلى حَسَبِ كَرَمِكَ وَجُودِكَ وَما مَنَنْتَ بِه عَلَى القائِمينَ بِالقِسْطِ مِنْ عِبادِكَ وَادَّخَرتَ لَهُمْ مِنْ ثَوابِكَ ما يَرْفَع لَهُمْ بِه الدَّرَجاتِ إنَّكَ تَفْعَلُ ما تَشاءُ وَتَحْكُمُ ما تُريدُ [وَصَلَّى اللّهُ عَلى مُحَمَّد](١).
الدعاء الثامن والعشرون
للحجّة ابن الحسن صلّى الله عليه وعجّل فرجه(٢) :
بِسْمِ اللهِ الرَّحْمنِ الرَّحيم
اَللَّهُمَّ مَالِكَ الْمُلْكِ تُؤْتِي الْمُلْكَ مَنْ تَشَاءُ وَتَنْزِعُ الْمُلْكَ مِمَّنْ تَشَاءُ وَتُعِزُّ مَنْ تَشَاءُ وَتُذِلُّ مَنْ تَشَاءُ بِيَدِكَ الْخَيْرُ إِنَّكَ عَلَى كُلِّ شَيْء قَدِيرٌ يَا مَاجِدُ يَا جَوَادُ يَا ذَا الْجلاَلِ وَالإكْرَامِ يَا بَطَّاشُ يَا ذَا الْبَطْشِ الشَّدِيدِ يَا ذَا الْقُوَّةِ الْمَتِينَِ يَارَءُوفُ يَا رَحِيمُ يَا لَطِيفُ يَا حَيُّ حِينَ لاَ حَيُّ أَسْأَلُكَ بِاسْمِكَ الْمَخْزُونِ الْمَكْنُونِ الْقَيُّومُ الَّذِي اسْتَأْثَرْتَ بِهِ فِي عِلْمِ الْغَيْبِ عِنْدكَ لَمْ يُطْلِعْ عَلَيْهِ أَحَداً مِنْ خَلْقِكَ وَأَسْأَلُكَ بِاسْمِكَ الَّذِي تُصَوِّرُ خَلْقَكَ وَبِهِ تَسُوقُ إِلَيْهِمْ أَرْزَاقِهُمْ في
__________________
(١) هذا النصّ من المؤلّف وغير موجود في أصل الدعاء ، ورقة رقم ٣٧.
(٢) مهج الدعوات : ٦٨ ـ ٦٩ ، بحار الأنوار ٨٢/٢٣٤ ـ ٢٣٥. وكان يدعو به الإمام في القنوت.
أَطْبَاقِ الظُّلُماتِ مِنْ بَيْنِ الْعُرُوقِ وَالْعِظَامِ وَأَسْأَلُكَ بِاسْمِكَ الَّذِي ألَّفْتَ بِهِ بَيْنَ قُلُوبِ أَوْلِيَائِكَ وَألَّفْتَ بَيْنَ الثَّلْجِ وَالنَّارِ لاَ هَذَا يُذِيبُ هَذَا وَلاَ هَذَا يُطْفِئُ هَذَا وَأَسْأَلُكَ بِاسْمِكَ الَّذِي كوّنت بِهِ طَعْمَ الْمِيَاهِ أَسْأَلُكَ بِاسْمِكَ الَّذِي أَجْرَيْتَ بِهِ الْمَاءَ بِعُرُوقِ النَّبَاتِ بَيْنَ أَطْبَاقِ الثَّرَى سُقْتَ الْمَاءَ إِلَى عُرُوقِ الأَشْجَارِ بَيْنَ الصَّخْرَةِ الصَّمَّاءِ وَأَسْأَلُكَ بِاسْمِكَ الَّذِي كوّنْت بِهِ الثِّمَارَ وَأَلْوَانَهَ وَأَسْأَلُكَ بِاسْمِكَ الَّذِي بِهِ تُبْدِئُ وَتُعِيد وَأَسْأَلُكَ بِاسْمِكَ الْفَرْدِ الْوَاحِدِ الْمُتَوَحِّدِ بِوَحْدَانِيَّتِهِ الْمُتَفَرِّدِ بالَصَمدانيةِ وأَسْأَلُكَ بِاسْمِكَ الَّذِي فَجَّرْتَ بِهِ الْمِيَاهَ مِنْ الصَّخْرَةِ الصَّمَّاءِ وَسُقْتَه مِنْ حَيْثُ شِئْتَ وَأَسْأَلُكَ بِاسْمِكَ الَّذِي بِهِ خَلَقْتَ خَلْقَكَ وَرَزقْتَهُم كَيْفَ شِئْتَ وَكَيْفَ شَاءُوا يَا مَنْ لاَ تُغَيِّرُهُ الأيَّامُ وَاللَّيَالِي وَأَدْعُوكَ بِما دَعَاكَ بِهِ نُوحٌ حِينَ نَادَاكَ فأنجَيتهُ وَمَنْ مَعَهُ وَأَهْلَكْتَ قَوْمَه وَأَدْعُوكَ بِما دَعَاكَ بِهِ إِبْرَاهِيمُ خَلِيلُكَ وأَنْجَيْتَهُ وَبَنِي إِسْرَائِيلَ وَجَعَلْتَ النَّارَ عَلَيْهِ بَرْداً وَسَلاماً وَأَدْعُوكَ بِما دَعَاكَ بِه مُوسَى كَلِيمُكَ حِينَ نَادَاكَ فَفَلَقْتَ لَهُ الْبَحْرَ وَأنَجيتَهُ وَبَنِي إِسْرَائِيل وأَغرقْتَ فِرْعَوْنُ وَقَوْمَهُ [فِي الْيَمِّ](١) وَأَدْعُوكَ بِما دَعَاكَ بِهِ عِيسَى حِينَ نَادَاكَ رُوحُكَ فنجّيتَه مِنْ أَعْدَائِهِ وَإِلَيْكَ رَفَعْتَهُ وَأَدْعُوكَ بِما دَعَاكَ بِهِ حَبِيبُكَ وَصَفِيُّكَ نَبِيُّكَ مُحَمَّد فاستجبت لَهُ ومِنْ الأَحْزَابِ نَجَّيْتَه وَعَلَى أَعْدَائِكَ نَصَرْتَهُ أَسْأَلُكَ بِاسْمِكَ الَّذِي إِذَا دُعِيتَ بِهِ أَجَبْتَ يَا مَنْ لَهُ الْخَلْقُ وَالأمْرُ يَا مَنْ أَحاطَ بِكُلِّ شَيْء عِلْماً وَأَحْصى كُلَّ شَيء عَدَداً يَا مَنْ لاَ تُغَيِّرُهُ
__________________
(١) سقطت من نصّ نسخة المخطوطة ، ورقة رقم ٤٢.
الأَيَّامُ وَاللَّيَالِي وَلاَ تَتَشَابَهُ عَلَيْهِ الأَصْوَاتُ وَلاَ تُخْفَى عَلَيْهِ اللُّغَاتُ وَلاَ يُبْرِمُهُ إِلْحَاحُ الْمُلِحِّينَ أَسْأَلُكَ أَنْ تُصَلِّيَ عَلَى مُحَمَّد وَآلِ مُحَمَّد خِيَرَتِكَ مِنْ خَلْقِكَ فَصَلِّ عَلَيْهِمْ بِأَفْضَلِ صَلَوَاتِكَ صَلِّ عَلَى جَمِيعِ النَّبِيِّينَ الْمُرْسَلِينَ الَّذِينَ بَلَّغُوا عَنْكَ وَاعْتَقَدُوا لَكَ الْمَوَاثِيقَ بِالطَّاعَةِ وَصَلِّ عَلَى عِبَادِكَ الصَّالِحِينَ يَا مَنْ لاَ يُخْلِفُ الْمِيعَادَ وَأَنْجِزْ لِي مَا وَعَدْتَنِي وَاجْمَعْ لِي أَصْحَابِي وَخَيْرَهُمْ وَانْصُرْنِي عَلَى أَعْدَائِكَ وَأَعْدَاءِ رَسُولِكَ وَلاَ تُخَيِّب دَعْوَتِي فَإِنِّي عَبْدُكَ وَابْنُ عَبْدِكَ وَابْنُ أَمَتِكَ أَسِيرٌ بَيْنَ يَدَيْكَ سَيِّدِي أَنْتَ الَّذِي مَنَنْتَ عَلَيَّ بِهَذَا الْمَقَامِ وَتَفَضَّلْتَ بِهِ عَلَيَّ دُونَ كَثِير مِنْ خَلْقِكَ أَسْأَلُكَ أَنْ تُصَلِّيَ عَلَى مُحَمَّد وَآلِ مُحَمَّد وَأنْ تُنْجِزَ لِي مَا وَعَدْتَنِي إِنَّكَ أَنْتَ الصَّادِقُ وَلاَ تُخْلِفُ الْمِيعادَ وَأَنْتَ عَلَى كُلِّ شَيْء قَدِيرٌ.
الدعاء التاسع والعشرون
عنه (الإمام المهدي عج) صلوات الله عليه نقله الطبرسي في كتابه كنوز النجاح ما هذا لفظه : روى أحمد ابن الدربي عن خزامة عن أبي عبد الله الحسين ابن محمّد البزوفري قال : خرج من الناحية المقدّسة من كانت له إلى الله حاجة فليغتسل ليلة الجمعة بعد نصف الليل ويأتي مصلاّه فيصلّي ركعتين يقرأ في الركعة الأولى الحمد فإذا بلغ إيّاك نعبد وإيّاك نستعين يكرّرها مئة مرّة ويُتِمُّ في المائة إلى آخرها ويقرأ سورة التوحيد مرّة واحدة ثمّ يركع ويسجد ويسبّح فيها سبعة سبعة ويصلّي الركعة الثانية على هيئته ويدعو بهذا الدعاء
فإنّ الله تعالى يقضي حاجته كائناً ما كان إلاّ أن يكون في قطيعة والدعاء هو(١) :
بِسْمِ اللهِ الرَّحْمنِ الرَّحيم
اَللَّهُمَّ إِنْ أَطَعْتُكَ فَالْمَحْمَدَةُ لَكَ وَإِنْ عَصَيْتُكَ فَالْحُجَّةُ لَكَ مِنْكَ الرَّوْحُ وَمِنْكَ الْفَرَجُ سُبْحَانَ مَنْ أَنْعَمَ وَشَكَرَ سُبْحَانَ مَنْ قَدَرَ وَغَفَرَ اَللَّهُمَّ إِنْ كُنْتُ قَدْ عَصَيْتُكَ فَإِنِّي قَدْ أَطَعْتُكَ فِي أَحَبِّ الأشْيَاءِ إِلَيْكَ وَهُوَ الإِيمَانُ بِكَ لَمْ أَتَّخِذْ لَكَ وَلَداً وَلَمْ أَدْعُ لَكَ شَرِيكاً مَنّاً مِنْكَ بِهِ عَلَيَّ لاَ مَنّاً مِنِّي بِهِ عَلَيْكَ وَقَدْ عَصَيْتُكَ يَا إِلَهِي عَلَى غَيْرِ وَجْهِ الْمُكَابَرَةِ وَلاَ الْخُرُوجِ عَنْ عُبُودِيَّتِكَ وَلاَ الْجُحُودِ بِرُبُوبِيَّتِكَ وَلَكِنْ أَطَعْتُ هَوَايَ وَأَزَلَّنِي الشَّيْطَانُ فَلَكَ الْحُجَّةُ عَلَيَّ وَالْبَيَانُ فَإِنْ تُعَذِّبْنِي فَبِذُنُوبِي غَيْرَ ظَالِم وَإِنْ تَغْفِرْ لِي وَتَرْحَمْنِي فَإِنَّكَ جَوَادٌ كَرِيمٌ يَا كَرِيمُ حَتَّى يَنْقَطِعَ النَّفَسُ.
ثُمَّ يَقُولُ :
يَا آمِناً مِنْ كُلِّ شَيء وَكُلُّ شَيء مِنْكَ خَائِفٌ حَذِرٌ أَسْأَلُكَ بِأَمْنِكَ مِنْ كُلِّ شَيء وَخَوْفِ كُلِّ شَيء مِنْكَ أَنْ تُصَلِّيَ عَلَى مُحَمَّد وَآلِ مُحَمَّد وَأَنْ تُعْطِيَنِي أَمَاناً لِنَفْسِي وَأَهْلِي وَوُلْدِي وَسَائِرِ مَا أَنْعَمْتَ بِهِ عَلَيَّ حَتَّى لاَ أَخَافَ أَحَداً وَلاَ
__________________
(١) مكارم الأخلاق : ٣٣٩ ، مهج الدعوات : ٢٩٤ ، المصباح : ٣٩٦ ـ ٣٩٧ ، مستدرك الوسائل ٦/٧٥ ـ ٧٧.
أَحْذَرَ مِنْ شَيء أَبَداً إِنَّكَ عَلَى كُلِّ شَيء قَدِيرٌ وَحَسْبُنَا اللَّهُ وَنِعْمَ الْوَكِيلُ يَا كَافِيَ إِبْرَاهِيم نُمْرُودَ وَيَا كَافِيَ مُوسَى فِرْعَوْنَ [وَيَا كَافِيَ مُحَمَّد الأَحْزَابَ](١) أَسْأَلُكَ أَنْ تُصَلِّيَ عَلَى مُحَمَّد وَآلِ مُحَمَّد وَأَنْ تَكْفِيَنِي شَرَّ فُلاَنِ بْنِ فلاَن. فيستكفي شرّ من يخاف شرّه فإنّه يُكفى شرّه إن شاء اللّه تعالى.
ثمّ يسجد ويسأل حاجته ويتضرّع إلى اللَّه تعالى فإنّه ما من مؤمن ولاَ مؤمنة صلّى هذه الصّلاة ودعا الدّعاء إلاّ فُتحت له أبواب السّماء للإجابة ويُجاب في وقته وليلته كائناً ما كان وذلك من فضل اللّه علينا وعلى النّاس.
الدعاء الثلاثون
عنه صلوات الله عليه أيضاً أمر به بعض مواليه وسمّاه دعاء الفرج وهو أيضاً مرويٌّ عن النبيّ(صلى الله عليه وآله وسلم) وهو دعاء شريف سريع الإجابة حكى لي بعض شيوخنا أنّه جرّبه في مواطن كثيرة فحصلت له الإجابة وكيفيّته(٢) :
أن يصلّي ركعتين ويقول بعدهما :
بِسْمِ اللهِ الرَّحْمنِ الرَّحيم
يَا مَنْ أَظْهَرَ الْجَمِيلَ وَسَتَرَ الْقَبِيحَ يَا مَنْ لَمْ يُؤَاخِذْ بِالْجَرِيرَةِ وَلَمْ يَهْتِكِ
__________________
(١) سقطت من نصّ نسخة المخطوطة ، ورقة رقم ٤٢.
(٢) دلائل الإمامة : ٣٠٤ ، الإقبال : ١٧٢ ـ ١٧٣ ، فرج المهموم : ٢٤٦ ، بحار الأنوار ٥١/٣٠٤ ، مفتاح الفلاح : ١٩٧ ـ ١٩٨.
السِّتْرَ يَا عَظِيمَ الْمَنِّ يَا كَرِيمَ الصَّفْحِ يَا حَسَنَ التَّجَاوُزِ يَا وَاسِعَ الْمَغْفِرَةِ يَا بَاسِطَ الْيَديْنِ بِالرَّحْمَةِ يَا مُنْتَهَى كُلِّ نَجْوَى وَيَا غَايَةَ كُلِّ شَكْوَى يَا عَوْنَ كُلِّ مُسْتَعِين يَا مُبْتَدِئاً بِالنِّعَمِ قَبْلَ اسْتِحْقَاقِهَا يَا رَبَّاهْ (عَشْرَ مَرَّات) يَا سَيِّدَاهْ (عَشْرَ مَرَّات) يَا مَوْلاهْ (عَشْرَ مَرَّات) يَا غَيْثَاهْ (عَشْرَ مَرَّات) يَا مُنْتَهَى رَغْبَتَاهْ (عَشْرَ مَرَّات) أَسْأَلُكَ بِحَقِّ هَذِهِ الأَسْمَاءِ وَبِحَقِّ مُحَمَّد وَآلِهِ الطَّاهِرِينَ إلاّ مَا كَشَفْتَ كَرْبِي وَنَفَّسْتَ هَمِّي وَفَرَّجْتَ غَمِّي وَأَصْلَحْتَ حَالِي وتدعو بعد ذلك ما شئت وتسأل حاجتك ثمّ تضع خدّك الأيمن على الأرض وتقول مائة مرّة في سجودك يَا مُحَمّدُ يَا عَلِيّ يَا عَلِيّ يَا مُحَمَّدُ اكْفِيَانِي فَإِنَّكُمَا كَافِيَايَ وَانْصُرَانِي فَإِنَّكُمَا نَاصِرَايَ وَتَضَعُ خَدَّكَ الأيْسَرَ عَلَى الأرْضِ (وتقول : مائة مرّة) أَدْرِكْنِي وَتُكَرِّرُهَا كَثِيراًَ وَتَقُولُ : الْغَوْثَ الْغَوْثَ الْغَوْثَ حَتَّى يَنْقَطِعَ النَّفَسُ وَتَرْفَعُ رَأْسَكَ فَإِنَّ اللَّهَ بِكَرَمِهِ يَقْضِي حَاجَتَكَ إِنْ شَاءَ اللَّهُ تَعَالَى.
ولنقتصر من الأدعية على ذلك ونختم كتابنا بدعاء شريف دعا به النبيُّ(صلى الله عليه وآله وسلم) يوم بدر فكان من نصر الله له ما كان وهو(١) :
اَللَّهُمَّ أَنْتَ ثِقَتِي فِي كُلِّ كَرْب وَأَنْتَ رَجَائِي فِي كُلِّ شِدَّة وَأَنْتَ لِي فِي كُلِّ أَمْر نَزَلَ بِي ثِقَةٌ وَعُدَّةٌ كَمْ مِنْ كَرْب يَضْعُفُ عَنْهُ الْفُؤَادُ وَتَقِلُّ فِيهِ الْحِيلَةُ وَيَخْذُلُ عَنْهُ الْقَرِيبُ وَيَشْمَتُ بِهِ الْعَدُوُّ وَتُعْيِينِي فِيهِ الأُمُورُ أَنْزَلْتُهُ بِكَ وَشَكَوْتُهُ إِلَيْكَ رَاغِباً إِلَيْكَ فِيهِ عَمَّنْ سِوَاكَ فَفَرَّجْتَهُ وَكَشَفْتَهُ وَكَفَيْتَنِيهِ فَأَنْتَ وَلِيُّ كُلِّ نِعْمَة
__________________
(١) مهج الدعوات : ٦٩ ، المصباح : ٢٩٩. وقد سبق أن ذكر هذا الدعاء مرويّاً عن الإمام الصادق عليهالسلام ، انظر الدعاء السادس عشر.
وَصَاحِبُ كُلِّ حَاجَة وَمُنْتَهَى كُلِّ رَغْبَة لَكَ الْحَمْدُ كَثِيراً وَلَكَ الْمَنُّ فَاضِلا.
وَالْحَمْدُ لِلَّهِ رَبِّ الْعَالَمِينَ وَالصَّلاةُ وَالسَّلامُ عَلَى سَيِّدِ الْمُرْسَلِينَ وَأَشْرَفَ النَّبِيِّينَ مُحَمَّد الأمِين رَسُولِ رَبِّ الْعَالَمِينَ وَعَلَى آلِهِ الْمَيَامِينِ الطَّيِّبِينَ الطَّاهِرِينَ.
وكتب مؤلّفه العبد المقداد بن عبد الله السيوري عفى الله عنه وفرغ العبد الفقير إلى الله الغنيِّ جعفر بن محمّد بن بكّة الحسيني في دار السلطنة تبريز سنة أربعين وتسعمائة والحمد لله وحده واستنسخ لنفسه على هذه النسخة العبد القاصر ذو المساوي محمّد بن الشيخ طاهر السماوي عفي عنه في النجف يوم الجمعة سادس شهر ربيع الأوّل سنة ثلاث وستّين وثلاثمائة وألف من هجرة من زانه الله بأحسن وصف حامداً.
يقول الكاتب وقد وجدت على هامش الكتاب في دعاء الجوشن هكذا ودعاء الجوشن هو الثامن عشر أخبرني مولاي السيّد الإمام السيّد ضياء الدين تاج الإسلام أبو الرضا فضل الله بن عليّ الحسني قدّس الله روحه قال أخبرني السيّد السعيد أبو تراب المرتضى بن الداعي الحسني رحمه الله قال أخبرني الشيخ أبو عبد الله جعفر بن محمّد الدوريستي قال أخبرني أبو عبد الله محمّد ابن وهّاب بن محمّد الدنلي قال أخبرني هارون ابن موسى التلعكبري قال حدّثني أبو العبّاس أحمد بن علي بن إبراهيم قال حدّثني عبد الله بن محمّد المدني قال حدّثني علي بن إبراهيم قال حدّثني عمارة بن زيد قال حدّثني عبيد الله بن العلا عن أبي عبد الله جعفر بن محمّد الصادق عن أبيه محمّد بن
عليّ عن أبيه عليّ بن الحسين زين العابدين عن أبيه سيّد الشهداء الحسين بن علي عليهمالسلام قال حدّثني أبي سيّد الأوصياء أمير المؤمنين صلوات الله عليه قال يا بني ألا أعلِّمك سرّاً من أسرار رسول الله صلّى الله عليه وآله نزل به الروح الأمين جبرائيل عليهالسلام وهو كنز من كنوز الله تعالى خصّه به يتغوّث به المظلومون إلى الله تعالى وهو الدعاء المعروف بالجوشن جعله الله حرزاً وأماناً لمن يدعو به من آفات الدنيا وعللها.
المصادر
١ ـ الاختصاص : للمفيد ، محمّد بن النعمان ، مؤتمر الشيخ المفيد ، قم ١٤١٣.
٢ ـ الاستبصار : للطوسي ، أبو جعفر محمّد بن الحسن ، دار الكتب الإسلامية ، طهران ١٣٩٠.
٣ ـ إعلام الورى : للطبرسي ، أمين الإسلام الفضل بن الحسن ، دار الكتب الإسلامية ، طهران.
٤ ـ الإقبال : لابن طاووس ، رضيّ الدين علي ، دار الكتب الإسلامية ، طهران١٣٦٧.
٥ ـ أعيان الشيعة : للأمين ، محسن ، دار التعارف ، بيروت ١٤٠٦.
٦ ـ الأمالي : للصدوق ، أبو جعفر محمّد بن علي ، المكتبة الإسلامية ، قم ١٤٠٤.
٧ ـ الأمالي : للمفيد ، محمّد بن النعمان ، مؤتمر الشيخ المفيد ، قم ١٤١٣.
٨ ـ أمل الآمل : للحرّ العاملي ، محمّد بن الحسن ، مكتبة الأندلس.
٩ ـ بحار الأنوار : للمجلسي ، محمّد باقر ، مؤسّسة الوفاء ، بيروت ١٤٠٤.
١٠ ـ بشارة المصطفى : للطبري ، عماد الدين ، المكتبة ، النجف ١٣٨٣.
١١ ـ البلد الأمين : للكفعمي ، إبراهيم بن علي ، طبع حجري.
١٢ ـ تاريخ الحلّة : لكركوش ، يوسف ، المطبعة الحيدرية ، النجف ١٣٨٥.
١٣ ـ ثواب الأعمال : للصدوق ، أبو جعفر محمّد بن علي ، دار الرضي للنشر ، قم ١٤٠٦.
١٤ ـ الجعفريّات : للكوفي ، محمّد بن
محمّد الأشعث ، مكتبة نينوى الحديثة ، طهران. ١٥ ـ جمال الأسبوع : لابن طاووس ، رضيّ
الدين عليّ بن موسى ، دار الرضي للنشر ، قم. ١٦ ـ الخصال : للصدوق ، أبو جعفر
محمّد بن علي ، مؤسّسة النشر الإسلامي ، قم ١٤٠٦. ١٧ ـ دعائم الإسلام : للمغربي ، نعمان
بن محمّد التميمي ، دار المعارف ، مصر ١٣٨٥. ١٨ ـ الذريعة في تصانيف الشيعة : لآقا بزرك الطهراني
، محمّد محسن ، المكتبة الإسلامية ، قم ١٤٠٨. ١٩ ـ الرجال : للبرقي ، أحمد بن
محمّد ، مؤسّسة النشر في جامعة طهران ١٣٨٣. ٢٠ ـ الرجال : لابن داود ، تقيّ
الدين بن حسن الحلّي ، مؤسّسة النشر في جامعة طهران ١٣٨٣. ٢١ ـ الرجال : للعلاّمة الحلّي
، جمال الدين الحسن بن يوسف ، دار الذخائر ، قم ١٤١١. ٢٢ ـ الرجال : للكشّي ، أبو عمرو محمّد بن عمر ، مؤسّسة النشر في جامعة مشهد
، ١٣٤٨. ٢٣ ـ الرجال : للنجاشي ، أحمد بن
علي ، مؤسّسة النشر الإسلامي ، قم ١٤٠٧. ٢٤ ـ روضات الجنّات : للخوانساري ، محمّد
باقر ، طبع حجري. ٢٥ ـ روضة الواعظين : لابن الفتّال ، محمّد
بن الحسن ، دار الرضي ، قم. ٢٦ ـ عدّة الداعي : لابن فهد الحلّي
، أحمد بن فهد ، دار الكتاب الإسلامي ، قم ١٤٠٧.
٢٧ ـ علل الشرائع : للصدوق ، أبو جعفر
محمّد بن علي ، مكتبة الداوري قم. ٢٨ ـ عوالي اللآلئ : للإحسائي ، ابن أبي
جمهور ، دار سيّد الشهداء ، قم ١٤٠٥. ٢٩ ـ غيبة النعماني : للنعماني ، محمّد
بن إبراهيم ، مكتبة الصدوق ، ١٣٧٩. ٣٠ ـ فرج المهموم : لابن طاووس ، رضيّ
الدّين عليّ بن موسى ، دار الذخائر ، قم. ٣١ ـ فلاح السائل : لابن طاووس ، رضيّ
الدّين عليّ بن موسى ، مكتبة الإعلام ، قم. ٣٢ ـ كفاية الأثر : للقمّي ، عليّ بن
محمّد الخزّاز ، بيدار للنشر ، قم ١٤٠١. ٣٣ ـ الكنى والألقاب : للقمّي ، عبّاس. ٣٤ ـ لسان العرب : لابن منظور ، محمّد
بن مكرم ، دار صادر ، بيروت. ٣٥ ـ ماضي النجف وحاضرها : لمحبوبة ، جعفر. ٣٦ ـ مستدرك أعيان الشيعة : للأمين ، حسن ، دار
التعارف ، بيروت ١٤٠٨. ٣٧ ـ مستدرك الوسائل : للنوري ، محمّد حسين
، مؤسّسة آل البيت ، قم ١٤٠٨. ٣٨ ـ المصباح : للكفعمي ، إبراهيم
بن علي ، دار الرضي ، قم ١٤٠٥. ٣٩ ـ مصباح المتهجّد : للطوسي ، أبو جعفر
محمّد بن الحسن ، مؤسّسة فقه الشيعة ، بيروت ١٤١١. ٤٠ ـ مقدّمة كتاب كنز العرفان
في فقه القرآن : للمقداد السيوري
، مطبعة حيدري ، طهران ١٣٨٣. ٤١ ـ مكارم الأخلاق : للطبرسي ، الحسن
بن الفضل ، دار الشريف الرضيّ ، قم ١٤١٢. ٤٢ ـ من لايحضره الفقيه : للصدوق ، أبو جعفر
محمّد بن عليّ ، مؤسّسة النشر الإسلامي ، قم ١٤٠٣. ٤٣ ـ وسائل الشيعة : للحرّ العاملي ،
محمّد بن الحسن ، مؤسّسة آل البيت عليهمالسلام ، قم ١٤٠٩.
من أنبـاء التـراث
هيئة التحرير
|
كتب صدرت محقّقة * كتاب المكاسب ج(١). تأليف : الشيخ يوسف الصانعي. كتاب فقهي احتوى على تقرير لأبحاث سماحة الشيخ يوسف الصانعي دام ظلّه والتي تمّ جمعها من خلال تدريسه لكتاب المكاسب لأُستاذ الفقهاء والمجتهدين الشيخ الأعظم مرتضى الأنصاري ، حيث ألقى على طلاّب العلوم الدينية مباحثه العلمية الفقهية المطابقة لنهج كتاب المكاسب المحرّمة لأُستاذه الإمام الخميني قدسسره. هذا وقد ذكرت منهجية التحقيق |
|
والخطوات التي تمّت لإصدار هذا الكتاب من قبل مؤسّسة فقه الثقلين الثقافية ، وهو المجلّد الأوّل من هذا الكتاب أو الموسوعة الفقهية. تحقيق : مؤسّسة فقه الثقلين. الحجم : وزيري. عدد الصفحات : ٥١٨. نشر : مؤسّسة العروج التابعة لمؤسّسة تنظيم ونشر آثار الإمام الخميني قدسسره ـ قم ـ إيران/١٤٣٤ هـ. * شرح تحرير الوسيلة ج(١ ـ ٢). تأليف : الشيخ يوسف الصانعي. كتاب فقهي من سلسلة فقه الثقلين ، وهو شرح للرسالة العملية |
|
للإمام الخميني قدسسره ، تناول المؤلّف منها كتاب الإرث بالبحث والتحقيق العلمي ، حيث أدلى بآرائه الفقهية بطريقة الاستدلال العلمي معوّلاً في ذلك على عملية الاستنباط العلمي للآيات والروايات وعلى آراء علماء الطائفة شرحاً وبحثاً لآراء أُستاذه الإمام الخميني قدسسره. تحقيق : مؤسّسة فقه الثقلين. الحجم : وزيري. عدد الصفحات : ٦٢٠ و٥٣٦. نشر : مؤسّسة العروج التابعة لمؤسّسة تنظيم ونشر آثار الإمام الخميني قدسسره ـ قم ـ إيران/١٤٣٤ هـ. * الحقُّ المبين في تخريج أحاديث العقد الثمين في إثبات وصاية أمير المؤمنين عليهالسلام. تأليف : الحافظ قاضي القضاة محمّد بن علي الشوكاني (ت ١٢٥٠ هـ). |
|
كتاب من سلسلة النقد والتحقيق ، يعدّ من الكتب المؤلّفة في فضائل ومناقب أمير المؤمنين عليهالسلام في إثبات الوصاية له من الرسول الأعظم(صلى الله عليه وآله) ، أجاب المصنّف فيه على سؤال وجّه له في إنكار عائشة لوصايته عليهالسلام ، مقدّماً في ذلك مطالب مفيدة وقواعد علمية ، كما تعرّض لبعض حالات عائشة وما نقل عنها في المسائل المختلفة. ثمّ جعل الكتاب في بحثين : الأوّل : في إثبات مطلق الوصية منه(صلى الله عليه وآله). الثاني : في إثبات مقيّد ، أي كونها إلى عليٍّ عليهالسلام. فأورد في المبحث الثاني طائفةً من الأحاديث عن أشهر كتب أهل السنّة في الحديث. وعندما حاول البعض الطعن في نسبة الكتاب للشوكاني كما طعنوا في أسانيد الأحاديث لئلاّ تكون معوّلاً وذريعة للشيعة فقد تصدّى مركز |
|
الحقائق الإسلامية لتحقيق الكتاب وتخريج أحاديثه معوّلين في ذلك على المنهج التحقيقي من خلال الاعتماد على مؤلّفات السيّد علي الميلاني. تحقيق : مركز الحقائق. الحجم : رقعي. عدد الصفحات : ١٢٧. نشر : مركز الحقائق ـ قم ـ إيران/١٤٣٠ هـ. * مقدّمة المجالس الفاخرة. تأليف : السيّد عبد الحسين شرف الدين (ت ١٣٧٧ هـ). كتاب من سلسلة النقد والتحقيق في ردِّ الشبهات المثارة على الشيعة لإقامتهم المآتم والشعائر الحسينيّة ، وهو مقدّمة كتاب المجالس الفاخرة في مآتم العترة الطاهرة ، حيث استدلّ فيه المصنّف على شرعية هذه الشعائر معوِّلاً على كتب الفريقين ، وهو أسلوب استدلالي علمي لإقامة الحجّة |
|
وإقناع ذوي الألباب. وقام بطبع الكتاب بمقدّمة وبعض التعاليق للسيّد نور الدين الميلاني عام (١٣٧٧ هـ) وذلك بإذن من المصنّف. وقد اعتنت بتحقيق الكتاب للمرّة الثانية مع إضافة المصادر من كتب الفريقين لجنة النقد والتحقيق لمركز الحقائق الإسلامية تحت إشراف السيّد علي الميلاني. تحقيق : مركز الحقائق الإسلامية. الحجم : رقعي. عدد الصفحات : ١٤١. نشر : مركز الحقائق ـ قم ـ إيران/١٤٣٠ هـ. * تفسير سورتي الجمعة والتغابن. تأليف : السيّد محمّد هادي الميلاني (ت ١٣٩٥ هـ). كتاب من سلسلة النقد والتحقيق ، |
|
يحتوي على تفسير سورتي الجمعة والتغابن من محاضرات ألقاها سماحته على ثلّة من طلاّب الحوزة العلمية في مدينة كربلاء المقدّسة ، وقد اعتنى بتحقيق الكتاب وطبعه للمرّة الأُولى السيّد محمّد علي الميلاني ، كما اعتنى به تحقيقاً ومراجعةً للنصوص والمصادر وإضافة بعض التعليقات في هذه الطبعة السيّد محمّد المرعشي. تحقيق : السيّد محمّد علي الميلاني ، السيّد محمّد المرعشي. الحجم : رقعي. عدد الصفحات : ٢٣٩. نشر : مركز الحقائق الإسلامية ـ قم ـ إيران/١٤٣٠ هـ. * آفة أصحاب الحديث. تأليف : الحافظ أبو الفرج عبد الرحمن بن الجوزي الحنبلي (ت ٥٩٧ هـ). جاء هذا الكتاب في الردِّ على |
|
المحدّث أبي العزِّ عبد المغيث الحنبلي ، وقد دار فيه نقاش علمي حول صلاة أبي بكر في مرض رسول الله(صلى الله عليه وآله) حيث عدّت ذريعةً للخصم في إثبات مزاعمهم الواهية على صحّة خلافة أبي بكر ، وقد حقّق الكتاب سماحة السيّد علي الميلاني وقدّم له دراسة تحت عنوان المؤلّف والموضوع والكتاب ، بيّن فيه تحليلاً تاريخيّاً روائيّاً لكشف الغبار وإماطة الستار عن حقيقة الأمر وإبطالِ المزاعم وردّاً على إصرار ابن تيمية ، كما أعرب عن أهمّية الكتاب في مادّته التي انتقاها واستوفى فيها مسألة الصلاة بحثاً وتحقيقاً. تحقيق : السيّد علي الميلاني. الحجم : رقعي. عدد الصفحات : ١٤٤. نشر : مركز الحقائق ـ قم ـ إيران/١٤٣٢ هـ. |
|
كتب صدرت حديثاً * الواضح في شرح العروة الوثقى ج (١ ـ ٦). تأليف : الشيخ محمّد الجواهري. سعى المؤلّف في كتابه إلى جمع التقريرات التي كتبها إبّان حضوره لمباحث ومحاضرات أستاذه السيّد أبو القاسم الخوئي رحمهالله من كتاب الحجّ والخمس للعروة الوثقى ، حيث لم يقتصر المؤلّف على ذكر التقريرات التي سجّلها بقلمه بل قارنها مع سائر ما قرّر من محاضرات السيّد الخوئي رحمهالله ، كما ألحق المستدركات التي كان يلقيها السيّد بعد أيّام من الدرس في محالّها ، وقد بيّن الخطوات التي اعتنى بها لتبيين آراء بحث استاذه وصيانتها في مقدّمة الكتاب ، مؤكّداً على علمية النتاج وسلاسته لخروج الباحث بنتيجة واضحة سهلة. |
|
الحجم : رحلي. عدد الصفحات : ٤٠٦ ، ٣٨٤ ، ٣٧٧ ، ٢٩٣ ، ٣٠١ ، ٤٠٨. نشر : العارف للمطبوعات ـ بيروت ـ لبنان/١٤٣٣ هـ. * إبانة المختار في إرث الزوجة من ثمن العقار ويليه خمسة رسائل. تحتوي هذه المجموعة الفقهية ـ والتي خرجت لأوّل مرّة بعد أن كان أكثرها مخطوطاً ـ على ستّ رسائل ، هي : ١. (إبانة المختار) في إرث الزوجة من ثمن العقار بعد الأخذ بالخيار. وهي تأليف الفقيه الشيخ فتح الله شيخ الشريعة الإصفهانيّ المتوفّى عام ١٣٣٩ هـ. فقد كتب هذه الرسالة ـ وهي مفصّلة ـ حول هذا الفرع الفقهي |
|
وأشبع المسألة بحثاً وتحقيقاً. ٢. صيانة الإبانة. هذه الرسالة هي لشيخنا شيخ الشريعة الأصفهانيّ أيضاً ، وقد كتبها سماحته في الدفاع عن ما ذكره في رسالته الأُولى : (إبانة المختار) والردّ على بعض الإشكالات التي أوردها الشيخ المحقّق الخراساني صاحب الكفاية على تلك الرسالة. ٣. المحاكمة بين علمين من المعاصرين. وهذه الرسالة هي من تأليف الفقيه الكبير والرجالي الشهير الشيخ عبد الله المامقاني (١٢٩٠ ـ ١٣٥١ هـ) ، وقد حاكم فيها بين الفقيهين السيّد اليزدي وشيخ الشريعة الإصفهانيّ وناقش أدلّتهما في إثبات إرث الزوجة. وقد طبعت هذه الرسالة سابقاً ضمن اثنتي عشرة رسالة سمّيت بـ :
|
|
(الإثنا عشرية) سنة ١٣٤٤ هـ. ٤. إرث الزوجة. تأليف الشيخ لطف الله الصافي الگلپايگاني ، وهي رسالة أُلّفت في أصل مسألة كيفية إرث الزوجة من زوجها وبيان ما تفرّدت به الإمامية في هذا الحكم. ٥. إرث الزوجة من الأرض. تأليف الشيخ جعفر السبحاني ، وهي رسالة أُلّفت حول إرث المرأة من الأرض ونظر المشهور في المسألة وما تُستثنى منه ، وكتبت هذه الرسالة ردّاً على مقال في مجلّة (فقه أهل البيت). ٦. نخبة الأزهار في أحكام الخيار. تأليف الشيخ محمّد حسين السبحاني قدسسره ، والرسالة تبحث عن حقيقة الخيار وأحكامه وأقسامه |
|
ومسقطاته. ومؤلّف هذه الرسالة من تلاميذ شيخ الشريعة الإصفهاني ، ورسالته هذه تتعلّق بأقسام الخيارات وأحكامها في الشريعة الإسلامية الغرّاء. وقد قام بتصحيح وتخريج الرسائل الأربع الأُولى المحقّق الشيخ محمّد فاضل القايئيني. وقد طبعت هذه المجموعة في عام ١٤٠٥ هـ ، ويعاد طبع هذه المجموعة مع الرسالتين الخامسة والسادسة الآنفتي الذكر بتصحيح اللجنة العلمية في مؤسّسة الإمام الصادق عليهالسلام ، وهي طبعة مزيدة ومنقّحة. الحجم : وزيري. عدد الصفحات : ٤٧٢. نشر : مؤسّسة الإمام الصادق عليهالسلام ـ قم المقدّسة ـ إيران/١٤٣٤ هـ. * تحرير العروة الوثقى. تأليف : السيّد محمّد حسن |
|
الموسوي آل طيّب. لمّا كان كتاب العروة الوثقى لمؤلّفه الفقيه السيّد محمّد كاظم الطباطبائيّ اليزدي قدسسره حاوياً لمعظم المسائل الشرعيّة المبتلى بها ، وركناً من أركان الرسائل العمليّة التي بأيدينا ، ومداراً لتعاليق المراجع العظام والعلماء الأعلام ، ومحوراً لأبحاثهم القيّمة وتأليفاتهم الثمينة ودروسهم الشافية طول الأيّام والأعوام ، لهذا تصدّى سماحة المؤلّف لتحريره والتصرّف في عباراته من الإيضاح أو التلخيص ، وتقديم بعض المسائل أو تأخيرها ، وإدراج آرائه وأنظاره في متن الكتاب ، وإضافة فروع كثيرة ومسائل جديدة وتشقيقات مهمّة إليها ، مع إشارات إجماليّة إلى الأدلّة في بعض المسائل أحياناً. الحجم : وزيري. عدد الصفحات : ٥٥٦ ، ٥٦٨. نشر : مؤسّسة النشر الإسلامي ـ قم |
|
ـ إيران/١٤٣٤ هـ. * الأربعين في مناقب أهل البيت الطاهرين عليهمالسلام. تأليف : السيّد علي الحسيني الميلاني. كتاب عقائدي من سلسلة اعرف الحقَّ تعرف أهلَه ، اعتنى فيه المؤلّف بجمع أربعين حديثاً في مناقب أهل البيت عليهمالسلام لاسيّما الواردة منها في تنصيب عليّ أمير المؤمنين يوم الغدير ، وإثبات خلافته بعد الرسول(صلى الله عليه وآله) وولايته على الأُمّة ممّا ورد في كتب أهل السنّة بالأسانيد المعتبرة الواردة في كتب أهل السنّة ، كان قد صحّحها في بحوثه على أُصولهم في علم الرجال والحديث وعلى ضوء كلمات أئمّتهم في الجرح والتعديل. الحجم : رقعي. عدد الصفحات : ١٨٦. |
|
نشر : مركز الحقائق الإسلامية ـ قم ـ إيران/١٤٣٤ هـ. * آية التطهير. تأليف : السيّد علي الميلاني. كتاب من سلسلة اعرف الحقّ تعرف أهله ، تناول فيه المؤلّف آية التطهير بحثاً وتنقيباً عن خصوص تعلّقها بأهل بيت الرسالة ، واستدلالاً بها على إمامة أمير المؤمنين عليّ بن أبي طالب عليهالسلام ، حيث عدّت محلّ اختلاف الطرفين في شأن نزولها وتواتر الأحاديث الواردة بهذا الخصوص ، وقد تمّ الاستدلال بالبحث فيما يتعلّق بالموضوع في أربعة فصول : الأوّل : في تعيين النبيّ(صلى الله عليه وآله) قولاً وفعلاً المراد من أهل البيت. الثاني : سقوط القولين الأخيرين ، الثالث : في دلالة الآية المباركة على عصمة أهل البيت. الرابع : في تناقضات علماء القوم تجاه معنى الآية. |
|
الحجم : رقعي. عدد الصفحات : ٦٤. نشر : مركز الحقائق ـ قم ـ إيران/١٤٣١ هـ * حديث سدّ الأبواب. تأليف : السيّد علي الميلاني. كتاب من سلسلة اعرف الحقّ تعرف أهله ، تناول فيه المؤلّف الحديث الصحيح الثابت المتواتر الوارد عن رسول الله(صلى الله عليه وآله) في شأن مولانا أمير المؤمنين عليهالسلام وهو قوله : «سدّوا الأبواب إلاّ باب علي» حيث تناقلته أشهر كتب السنّة ، وبحث فيه نصوص الحديث والأسانيد المنتهية إليه بحثاً علميّاً في إثبات صحّة هذه المنقبة الدالَّة على أنّ ولاية عليٍّ عليهالسلام هي نفس ولاية الرسول الأعظم(صلى الله عليه وآله) وقد اشتمل الكتاب على المواضيع التالية : نصوص حديث سدّ الأبواب إلاّ باب عليّ ، قلب الحديث ، الاستدلال |
|
بالحديث المقلوب بكلمات مضطربة ، التحقيق في المسألة. الحجم : رقعي. عدد الصفحات : ٨٠. نشر : مركز الحقائق ـ قم ـ إيران / ١٤٣٠ هـ. * الأحاديث الواردة في الخلفاء على ترتيب الخلافة. تأليف : السيّد علي الميلاني. كتاب من سلسلة اعرف الحقّ تعرف أهله ، تناول فيه المؤلّف الأحاديث الواردة في مناقب الخلفاء بحثاً وتنقيباً في رجال السند ، ليميط الستار عن يد الوضع والتدليس التي اجترأت بالكذب على الرسول الأعظم(صلى الله عليه وآله) انتصاراً لمن أسّس أساس الظلم والجور على أهل بيته الأطهار ، كما أكّد سماحته أنّ الحكم بالوضع لا يختصّ بأخبار المناقب بل كلّ حديث وفي مطلق الأبواب. |
|
الحجم : رقعي. عدد الصفحات : ٧١. نشر : مركز الحقائق ـ قم ـ إيران/١٤٣٠ هـ طبعات جديدة لمطبوعات سابقة * السيرة النبوية. تأليف : السيّد سامي البدري. دأب المؤلّف على اختصار السيرة النبوية حيث كان مدرّساً لها في معاهد ومدارس الحوزة العلمية في مدينة قمّ المقدّسة ، مثيراً من خلال الجدل حول الروايات المؤكّدة على أنّ عليّاً كان وزير النبيّ(صلى الله عليه وآله) وشريكه في تحمل أعباء الرسالة ، حيث إنّ منزلته كمنزلة هارون من موسى ، وقام بترجيح الرواية على غيرها وانتقائها وفقاً للخطّ العامّ الذي أشار إليه في كتابه ، مراعياً في ذلك الاختصار دون أيّ إضافه ، |
|
كما عنيت هذه الطبعة بتصحيحات بعض أخطائه وضبط النصوص وتخريجها من مصادرها ، كما ضمّنه بعض التحقيقات اللغوية العبرية وإثارات جديدة في بعض المسائل التاريخية والعقائدية نبّه عليها في الهامش غالباً. الحجم : وزيري. عدد الصفحات : ٣٥٢. نشر : دار طور سينين ومعهد الإمام الصادق ـ العراق. * المؤتلف من المختلف ج(١ ـ ٤). تأليف : أبو علي الفضل بن الحسن الطبرسي (ت ٥٤٨ هـ). كتاب فقهي اعتنى مصنّفه بجمع المسائل الخلافية لسائر المذاهب الإسلامية ومناقشتها وإثبات قوّة ما ذهب إليه الفقه الإمامي ، وبهذا يدخل الكتاب في عداد الكتب التي اعتنت بالفقه المقارن ، |
|
وهو تلخيص لكتاب مسائل الخلاف للشيخ محمّد بن الحسن الطوسي (ت ٤٦٠ هـ) ، الذي اعتنى بتهذيبه وتلخيصه جمع من العلماء منهم الشيخ الطبرسي والشيخ مفلح بن حسن بن رشيد الصيمري من أعلام القرن التاسع الهجري ، اشتملت مقدّمة الكتاب على دراسة مختصرة لمراحل تطوّر |
|
الفقه الإمامي ، وعلى ترجمة المؤلّف وحياته العلمية ، وذكر النسخ الثلاثة المعتمدة في تحقيق الكتاب. الحجم : وزيري. عدد الصفحات : ٦٥٢ ، ٤٣٦ ، ٦١١ ، ٧٢٦. نشر : آستانه قدس رضوي ـ مشهد ـ إيران/١٤٣٠ ـ ١٤٣٣ هـ. |